Нейросеть

Анализ и оценка современных экологических проблем: глобальный контекст и пути решения

Нейросеть для проекта Гарантия уникальности Строго по ГОСТу Высочайшее качество Поддержка 24/7

Данный исследовательский проект посвящен всестороннему анализу современных экологических проблем, стоящих перед человечеством. Проект направлен на выявление ключевых факторов, влияющих на состояние окружающей среды, таких как изменение климата, загрязнение атмосферы и водных ресурсов, потеря биоразнообразия и нерациональное использование природных ресурсов. В рамках работы будет проведен анализ основных причин возникновения этих проблем, рассмотрены их последствия для различных экосистем и здоровья человека, а также изучены существующие подходы и стратегии по их решению. Особое внимание будет уделено роли международного сотрудничества и технологических инноваций в преодолении экологических вызовов. В проекте будут исследованы перспективные направления развития, способствующие устойчивому развитию и сохранению окружающей среды для будущих поколений. Будет предложен комплексный подход к оценке экологических рисков и разработке практических рекомендаций, направленных на снижение негативного воздействия на окружающую среду. Проект предполагает использование междисциплинарного подхода, включающего элементы географии, биологии, химии, экономики и социологии, что позволит всесторонне рассмотреть поставленные вопросы.

Идея:

Проект направлен на изучение текущих экологических проблем, с которыми сталкивается человечество. Будет предложен анализ этих проблем и рассмотрены пути их решения.

Продукт:

Результатом проекта станет аналитический отчет, содержащий оценку текущего состояния окружающей среды и рекомендации по решению экологических проблем. Отчет будет доступен в электронном формате и может быть использован в образовательных целях и при принятии решений в области охраны окружающей среды.

Проблема:

Современный мир сталкивается с множеством экологических проблем, ухудшающих состояние окружающей среды и влияющих на здоровье человека. Необходим систематический анализ этих проблем для разработки эффективных мер по их решению.

Актуальность:

Актуальность проекта обусловлена необходимостью привлечения внимания к экологическим проблемам и поиску путей их решения. Работа способствует формированию экологического сознания и стимулирует разработку стратегий устойчивого развития.

Цель:

Цель проекта – провести комплексный анализ современных экологических проблем и предложить обоснованные решения. В рамках работы планируется выявить основные факторы, влияющие на состояние окружающей среды, и предложить меры по их смягчению.

Целевая аудитория:

Проект ориентирован на школьников и студентов, интересующихся экологией и охраной окружающей среды. Материалы проекта будут полезны для преподавателей и всех, кто хочет расширить свои знания в этой области.

Задачи:

  • Изучение и анализ научной литературы по теме экологических проблем.
  • Выявление основных экологических проблем современности и определение их причин.
  • Анализ последствий экологических проблем для окружающей среды и здоровья человека.
  • Изучение существующих подходов к решению экологических проблем и оценка их эффективности.
  • Разработка рекомендаций по снижению негативного воздействия на окружающую среду.

Ресурсы:

Для реализации проекта потребуются доступ к научной литературе, интернет-ресурсам и программному обеспечению для обработки данных.

Роли в проекте:

Отвечает за общее руководство проектом, координацию работы команды, формирование плана работ и контроль за его выполнением. Осуществляет связь с научным руководителем, организует и проводит совещания, отвечает за подготовку итогового отчета. Руководитель проекта должен обладать знаниями в области экологии и управления проектами, а также обладать лидерскими и коммуникативными навыками для эффективного взаимодействия с командой и другими заинтересованными сторонами.

Проводит сбор и анализ данных, изучает научную литературу, готовит обзоры и аналитические материалы. Участвует в разработке методологии исследования и подготовке презентаций. Исследователь должен обладать навыками работы с научными источниками, умением анализировать информацию и формулировать выводы. Работа исследователя направлена на сбор и систематизацию данных, необходимых для анализа экологических проблем и выработки рекомендаций.

Отвечает за анализ собранных данных, выявление закономерностей и тенденций, формулировку выводов и рекомендаций. Участвует в подготовке финального отчета и презентационных материалов. Аналитик должен обладать навыками статистического анализа, умением критически оценивать информацию и формулировать четкие и обоснованные выводы. Работа аналитика предполагает применение различных методов исследования для получения объективных результатов.

Отвечает за подготовку и редактирование текстовых материалов, проверку на соответствие требованиям научной стилистики и корректность оформления. Участвует в подготовке презентаций и других визуальных материалов. Редактор должен обладать грамотностью, вниманием к деталям и умением работать с информацией различного формата. Работа редактора направлена на обеспечение качества и понятности изложения информации.

Наименование образовательного учреждения

Проект

на тему

Анализ и оценка современных экологических проблем: глобальный контекст и пути решения

Выполнил: ФИО

Руководитель: ФИО

Содержание

  • Введение 1
  • Теоретические основы экологических проблем 2
  • Изменение климата: причины, последствия и методы смягчения 3
  • Загрязнение окружающей среды: виды, источники и методы борьбы 4
  • Утрата биоразнообразия: причины, последствия и стратегии сохранения 5
  • Методология исследования 6
  • Анализ данных: результаты и обсуждение 7
  • Рекомендации и предложения по решению экологических проблем 8
  • Заключение 9
  • Список литературы 10

Введение

Содержимое раздела

Введение в проблематику современных экологических проблем, обоснование актуальности проекта и его значимости. Обзор основных экологических вызовов, стоящих перед человечеством в XXI веке, таких как изменение климата, загрязнение окружающей среды, истощение природных ресурсов и потеря биоразнообразия. Определение целей и задач исследования, а также описание его структуры и методологии. Подробное раскрытие практической значимости работы и ее потенциального вклада в решение глобальных экологических проблем. Обоснование выбора темы исследования, указание на ее важность для устойчивого развития и благополучия общества.

Теоретические основы экологических проблем

Содержимое раздела

Обзор теоретических аспектов, связанных с экологическими проблемами, таких как принципы экологии, концепция устойчивого развития и механизмы воздействия человека на окружающую среду. Анализ основных факторов, влияющих на состояние экосистем, включая климатические изменения, загрязнение воздуха и воды, деградацию почв и сокращение биоразнообразия. Рассмотрение различных подходов к оценке экологического риска и методов экологического мониторинга. Обсуждение роли международных организаций и национальных правительств в решении экологических проблем, а также анализ правовых аспектов охраны окружающей среды и регулирования природопользования.

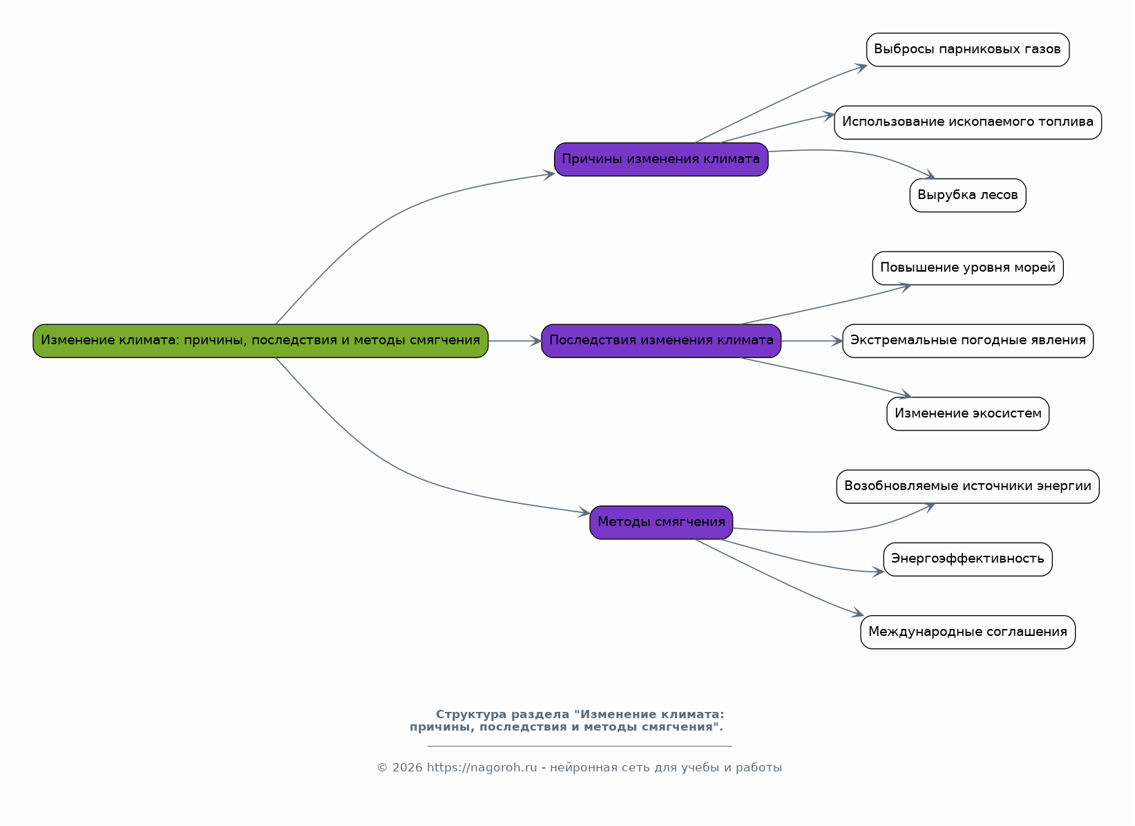
Изменение климата: причины, последствия и методы смягчения

Содержимое раздела

Детальное рассмотрение проблемы изменения климата, включая изучение причин глобального потепления, механизмов парникового эффекта и его влияния на климатические системы планеты. Анализ последствий изменения климата для различных регионов мира, таких как повышение уровня морей, учащение экстремальных погодных явлений и изменение экосистем. Обзор существующих стратегий и технологий по сокращению выбросов парниковых газов, переходу к возобновляемым источникам энергии и адаптации к изменяющимся климатическим условиям. Обсуждение роли международных соглашений, таких как Парижское соглашение, в борьбе с изменением климата и перспективы достижения поставленных целей.

Загрязнение окружающей среды: виды, источники и методы борьбы

Содержимое раздела

Изучение различных видов загрязнения окружающей среды, включая загрязнение атмосферы, водных ресурсов и почв. Анализ основных источников загрязнения, таких как промышленные предприятия, транспорт, сельское хозяйство и бытовые отходы. Рассмотрение последствий загрязнения для здоровья человека и экосистем. Обзор различных методов борьбы с загрязнением, включая внедрение экологически чистых технологий, усовершенствование систем очистки сточных вод и утилизации отходов. Обсуждение роли законодательства и экологического просвещения в снижении уровня загрязнения окружающей среды.

Утрата биоразнообразия: причины, последствия и стратегии сохранения

Содержимое раздела

Изучение проблемы утраты биоразнообразия, включая анализ причин сокращения численности видов, таких как разрушение мест обитания, загрязнение окружающей среды и изменение климата. Рассмотрение последствий утраты биоразнообразия для экосистем и благополучия человека. Обзор различных стратегий и мер по сохранению биоразнообразия, включая создание охраняемых природных территорий, восстановление экосистем и борьбу с браконьерством. Обсуждение роли международного сотрудничества и финансирования в области сохранения биоразнообразия, а также перспектив устойчивого использования природных ресурсов.

Методология исследования

Содержимое раздела

Детальное описание методологии исследования, включая выбор методов сбора и анализа данных. Описание используемых источников информации, таких как научные статьи, статистические данные, отчеты международных организаций и результаты собственных наблюдений. Обоснование выбора конкретных методов исследования, таких как анализ документов, статистический анализ, сравнительный анализ и экспертные оценки. Описание этапов проведения исследования, включая планирование, сбор данных, обработку данных, анализ результатов и подготовку заключений и рекомендаций.

Анализ данных: результаты и обсуждение

Содержимое раздела

Представление результатов проведенного анализа, включая основные выводы, полученные в ходе исследования. Анализ динамики экологических показателей, выявление причинно-следственных связей и определение тенденций развития. Обсуждение полученных результатов в контексте существующих научных данных и публикаций. Сопоставление данных, полученных в ходе исследования, с данными других исследований. Интерпретация полученных результатов и их соотнесение с поставленными целями и задачами исследования.

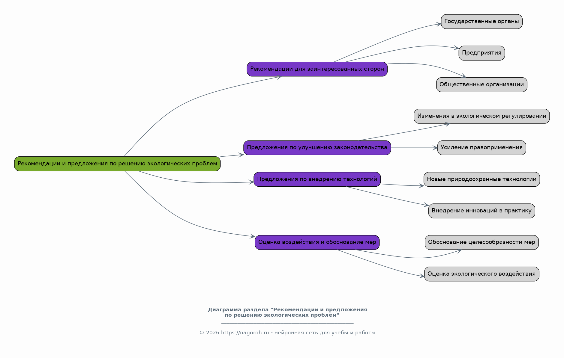
Рекомендации и предложения по решению экологических проблем

Содержимое раздела

Разработка конкретных рекомендаций и предложений по решению выявленных экологических проблем, основанных на результатах проведенного исследования. Предоставление практических рекомендаций для различных заинтересованных сторон, таких как государственные органы, предприятия и общественные организации. Разработка предложений по улучшению экологического законодательства и регулирования. Предложения по внедрению новых технологий и инноваций в области охраны окружающей среды. Обоснование целесообразности и эффективности предлагаемых мер и оценка их потенциального воздействия на окружающую среду.

Заключение

Содержимое раздела

Краткое изложение основных результатов исследования и обобщение полученных выводов. Подведение итогов работы и оценка достижения поставленных целей и задач. Анализ сильных и слабых сторон исследования, а также определение перспектив дальнейшей работы. Обозначение вклада исследования в решение экологических проблем и его значимости для общества. Формулирование основных рекомендаций для дальнейших исследований и практической деятельности в области охраны окружающей среды. Подчеркивание важности устойчивого развития и необходимости принятия мер по сохранению окружающей среды.

Список литературы

Содержимое раздела

Перечень использованных источников, включая научные статьи, книги, отчеты и другие материалы. Оформление списка в соответствии с требованиями к цитированию. Упорядочение источников по алфавиту или в порядке их упоминания в тексте. Включение полной библиографической информации для каждого источника, включая авторов, название, год издания, издательство и страницы. Использование единого стиля оформления для всего списка литературы для обеспечения его единообразия. Проверка актуальности и релевантности представленных источников.

Получи Такой Проект

До 90% уникальность
Готовый файл Word
15-30 страниц
Список источников по ГОСТ
Оформление по ГОСТ
Таблицы и схемы
Презентация

Создать Проект на любую тему за 5 минут

Создать

#6201097