Нейросеть

Анализ и Создание Образовательного Подкаста 'Спорт для Подростков': Методология, Контент и Влияние

Нейросеть для проекта Гарантия уникальности Строго по ГОСТу Высочайшее качество Поддержка 24/7

Данный исследовательский проект посвящен разработке, реализации и анализу образовательного подкаста, ориентированного на подростковую аудиторию, посвященного спорту и здоровому образу жизни. Проект предполагает комплексный подход, включающий в себя определение целевой аудитории, разработку структуры и содержания подкаста, подготовку сценариев, запись и монтаж эпизодов, а также распространение подкаста через различные платформы. Основной акцент будет сделан на создании информативного, интересного и доступного контента, который будет способствовать повышению осведомленности подростков о различных видах спорта, принципах здорового питания, важности физической активности и профилактике травматизма. В рамках проекта будут изучены лучшие практики создания подкастов, методы привлечения слушателей и инструменты продвижения образовательного контента в социальных сетях и на других онлайн-платформах. Планируется проведение опросов и анкетирования для оценки эффективности подкаста и выявления наиболее актуальных тем для будущих эпизодов. Результаты исследования будут представлены в форме аналитического отчета, включающего рекомендации по улучшению контента, увеличению аудитории и повышению вовлеченности слушателей.

Идея:

Создать образовательный подкаст, который будет популяризировать спорт и здоровый образ жизни среди подростков. Подкаст предоставит актуальную информацию в формате, привлекательном для современной молодежи.

Продукт:

Образовательный подкаст, содержащий информативные и интересные эпизоды о различных видах спорта, правильном питании и профилактике травм. Подкаст будет доступен на различных платформах, что обеспечит широкий охват аудитории.

Проблема:

Отсутствие доступной и качественной информации о спорте и здоровом образе жизни для подростков в удобном формате. Существующие ресурсы часто сложны для восприятия или не учитывают интересы молодежи.

Актуальность:

Проект актуален в связи с растущей необходимостью повышения физической активности и улучшения здоровья подростков. Подкаст может стать эффективным инструментом для решения этой проблемы, предлагая полезную информацию в привлекательной форме.

Цель:

Разработать и запустить образовательный подкаст, который будет успешно информировать подростков о спорте и здоровом образе жизни. Оценить эффективность подкаста и разработать рекомендации по его улучшению и продвижению.

Целевая аудитория:

Целевая аудитория – подростки в возрасте от 13 до 18 лет, интересующиеся спортом и здоровым образом жизни. Подкаст будет адаптирован к интересам и потребностям молодежи, что повысит его привлекательность.

Задачи:

  • Проведение анализа существующих подкастов и образовательных ресурсов для подростков по спорту и ЗОЖ.
  • Разработка структуры и содержания эпизодов подкаста, включая темы, сценарии и формат.
  • Создание пилотных эпизодов подкаста: запись, монтаж, обработка звука.
  • Публикация подкаста на различных платформах для распространения.
  • Проведение опросов и сбор обратной связи от слушателей для оценки эффективности.

Ресурсы:

Для реализации проекта потребуются микрофон, компьютер с программным обеспечением для редактирования аудио, платформы для публикации подкастов, а также время и знания для создания контента и его продвижения.

Роли в проекте:

Ведущий отвечает за подготовку сценариев эпизодов, проведение записи, взаимодействие со слушателями и продвижение подкаста. Автор сценария анализирует актуальные темы, проводит исследования, подбирает информацию и адаптирует ее для подростковой аудитории. Ведущий должен обладать хорошими коммуникативными навыками, знанием основ спортивных дисциплин и умением интересно излагать информацию. Он также отвечает за мониторинг обратной связи от слушателей и внесение изменений в контент на основе полученных данных. Ведущий должен обладать навыками работы с микрофоном и программным обеспечением для записи и монтажа аудио.

Звукорежиссер отвечает за запись и обработку звука, включая устранение шумов, коррекцию громкости и добавление музыкального сопровождения. Монтажер собирает эпизоды из отдельных фрагментов, добавляет звуковые эффекты и музыку, а также обеспечивает высокое качество аудио-дорожки. Звукорежиссер должен обладать опытом работы с аудиооборудованием и программным обеспечением для редактирования звука. Монтажер должен уметь работать с разными форматами аудиофайлов и создавать целостные и привлекательные эпизоды подкаста.

Маркетолог отвечает за продвижение подкаста в социальных сетях и на других платформах, используя различные инструменты и стратегии. Продюсер контролирует процесс создания подкаста, следит за соблюдением сроков и бюджетом, а также координирует работу всех участников проекта. Маркетолог анализирует данные о прослушиваниях, взаимодействии аудитории и эффективности различных маркетинговых кампаний. Продюсер должен обладать организационными навыками и пониманием основ маркетинга и продвижения контента.

Наименование образовательного учреждения

Проект

на тему

Анализ и Создание Образовательного Подкаста 'Спорт для Подростков': Методология, Контент и Влияние

Выполнил: ФИО

Руководитель: ФИО

Содержание

  • Введение 1
  • Теоретические основы подкастинга 2
  • Анализ целевой аудитории и контента 3
  • Методология разработки подкаста 4
  • Практическая реализация подкаста: запись эпизодов 5
  • Практическая реализация подкаста: монтаж и оформление 6
  • Продвижение и распространение подкаста 7
  • Обратная связь и оценка эффективности 8
  • Заключение 9
  • Список литературы 10

Введение

Содержимое раздела

В этом разделе будет представлено обоснование актуальности проекта, его цели и задачи. Описывается проблема, которую призван решить подкаст, и его потенциальное влияние на подростков. Также будет представлен обзор существующих образовательных ресурсов, посвященных спорту и здоровому образу жизни, и выявлены их недостатки. Определяется целевая аудитория и обосновывается выбор формата подкаста как инструмента для донесения информации.

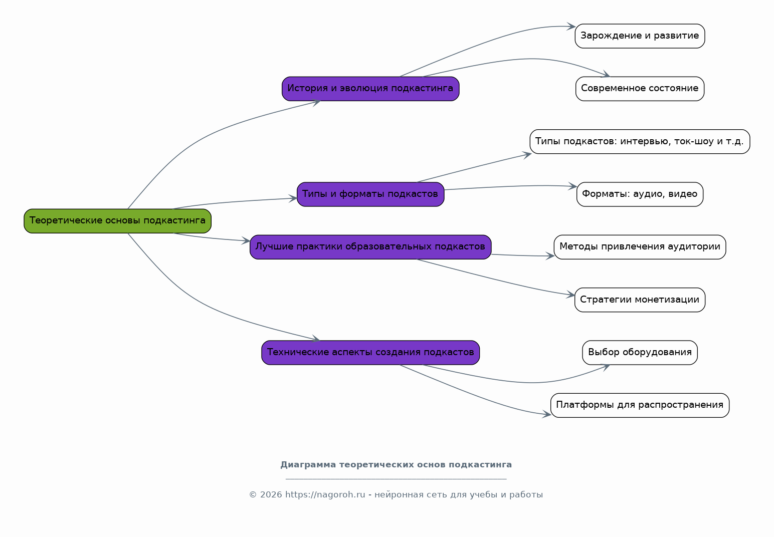
Теоретические основы подкастинга

Содержимое раздела

Этот раздел посвящен изучению теоретических аспектов подкастинга, включая его историю, эволюцию и современное состояние. Будут рассмотрены различные типы подкастов, их форматы и особенности. Анализируются лучшие практики создания образовательных подкастов, методы привлечения и удержания аудитории, а также стратегии монетизации. Рассматриваются технические аспекты создания подкастов, включая выбор оборудования, программного обеспечения и платформ для распространения.

Анализ целевой аудитории и контента

Содержимое раздела

В данном разделе будет проведен углубленный анализ целевой аудитории, включающий изучение интересов, потребностей и предпочтений подростков в области спорта и здорового образа жизни. Будут рассмотрены различные подходы к формированию контента, включая выбор тем, форматов и стилей изложения. Анализируются примеры успешных подкастов для подростков и выявляются ключевые факторы их популярности. Будет разработана концепция подкаста 'Спорт для подростков', учитывающая особенности целевой аудитории.

Методология разработки подкаста

Содержимое раздела

В этом разделе будет представлена методология разработки подкаста 'Спорт для подростков', включая этапы планирования, подготовки сценариев, записи, монтажа и распространения эпизодов. Описываются методы сбора информации, привлечения экспертов и создания привлекательного контента. Рассматриваются инструменты и технологии, используемые в процессе создания подкаста, а также методы оценки его эффективности. Будут сформулированы критерии оценки качества подкаста и разработана система мониторинга обратной связи от слушателей.

Практическая реализация подкаста: запись эпизодов

Содержимое раздела

Этот раздел посвящен практической реализации процесса записи эпизодов подкаста. Будет описано оборудование, используемое для записи, включая микрофоны, наушники и записывающие устройства. Рассматриваются методы подготовки к записи, включая написание сценариев, репетиции и работу с голосом. Будут представлены примеры сценариев эпизодов и советы по проведению интервью. Обсуждаются вопросы звукорежиссуры, включая обработку звука, удаление шумов и добавление музыкального сопровождения.

Практическая реализация подкаста: монтаж и оформление

Содержимое раздела

В данном разделе рассматриваются этапы монтажа подкаста, включая выбор программного обеспечения, инструменты и техники монтажа. Подробно описывается процесс склейки фрагментов, добавления переходов, звуковых эффектов и музыки. Обсуждаются вопросы гармоничного сочетания звуковых дорожек, создания интро и аутро. Рассматриваются методы оформления подкаста, включая создание обложек, описание эпизодов и выбор платформ для распространения.

Продвижение и распространение подкаста

Содержимое раздела

Этот раздел посвящен стратегиям продвижения и распространения подкаста 'Спорт для подростков'. Будут рассмотрены различные платформы для публикации подкастов, включая Spotify, Apple Podcasts, Google Podcasts и другие. Описываются методы продвижения подкаста в социальных сетях, включая использование таргетированной рекламы и сотрудничество с блогерами. Анализируются инструменты аналитики для отслеживания прослушиваний и вовлеченности аудитории. Будут разработаны конкретные рекомендации по продвижению подкаста.

Обратная связь и оценка эффективности

Содержимое раздела

В этом разделе рассматриваются методы сбора обратной связи от слушателей, включая опросы, анкетирование и анализ комментариев. Будут сформулированы критерии оценки эффективоности подкаста, включая количество прослушиваний, вовлеченность аудитории и рост подписчиков. Будут проанализированы результаты опросов и предложены рекомендации по улучшению контента и повышению его привлекательности для подростков. Рассматривается важность постоянного мониторинга и адаптации подкаста к потребностям аудитории.

Заключение

Содержимое раздела

В заключении будут подведены итоги проведенного исследования, представлены основные выводы и обобщены результаты. Будет дана оценка успешности реализации проекта и достижению поставленных целей. Будут сформулированы рекомендации по дальнейшему развитию подкаста 'Спорт для подростков', включая предложения по расширению тематики, улучшению контента и увеличению аудитории. Подчеркивается значимость проекта для популяризации спорта и здорового образа жизни среди подростков.

Список литературы

Содержимое раздела

В данном разделе будет представлен список использованной литературы, включая научные статьи, учебные пособия, онлайн-ресурсы и другие источники информации, использованные в процессе исследования и создания подкаста. Список будет составлен в соответствии с требованиями к оформлению библиографических ссылок. Данный пункт важен для подтверждения достоверности информации и демонстрации глубины проведенного исследования. Список будет включать все источники, которые были использованы при подготовке сценариев, анализе целевой аудитории и разработке стратегии продвижения.

Получи Такой Проект

До 90% уникальность
Готовый файл Word
15-30 страниц
Список источников по ГОСТ
Оформление по ГОСТ
Таблицы и схемы
Презентация

Создать Проект на любую тему за 5 минут

Создать

#6209285