Нейросеть

Анализ нравственно-философских аспектов романа Ф.М. Достоевского "Преступление и наказание"

Нейросеть для проекта Гарантия уникальности Строго по ГОСТу Высочайшее качество Поддержка 24/7

Данный исследовательский проект посвящен всестороннему анализу романа Ф.М. Достоевского "Преступление и наказание". Проект предполагает глубокое изучение и интерпретацию ключевых тем произведения, включая мораль, этику, социальную несправедливость и психологию преступления. В рамках исследования будет проведен анализ образов главных героев, таких как Раскольников, Соня Мармеладова, Порфирий Петрович, а также их взаимодействие и влияние друг на друга. Будет рассмотрено влияние философских идей, таких как нигилизм и экзистенциализм, на формирование мировоззрения персонажей и развитие сюжета. Особое внимание будет уделено анализу символики романа, включая сны, цвета и другие детали, которые отражают внутренний мир героев и общую атмосферу произведения. В ходе работы планируется использовать различные методы анализа, включая структурный, психологический и культурный подходы, чтобы раскрыть многогранность романа и его актуальность в современном мире. Проект предоставит возможность более глубокого понимания творчества Достоевского и его вклада в мировую литературу, а также поможет оценить универсальность затронутых в романе проблем.

Идея:

Исследовать влияние философских и социальных идей на развитие сюжета и формирование характеров в романе "Преступление и наказание". Выявить актуальность романа в контексте современных этических и моральных дилемм.

Продукт:

Результатом работы станет аналитическая статья, содержащая глубокий анализ романа и раскрывающая его ключевые темы и идеи. Статья будет предназначена для студентов и преподавателей, интересующихся русской литературой и философией.

Проблема:

Существует недостаточный уровень понимания сложных философских и психологических аспектов романа "Преступление и наказание", что затрудняет его полноценную интерпретацию. Необходимо предоставить структурированный анализ и систематизировать ключевые темы произведения.

Актуальность:

Роман "Преступление и наказание" является одним из наиболее значимых произведений мировой литературы, поднимающим вечные вопросы о морали и нравственности. Исследование способствует глубокому пониманию классической литературы и формирует критическое мышление.

Цель:

Целью проекта является детальный анализ романа "Преступление и наказание", выявление его основных тем, идейного содержания и художественных особенностей. Определить место романа в контексте русской и мировой литературы.

Целевая аудитория:

Проект ориентирован на студентов гуманитарных факультетов, изучающих русскую литературу и философию. Также он будет интересен преподавателям данных дисциплин и всем, кто интересуется творчеством Достоевского.

Задачи:

  • Проведение обзора критической литературы по теме исследования.
  • Анализ образов главных героев и их взаимоотношений.
  • Изучение философских аспектов романа, включая нигилизм и экзистенциализм.
  • Выявление и анализ символики в романе.

Ресурсы:

Для реализации проекта потребуются тексты романа "Преступление и наказание", критическая литература, научные статьи по теме, а также доступ к онлайн-библиотекам и ресурсам.

Роли в проекте:

Отвечает за сбор и анализ информации, написание текста работы, проведение анализа произведения, а также за интерпретацию литературных данных. Исследователь должен обладать навыками работы с научными источниками, умением анализировать текст и формулировать собственные выводы. Важно умение структурировать информацию и представлять ее в логичном и последовательном виде. Исследователь также должен владеть основами литературной критики и уметь аргументированно отстаивать свою точку зрения.

Отвечает за проверку текста на предмет грамматических, орфографических и стилистических ошибок. Редактор должен обеспечить логичность и связность изложения, а также соответствие текста требованиям научного стиля. Он также следит за соблюдением правил цитирования и оформлением ссылок. Редактор должен обладать внимательностью к деталям и глубоким знанием русского языка, а также понимать специфику научной работы и ее цели. Задача редактора - улучшить качество текста и сделать его более понятным и доступным для читателя.

Предоставляет экспертную поддержку и консультации по вопросам, связанным с анализом романа. Консультант может предложить дополнительные материалы, рекомендации по методологии исследования и помочь с интерпретацией сложных моментов. Он обладает обширными знаниями в области русской литературы и философии, а также опытом проведения научных исследований. Консультант оказывает поддержку на всех этапах работы, но не выполняет исследовательскую работу самостоятельно.

Наименование образовательного учреждения

Проект

на тему

Анализ нравственно-философских аспектов романа Ф.М. Достоевского "Преступление и наказание"

Выполнил: ФИО

Руководитель: ФИО

Содержание

  • Введение 1
  • Философские основы творчества Достоевского 2
  • Психологизм в романе "Преступление и наказание" 3
  • Социальные проблемы в романе 4
  • Образ Раскольникова: теория и бунт 5
  • Символика в романе "Преступление и наказание" 6
  • Роль Сони Мармеладовой в романе 7
  • Методы исследования психологии персонажей 8
  • Заключение 9
  • Список литературы 10

Введение

Содержимое раздела

Введение, которое будет содержать обоснование актуальности выбранной темы, ее значимости в контексте современной литературы и философии. Необходимо кратко обозначить проблематику романа, сформулировать основные цели и задачи исследования, а также определить его методологическую базу. Планируется представить краткий обзор существующей научной литературы по теме, обозначить структуру работы и методы анализа, которые будут использованы. Введение должно заинтересовать читателя и подготовить его к восприятию основного содержания, обозначив важность и научную ценность исследования романа Достоевского.

Философские основы творчества Достоевского

Содержимое раздела

Этот раздел будет посвящен обзору философских взглядов Ф.М. Достоевского, которые оказали влияние на его творчество. Необходимо рассмотреть основные философские направления, такие как экзистенциализм, христианство, славянофильство, и их отражение в романе "Преступление и наказание". Будет проанализировано влияние идей, таких как нравственный выбор, свобода воли, страдание, вера и неверие, на формирование мировоззрения героев романа. Важно показать, как философские взгляды Достоевского проявляются в его произведениях, формируя их идейное содержание и определяя особенности художественного мира. Раздел должен раскрыть философский контекст романа.

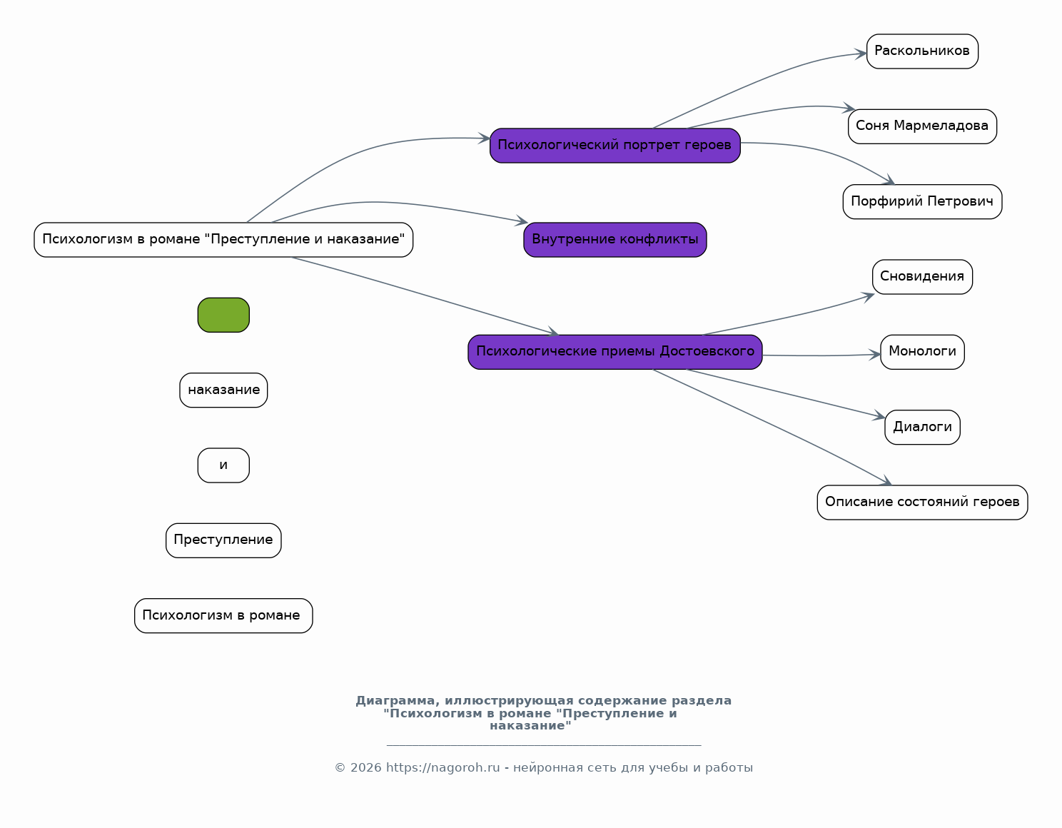
Психологизм в романе "Преступление и наказание"

Содержимое раздела

Раздел будет посвящен анализу психологической составляющей романа, который является одним из ключевых аспектов творчества Достоевского. Рассмотрение психологического портрета главных героев, таких как Раскольников, Соня Мармеладова и Порфирий Петрович. Необходимо проанализировать их внутренние конфликты, мотивы поведения и развитие характеров под влиянием внешних обстоятельств и внутренних переживаний. Особое внимание будет уделено анализу психологических приемов, используемых Достоевским, таких как сновидения, монологи, диалоги и описание состояний героев. Раздел должен раскрыть глубину психологического анализа, проведенного Достоевским, и его влияние на восприятие читателем.

Социальные проблемы в романе

Содержимое раздела

В этом разделе будет проведен анализ социальных проблем, отраженных в романе “Преступление и наказание”, таких как бедность, социальное неравенство, маргинализация и моральное разложение общества. Необходимо рассмотреть влияние социальных факторов на судьбы героев, их отношения и поступки. Будет проанализировано изображение нищеты, преступности и проституции в романе, а также роль социальной среды в формировании личности героев. Особенное внимание будет уделено критике Достоевским социальной несправедливости и его видению путей преодоления социальных проблем. Раздел должен показать социальный контекст романа.

Образ Раскольникова: теория и бунт

Содержимое раздела

Этот раздел будет посвящен детальному анализу образа Родиона Раскольникова, центрального персонажа романа. Необходимо рассмотреть его интеллектуальное развитие, моральные метания, мотивы совершения преступления и последствия его поступка. Особое внимание будет уделено анализу теории Раскольникова, ее истокам, ее влиянию на его жизнь и ее краху под воздействием реальности. Будет проанализировано взаимодействие Раскольникова с другими персонажами романа, особенно с Соней Мармеладовой и Порфирием Петровичем, а также их влияние на его внутреннюю трансформацию. Раздел должен раскрыть сложность и противоречивость образа Раскольникова.

Символика в романе "Преступление и наказание"

Содержимое раздела

В этом разделе будет проведен анализ символизма в романе “Преступление и наказание”. Необходимо рассмотреть использование символов, таких как сны, цвета, числа, географические названия и предметы, для передачи идейного содержания и создания атмосферы произведения. Будет проанализировано значение символов в раскрытии характеров героев, их взаимоотношений и развития сюжета. Особое внимание будет уделено связи символики с философскими и психологическими аспектами романа, их влиянию на восприятие читателем и интерпретацию произведения в целом. Раздел должен раскрыть глубину символического языка Достоевского.

Роль Сони Мармеладовой в романе

Содержимое раздела

Этот раздел посвящен анализу образа Сони Мармеладовой и ее роли в романе. Необходимо рассмотреть ее моральные принципы, влияние на Раскольникова и символическое значение в контексте романа. Будет проанализировано ее самопожертвование, вера и надежда на спасение души, а также ее влияние на духовное возрождение Раскольникова. Раздел должен показать, как образ Сони отражает христианские ценности и служит для решения моральных проблем, поднятых в романе. Анализ ее взаимоотношений с другими героями поможет понять сложные этические вопросы, затронутые Достоевским.

Методы исследования психологии персонажей

Содержимое раздела

В разделе будет рассмотрены методы, используемые Достоевским для изображения и анализа психологии персонажей. Анализ внутренних монологов, снов, диалогов, описание физического состояния, а также использование различных психологических приёмов, как, например, контраст и параллелизм. Особое внимание будет уделено тому, как Достоевский передаёт внутренние переживания и конфликты героев, а также исследуются способы раскрытия их характеров через детали, символы и мотивы. Раздел призван показать, как Достоевский создаёт сложные и многогранные психологические портреты.

Заключение

Содержимое раздела

В заключении будут подведены итоги исследования, сформулированы основные выводы, полученные в результате анализа романа "Преступление и наказание". Необходимо обобщить основные темы, идеи и художественные особенности произведения, а также оценить их значимость. Должно быть указано, как исследуемый материал подтверждает или опровергает выдвинутые гипотезы. Важно подчеркнуть актуальность и ценность исследования, обозначить его вклад в изучение творчества Ф.М. Достоевского и интерпретацию его романа. Заключение должно кратко резюмировать основные положения работы и продемонстрировать понимание проанализированного произведения.

Список литературы

Содержимое раздела

Список использованной литературы, который включает в себя все процитированные издания, статьи и онлайн-ресурсы, использованные в процессе исследования. Должен быть составлен в соответствии с требованиями к оформлению научных работ, с указанием всех необходимых данных, таких как авторы, названия, издательства, год издания, страницы. Важно обеспечить полноту и точность списка, чтобы читатели могли легко найти и использовать указанные источники. Список литературы служит для подтверждения достоверности информации и демонстрации глубины проведенного исследования.

Получи Такой Проект

До 90% уникальность
Готовый файл Word
15-30 страниц
Список источников по ГОСТ
Оформление по ГОСТ
Таблицы и схемы
Презентация

Создать Проект на любую тему за 5 минут

Создать

#6206045