Нейросеть

Анализ представления спортивного контента в интернет-СМИ «29.ру»: контент-анализ и выявление трендов

Нейросеть для проекта Гарантия уникальности Строго по ГОСТу Высочайшее качество Поддержка 24/7

Данный исследовательский проект посвящен всестороннему анализу спортивного контента, представленного на информационном ресурсе «29.ру». В рамках исследования планируется применение методов контент-анализа для выявления основных тематических направлений, преобладающих жанров, используемых визуальных элементов и особенностей редакционной политики, касающихся освещения спортивных событий и деятельности спортсменов. Особое внимание будет уделено изучению динамики изменений в представлении спортивного контента, выявлению трендов и закономерностей, влияющих на восприятие информации целевой аудиторией. Проект предполагает комплексный подход к анализу данных, включая количественный и качественный анализ контента, а также социологические методы для изучения реакции аудитории на представленный материал. Результаты исследования позволят оценить эффективность стратегии продвижения спортивной тематики в интернет-СМИ, выявить сильные и слабые стороны в представлении информации, а также сформулировать рекомендации по улучшению контент-стратегии.

Идея:

Исследование предполагает анализ спортивного контента на сайте «29.ру» с целью выявления ключевых характеристик и трендов в его представлении. Анализ поможет определить особенности подачи информации о спортивных событиях и спортсменах, а также оценить ее соответствие интересам целевой аудитории.

Продукт:

Результатом работы станет детальный отчет, содержащий анализ спортивного контента, представленного на «29.ру», с выявлением основных тенденций и рекомендаций по улучшению. Также будет разработана презентация с ключевыми выводами и графическими материалами для наглядного представления результатов исследования.

Проблема:

Существует необходимость в систематическом анализе спортивного контента для понимания его текущего состояния и выявления трендов. Отсутствие такого анализа может приводить к неэффективному представлению информации и снижению интереса аудитории.

Актуальность:

Актуальность исследования обусловлена возрастающим интересом к спорту и необходимостью эффективного представления информации о нем в интернет-СМИ. Результаты исследования будут полезны для редакций, маркетологов и других специалистов, работающих в сфере спортивной журналистики и медиа.

Цель:

Целью данного проекта является комплексный анализ спортивного контента на сайте «29.ру» с выявлением ключевых характеристик, закономерностей и тенденций. Достижение поставленной цели предполагает решение конкретных задач, направленных на изучение структуры контента, его тематического наполнения и восприятия аудиторией.

Целевая аудитория:

Целевой аудиторией данного исследования являются студенты, изучающие журналистику, маркетинг и смежные специальности, а также практикующие специалисты в области медиа и спортивной индустрии. Результаты исследования могут быть полезны для широкого круга читателей, интересующихся спортом и медиа.

Задачи:

  • Проведение контент-анализа статей, новостей и других материалов, посвященных спорту, на сайте «29.ру».
  • Выявление основных тематических направлений, жанров и форматов представления спортивного контента.
  • Анализ использования визуальных элементов, таких как фотографии, видео и инфографика.
  • Изучение реакции аудитории на представленный контент с использованием социологических методов.
  • Формулировка рекомендаций по улучшению контент-стратегии и повышению эффективности представления спортивной тематики.

Ресурсы:

Для реализации проекта потребуются доступ к сайту «29.ру», программное обеспечение для контент-анализа, статистические данные, а также необходимые ресурсы для проведения качественного исследования.

Роли в проекте:

Организует работу над проектом, отвечает за планирование, координацию и контроль выполнения задач. Осуществляет общее руководство и принимает стратегические решения, связанные с реализацией проекта. Руководитель проекта отвечает за формирование команды, распределение обязанностей и обеспечение соблюдения сроков и качества исследований. Он также отвечает за коммуникацию с заинтересованными сторонами и представление результатов работы.

Отвечает за сбор, обработку и анализ данных, полученных в ходе исследования. Применяет методы контент-анализа, статистического анализа и других методов для выявления закономерностей и трендов в спортивном контенте. Аналитик данных разрабатывает методологию исследования, проводит статистический анализ, интерпретирует результаты и готовит отчеты и презентации.

Проводит контент-анализ материалов, представленных на сайте «29.ру». Анализирует контент на предмет тематики, жанров, стилистики, структуры, использования визуальных элементов и других параметров. Контент-аналитик осуществляет кодирование данных, создает классификацию контента и анализирует его с учетом поставленных целей исследования. Его основная задача – систематизировать и интерпретировать данные, чтобы выявить ключевые характеристики и тренды в представлении спортивного контента.

Применяет статистические методы для обработки и анализа данных, полученных в ходе исследования. Отвечает за проверку гипотез, проведение статистического анализа и интерпретацию результатов. Статистик работает с различными типами данных, используя статистические пакеты программ. Его обязанности включают разработку методологии анализа статистических данных, создание моделей данных и проверку достоверности выводов.

Наименование образовательного учреждения

Проект

на тему

Анализ представления спортивного контента в интернет-СМИ «29.ру»: контент-анализ и выявление трендов

Выполнил: ФИО

Руководитель: ФИО

Содержание

  • Введение 1
  • Теоретические основы анализа спортивного контента 2
  • Методология и методы исследования 3
  • Анализ спортивного контента на «29.ру» 4
  • Выявление трендов и закономерностей 5
  • Рекомендации по улучшению контент-стратегии 6
  • Практическое применение результатов исследования 7
  • Анализ эффективности продвижения спортивной тематики 8
  • Заключение 9
  • Список литературы 10

Введение

Содержимое раздела

Данный раздел представляет собой вводную часть исследования, где обосновывается актуальность выбранной темы и формулируется исследовательская проблема. Здесь представляется обзор текущей ситуации в сфере спортивных медиа, а также анализируются существующие исследования, посвященные анализу контента в интернет-СМИ. Кроме того, в данном разделе определяются цели и задачи исследования, формируется его методологическая основа и описывается структура работы. Введение включает в себя описание объекта и предмета исследования, а также ожидаемые результаты и их практическая значимость. Также в этом разделе описывается структура работы и основные этапы исследования.

Теоретические основы анализа спортивного контента

Содержимое раздела

В этом разделе рассматриваются теоретические основы, связанные с анализом спортивного контента в интернет-СМИ. Обсуждаются ключевые понятия, методы и подходы, используемые в контент-анализе. Анализируются особенности спортивной журналистики и ее роль в современном медиа-пространстве. Описываются основные принципы классификации спортивного контента, его жанровое разнообразие, а также влияние визуальных элементов на восприятие информации. Рассматриваются различные теории, посвященные взаимодействию аудитории и медиа, а также роль спорта в формировании общественного мнения. Изучаются современные тренды и инновации в подаче спортивного контента.

Методология и методы исследования

Содержимое раздела

Данный раздел посвящен описанию методологии и методов, используемых в исследовании. Подробно излагаются принципы контент-анализа, включая выбор единиц анализа, процедуры кодирования и статистической обработки данных. Рассматриваются методы сбора и анализа данных, такие как социологические опросы, анализ социальных сетей и анализ трафика веб-сайта. Описывается выборка контента для анализа, критерии отбора материалов и используемое программное обеспечение для обработки данных. Также представляются обоснования выбора конкретных методов исследования и их соответствие поставленным целям и задачам.

Анализ спортивного контента на «29.ру»

Содержимое раздела

В этом разделе представлен анализ спортивного контента, размещенного на сайте «29.ру». Рассматриваются основные тематические направления, жанры и форматы представления информации о спорте. Проводится анализ использования визуальных элементов, таких как фотографии, видео и инфографика, а также их влияния на восприятие информации. Выявляются ключевые тренды и особенности представления спортивного контента, анализируются предпочтения аудитории и реакция на различные типы материалов. Оценивается соответствие контента интересам целевой аудитории и эффективность используемых инструментов продвижения.

Выявление трендов и закономерностей

Содержимое раздела

В разделе проводится детальный анализ выявленных данных с целью установления трендов, закономерностей и корреляций в представлении спортивного контента на «29.ру». Используются статистические методы для выявления значимых взаимосвязей между различными параметрами контента (тематика, жанр, визуализация) и его восприятием аудиторией. Анализируются данные о предпочтениях аудитории, реакции на различные типы материалов и показатели вовлеченности (лайки, комментарии, репосты). Осуществляется поиск факторов, влияющих на популярность и эффективность контента, а также выявляются тенденции, определяющие будущее развитие спортивной журналистики в интернет-СМИ.

Рекомендации по улучшению контент-стратегии

Содержимое раздела

На основе проведенного анализа и выявленных трендов в этом разделе формируются конкретные рекомендации по улучшению контент-стратегии для «29.ру». Предлагаются практические советы по оптимизации структуры сайта, улучшению качества контента и повышению его вовлеченности. Рассматриваются способы адаптации контента к интересам целевой аудитории и использование новых форматов представления информации. Формулируются рекомендации по выбору наиболее эффективных каналов продвижения спортивного контента, использованию креативных подходов к созданию материалов и повышению общей привлекательности ресурса для пользователей. Подчеркивается важность мониторинга и анализа результатов для постоянного улучшения.

Практическое применение результатов исследования

Содержимое раздела

В данном разделе рассматривается практическое применение результатов исследования для улучшения работы интернет-СМИ «29.ру». Анализируются способы внедрения предложенных рекомендаций по улучшению контент-стратегии, оптимизации структуры сайта и повышению вовлеченности аудитории. Оценивается потенциальное влияние изменений на ключевые показатели эффективности, такие как количество просмотров, время пребывания на сайте и уровень взаимодействия пользователей. Обсуждаются возможные риски и ограничения при реализации предложенных изменений, а также разрабатываются стратегии по их минимизации. Предоставляются конкретные примеры внедрения рекомендаций и анализ их результатов в краткосрочной и долгосрочной перспективе.

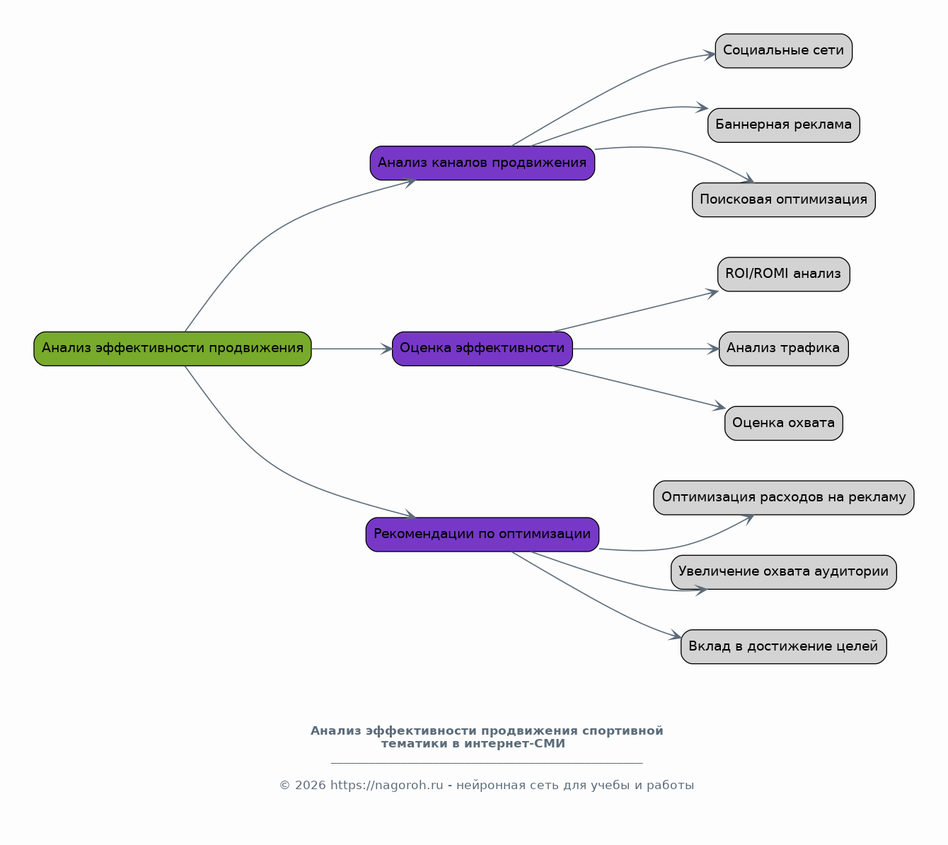
Анализ эффективности продвижения спортивной тематики

Содержимое раздела

Этот раздел посвящен анализу эффективности используемых «29.ру» методов продвижения спортивной тематики. Оцениваются различные каналы продвижения (социальные сети, баннерная реклама, поисковая оптимизация) и их вклад в привлечение целевой аудитории. Анализируются данные о трафике, вовлеченности пользователей и конверсии, чтобы оценить эффективность каждой стратегии. Изучаются методы оценки рекламных кампаний, включая анализ показателей ROI (Return on Investment) и ROMI (Return on Marketing Investment). Выявляются факторы, влияющие на успешность продвижения, и разрабатываются рекомендации по оптимизации рекламных расходов и увеличению охвата аудитории. Оценивается вклад продвижения в достижение поставленных редакцией целей.

Заключение

Содержимое раздела

В заключительной части подводятся итоги проведенного исследования и формулируются основные выводы. Обобщаются результаты анализа спортивного контента на сайте «29.ру», включая выявленные тренды, закономерности и особенности представления информации. Подчеркивается значимость полученных результатов для понимания текущей ситуации в сфере спортивной журналистики и разработки эффективных стратегий продвижения. Оценивается соответствие достигнутых результатов поставленным целям и задачам, а также предлагаются направления для дальнейших исследований. Формулируются рекомендации по улучшению контент-стратегии, основанные на полученных данных, и подчеркивается практическая значимость исследования.

Список литературы

Содержимое раздела

Данный раздел содержит полный список использованных источников, включая научные статьи, книги, публикации в периодических изданиях и интернет-ресурсах, которые были использованы в процессе исследования. Список литературы оформляется в соответствии с требованиями к академическим работам, с указанием всех необходимых данных, таких как авторы, названия, издательства, даты публикации и ссылки. В списке литературы отражены все источники, на которые были сделаны ссылки в тексте работы, что обеспечивает прозрачность и подтверждает достоверность использованной информации. Формат списка литературы соответствует принятому стилю цитирования, например, ГОСТ или MLA.

Получи Такой Проект

До 90% уникальность
Готовый файл Word
15-30 страниц
Список источников по ГОСТ
Оформление по ГОСТ
Таблицы и схемы
Презентация

Создать Проект на любую тему за 5 минут

Создать

#6203103