Нейросеть

Анализ проблем и перспектив ремонта военной техники в условиях вооруженного конфликта: теоретический и практический аспекты

Нейросеть для проекта Гарантия уникальности Строго по ГОСТу Высочайшее качество Поддержка 24/7

Данный исследовательский проект посвящен всестороннему анализу проблем, возникающих при ремонте военной техники в условиях вооруженного конфликта. В рамках исследования будет рассмотрен широкий спектр вопросов, начиная от организационных и логистических аспектов, вызывающих наибольшие трудности, и заканчивая технологическими решениями, направленными на повышение эффективности ремонтных работ. Будет проведена оценка влияния различных факторов, таких как интенсивность боевых действий, доступность запасных частей, квалификация персонала и применяемые методы диагностики и ремонта, на сроки и качество восстановления техники. Особое внимание будет уделено изучению успешного опыта и передовых практик, применяемых в различных военных конфликтах, а также выявлению ключевых проблем и перспектив развития в данной сфере. Исследование предполагает комплексный подход, включающий анализ литературных источников, нормативных документов, статистических данных и, при возможности, интервью с экспертами и участниками реальных боевых действий, для получения наиболее полной и объективной картины состояния и проблем ремонта военной техники в условиях конфликта.

Идея:

Идея проекта заключается в проведении комплексного анализа проблем, с которыми сталкиваются при ремонте военной техники в условиях вооруженного конфликта, с целью выработки рекомендаций по их решению и повышению эффективности ремонтных операций. Предполагается разработка практических рекомендаций, которые могут быть использованы для улучшения логистики, повышения квалификации персонала и оптимизации процессов ремонта.

Продукт:

Результатом данного проекта станет аналитический отчет, содержащий детальный анализ проблем и предлагающий конкретные рекомендации по оптимизации процессов ремонта военной техники в условиях вооруженного конфликта. Отчет может быть использован в качестве основы для разработки нормативных документов, учебных пособий и программ повышения квалификации специалистов.

Проблема:

Проблема заключается в недостаточной изученности и систематизации проблем, возникающих при ремонте военной техники в условиях вооруженного конфликта, что приводит к затягиванию сроков ремонта, снижению боеспособности подразделений и увеличению финансовых затрат. Отсутствие единого подхода к организации ремонтных работ, нехватка квалифицированных специалистов и сложности с поставкой запасных частей усугубляют ситуацию.

Актуальность:

Актуальность данного исследования обусловлена ростом интенсивности и масштаба вооруженных конфликтов в современном мире, что требует повышения эффективности ремонта военной техники для обеспечения боеспособности войск и поддержания обороноспособности государств. Проведение данного исследования способствует повышению эффективности использования военной техники, снижению потерь и сохранению жизни личного состава.

Цель:

Целью данного проекта является проведение всестороннего анализа проблем ремонта военной техники в условиях вооруженного конфликта и выработка рекомендаций по повышению эффективности ремонтных операций. Для достижения поставленной цели планируется проведение анализа существующих методик, выявление проблемных зон и разработка практических предложений по их устранению.

Целевая аудитория:

Аудиторией данного проекта являются специалисты в области военной техники, военнослужащие, преподаватели и студенты военных учебных заведений, а также представители оборонной промышленности и экспертного сообщества. Результаты исследования могут быть полезны для принятия управленческих решений, разработки учебных программ и совершенствования процессов ремонта военной техники.

Задачи:

  • Проведение анализа литературных источников и нормативных документов по теме исследования.
  • Изучение опыта организации ремонта военной техники в различных вооруженных конфликтах.
  • Выявление основных проблем и выработка рекомендаций по повышению эффективности ремонта.
  • Разработка предложений по совершенствованию логистики и обеспечению запасными частями.
  • Анализ современных технологий диагностики и ремонта военной техники.

Ресурсы:

Для реализации проекта потребуются доступ к специализированной литературе, нормативным документам, статистическим данным, а также возможность проведения интервью со специалистами в области ремонта военной техники и участниками боевых действий.

Роли в проекте:

Организует и координирует работу проектной группы, отвечает за планирование, контроль и управление проектом. Осуществляет взаимодействие с экспертами, обеспечивает соблюдение сроков и качества выполнения работы, а также отвечает за подготовку итогового отчета по проекту. Руководитель проекта должен обладать опытом в области военной техники, знанием методологии научных исследований и навыками управления проектами, а также умением работать с большими объемами информации.

Занимается сбором, обработкой и анализом данных, полученных в ходе исследования. Проводит анализ литературных источников, нормативных документов и статистических данных. Выявляет проблемные зоны и тенденции, формулирует выводы и предложения, а также готовит аналитические материалы. Аналитик должен обладать навыками работы с данными, знанием статистических методов и умением писать аналитические отчеты, а также иметь базовое понимание военной техники.

Предоставляет экспертные знания и консультации по вопросам, связанным с устройством, эксплуатацией и ремонтом военной техники. Участвует в анализе данных, оценке проблем и разработке рекомендаций. Обеспечивает соответствие технических аспектов исследования современным требованиям и стандартам. Эксперт должен обладать глубокими знаниями в области военной техники, опытом работы в данной сфере и умением применять свои знания в практических ситуациях.

Разрабатывает и предлагает решения по оптимизации логистики и обеспечению запасными частями. Анализирует существующие логистические схемы и процессы, выявляет узкие места и разрабатывает предложения по их устранению. Оценивает эффективность различных вариантов логистического обеспечения. Специалист по логистике должен обладать знаниями в области логистики, управления запасами и опытом работы в сфере снабжения, а также понимать специфику военной техники.

Наименование образовательного учреждения

Проект

на тему

Анализ проблем и перспектив ремонта военной техники в условиях вооруженного конфликта: теоретический и практический аспекты

Выполнил: ФИО

Руководитель: ФИО

Содержание

  • Введение 1
  • Теоретические основы ремонта военной техники 2
  • Организационно-штатная структура ремонтных подразделений в условиях конфликта 3
  • Логистика и снабжение запасными частями в условиях боевых действий 4
  • Технологии ремонта военной техники в современных условиях 5
  • Анализ проблем и вызовов при ремонте техники в ходе конфликтов: опыт локальных войн 6
  • Влияние факторов внешней среды на процесс ремонта 7
  • Методы повышения эффективности ремонта военной техники 8
  • Заключение 9
  • Список литературы 10

Введение

Содержимое раздела

Данный раздел служит введением в проблематику исследования. В нем обосновывается актуальность выбранной темы, формулируются цели и задачи исследования, определяется объект и предмет исследования, а также раскрывается структура работы. Рассматриваются основные понятия и термины, используемые в работе, а также кратко излагается история развития ремонта военной техники в условиях вооруженных конфликтов. Введение также предоставляет обзор существующих исследований в данной области и определяет новизну и практическую значимость данного проекта.

Теоретические основы ремонта военной техники

Содержимое раздела

В данном разделе рассматриваются теоретические аспекты ремонта военной техники, включая классификацию, методы и технологии ремонта. Анализируются основные виды повреждений и неисправностей военной техники, а также принципы их диагностики и устранения. Рассматриваются факторы, влияющие на эффективность ремонтных работ, такие как квалификация персонала, наличие запасных частей и инструментов, а также условия эксплуатации техники. Особое внимание уделяется организации ремонтных подразделений и логистическому обеспечению ремонтных работ, а также существующим стандартам и нормативным документам в данной области.

Организационно-штатная структура ремонтных подразделений в условиях конфликта

Содержимое раздела

Этот раздел посвящен анализу организационно-штатной структуры ремонтных подразделений, функционирующих в условиях вооруженного конфликта. Рассматриваются различные модели организации ремонтных служб, их преимущества и недостатки, а также факторы, влияющие на их эффективность. Будет произведен анализ штатного состава данных подразделений, определяться оптимальная численность обслуживающего персонала и его распределение по выполняемым задачам. Также будут рассмотрены вопросы взаимодействия ремонтных подразделений с другими службами и подразделениями, а также организация материально-технического обеспечения ремонтных работ.

Логистика и снабжение запасными частями в условиях боевых действий

Содержимое раздела

В данном разделе будет проведен анализ вопросов логистики и снабжения запасными частями военной техники в условиях боевых действий. Рассматривается организация эффективной системы снабжения, включая планирование потребности в запасных частях, их закупку, хранение и доставку к месту ремонта. Особое внимание уделяется проблемам, возникающим в условиях ограниченного доступа к ресурсам, повреждения инфраструктуры и высокой интенсивности боевых действий. Будут рассмотрены современные методы и средства, применяемые для повышения эффективности логистических операций, включая использование информационных технологий и автоматизацию процессов.

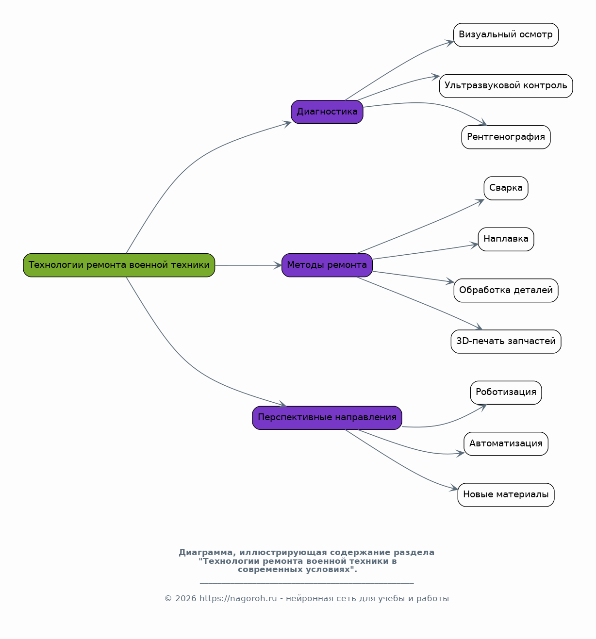
Технологии ремонта военной техники в современных условиях

Содержимое раздела

В разделе рассматриваются современные технологии, применяемые при ремонте военной техники. Анализируются методы диагностики, используемые для выявления неисправностей, включая различные виды контроля, такие как визуальный осмотр, ультразвуковой контроль, рентгенография. Детально рассматриваются современные методы ремонта, такие как сварка, наплавка, обработка деталей, а также применение аддитивных технологий (3D-печать) для производства запасных частей. Будет проведен анализ перспективных направлений развития технологий ремонта, включая роботизацию, автоматизацию и использование новых материалов, а также их влияние на эффективность ремонтных работ.

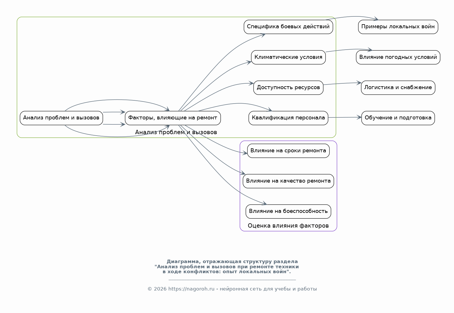
Анализ проблем и вызовов при ремонте техники в ходе конфликтов: опыт локальных войн

Содержимое раздела

Раздел посвящен анализу проблем и вызовов, возникающих при ремонте военной техники в ходе различных вооруженных конфликтов, основываясь на опыте реальных боевых действий. Будут рассмотрены конкретные примеры, анализироваться факторы, влияющие на эффективность ремонтных работ, такие как специфика боевых действий, климатические условия, доступность ресурсов, а также квалификация персонала. Будет произведена оценка влияния различных факторов на сроки и качество ремонта, а также на боеспособность войск. Раздел включает в себя анализ опыта, накопленного в локальных войнах, а также выявление ключевых проблем и перспектив развития в данной сфере, с учетом анализа передовых практик.

Влияние факторов внешней среды на процесс ремонта

Содержимое раздела

В данном разделе рассматривается влияние различных факторов внешней среды на процесс ремонта военной техники в условиях вооруженного конфликта. Анализируется воздействие климатических условий, таких как температура, влажность, осадки, на материалы и оборудование. Рассматривается влияние рельефа местности, транспортной доступности и наличия инфраструктуры на организацию ремонтных работ. Также анализируется влияние интенсивности боевых действий, в том числе, обстрелы, артиллерийские удары, и других факторов угроз - на безопасность и эффективность ремонтного персонала. Будут рассмотрены меры по минимизации негативного воздействия этих факторов.

Методы повышения эффективности ремонта военной техники

Содержимое раздела

В данном разделе будут рассмотрены методы повышения эффективности ремонта военной техники в условиях вооруженного конфликта. Анализируются различные подходы к организации ремонтных работ, направленные на сокращение сроков ремонта, повышение качества и снижение затрат. Будут рассмотрены методы оптимизации логистики, такие как использование современных систем управления запасами, улучшение системы доставки запасных частей и инструментов. Представлены современные технологии диагностики и ремонта, включая автоматизированные системы диагностики и роботизированные ремонтные комплексы. Будет предложен анализ лучших мировых практик и рекомендации по их внедрению.

Заключение

Содержимое раздела

В заключении обобщаются основные результаты исследования, формулируются выводы и рекомендации на основе проведенного анализа. Подводятся итоги работы, оценивается достижение поставленных целей и задач. Кратко излагаются основные проблемы, выявленные в ходе исследования, и предлагаются пути их решения. Формулируются рекомендации для специалистов, занимающихся ремонтом военной техники в условиях вооруженных конфликтов, по улучшению организации ремонтных работ, логистики и обеспечению запасными частями. Оценивается практическая значимость проведенного исследования и определяются перспективы дальнейших исследований в данной области.

Список литературы

Содержимое раздела

В данном разделе приводится список использованных в ходе исследования источников, включая научные статьи, книги, нормативные документы, отчеты и другие материалы. Список литературы составляется в соответствии с требованиями к оформлению научной работы и включает в себя полные библиографические данные каждого источника: фамилию и инициалы автора (авторов), название работы, место издания, издательство, год издания и количество страниц. Список литературы упорядочивается по алфавиту фамилий авторов или по другим принятым в научных кругах правилам, для удобства поиска и цитирования использованных материалов.

Получи Такой Проект

До 90% уникальность
Готовый файл Word
15-30 страниц
Список источников по ГОСТ
Оформление по ГОСТ
Таблицы и схемы
Презентация

Создать Проект на любую тему за 5 минут

Создать

#5487935