Нейросеть

Анализ профессиональной деятельности бухгалтера в ООО «ЛУГЦЕНТРОКУЗ им. С.МОНЯТОВСКОГО»: отчет о реализованном исследовании

Нейросеть для проекта Гарантия уникальности Строго по ГОСТу Высочайшее качество Поддержка 24/7

Данный исследовательский проект посвящен всестороннему анализу профессиональной деятельности бухгалтера в ООО «ЛУГЦЕНТРОКУЗ им. С.МОНЯТОВСКОГО». В рамках работы будет рассмотрен спектр задач, выполняемых бухгалтером, включая ведение бухгалтерского учета, составление финансовой отчетности, налоговое планирование и взаимодействие с контролирующими органами. Особое внимание будет уделено оценке эффективности используемых методов и инструментов, а также выявлению проблемных зон и предложению путей оптимизации рабочих процессов. Исследование предполагает изучение нормативной базы, регулирующей бухгалтерскую деятельность, анализ специфики работы в конкретной организации, а также проведение интервью с практикующими бухгалтерами для получения более глубокого понимания реальных аспектов профессии. Результаты исследования позволят оценить текущее состояние бухгалтерской службы, выявить сильные и слабые стороны, а также сформировать рекомендации по повышению эффективности работы и улучшению качества финансовой отчетности. Работа направлена на актуализацию знаний о современных требованиях к профессии бухгалтера и предоставление практических рекомендаций для улучшения профессиональной деятельности.

Идея:

Изучить специфику работы бухгалтера в ООО «ЛУГЦЕНТРОКУЗ им. С.МОНЯТОВСКОГО» и выявить возможности для повышения эффективности его деятельности. Разработать практические рекомендации по оптимизации рабочих процессов и улучшению качества финансовой отчетности.

Продукт:

Результатом исследования станет отчет, содержащий анализ текущей ситуации, выявленные проблемы и конкретные рекомендации. Отчет будет полезен как для бухгалтеров, так и для руководства организации, заинтересованного в оптимизации финансовых процессов.

Проблема:

Существует необходимость в систематическом анализе деятельности бухгалтера для выявления узких мест и повышения эффективности. Актуальные методы и инструменты бухгалтерского учета требуют постоянного совершенствования в соответствии с изменениями законодательства и рыночными условиями.

Актуальность:

Актуальность исследования обусловлена необходимостью повышения эффективности бухгалтерского учета в современных условиях. Результаты исследования будут способствовать повышению качества финансовой отчетности и снижению рисков, связанных с ошибками в учете.

Цель:

Цель исследования — провести комплексный анализ профессиональной деятельности бухгалтера в ООО «ЛУГЦЕНТРОКУЗ им. С.МОНЯТОВСКОГО» и разработать рекомендации по оптимизации его работы. Оценить эффективность используемых методов и инструментов бухгалтерского учета.

Целевая аудитория:

Аудитория проекта включает студентов, изучающих бухгалтерский учет, практикующих бухгалтеров, руководителей финансовых служб, а также представителей контролирующих органов. Результаты исследования будут полезны для повышения квалификации и улучшения профессиональных навыков.

Задачи:

  • Изучение нормативной базы, регулирующей бухгалтерский учет.
  • Анализ организационной структуры бухгалтерской службы ООО «ЛУГЦЕНТРОКУЗ им. С.МОНЯТОВСКОГО».
  • Проведение интервью с бухгалтерами для выявления проблем и перспектив.
  • Анализ используемых методов и инструментов бухгалтерского учета.
  • Разработка рекомендаций по оптимизации деятельности бухгалтера.

Ресурсы:

Для реализации проекта потребуются доступ к нормативной базе, информационные ресурсы, программное обеспечение для бухгалтерского учета, а также ресурсы для проведения интервью и обработки данных.

Роли в проекте:

Исследователь отвечает за планирование, организацию и проведение исследования. Он осуществляет сбор и анализ данных, формирует выводы и рекомендации. Исследователь должен обладать знаниями в области бухгалтерского учета, финансового анализа и методологии научных исследований. Он также отвечает за подготовку отчета и презентацию результатов исследования. Он отвечает за соблюдение сроков и качество выполнения работ. Его задачи включают в себя: изучение теоретических материалов, разработку анкет для опросов, обработку данных, написание отчета.

Эксперт предоставляет консультации по вопросам, связанным с бухгалтерским учетом и финансовым анализом. Он оценивает качество исследования, анализирует полученные результаты и предоставляет рекомендации по улучшению. Эксперт должен иметь опыт работы в области бухгалтерского учета и глубокое понимание соответствующих нормативных актов. Он предоставляет экспертную оценку данных, полученных в ходе исследования. Эксперт обеспечивает профессиональную оценку выводов и рекомендаций, предлагаемых в отчете. Его роль заключается в обеспечении соответствия исследования высоким стандартам качества и актуальности.

Респонденты — это бухгалтеры ООО «ЛУГЦЕНТРОКУЗ им. С.МОНЯТОВСКОГО», участвующие в опросах и интервью. Они предоставляют информацию о своей работе, проблемах и перспективах оптимизации. Респонденты должны быть готовы предоставить информацию, касающуюся их трудовой деятельности, опыта и взглядов на профессиональные аспекты. Их ответы являются ключевым источником данных для анализа. Респонденты играют важную роль в формировании выводов исследования, способствуя пониманию реальных рабочих процессов.

Руководитель проекта отвечает за общее руководство исследованием, включая планирование, организацию и контроль. Он координирует работу исследователей, экспертов и респондентов. Руководитель обеспечивает соблюдение сроков и бюджета проекта, а также отвечает за качество итогового отчета. Его задачи включают в себя управление командой, решение возникающих проблем, а также коммуникацию с заинтересованными сторонами. Руководитель осуществляет контроль над выполнением поставленных задач, а также отвечает за презентацию результатов исследования.

Наименование образовательного учреждения

Проект

на тему

Анализ профессиональной деятельности бухгалтера в ООО «ЛУГЦЕНТРОКУЗ им. С.МОНЯТОВСКОГО»: отчет о реализованном исследовании

Выполнил: ФИО

Руководитель: ФИО

Содержание

  • Введение 1
  • Теоретические основы бухгалтерского учета 2
  • Организационно-правовые аспекты деятельности ООО «ЛУГЦЕНТРОКУЗ им. С.МОНЯТОВСКОГО» 3
  • Методы и инструменты бухгалтерского учета в ООО «ЛУГЦЕНТРОКУЗ им. С.МОНЯТОВСКОГО» 4
  • Анализ деятельности бухгалтера 5
  • Практический анализ финансовой отчетности 6
  • Оптимизация деятельности бухгалтера 7
  • Рекомендации по улучшению профессиональной деятельности бухгалтера 8
  • Заключение 9
  • Список литературы 10

Введение

Содержимое раздела

Введение представляет собой первый раздел исследовательской работы, который формирует основу для дальнейшего анализа. Этот раздел включает в себя обоснование актуальности выбранной темы, формулировку цели и задач исследования, а также определение объекта и предмета исследования. Введение также предоставляет обзор структуры работы и описывает использованные методы исследования. Оно служит для ориентации читателя в теме, объяснения значимости работы и представления общей картины. Подробно описываются причины выбора темы, ее теоретическая и практическая значимость, а также ожидаемые результаты исследования. Важной частью является описание новизны исследования и его отличия от уже существующих работ.

Теоретические основы бухгалтерского учета

Содержимое раздела

Данный раздел посвящен изучению теоретических основ бухгалтерского учета. Он включает в себя рассмотрение основных понятий, принципов и методов бухгалтерского учета, а также нормативно-правовой базы, регулирующей бухгалтерскую деятельность. Здесь подробно рассматриваются понятия активов, пассивов, капитала, доходов и расходов. Анализируются различные методы оценки активов и порядок признания доходов и расходов, а также принципы бухгалтерского учета, такие как учет по двойной записи. Важное место занимают стандарты бухгалтерского учета, включая российские (РСБУ) и международные (МСФО) стандарты, а также их основные различия и сфера применения.

Организационно-правовые аспекты деятельности ООО «ЛУГЦЕНТРОКУЗ им. С.МОНЯТОВСКОГО»

Содержимое раздела

В данном разделе рассматриваются организационно-правовые аспекты деятельности ООО «ЛУГЦЕНТРОКУЗ им. С.МОНЯТОВСКОГО». Анализируется организационная структура предприятия, его учредительные документы, виды деятельности и стратегия развития. Особое внимание уделяется специфике деятельности ООО, его отраслевым особенностям и влиянию на бухгалтерский учет. Рассматривается взаимодействие предприятия с различными контрагентами, государственными органами и другими заинтересованными сторонами. Анализируются аспекты корпоративного управления, принципы принятия решений и распределения ответственности. Изучается влияние изменений в законодательстве на деятельность организации, особенности налогообложения и ведения бухгалтерского учета.

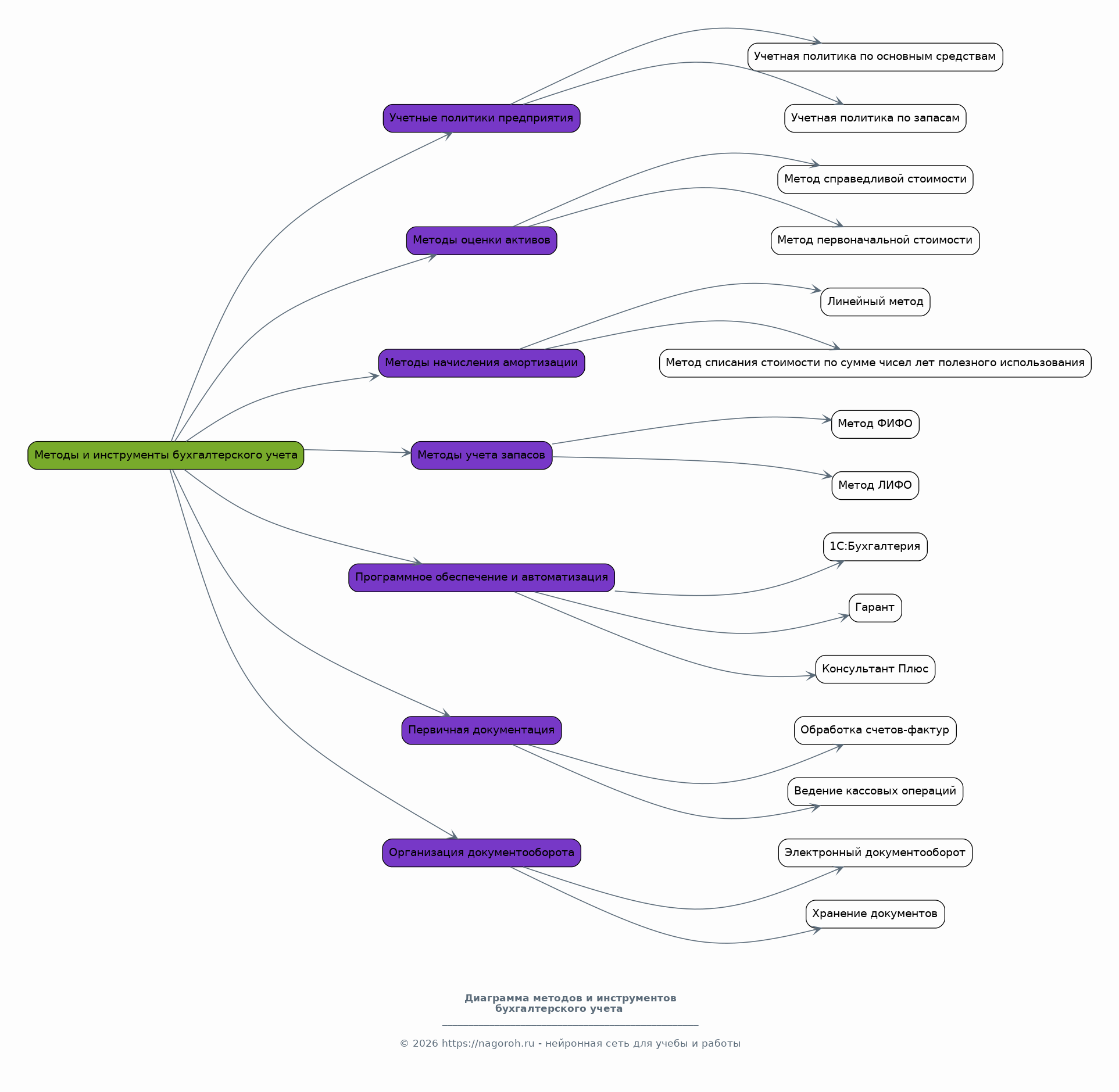
Методы и инструменты бухгалтерского учета в ООО «ЛУГЦЕНТРОКУЗ им. С.МОНЯТОВСКОГО»

Содержимое раздела

Раздел посвящен анализу методов и инструментов, используемых в бухгалтерском учете ООО «ЛУГЦЕНТРОКУЗ им. С.МОНЯТОВСКОГО». Здесь рассматриваются применяемые формы бухгалтерского учета, программное обеспечение, автоматизированные системы и другие технологические решения, используемые для обработки данных и составления отчетности. Подробно анализируются учетные политики предприятия, методы оценки активов, методы начисления амортизации и методы учета запасов. Особое внимание уделяется анализу практических аспектов работы бухгалтера, включая ведение первичной документации, обработку данных, составление бухгалтерских проводок. Рассматриваются вопросы организации документооборота и управления учетными данными.

Анализ деятельности бухгалтера

Содержимое раздела

В данном разделе проводится глубокий анализ деятельности бухгалтера в ООО «ЛУГЦЕНТРОКУЗ им. С.МОНЯТОВСКОГО». Рассматриваются основные задачи, выполняемые бухгалтером, включая ведение первичной документации, учет активов и пассивов, расчет заработной платы, составление финансовой отчетности и взаимодействие с налоговыми органами. Анализируется эффективность используемых методов и инструментов, выявляются проблемные зоны и предлагаются пути оптимизации рабочих процессов. Проводится оценка соответствия деятельности бухгалтера требованиям законодательства и стандартам бухгалтерского учета. Рассматриваются вопросы профессионального развития бухгалтера, его квалификации и навыков.

Практический анализ финансовой отчетности

Содержимое раздела

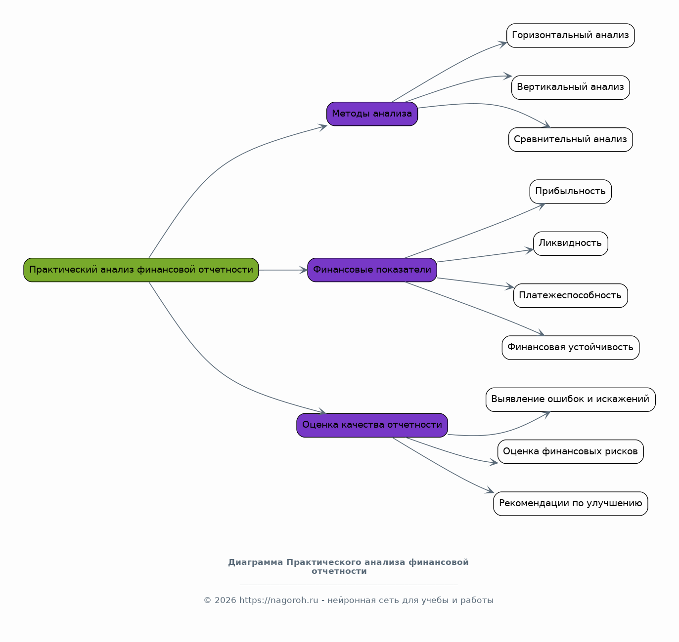
В этом разделе проводится практический анализ финансовой отчетности ООО «ЛУГЦЕНТРОКУЗ им. С.МОНЯТОВСКОГО». Анализируются показатели прибыльности, ликвидности, платежеспособности и финансовой устойчивости. Рассматриваются методы горизонтального и вертикального анализа отчетности, а также методы сравнительного анализа. Оценивается качество финансовой отчетности, выявляются возможные ошибки и искажения. Проводится оценка финансовых рисков и разрабатываются рекомендации по улучшению финансового состояния предприятия. Анализируются факторы, влияющие на финансовые результаты и эффективность деятельности организации. Особое внимание уделяется выявлению тенденций и трендов в финансовых показателях.

Оптимизация деятельности бухгалтера

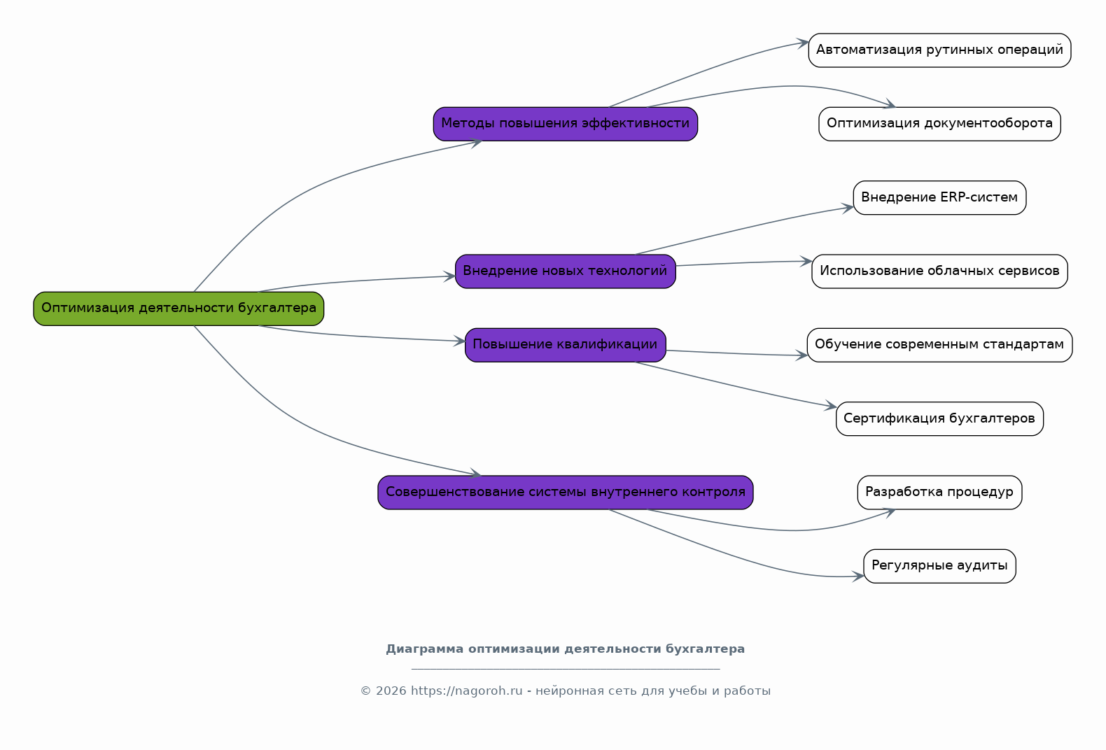
Содержимое раздела

В данном разделе предлагаются конкретные рекомендации по оптимизации деятельности бухгалтера в ООО «ЛУГЦЕНТРОКУЗ им. С.МОНЯТОВСКОГО». Предлагаются методы повышения эффективности рабочих процессов, улучшения качества финансовой отчетности и снижения рисков. Разрабатываются рекомендации по внедрению новых технологий и автоматизации учетных процессов. Рассматриваются вопросы повышения квалификации бухгалтеров и улучшения их профессиональных навыков. Предлагаются методы совершенствования системы внутреннего контроля и управления рисками. Представлены конкретные шаги, которые рекомендуется предпринять для улучшения организации бухгалтерского учета и повышения его эффективности. Учитываются современные требования законодательства и лучшие практики.

Рекомендации по улучшению профессиональной деятельности бухгалтера

Содержимое раздела

В этом разделе представлены практические рекомендации, направленные на улучшение профессиональной деятельности бухгалтера в ООО «ЛУГЦЕНТРОКУЗ им. С.МОНЯТОВСКОГО». Рекомендации охватывают различные аспекты работы, включая организацию рабочих процессов, использование информационных технологий, повышение квалификации и совершенствование навыков. Предлагаются конкретные мероприятия по улучшению качества финансовой отчетности, снижению рисков и повышению эффективности работы. Рассматриваются вопросы взаимодействия с другими подразделениями компании, а также с контролирующими органами. Особое внимание уделяется возможностям автоматизации рутинных операций и высвобождению времени для более важных задач. Предлагаются варианты повышения мотивации и эффективности работы бухгалтера.

Заключение

Содержимое раздела

Заключение является завершающей частью исследовательской работы, где обобщаются основные результаты исследования и подводятся итоги. В заключении кратко излагаются основные выводы, полученные в ходе исследования, их значимость и соответствие поставленным целям и задачам. Оценивается достижение поставленных целей, подчеркивается вклад исследования в развитие науки и практики. Также в заключении формулируются предложения по дальнейшим исследованиям и направлениям развития темы. Подводятся итоги проведенной работы, указывается на ее сильные стороны и возможные ограничения. Заключение помогает читателю понять, что было достигнуто в результате исследования, и оценить его вклад в выбранную область знаний.

Список литературы

Содержимое раздела

Список литературы представляет собой систематизированный перечень всех источников, использованных в ходе исследования. Он включает в себя книги, статьи, нормативные акты, интернет-ресурсы и другие материалы, цитируемые в тексте работы. Список литературы должен быть оформлен в соответствии с требованиями ГОСТ или другими стандартами библиографического описания. В нем указываются полные сведения об источниках, включая авторов, названия, издательства, места издания и год публикации. Список литературы является важной частью исследовательской работы, так как он подтверждает достоверность и обоснованность выводов, а также демонстрирует глубину проработки темы.

Получи Такой Проект

До 90% уникальность
Готовый файл Word
15-30 страниц
Список источников по ГОСТ
Оформление по ГОСТ
Таблицы и схемы
Презентация

Создать Проект на любую тему за 5 минут

Создать

#5486466