Нейросеть

Анализ социально-экономических последствий отключения глобальной сети: сценарии развития и перспективы

Нейросеть для проекта Гарантия уникальности Строго по ГОСТу Высочайшее качество Поддержка 24/7

Данный исследовательский проект посвящен всестороннему анализу влияния потенциального прекращения доступа к сети Интернет на различные аспекты современного общества. В рамках исследования будет рассмотрено множество факторов, включая экономические, социальные, политические и культурные последствия. Предполагается детальное изучение потенциальных сценариев развития событий, с учетом различных масштабов и продолжительности отключения. Особое внимание будет уделено разработке прогнозов и рекомендаций для минимизации негативного воздействия и адаптации к возможным изменениям. Проект будет основываться на анализе существующих научных публикаций, статистических данных, а также проведении экспертных интервью и моделировании вероятных ситуаций. Целью является создание комплексного понимания последствий отключения интернета, выявление ключевых уязвимостей и разработка стратегий устойчивости.

Идея:

Исследовать многогранные последствия отключения глобальной сети для различных сфер деятельности человека. Разработать возможные сценарии развития событий и оценить их влияние на общество.

Продукт:

Результатом проекта станет аналитический отчет, содержащий детальный анализ влияния отключения интернета, прогнозы развития и рекомендации для различных заинтересованных сторон. Этот отчет будет полезен для государственных органов, бизнеса, образовательных учреждений и широкой общественности.

Проблема:

В современном мире интернет стал неотъемлемой частью многих сфер жизни, от экономики до личного общения. Отключение интернета может иметь катастрофические последствия, но эти последствия не до конца изучены и поняты.

Актуальность:

Актуальность проекта обусловлена возрастающей зависимостью современного общества от интернета и необходимостью понимания последствий его отключения. Результаты исследования будут способствовать повышению осведомленности о возможных рисках и разработке стратегий устойчивости.

Цель:

Целью исследования является комплексный анализ влияния отключения интернета на экономику, социальную сферу, политику и культуру. Результаты исследования предоставят научную основу для разработки стратегий по минимизации негативных последствий и повышению устойчивости общества.

Целевая аудитория:

Аудиторией данного проекта являются студенты, изучающие социологию, экономику, политологию и информационные технологии. Материалы проекта могут быть полезны для преподавателей, исследователей и специалистов в области информационной безопасности.

Задачи:

  • Провести обзор существующих научных публикаций по теме.
  • Собрать и проанализировать статистические данные о влиянии интернета на различные сферы.
  • Разработать модели и сценарии развития событий при отключении интернета.
  • Провести экспертные интервью с представителями различных отраслей.
  • Подготовить аналитический отчет с выводами и рекомендациями.

Ресурсы:

Для реализации проекта потребуются доступ к научным базам данных, программное обеспечение для анализа данных и проведения моделирования, а также финансовые ресурсы для организации интервью.

Роли в проекте:

Ответственен за общее руководство проектом, планирование, координацию работы команды, контроль выполнения задач и подготовку финального отчета. Руководитель проекта также отвечает за коммуникацию с научным руководителем, экспертами и другими заинтересованными сторонами. Осуществляет мониторинг хода исследования, обеспечивает соблюдение методологии и сроков проведения работ, а также отвечает за качество итоговых результатов.

Отвечает за сбор, обработку и анализ данных, необходимых для исследования. В обязанности аналитика данных входит поиск и систематизация информации из различных источников, включая научные статьи, статистические данные и экспертные оценки. Аналитик данных должен уметь работать с различными инструментами и методами анализа, а также представлять результаты в понятном и доступном формате.

Предоставляет экспертные знания в области информационных технологий, включая сетевые технологии, кибербезопасность и информационную инфраструктуру. Эксперт по информационным технологиям консультирует команду по техническим аспектам, связанным с отключением интернета, и помогает разрабатывать сценарии развития событий. Он также анализирует технические уязвимости и риски.

Проводит анализ социальных и экономических последствий отключения интернета. Социолог изучает влияние на социальные институты, общественные отношения, коммуникацию и культурные практики. Экономист оценивает экономические потери, изменения в бизнес-моделях и влияние на различные отрасли. Вместе, они формируют комплексное представление о социальных и экономических последствиях.

Наименование образовательного учреждения

Проект

на тему

Анализ социально-экономических последствий отключения глобальной сети: сценарии развития и перспективы

Выполнил: ФИО

Руководитель: ФИО

Содержание

  • Введение 1
  • Теоретические основы влияния интернета на современное общество 2
  • Экономические последствия отключения интернета 3
  • Социальные последствия отключения интернета 4
  • Политические и правовые аспекты отключения интернета 5
  • Методология исследования и методы анализа 6
  • Разработка сценариев отключения интернета 7
  • Оценка рисков и разработка рекомендаций 8
  • Заключение 9
  • Список литературы 10

Введение

Содержимое раздела

Введение в проблематику исследования, обоснование актуальности темы и определение цели и задач проекта. В данном разделе будет представлена общая картина зависимости современного общества от интернета, включая различные сферы, такие как экономика, социальная сфера, образование, развлечения и государственное управление. Будут обозначены ключевые вопросы, на которые предстоит ответить в ходе исследования, и объяснены методологические подходы, которые будут использоваться для анализа данных и разработки сценариев. Также будет представлен обзор структуры работы и краткое описание основных разделов.

Теоретические основы влияния интернета на современное общество

Содержимое раздела

Обзор существующей литературы и теоретических подходов к анализу влияния интернета на различные аспекты человеческой деятельности. Здесь будут рассмотрены теории сетевого общества, информационного общества, цифрового неравенства и другие релевантные концепции. Будет проведен анализ ключевых факторов, определяющих роль интернета в современном обществе, таких как информационный обмен, экономическая деятельность, социальные взаимодействия и политические процессы. Будут рассмотрены различные точки зрения на преимущества и недостатки интернета, а также его влияние на различные группы населения.

Экономические последствия отключения интернета

Содержимое раздела

Детальный анализ экономических последствий отключения интернета, включая влияние на различные отрасли, бизнес-процессы и мировую экономику в целом. Будут рассмотрены возможные потери от прекращения онлайн-торговли, финансовых транзакций, деятельности предприятий, зависящих от интернет-доступа. Также будет проведен анализ изменений в структуре занятости, возможных кризисов и мер реагирования, которые могут быть предприняты для смягчения негативных последствий. Акцент будет сделан на оценке масштабов ущерба и разработке стратегий для поддержания экономической стабильности.

Социальные последствия отключения интернета

Содержимое раздела

Рассмотрение социальных изменений, вызванных отключением интернета, таких как изменение коммуникации, социальных связей, доступа к информации. Будут исследованы последствия для образования, здравоохранения, государственного управления, а также социокультурной жизни общества. Будет проанализировано влияние на различные социальные группы (например, молодежь, пожилые люди), а также потенциальные риски, связанные с ограничением доступа к информации и распространением дезинформации. Будет рассмотрена роль социальных сетей и других онлайн-платформ в формировании общественного мнения и координации действий.

Политические и правовые аспекты отключения интернета

Содержимое раздела

Анализ политических и правовых аспектов отключения интернета, включая вопросы цензуры, управления интернетом, кибербезопасности и международного права. Будут рассмотрены существующие механизмы регулирования интернета, потенциальные риски для свободы слова и прав человека. Будут проанализированы действия государств по контролю над интернет-трафиком и возможных последствий для демократических институтов. Будет уделено внимание влиянию отключения интернета на политические процессы, выборы и общественные движения.

Методология исследования и методы анализа

Содержимое раздела

Описание используемой методологии исследования, включая методы сбора и анализа данных. Будут подробно описаны методы анализа, используемые для обработки данных, полученных из различных источников, таких как научные статьи, статистические данные, экспертные интервью. Будут обоснованы выбор методов исследования, их преимущества и недостатки. Будут указаны программные инструменты и статистические пакеты, используемые для обработки данных и моделирования сценариев. Будет представлена информация о способах обеспечения достоверности и надежности полученных результатов.

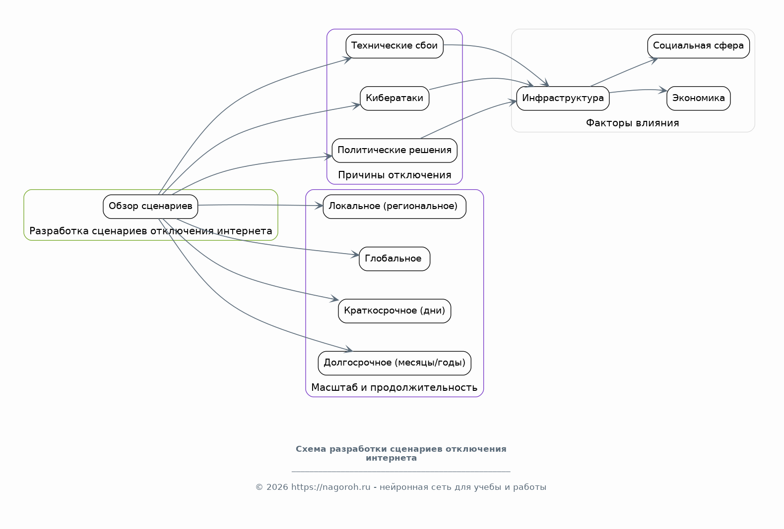
Разработка сценариев отключения интернета

Содержимое раздела

Разработка и моделирование различных сценариев отключения интернета, с учетом возможных причин, масштабов и продолжительности. Будут рассмотрены различные факторы, влияющие на интенсивность и последствия отключения (например, технические сбои, кибератаки, политические решения). Будут разработаны модели для оценки последствий этих сценариев в различных сферах жизни, учитывая экономические, социальные, политические и технологические аспекты. Будут проанализированы потенциальные уязвимости инфраструктуры, а также факторы, способствующие смягчению или обострению последствий.

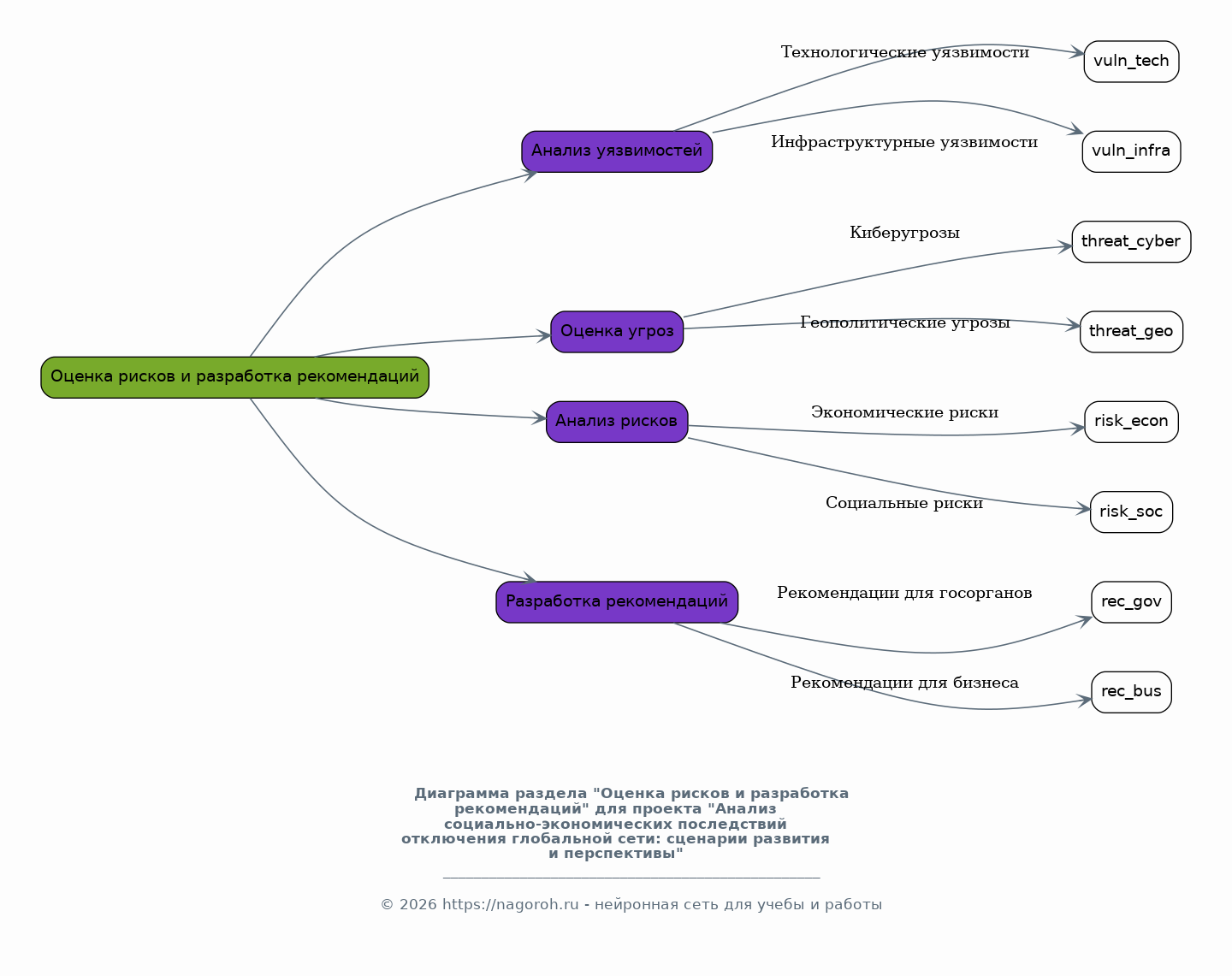
Оценка рисков и разработка рекомендаций

Содержимое раздела

Оценка рисков, связанных с отключением интернета, и разработка рекомендаций для минимизации негативных последствий. Будет проведен анализ потенциальных уязвимостей, угроз и рисков, которые могут возникнуть в различных сферах. Будут разработаны рекомендации для различных заинтересованных сторон, включая государственные органы, бизнес, образовательные учреждения и широкую общественность. Рекомендации будут направлены на повышение устойчивости к отключению интернета, подготовку к возможным сценариям и смягчение негативных последствий этого события.

Заключение

Содержимое раздела

Обобщение основных результатов исследования, выводы о влиянии отключения интернета и перспективах развития. В заключении будет дан ответ на поставленные в начале исследования вопросы, подведены итоги анализа и разработанных сценариев. Будет акцентировано внимание на наиболее значимых выводах и их практической значимости. Будут сформулированы рекомендации для различных заинтересованных сторон, направленные на смягчение негативных последствий и повышение устойчивости общества к возможным отключениям интернета.

Список литературы

Содержимое раздела

Список использованной литературы, включая научные статьи, книги, статистические данные и другие источники. Этот раздел будет содержать полную библиографическую информацию о всех источниках, использованных в исследовании. Форма представления библиографических записей будет соответствовать общепринятым стандартам цитирования. Список литературы будет организован в алфавитном порядке или в соответствии с определенной системой классификации.

Получи Такой Проект

До 90% уникальность
Готовый файл Word
15-30 страниц
Список источников по ГОСТ
Оформление по ГОСТ
Таблицы и схемы
Презентация

Создать Проект на любую тему за 5 минут

Создать

#6205359