Нейросеть

Анализ социально-экономического положения крестьянства в поэме Н.А. Некрасова «Кому на Руси жить хорошо»

Нейросеть для проекта Гарантия уникальности Строго по ГОСТу Высочайшее качество Поддержка 24/7

Данный исследовательский проект посвящен всестороннему анализу социокультурного и экономического содержания поэмы Николая Алексеевича Некрасова «Кому на Руси жить хорошо». Поэма, являясь выдающимся произведением русской классической литературы, представляет собой глубокое исследование жизни крестьянства в пореформенной России. В рамках проекта будет рассмотрена широкая панорама проблем, с которыми сталкивались крестьяне, включая вопросы бедности, бесправия, поиска счастья и справедливости. Основной акцент будет сделан на выявлении ключевых социальных и экономических факторов, определяющих положение крестьянства в то время. Проект предполагает изучение разнообразных аспектов, начиная от анализа отдельных персонажей и их судеб до рассмотрения общих тенденций и закономерностей, присущих крестьянскому быту и мышлению. Особое внимание будет уделено использованию автором народной речи и фольклорных мотивов, а также их влиянию на формирование образа крестьянского мира в поэме, что позволит глубже понять мироощущение русской деревни того времени.

Идея:

Проект направлен на детальное изучение социального и экономического контекста поэмы «Кому на Руси жить хорошо» Некрасова, с целью выявления ключевых проблем крестьянства XIX века. Анализ произведения позволит понять мировоззрение крестьян того времени и их стремление к лучшей жизни.

Продукт:

Результатом проекта станет аналитическая работа, содержащая глубокий анализ поэмы, раскрывающий социально-экономические аспекты крестьянской жизни. Данная работа может быть использована как учебное пособие по русской литературе.

Проблема:

Понимание социально-экономического положения крестьян в России XIX века является сложной задачей, требующей анализа литературных текстов и исторических данных. Отсутствие единого подхода к анализу поэмы Некрасова усложняет интерпретацию ее содержания.

Актуальность:

Исследование поэмы «Кому на Руси жить хорошо» актуально в контексте изучения истории России и социальной проблематики XIX века. Анализ произведения способствует лучшему пониманию менталитета крестьянства и его роли в формировании российской идентичности.

Цель:

Цель проекта — провести комплексный анализ социально-экономической составляющей поэмы «Кому на Руси жить хорошо», выявив основные факторы, влияющие на жизнь крестьян. Достижение этой цели позволит углубить понимание русской литературы и социальной истории.

Целевая аудитория:

Аудиторией проекта являются учащиеся старших классов, студенты гуманитарных факультетов, а также все, кто интересуется русской литературой и историей. Проект будет полезен учителям литературы для подготовки к урокам.

Задачи:

  • Анализ ключевых персонажей поэмы и их социального статуса.
  • Изучение экономических условий жизни крестьян на основе текста произведения.
  • Выявление особенностей крестьянского быта и культуры, отраженных в поэме.
  • Исследование образов помещиков и их роли в жизни крестьян.
  • Определение основных идей и проблематики поэмы, связанных с крестьянским вопросом.

Ресурсы:

Для реализации проекта потребуются тексты поэмы, критические статьи, исторические материалы и доступ к онлайн-библиотекам.

Роли в проекте:

Основная роль, предполагающая детальное изучение текста поэмы, критической литературы и исторических материалов. Исследователь осуществляет сбор, анализ и интерпретацию данных, формирует выводы и готовит проектную работу. Он также отвечает за написание всех разделов проекта, включая введение, основную часть и заключение. Исследователь должен обладать навыками аналитического мышления, грамотной письменной речи и умением работать с информацией.

Аналитик отвечает за проведение глубокого анализа текста поэмы, выявление ключевых тем, образов и мотивов. Он должен уметь выделять социально-экономические аспекты, связанные с жизнью крестьянства. Аналитик также отвечает за сопоставление данных из разных источников, выявление противоречий и формулирование обоснованных выводов. Аналитик должен обладать знаниями в области литературы, истории и социологии, а также иметь навыки критического мышления.

Редактор отвечает за окончательную проверку текста проекта на соответствие нормам русского языка, стилистическую корректность и логическую последовательность. Редактор проверяет структуру работы, оформление цитат и сносок, а также соответствие выбранного стиля требованиям. Редактор должен обладать высоким уровнем грамотности, вниманием к деталям и умением работать с текстовыми документами. Также редактирует все заголовки и проверяет соответствие стилю.

Консультант – это эксперт в области русской литературы и истории, к которому обращаются за советом по вопросам, связанным с анализом поэмы и интерпретацией ее содержания. Консультант предоставляет рекомендации по структуре работы, помогает уточнить отдельные аспекты исследования, а также оценивает качество проведенного анализа. Консультант должен обладать обширными знаниями в области, опытом исследовательской работы и умением доступно объяснять сложные темы.

Наименование образовательного учреждения

Проект

на тему

Анализ социально-экономического положения крестьянства в поэме Н.А. Некрасова «Кому на Руси жить хорошо»

Выполнил: ФИО

Руководитель: ФИО

Содержание

  • Введение 1
  • Теоретические основы изучения поэмы «Кому на Руси жить хорошо» 2
  • Социально-экономическое положение крестьянства в России XIX века 3
  • Образ крестьянства в поэме Н.А. Некрасова 4
  • Анализ поэтики и идейного содержания поэмы 5
  • Основные проблемы и вызовы крестьянства в поэме 6
  • Роль фольклора и народной речи в создании образа крестьянства 7
  • Практическое применение результатов исследования 8
  • Заключение 9
  • Список литературы 10

Введение

Содержимое раздела

Введение представляет собой важный раздел исследовательской работы, который задает тон и определяет направление всего проекта. В нем раскрывается актуальность выбранной темы, обосновывается ее значимость в контексте изучения русской литературы и истории. Введение содержит формулировку цели и задач исследования, а также краткий обзор основных аспектов, которые будут рассмотрены в работе. Особое внимание уделяется описанию методологии исследования и использованных источников. Завершается введение кратким изложением структуры работы, что помогает читателю ориентироваться в содержании и логике изложения материала.

Теоретические основы изучения поэмы «Кому на Руси жить хорошо»

Содержимое раздела

Этот раздел посвящен рассмотрению теоретических подходов и методологических принципов, применяемых при исследовании поэмы «Кому на Руси жить хорошо». Он включает в себя обзор существующих научных подходов к анализу литературного произведения, таких как социологический, историко-культурный и психологический анализ. Особое внимание уделяется анализу жанровых особенностей поэмы, ее композиции, стилю и образной системе. Рассматриваются различные интерпретации произведения, предлагаемые критиками и литературоведами. Этот раздел служит основой для последующего анализа и помогает определить контекст исследования.

Социально-экономическое положение крестьянства в России XIX века

Содержимое раздела

Раздел посвящен анализу социально-экономического контекста, в котором создавалась и развивалась поэма. Рассматриваются различные аспекты жизни крестьянства в пореформенной России, включая вопросы земельных отношений, крестьянской общины, налогообложения и бедности. Анализируются условия труда крестьян, их повседневный быт, взаимоотношения с помещиками и властями. Особое внимание уделяется влиянию реформ 1860-х годов на жизнь крестьян, а также последствиям этих реформ для развития русской деревни. Приводятся статистические данные и исторические свидетельства, подтверждающие выводы исследования.

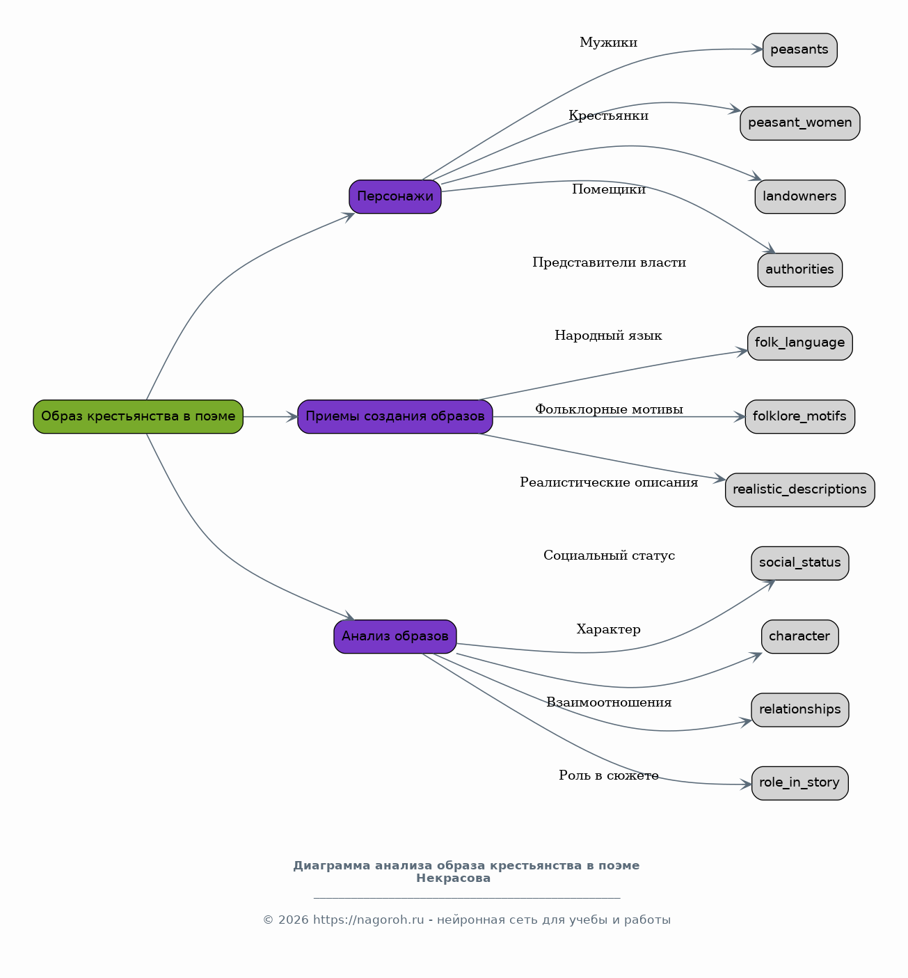
Образ крестьянства в поэме Н.А. Некрасова

Содержимое раздела

В данном разделе рассматривается образ крестьянства, представленный в поэме «Кому на Руси жить хорошо». Осуществляется детальный анализ образов конкретных персонажей, таких, как мужики, ищущие счастья, крестьянки, помещики и представители власти. Анализируется их социальный статус, характер, взаимоотношения и роли в сюжете произведения. Раскрываются способы, с помощью которых Некрасов создает образы крестьян, используя народный язык, фольклорные мотивы и реалистические описания. Оценивается влияние этих образов на восприятие крестьянского мира читателями и формирование сочувствия к крестьянскому населению.

Анализ поэтики и идейного содержания поэмы

Содержимое раздела

Этот раздел посвящен анализу поэтики и идейного содержания поэмы Н.А. Некрасова «Кому на Руси жить хорошо». Рассматриваются особенности стиля, композиции, языка и образов произведения. Анализируется использование автором различных художественных приемов, таких как сатира, юмор, драматизм и лиризм. Исследуется идейное содержание поэмы, включая ее социальную и политическую направленность, а также основные темы, такие как народное счастье, справедливость, свобода и роль крестьянства в истории России. Анализируется влияние поэмы на общественное сознание и ее место в русской литературе.

Основные проблемы и вызовы крестьянства в поэме

Содержимое раздела

Раздел посвящен выявлению и анализу основных проблем и вызовов, с которыми сталкиваются крестьяне в поэме Некрасова. Рассматриваются вопросы бедности, бесправия, тяжелого труда, отсутствия земли и социальной несправедливости. Анализируются факторы, влияющие на жизнь крестьян, такие как экономические условия, политический строй и социальные взаимоотношения. Изучаются способы, с помощью которых крестьяне пытаются справиться с трудностями, включая поиск счастья, бунт и надежду на лучшую жизнь. Особое внимание уделяется роли поэта в освещении этих проблем.

Роль фольклора и народной речи в создании образа крестьянства

Содержимое раздела

Данный раздел посвящен анализу роли фольклора и народной речи в создании образа крестьянства в поэме. Рассматривается использование Некрасовым народных песен, сказок, пословиц и поговорок для передачи духа народной жизни и мироощущения. Анализируется влияние фольклорных мотивов на формирование образов крестьян, их характеры и взаимоотношения. Исследуется использование народной речи, диалектов и просторечий для создания аутентичного образа крестьянства. Выявляется роль языка произведения в передаче идей и ценностей, свойственных крестьянской культуре, а также в формировании отношения читателей к крестьянскому миру.

Практическое применение результатов исследования

Содержимое раздела

В этом разделе рассматриваются возможности практического применения результатов исследования поэмы «Кому на Руси жить хорошо». Обсуждается ценность анализа произведения для понимания истории России, социальной проблематики и русской литературы. Приводятся примеры использования результатов исследования в учебном процессе, при подготовке уроков и внеклассных мероприятий по литературе. Рассматривается возможность использования проекта в качестве основы для дальнейших исследований, а также для популяризации творчества Некрасова и русской классической литературы в целом. Подчеркивается значимость анализа поэмы для формирования патриотизма и гражданской позиции.

Заключение

Содержимое раздела

В заключении подводятся итоги проведенного исследования, обобщаются основные выводы и результаты анализа поэмы «Кому на Руси жить хорошо». Кратко излагаются ключевые аспекты, рассмотренные в работе, и подчеркивается их значимость. Оценивается вклад Некрасова в освещение проблем крестьянства и его влияние на русскую литературу. Формулируются ответы на поставленные в начале работы вопросы и подтверждаются или опровергаются выдвинутые гипотезы. Подчеркивается актуальность исследования для понимания истории России и современной социальной действительности. Завершается заключение кратким обзором перспектив дальнейшего изучения темы.

Список литературы

Содержимое раздела

Сборник использованных в работе литературных источников. Включает в себя перечень книг, статей, авторефератов и других материалов, использованных при написании исследования. Оформление списка осуществляется в соответствии с требованиями ГОСТ. Список литературы является важной составляющей исследовательской работы, поскольку позволяет оценить научную обоснованность исследования и проверить достоверность изложенной информации. В список включаются произведения Некрасова, критические статьи, исторические исследования и другие материалы, необходимые для анализа поэмы.

Получи Такой Проект

До 90% уникальность
Готовый файл Word
15-30 страниц
Список источников по ГОСТ
Оформление по ГОСТ
Таблицы и схемы
Презентация

Создать Проект на любую тему за 5 минут

Создать

#6200893