Нейросеть

Анализ стратегий визуальной коммуникации бренда Lichi в контексте современной маркетинговой среды

Нейросеть для проекта Гарантия уникальности Строго по ГОСТу Высочайшее качество Поддержка 24/7

Данный исследовательский проект посвящен всестороннему анализу визуальных коммуникаций бренда Lichi, лидера в индустрии моды. Проект направлен на выявление ключевых элементов визуального стиля, которые способствуют узнаваемости бренда, формированию лояльности целевой аудитории и повышению эффективности маркетинговых кампаний. В рамках исследования будет проведен анализ визуальных составляющих, включая логотип, цветовую палитру, типографику, графические элементы и фотографии, используемые в различных каналах коммуникации Lichi. Особое внимание будет уделено анализу соответствия визуального контента ценностям бренда, его позиционированию на рынке и восприятию целевой аудиторией. Исследование предполагает применение различных методов анализа, таких как контент-анализ, сравнительный анализ и экспертная оценка. Результаты данного исследования позволят определить сильные и слабые стороны визуальной коммуникации Lichi, а также предложить рекомендации по оптимизации визуальной стратегии бренда для достижения поставленных маркетинговых целей, учитывая современные тенденции в дизайне и поведении потребителей.

Идея:

Проект предполагает комплексный анализ визуальной коммуникации бренда Lichi, выявление ее эффективности и соответствия современным трендам. Будет проведено детальное исследование визуальных элементов, используемых брендом в различных каналах коммуникации, с целью выявления ключевых факторов успеха.

Продукт:

Результатом исследования станет аналитический отчет, содержащий оценку текущей визуальной стратегии Lichi и рекомендации по ее улучшению. Отчет будет включать конкретные предложения по оптимизации визуального контента, направленные на повышение узнаваемости бренда и улучшение взаимодействия с целевой аудиторией.

Проблема:

Существует необходимость в систематическом анализе визуальных коммуникаций бренда Lichi для оценки их эффективности и соответствия современным трендам. Отсутствие такого анализа может привести к ухудшению восприятия бренда, снижению лояльности аудитории и неэффективности маркетинговых кампаний.

Актуальность:

Актуальность исследования обусловлена возрастающей ролью визуальных коммуникаций в формировании имиджа бренда и взаимодействии с потребителями. Анализ визуальной стратегии Lichi позволит выявить успешные практики и предложить решения для повышения эффективности маркетинговых усилий в условиях высокой конкуренции.

Цель:

Целью данного исследования является всесторонний анализ текущей визуальной стратегии бренда Lichi и разработка рекомендаций по ее оптимизации. Главная задача – повысить узнаваемость бренда, укрепить его позиции на рынке и улучшить эффективность коммуникаций с целевой аудиторией.

Целевая аудитория:

Целевой аудиторией данного исследования являются студенты, изучающие маркетинг, брендинг и дизайн, а также специалисты, работающие в сфере рекламы и PR. Результаты исследования будут полезны для бренд-менеджеров, маркетологов и дизайнеров, стремящихся улучшить визуальную коммуникацию бренда Lichi.

Задачи:

  • Провести анализ визуальных элементов бренда Lichi в различных каналах коммуникации (сайт, социальные сети, печатная реклама).
  • Изучить соответствие визуальной стратегии ценностям бренда и позиционированию на рынке.
  • Определить влияние визуальных коммуникаций на восприятие бренда целевой аудиторией.
  • Разработать рекомендации по улучшению визуальной стратегии Lichi, учитывая современные тренды и предпочтения аудитории.

Ресурсы:

Для реализации проекта потребуются доступ к материалам бренда Lichi (сайт, социальные сети, рекламные материалы), аналитическое программное обеспечение и экспертные оценки.

Роли в проекте:

Отвечает за общее руководство проектом, определение целей и задач исследования, координацию работы команды, контроль сроков и качества выполнения работы. Осуществляет взаимодействие с научным руководителем (если применимо), отвечает за подготовку итогового отчета и его презентацию. Также отвечает за планирование бюджета проекта и распределение ресурсов, а также за организацию рабочих процессов и коммуникацию внутри команды. Руководитель должен обладать навыками управления проектами, аналитического мышления и понимания маркетинговых стратегий.

Отвечает за проведение анализа визуальных коммуникаций бренда Lichi, сбор и обработку данных, применение методов контент-анализа, сравнительного анализа и других аналитических инструментов. Аналитик должен уметь работать с различными источниками информации, проводить исследования, выявлять закономерности и тенденции, а также формулировать выводы и рекомендации. Аналитик отвечает за подготовку аналитических отчетов и презентаций, а также за участие в обсуждении результатов исследования и разработке предложений.

Принимает участие в анализе визуальных элементов бренда и в разработке рекомендаций по улучшению визуальной стратегии. Дизайнер обеспечивает визуализацию данных, подготовку графических материалов для презентаций и отчетов, а также разработку прототипов и макетов. Он должен обладать глубоким пониманием принципов дизайна, типографики, композиции и цветоведения, а также уметь использовать графические редакторы и другие инструменты визуализации.

Принимает участие в анализе маркетинговой стратегии бренда Lichi, оценивает эффективность визуальных коммуникаций с точки зрения достижения маркетинговых целей. Специалист по маркетингу должен понимать принципы брендинга, позиционирования и продвижения товаров и услуг, а также уметь анализировать данные о целевой аудитории и конкурентной среде. Он также отвечает за разработку рекомендаций по оптимизации визуальной стратегии бренда

Наименование образовательного учреждения

Проект

на тему

Анализ стратегий визуальной коммуникации бренда Lichi в контексте современной маркетинговой среды

Выполнил: ФИО

Руководитель: ФИО

Содержание

  • Введение 1
  • Теоретические основы визуальной коммуникации 2
  • Методология анализа визуальных коммуникаций 3
  • Анализ визуальной стратегии бренда Lichi 4
  • Визуальная коммуникация Lichi в цифровой среде 5
  • Визуальная коммуникация Lichi в офлайн-среде 6
  • Анализ эффективности визуальной коммуникации 7
  • Рекомендации по улучшению визуальной стратегии 8
  • Заключение 9
  • Список литературы 10

Введение

Содержимое раздела

Введение в проблематику исследования визуальных коммуникаций бренда Lichi. Определение актуальности темы, постановка целей и задач исследования, а также обоснование выбора объекта исследования. Описание методологии, используемой в работе, и обзор структуры исследования. Представление основных понятий и терминов, используемых в работе, а также краткий обзор истории бренда Lichi и его позиционирования на рынке.

Теоретические основы визуальной коммуникации

Содержимое раздела

Обзор теоретических подходов к анализу визуальной коммуникации. Рассмотрение основных принципов визуального восприятия, психологии цвета, типографики и композиции. Анализ влияния визуальных элементов на формирование имиджа бренда и восприятие целевой аудиторией. Изучение существующих методологий анализа визуальных коммуникаций. Обзор современных тенденций в визуальном маркетинге и их влияние на стратегии брендов.

Методология анализа визуальных коммуникаций

Содержимое раздела

Описание методологической базы исследования, включая методы сбора и анализа данных. Обоснование выбора конкретных методов (например, контент-анализ, сравнительный анализ, экспертная оценка). Детальное описание процесса исследования: этапы, инструменты и критерии оценки. Определение ключевых показателей эффективности (KPI) для оценки результатов визуальных коммуникаций. Описание технических аспектов анализа, включая используемое программное обеспечение и источники данных.

Анализ визуальной стратегии бренда Lichi

Содержимое раздела

Всесторонний анализ текущей визуальной стратегии бренда Lichi. Анализ логотипа, фирменных цветов, типографики, графических элементов, используемых в различных каналах коммуникации. Оценка соответствия визуальных элементов ценностям бренда и его позиционированию на рынке. Анализ восприятия визуальной коммуникации Lichi целевой аудиторией, с использованием данных исследований и опросов. Сравнительный анализ визуальной стратегии Lichi с визуальными стратегиями конкурентов.

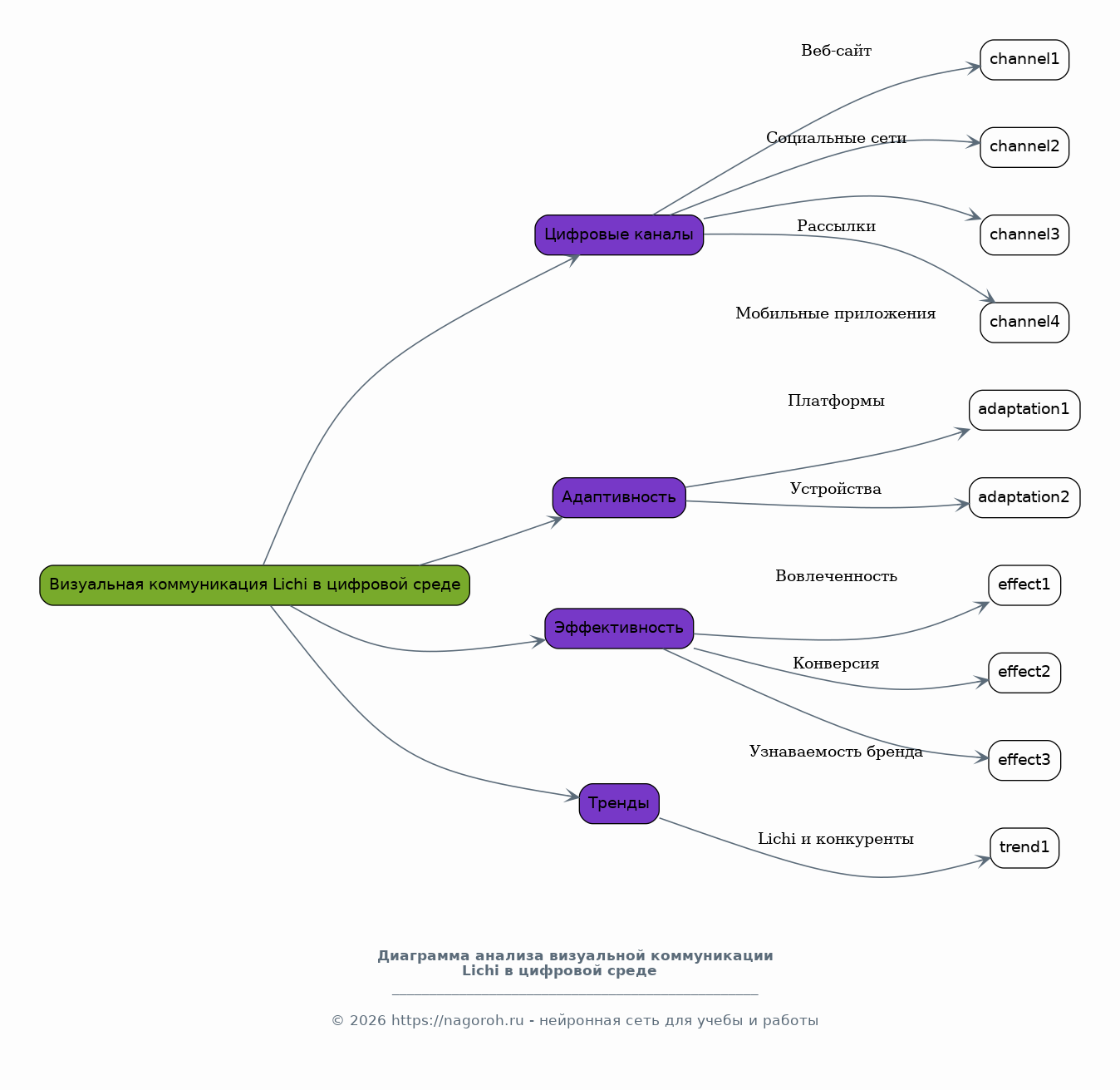
Визуальная коммуникация Lichi в цифровой среде

Содержимое раздела

Детальный анализ визуальной коммуникации бренда в цифровых каналах: веб-сайт, социальные сети (Instagram, Facebook, VK), рассылки, мобильные приложения. Анализ адаптивности визуальных элементов к различным платформам и устройствам. Оценка эффективности визуального контента с точки зрения вовлеченности аудитории, конверсии и узнаваемости бренда. Анализ тенденций в использовании визуального контента в цифровом маркетинге на примере Lichi и конкурентов.

Визуальная коммуникация Lichi в офлайн-среде

Содержимое раздела

Анализ визуальной коммуникации бренда в офлайн-каналах: наружная реклама, оформление магазинов, печатная реклама (каталоги, журналы). Оценка эффективности визуального оформления точек продаж и рекламных материалов. Оценка соответствия визуальных элементов в офлайн-каналах общему стилю бренда и его позиционированию. Анализ влияния визуальных коммуникаций в офлайн-среде на восприятие бренда целевой аудиторией. Сравнение эффективности различных каналов офлайн-коммуникации Lichi.

Анализ эффективности визуальной коммуникации

Содержимое раздела

Оценка эффективности визуальной коммуникации Lichi на основе выбранных KPI. Анализ показателей вовлеченности аудитории, узнаваемости бренда, конверсии и других метрик. Выявление сильных и слабых сторон текущей визуальной стратегии Lichi. Анализ влияния визуальных коммуникаций на результаты маркетинговых кампаний. Сравнительный анализ эффективности различных элементов визуальной коммуникации.

Рекомендации по улучшению визуальной стратегии

Содержимое раздела

Разработка конкретных рекомендаций по оптимизации текущей визуальной стратегии бренда Lichi. Предложения по улучшению логотипа, цветовой палитры, типографики и других элементов визуального стиля. Рекомендации по адаптации визуального контента к различным каналам коммуникации. Рекомендации по повышению эффективности визуальных коммуникаций на основе анализа лучших практик и современных трендов. Рекомендации должны быть обоснованы результатами анализа и соответствовать маркетинговым целям бренда.

Заключение

Содержимое раздела

Обобщение основных результатов исследования и формулировка выводов. Подведение итогов анализа визуальной стратегии бренда Lichi. Оценка достигнутых целей исследования. Формулировка основных рекомендаций по улучшению визуальной коммуникации. Обсуждение перспектив дальнейших исследований в области визуального маркетинга и брендинга. Оценка значимости полученных результатов для бренда Lichi и отрасли моды в целом.

Список литературы

Содержимое раздела

Список использованных источников: научные статьи, книги, публикации в интернете, материалы бренда Lichi и его конкурентов. Систематизация источников в соответствии с принятыми стандартами цитирования (ГОСТ или APA). Включение в список литературы всех источников, на которые были сделаны ссылки в тексте. Форматирование списка литературы в соответствии с требованиями научного стиля. Обеспечение полноты и актуальности списка литературы.

Получи Такой Проект

До 90% уникальность
Готовый файл Word
15-30 страниц
Список источников по ГОСТ
Оформление по ГОСТ
Таблицы и схемы
Презентация

Создать Проект на любую тему за 5 минут

Создать

#6211432