Нейросеть

Анализ тенденций подростковой преступности и разработка профилактических мер

Нейросеть для проекта Гарантия уникальности Строго по ГОСТу Высочайшее качество Поддержка 24/7

Данный исследовательский проект посвящен анализу современных тенденций подростковой преступности, выявлению ее основных причин и разработке эффективных профилактических мероприятий. Проект предполагает комплексный подход к изучению проблемы, включающий в себя анализ статистических данных, изучение нормативно-правовых актов, регулирующих вопросы профилактики правонарушений несовершеннолетних, а также проведение эмпирических исследований. Особое внимание будет уделено изучению социальных, экономических и психологических факторов, влияющих на вовлечение подростков в противоправную деятельность. В рамках исследования планируется выявление наиболее уязвимых групп подростков и разработка адресных профилактических программ, направленных на снижение уровня преступности в подростковой среде. Проект направлен на выявление ключевых факторов, способствующих совершению подростковых правонарушений, а также на разработку действенных стратегий профилактики, ориентированных на различные целевые группы. Результаты исследования могут быть использованы для совершенствования существующих программ профилактики правонарушений несовершеннолетних, разработки новых подходов к работе с подростками, находящимися в трудной жизненной ситуации, а также для повышения эффективности взаимодействия между различными субъектами профилактики.

Идея:

Исследование направлено на изучение причин и факторов, влияющих на подростковую преступность, с целью разработки более эффективных профилактических мер. Предлагается провести анализ статистических данных, социологические опросы и разработать рекомендации для улучшения системы профилактики.

Продукт:

Результатом проекта станет аналитический отчет с детальным обзором тенденций подростковой преступности и обоснованными рекомендациями по профилактике. Будет разработан методический материал для педагогов и социальных работников.

Проблема:

Подростковая преступность является серьезной социальной проблемой, требующей системного и комплексного подхода к ее решению. Недостаточное понимание причин и факторов, влияющих на подростковую преступность, снижает эффективность профилактических мероприятий.

Актуальность:

Актуальность исследования обусловлена ростом подростковой преступности и необходимостью разработки эффективных профилактических мер. Результаты исследования будут способствовать повышению безопасности и благополучия подростков.

Цель:

Цель проекта — выявить основные тенденции подростковой преступности и разработать эффективные профилактические меры. Достижение этой цели позволит снизить уровень преступности среди подростков и улучшить качество их жизни.

Целевая аудитория:

Аудитория проекта включает в себя школьников, студентов, педагогов, социальных работников и специалистов в области профилактики правонарушений. Проект также будет интересен родителям подростков и всем, кто заинтересован в решении проблемы подростковой преступности.

Задачи:

  • Анализ статистических данных о подростковой преступности за последние 5 лет.
  • Изучение нормативно-правовой базы, регулирующей вопросы профилактики правонарушений несовершеннолетних.
  • Проведение социологического опроса среди подростков.
  • Разработка рекомендаций по совершенствованию системы профилактики подростковой преступности.
  • Подготовка презентации и методических материалов для педагогов и социальных работников.

Ресурсы:

Для реализации проекта потребуются доступ к статистическим данным, программное обеспечение для анализа данных, оборудование для проведения опросов, а также финансирование для печати материалов и организации мероприятий.

Роли в проекте:

Организует и координирует работу над проектом, отвечает за планирование, распределение задач, контроль исполнения и подготовку отчетов. Руководитель проекта осуществляет общее руководство и принимает стратегические решения, связанные с реализацией проекта. Он также отвечает за коммуникацию с заинтересованными сторонами, включая научного руководителя, экспертов и представителей целевой аудитории. Важной задачей руководителя является обеспечение соответствия проекта поставленным целям и задачам, а также контроль качества выполняемых работ. Руководитель также несет ответственность за организацию и проведение презентаций и публичных выступлений.

Отвечает за сбор, обработку и анализ статистических данных о подростковой преступности. Аналитик данных применяет статистические методы и программное обеспечение для выявления тенденций и закономерностей в данных. Он готовит отчеты, графики и таблицы, представляющие результаты анализа, и интерпретирует полученные данные, делая выводы и предложения. Аналитик данных тесно сотрудничает с руководителем проекта и другими членами команды, участвуя в разработке методологии исследования и оказывая поддержку во всех аспектах, связанных с анализом данных. Аналитик также отвечает за обеспечение конфиденциальности данных и соблюдение этических норм.

Разрабатывает анкеты и опросники для проведения социологических опросов среди подростков. Отвечает за организацию и проведение опросов, сбор данных и их первичную обработку. Социолог/исследователь анализирует результаты опросов, выявляет взаимосвязи между различными факторами и разрабатывает рекомендации для профилактических мероприятий. Он также участвует в подготовке отчетов и презентаций, представляя результаты социологических исследований. Социолог/исследователь должен обладать навыками работы с социологическими методами, знанием особенностей целевой аудитории и способностью анализировать большие объемы данных.

Создает методические рекомендации, презентации и другие материалы для педагогов, социальных работников и других специалистов, работающих с подростками. Разработчик методических материалов основывается на результатах исследований и рекомендациях, полученных в ходе проекта. Он адаптирует научные данные для практического применения, создавая понятные и доступные материалы. Разработчик сотрудничает с руководителем проекта и другими членами команды, участвуя в обсуждении и корректировке материалов. Разработчик должен обладать навыками написания текстов, создания презентаций и умением работать с различными форматами информации.

Наименование образовательного учреждения

Проект

на тему

Анализ тенденций подростковой преступности и разработка профилактических мер

Выполнил: ФИО

Руководитель: ФИО

Содержание

  • Введение 1
  • Теоретические основы подростковой преступности 2
  • Факторы, влияющие на подростковую преступность 3
  • Анализ существующих профилактических программ 4
  • Методология и методы исследования 5
  • Практическое исследование: социологический опрос 6
  • Анализ статистических данных 7
  • Разработка рекомендаций по профилактике 8
  • Заключение 9
  • Список литературы 10

Введение

Содержимое раздела

Введение представляет собой важный раздел, который задает тон и определяет рамки всего исследования. В этой части проекта необходимо четко обозначить актуальность выбранной темы, обосновать ее значимость для современного общества, а также сформулировать основные проблемы, которые будут рассмотрены в рамках исследования. Определение цели и задач исследования позволит четко обозначить его направление и поможет сфокусироваться на конкретных аспектах изучаемой темы. Введение также включает краткий обзор существующих исследований в данной области, что позволяет продемонстрировать понимание предыдущих работ и выделить новизну предлагаемого исследования. Обоснование выбора методологии и структуры исследования также является важной частью введения. Важно также подчеркнуть практическую значимость исследования, указав на возможные области применения полученных результатов.

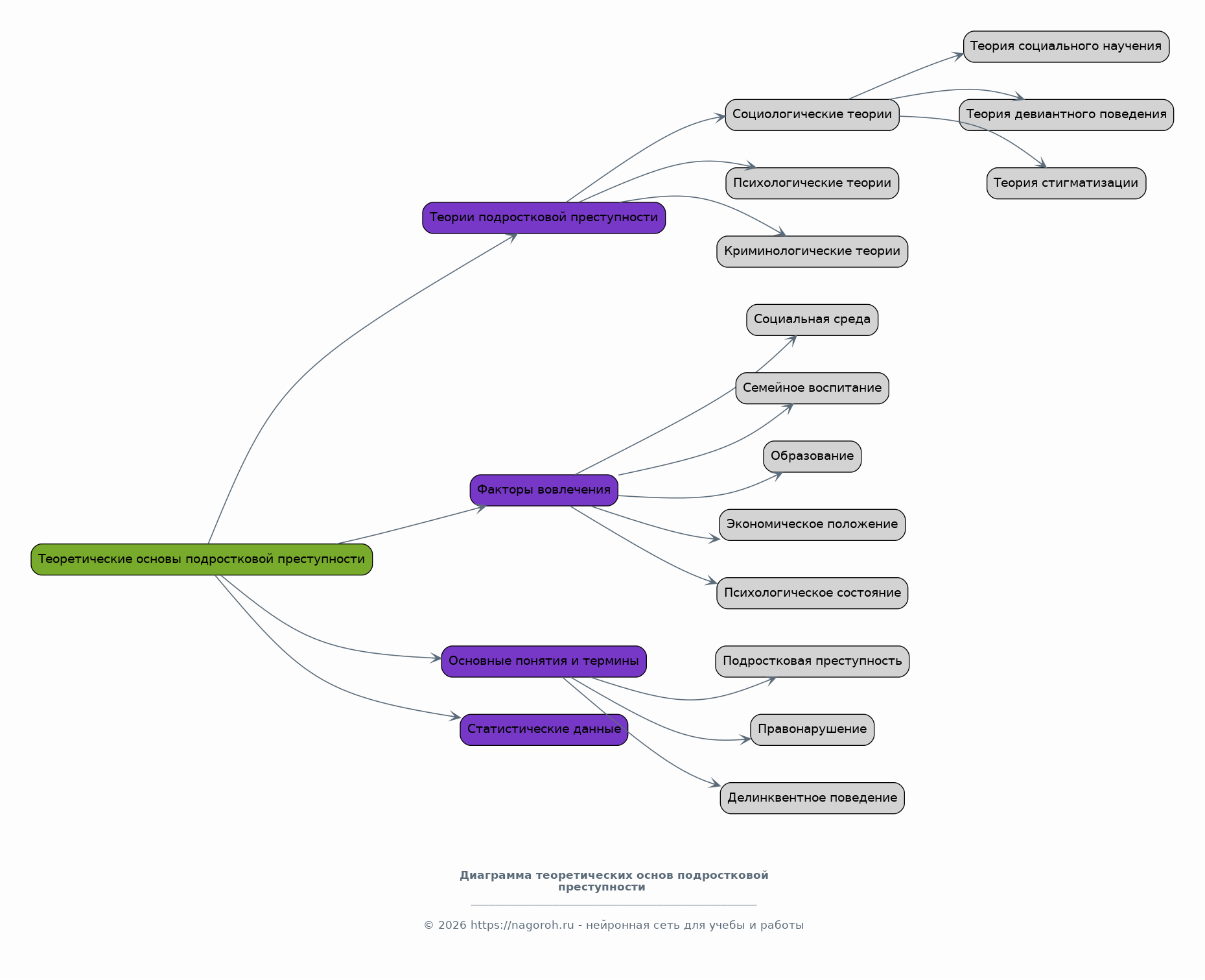
Теоретические основы подростковой преступности

Содержимое раздела

Этот раздел посвящен изучению теоретических аспектов, связанных с подростковой преступностью. В нем рассматриваются основные теории, объясняющие причины и факторы, влияющие на вовлечение подростков в противоправную деятельность. Необходимо рассмотреть социологические, психологические и криминологические теории, такие как теория социального научения, теория девиантного поведения, теория стигматизации и другие. Анализируются основные понятия и термины, используемые в данной области, такие как «подростковая преступность», «правонарушение», «делинквентное поведение» и другие. Особое внимание уделяется изучению взаимосвязи между различными факторами, такими как социальная среда, семейное воспитание, образовательный уровень, экономическое положение и психологическое состояние подростков. Раздел также включает обзор международных и национальных статистических данных о подростковой преступности, демонстрируя ее масштабы и динамику.

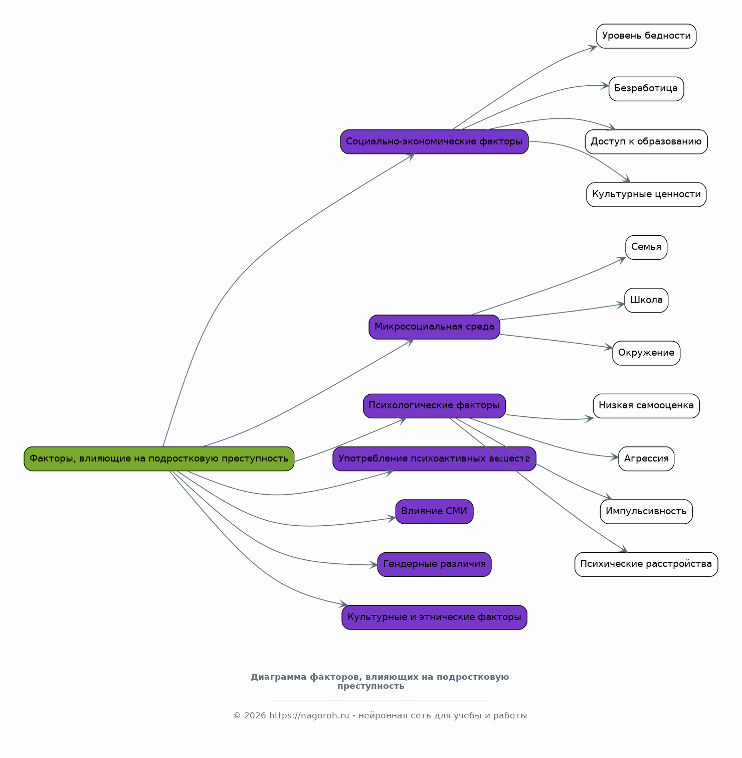
Факторы, влияющие на подростковую преступность

Содержимое раздела

В этом разделе проводится глубокий анализ различных факторов, которые оказывают влияние на формирование девиантного поведения у подростков. Рассматриваются социально-экономические факторы, такие как уровень бедности, безработица, доступ к образованию и культурным ценностям, а также влияние микросоциальной среды, включая семью, школу и окружение. Особое внимание уделяется психологическим факторам, таким как низкая самооценка, агрессия, импульсивность, и психические расстройства, которые могут способствовать вовлечению подростков в преступную деятельность. Также анализируются факторы риска, связанные с использованием психоактивных веществ и влиянием средств массовой информации. Рассматриваются гендерные различия в подростковой преступности и анализируются причины различий в типах преступлений, совершаемых мальчиками и девочками. Важно также учитывать культурные особенности и этнические факторы, которые могут влиять на поведение подростков.

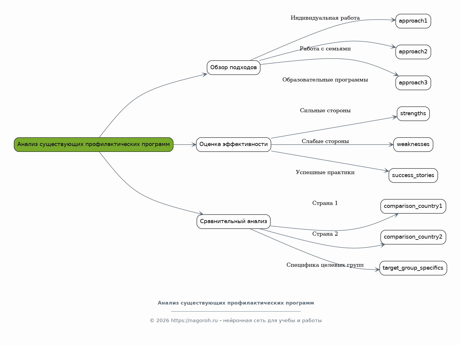
Анализ существующих профилактических программ

Содержимое раздела

Данный раздел посвящен анализу существующих профилактических программ, направленных на снижение подростковой преступности. Обзор включает в себя изучение различных подходов, используемых в этих программах, таких как индивидуальная работа с подростками, работа с семьями, образовательные программы и проекты, направленные на развитие социальных навыков. Анализируется эффективность различных программ, оцениваются их сильные и слабые стороны, а также делается акцент на изучении конкретных примеров успешных практик. Проводится сравнение различных подходов и методов, используемых в разных странах и регионах, учитываются культурные особенности и специфика целевых групп. В рамках обзора оценивается роль государства, общественных организаций и других заинтересованных сторон в реализации профилактических программ. Также анализируются проблемы, возникающие при реализации профилактических мероприятий, и предлагаются пути их решения.

Методология и методы исследования

Содержимое раздела

В этом разделе подробно описывается методология и методы, используемые в исследовании. Он включает обоснование выбора методов исследования, объяснение причин, по которым были выбраны именно эти методы, а также описание процедуры их проведения. Описывается выборка респондентов, методы сбора данных (например, социологические опросы, интервью, анализ документов и статистических данных), методы анализа данных (например, статистический анализ, контент-анализ) и используемые инструменты (например, программное обеспечение для обработки данных). Особое внимание уделяется обеспечению надежности и валидности полученных результатов, а также этическим аспектам исследования, таким как конфиденциальность данных и безопасность респондентов. В этом разделе также могут быть представлены этапы исследования, включая планирование, сбор данных, анализ данных, интерпретацию результатов и подготовку отчета.

Практическое исследование: социологический опрос

Содержимое раздела

В данном разделе представлен подробный отчет о практическом исследовании, проведенном в рамках проекта. Описывается процесс разработки анкеты для социологического опроса, включая выбор вопросов, тестирование анкеты и внесение необходимых изменений. Описывается выборка респондентов, включая критерии отбора, количество участников и географическое распределение. Представлены результаты социологического опроса, включая статистический анализ данных и графическое представление результатов. Анализируются основные выводы, полученные в результате опроса, выявляются взаимосвязи между различными факторами и характеристиками респондентов. Обсуждаются возможные интерпретации результатов и их соответствие существующим теоретическим моделям. Представлены выводы, основанные на полученных данных, и их влияние на понимание проблемы подростковой преступности.

Анализ статистических данных

Содержимое раздела

Этот раздел посвящен анализу статистических данных о подростковой преступности. В нем проводится детальное изучение статистических показателей, таких как количество совершенных преступлений, виды преступлений, возрастные и гендерные характеристики преступников, а также региональные различия. Осуществляется сравнительный анализ данных за разные периоды времени для выявления тенденций и динамики подростковой преступности. Применяются статистические методы для выявления взаимосвязей между различными факторами и уровнем преступности. Анализируются факторы риска, такие как социально-экономические условия, уровень образования, семейное положение и другие. Визуализация данных с помощью графиков и диаграмм помогает наглядно представить результаты анализа и сделать выводы. Результаты анализа сопоставляются с результатами других исследований и экспертными оценками.

Разработка рекомендаций по профилактике

Содержимое раздела

Данный раздел посвящен разработке конкретных рекомендаций по совершенствованию системы профилактики подростковой преступности. Рекомендации основаны на результатах проведенных исследований, включая анализ статистических данных и результаты социологических опросов. Рекомендуемые меры профилактики включают в себя различные подходы, такие как улучшение работы с семьями, развитие образовательных программ, направленных на формирование социальных навыков и профилактику правонарушений. Предлагаются рекомендации по усилению взаимодействия между различными субъектами профилактики, такими как школы, органы внутренних дел, социальные службы и общественные организации. Разрабатываются конкретные предложения по созданию эффективных программ, ориентированных на различные целевые группы подростков, учитывая их возраст, гендерную принадлежность и социальное положение. Рассматриваются вопросы финансирования и ресурсного обеспечения профилактических мероприятий, а также механизмы оценки их эффективности.

Заключение

Содержимое раздела

Заключение представляет собой завершающий раздел исследования, в котором обобщаются основные результаты и выводы, полученные в ходе работы. В этом разделе необходимо кратко изложить основные положения, которые были выявлены в процессе исследования, и подчеркнуть их значимость. Должны быть четко сформулированы ответы на поставленные в начале исследования вопросы и подтверждены или опровергнуты выдвинутые гипотезы. Важно указать на практическую значимость полученных результатов, подчеркнув их потенциальное влияние на область профилактики подростковой преступности. В заключении также можно указать на ограничения исследования, возможные направления для дальнейших исследований и предложить рекомендации для будущих проектов. Заключение должно быть написано четко, лаконично и убедительно, отражая основные результаты проведенной работы.

Список литературы

Содержимое раздела

Этот раздел содержит полный перечень источников, использованных при написании работы. Библиографический список должен соответствовать требованиям, предъявляемым к академическим работам, и включать в себя все использованные книги, статьи, нормативные акты, статистические данные, интернет-ресурсы и другие материалы. Список должен быть организован в соответствии с выбранным стилем цитирования (например, ГОСТ или APA). Важно обеспечить единообразие в оформлении библиографических записей, включая правильное указание авторов, названий работ, издательств, годов издания, страниц и других необходимых сведений. В списке литературы должны быть представлены источники, на которые были сделаны ссылки в тексте. Актуальность и разнообразие источников свидетельствуют о глубине проведенного исследования и широте охвата рассматриваемой темы.

Получи Такой Проект

До 90% уникальность
Готовый файл Word
15-30 страниц
Список источников по ГОСТ
Оформление по ГОСТ
Таблицы и схемы
Презентация

Создать Проект на любую тему за 5 минут

Создать

#5630376