Нейросеть

Антропогенное воздействие на окружающую среду: анализ и оценка экологических последствий

Нейросеть для проекта Гарантия уникальности Строго по ГОСТу Высочайшее качество Поддержка 24/7

Данный исследовательский проект посвящен всестороннему анализу влияния человеческой деятельности на состояние окружающей среды. В рамках проекта будет проведено изучение различных аспектов антропогенного воздействия, включая загрязнение атмосферы, водных ресурсов и почв, изменение климата, а также разрушение экосистем. Особое внимание будет уделено выявлению причинно-следственных связей между деятельностью человека и наблюдаемыми экологическими изменениями. Проект предполагает использование комплексного подхода, сочетающего теоретический анализ научных данных и практическое исследование конкретных примеров. Будут рассмотрены как прямые, так и косвенные последствия антропогенного воздействия, а также предложены возможные пути смягчения негативных эффектов и перехода к более устойчивой модели развития. В ходе работы над проектом будут использованы методы анализа данных, сравнительного анализа, а также методы экологического моделирования для прогнозирования будущих изменений в окружающей среде.

Идея:

Проект направлен на изучение и оценку масштабов антропогенного воздействия на окружающую среду, с целью выявления ключевых факторов и разработки рекомендаций по снижению негативных последствий. Предлагается провести анализ существующих проблем и предложить решения, направленные на устойчивое развитие.

Продукт:

Результатом проекта станет аналитический отчет, содержащий систематизированные данные о влиянии человека на окружающую среду, а также конкретные примеры и кейсы. Отчет будет дополнен рекомендациями по улучшению экологической ситуации.

Проблема:

Существует острая необходимость в понимании масштабов и последствий антропогенного воздействия на окружающую среду. Отсутствуют систематизированные данные и комплексный анализ, что затрудняет разработку эффективных мер по охране окружающей среды.

Актуальность:

Проблема антропогенного воздействия на окружающую среду является одной из наиболее актуальных в современном мире. Растущее население, индустриализация и потребление ресурсов приводят к ухудшению состояния окружающей среды и создают угрозу для устойчивого развития.

Цель:

Целью данного проекта является проведение комплексного анализа влияния антропогенной деятельности на окружающую среду, а также выявление ключевых проблем и разработка рекомендаций для смягчения негативных последствий. Достижение этой цели позволит повысить осведомленность об экологических проблемах и способствовать принятию обоснованных решений.

Целевая аудитория:

Проект предназначен для школьников и студентов, интересующихся экологией и охраной окружающей среды. Материалы проекта будут полезны для учебных и исследовательских целей.

Задачи:

  • Изучение и систематизация информации об основных видах антропогенного воздействия.
  • Анализ данных о загрязнении атмосферы, водных ресурсов и почв.
  • Исследование влияния изменения климата на экосистемы и биоразнообразие.
  • Разработка рекомендаций по снижению негативного воздействия на окружающую среду.
  • Подготовка отчета с результатами исследования и предложениями.

Ресурсы:

Для реализации проекта потребуются доступ к научной литературе, базам данных, программному обеспечению для анализа данных и, возможно, доступ к полевым исследованиям.

Роли в проекте:

Отвечает за общее руководство проектом, координацию работы команды, определение целей и задач, контроль за выполнением плана проекта, подготовку итогового отчета. Руководитель проекта должен обладать знаниями в области экологии, менеджмента и организации исследовательских работ. Также руководитель должен обеспечивать коммуникацию между участниками проекта, контролировать сроки и качество выполнения работ. Он ответственен за формирование команды, распределение задач и контроль за их выполнением, а также за организацию презентаций и защиту проекта.

Отвечает за сбор, обработку и анализ данных, необходимых для проекта. Аналитик должен обладать знаниями в области статистики, математики и информатики. Данная роль включает в себя поиск информации в различных источниках, преобразование данных в удобный формат, проведение статистического анализа, выявление трендов и закономерностей, подготовку графиков и таблиц, а также интерпретацию результатов и представление выводов. Аналитик также должен уметь работать с различными программными средствами для анализа данных.

Отвечает за изучение экологических аспектов антропогенного воздействия, анализ научных публикаций, участие в полевых исследованиях, если они предусмотрены проектом. Эколог должен обладать глубокими знаниями в области экологии, охраны окружающей среды, биологии и смежных областях. В его обязанности входит сбор и анализ информации о влиянии различных факторов на экосистемы, разработка рекомендаций по сохранению и восстановлению окружающей среды, участие в подготовке научных статей и отчетов, а также взаимодействие с экспертами и организациями, занимающимися экологическими вопросами.

Отвечает за планирование, организацию, координацию и контроль всех аспектов проекта. Менеджер проекта должен обладать навыками управления проектами, коммуникации и работы в команде. Он разрабатывает план проекта, определяет сроки и бюджет, управляет ресурсами, контролирует ход выполнения работ, устраняет возникающие проблемы, обеспечивает коммуникацию между участниками проекта, ведет соответствующую документацию, организует и проводит совещания, а также готовит отчеты о ходе реализации проекта.

Наименование образовательного учреждения

Проект

на тему

Антропогенное воздействие на окружающую среду: анализ и оценка экологических последствий

Выполнил: ФИО

Руководитель: ФИО

Содержание

  • Введение 1
  • Теоретические основы антропогенного воздействия 2
  • Источники и виды антропогенного загрязнения 3
  • Влияние антропогенного воздействия на климат и биоразнообразие 4
  • Методы оценки и мониторинга антропогенного воздействия 5
  • Кейс-стади: Анализ конкретных примеров антропогенного воздействия 6
  • Практические аспекты снижения антропогенного воздействия 7
  • Роль государства и общества в решении экологических проблем 8
  • Перспективы перехода к устойчивому развитию 9
  • Заключение 10
  • Список литературы 11

Введение

Содержимое раздела

Этот раздел представляет собой общее введение в проблему антропогенного воздействия на окружающую среду. Он описывает актуальность темы, цели и задачи исследования, а также структуру работы. Введение должно содержать краткий обзор основных аспектов проблемы, обоснование выбора темы и указание на значимость исследования для современной экологической ситуации. Важно обозначить основные понятия и термины, используемые в работе, а также сформулировать исследовательские вопросы и гипотезы. Введение должно заинтересовать читателя и подготовить его к дальнейшему изучению материала. Предоставляется общий контекст проблемы и объясняется, почему это исследование важно для понимания и решения экологических проблем. Введение предполагает обоснование выбора темы, описание актуальности и значимости исследования.

Теоретические основы антропогенного воздействия

Содержимое раздела

Этот раздел рассматривает теоретические основы антропогенного воздействия на окружающую среду, включая основные понятия, определения и классификации. Он охватывает различные виды антропогенного воздействия, такие как загрязнение атмосферы, водных ресурсов и почв, изменение климата, разрушение экосистем и истощение природных ресурсов. Раздел включает анализ причин и механизмов антропогенного воздействия, а также рассмотрение основных экологических последствий. Будут рассмотрены основные принципы устойчивого развития и методы оценки экологического ущерба. Раздел должен систематизировать знания о различных типах антропогенного воздействия и его влиянии на окружающую среду, основываясь на научных исследованиях и публикациях.

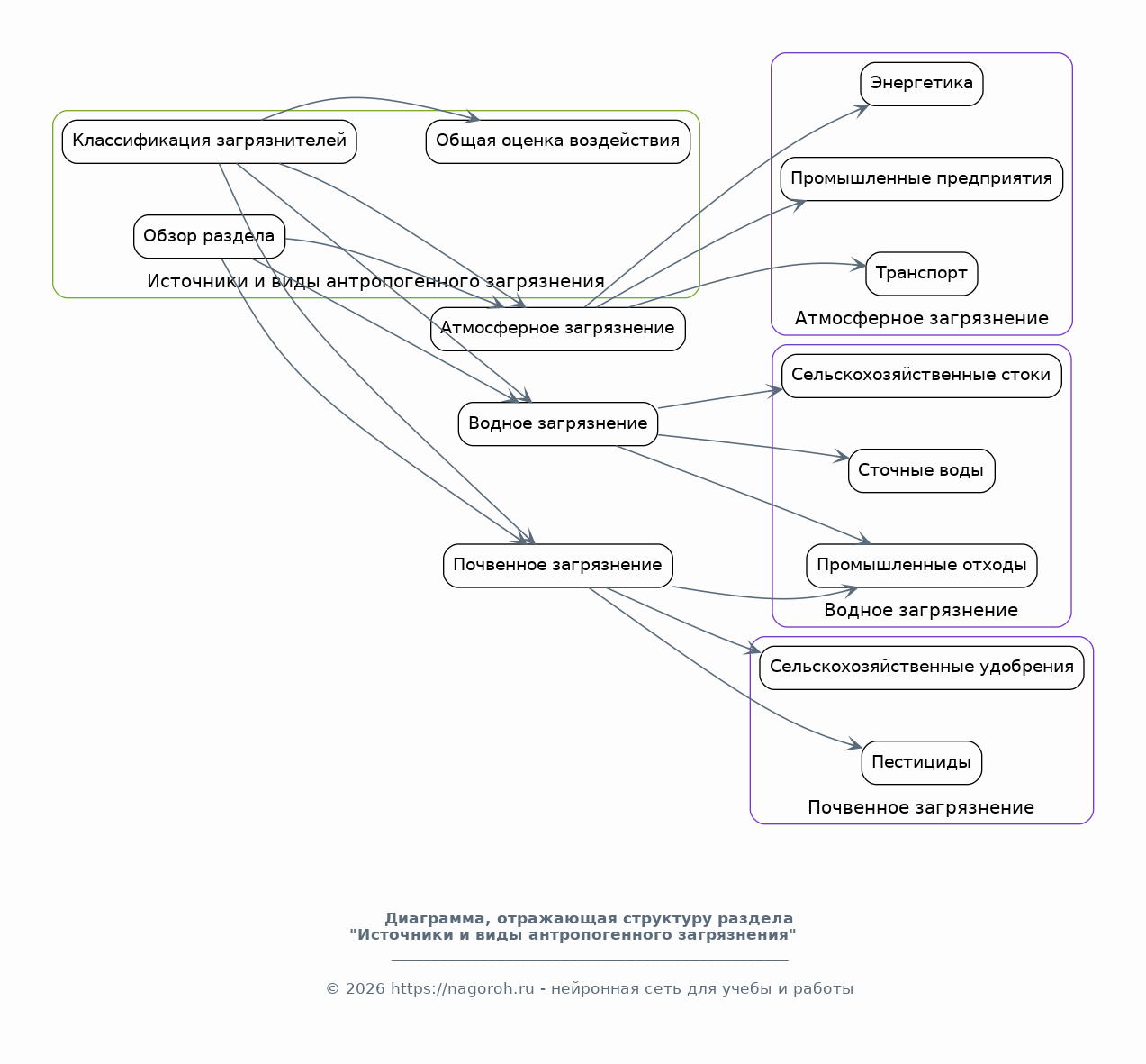
Источники и виды антропогенного загрязнения

Содержимое раздела

В этом разделе подробно рассматриваются основные источники антропогенного загрязнения окружающей среды. Будут проанализированы различные виды загрязнений: атмосферное, водное и почвенное. Рассматриваются антропогенные источники выбросов загрязняющих веществ в атмосферу: промышленные предприятия, транспорт, энергетика. Детально изучаются источники загрязнения водных ресурсов: сточные воды, промышленные отходы, сельскохозяйственные стоки. Анализируются источники загрязнения почв: сельскохозяйственные удобрения, пестициды, промышленные отходы. Оценивается вклад различных видов деятельности человека в общее загрязнение окружающей среды. В разделе будет выполнена классификация различных загрязнителей и их воздействие на окружающую среду.

Влияние антропогенного воздействия на климат и биоразнообразие

Содержимое раздела

В этом разделе анализируется влияние антропогенного воздействия на климат и биоразнообразие. Рассматривается изменение климата, вызванное деятельностью человека: повышение температуры, изменение осадков, повышение уровня моря. Анализируются последствия изменения климата для экосистем и биоразнообразия: исчезновение видов, изменение ареалов, нарушение экологических связей. Рассматривается влияние загрязнения окружающей среды на биоразнообразие: кислотные дожди, загрязнение воды и почв. Изучаются методы оценки рисков для биоразнообразия, связанные с антропогенным воздействием. Анализируются стратегии сохранения биоразнообразия в условиях антропогенного воздействия, такие как охрана природных территорий, восстановление экосистем и устойчивое использование ресурсов. Раздел содержит анализ долгосрочных последствий для экосистем.

Методы оценки и мониторинга антропогенного воздействия

Содержимое раздела

Данный раздел посвящен методам оценки и мониторинга антропогенного воздействия на окружающую среду. В нем рассматриваются различные подходы к оценке экологического ущерба, включая методы физико-химического анализа, биологического мониторинга и дистанционного зондирования. Подробно анализируются методы оценки загрязнения атмосферы, водных ресурсов и почв, а также методы оценки воздействия на экосистемы и биоразнообразие. Рассматриваются современные системы мониторинга окружающей среды, их возможности и ограничения. Обсуждаются методы обработки и анализа данных мониторинга, а также их применение для оценки эффективности природоохранных мероприятий. Дается оценка методологиям и технологиям, используемым в проектах по охране окружающей среды.

Кейс-стади: Анализ конкретных примеров антропогенного воздействия

Содержимое раздела

В этом разделе рассматриваются конкретные примеры антропогенного воздействия на окружающую среду. Проводится анализ конкретных кейсов загрязнения атмосферы, водных ресурсов и почв. Изучаются последствия деятельности промышленных предприятий, сельского хозяйства и транспорта на экологическую ситуацию в различных регионах. Рассматриваются конкретные примеры изменения климата, вызванные деятельностью человека. Анализируются кейсы, связанные с разрушением экосистем и утратой биоразнообразия. Оцениваются масштабы ущерба и разрабатываются рекомендации по смягчению негативных последствий. Рассматриваются различные подходы к решению экологических проблем на примере конкретных ситуаций. Проводится анализ и оценка практических результатов

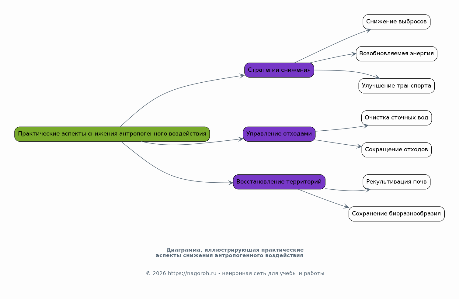
Практические аспекты снижения антропогенного воздействия

Содержимое раздела

Этот раздел посвящен практическим аспектам снижения антропогенного воздействия на окружающую среду, включая различные стратегии и подходы. Рассматриваются методы снижения выбросов загрязняющих веществ в атмосферу, такие как использование экологически чистых технологий, переход на возобновляемые источники энергии и улучшение транспортной инфраструктуры. Анализируются методы очистки сточных вод и управления отходами. Изучаются методы восстановления загрязненных территорий и рекультивации почв. Рассматриваются методы сохранения биоразнообразия и устойчивого управления природными ресурсами. Раздел содержит практические рекомендации и примеры успешных проектов по снижению антропогенного воздействия, которые могут быть применены в различных условиях.

Роль государства и общества в решении экологических проблем

Содержимое раздела

В этом разделе анализируется роль государства и общества в решении экологических проблем, связанных с антропогенным воздействием. Рассматриваются различные инструменты государственного регулирования, такие как законы, стандарты и нормативы в области охраны окружающей среды. Изучаются механизмы финансирования природоохранных мероприятий и стимулирования экологически ответственного поведения. Анализируется роль общественных организаций и населения в формировании экологической политики и контроле за ее исполнением. Рассматривается роль образования и просвещения в формировании экологического сознания и мотивации к устойчивому образу жизни. Изучаются примеры успешного взаимодействия государства, бизнеса и общества в решении экологических проблем, а также обсуждаются перспективы дальнейшего развития

Перспективы перехода к устойчивому развитию

Содержимое раздела

В этом разделе рассматриваются перспективы перехода к устойчивому развитию в контексте антропогенного воздействия на окружающую среду. Обсуждаются основные принципы устойчивого развития и их применение в различных областях человеческой деятельности. Анализируются возможности и вызовы, связанные с переходом к устойчивому развитию, такие как изменение климата, истощение ресурсов и социальное неравенство. Рассматриваются инновационные подходы и технологии, которые могут способствовать достижению целей устойчивого развития, такие как возобновляемые источники энергии, "зеленые" технологии и циркулярная экономика. Обсуждаются роли различных заинтересованных сторон, включая правительства, бизнес и общество, в реализации стратегий устойчивого развития, а также меры и конкретные программы по переходу к устойчивому развитию.

Заключение

Содержимое раздела

В заключении обобщаются основные результаты исследования, формулируются выводы и даются рекомендации по снижению негативного влияния антропогенного воздействия на окружающую среду. Подводятся итоги проведенного анализа, подчеркивается значимость полученных результатов и их практическое значение. Представлены ответы на поставленные в начале работы исследовательские вопросы и подтверждаются или опровергаются выдвинутые гипотезы. Формулируются практические рекомендации, направленные на улучшение экологической ситуации, которые могут быть использованы различными заинтересованными сторонами. Обозначаются перспективы дальнейших исследований в данной области и важные направления для будущей работы. Подчеркивается необходимость комплексного подхода к решению экологических проблем.

Список литературы

Содержимое раздела

В этом разделе приводится полный список использованной литературы, который включает в себя научные статьи, книги, доклады, нормативные документы и другие источники, использованные в ходе работы. Список литературы должен быть оформлен в соответствии с требованиями к цитированию, принятыми в научных публикациях. В списке должны быть указаны все необходимые данные об источниках, такие как авторы, названия, издательства, даты публикации и страницы. Список литературы служит для подтверждения достоверности представленной информации и позволяет читателям ознакомиться с использованными источниками. Важно, чтобы список был представлен в алфавитном порядке и соответствовал тексту работы. Раздел является обязательным элементом исследовательской работы, показывающим базу исследования.

Получи Такой Проект

До 90% уникальность
Готовый файл Word
15-30 страниц
Список источников по ГОСТ
Оформление по ГОСТ
Таблицы и схемы
Презентация

Создать Проект на любую тему за 5 минут

Создать

#5436389