Нейросеть

Антропологические вызовы: Сохранение идентичности в цифровую эпоху и глобальные кризисы

Нейросеть для проекта Гарантия уникальности Строго по ГОСТу Высочайшее качество Поддержка 24/7

Данный исследовательский проект посвящен глубокому изучению трансформации человеческой идентичности в контексте современных вызовов, таких как пандемии и стремительное развитие технологий. В условиях глобализации и цифровизации происходит переосмысление традиционных форм социальной организации и культурной принадлежности. Проект направлен на анализ влияния этих процессов на формирование и поддержание чувства идентичности, а также на выявление стратегий адаптации и сохранения культурного наследия. Исследование предполагает междисциплинарный подход, сочетающий антропологические методы с социологическим анализом, что позволит получить комплексное представление о динамике идентичности в современном мире. Основное внимание будет уделено изучению опыта различных социальных групп, включая молодежь, мигрантов и представителей коренных народов, чтобы выявить общие закономерности и специфические особенности в формировании идентичности. Проект стремится внести вклад в понимание сложных взаимосвязей между технологическим прогрессом, глобальными кризисами и формированием идентичности, что является актуальной задачей в современном мире. Результаты исследования могут быть полезны для разработки образовательных программ, направленных на формирование культурной компетентности и межкультурного диалога, а также для создания информационных ресурсов, поддерживающих сохранение культурного разнообразия

Идея:

Исследование посвящено изучению влияния пандемии COVID-19 и технологических изменений на формирование и поддержание человеческой идентичности в XXI веке. Проект предполагает анализ трансформации идентичности с использованием междисциплинарного подхода.

Продукт:

Результатом работы станет аналитический отчет с выводами и рекомендациями по сохранению культурной идентичности в условиях цифровизации и глобальных кризисов. Также будет сформирована база данных с примерами успешных стратегий адаптации.

Проблема:

В современном мире наблюдается усиление процессов глобализации и цифровизации, что приводит к переосмыслению понятия идентичности. Пандемия COVID-19 усилила эти тенденции, создав новые вызовы для сохранения культурной самобытности.

Актуальность:

Актуальность исследования обусловлена необходимостью понимания механизмов формирования идентичности в условиях быстро меняющегося мира. Результаты проекта будут способствовать разработке эффективных стратегий сохранения культурного разнообразия.

Цель:

Целью проекта является выявление ключевых факторов, влияющих на формирование и поддержание идентичности в условиях пандемии и цифровизации. Исследование направлено на разработку практических рекомендаций по адаптации к новым вызовам.

Целевая аудитория:

Аудиторией проекта являются студенты, аспиранты, преподаватели гуманитарных дисциплин (антропологии, социологии, культурологии, философии), а также специалисты в области культуры и образования. Результаты исследования будут интересны широкому кругу читателей, интересующихся вопросами идентичности и культурного наследия.

Задачи:

  • Проведение обзора научной литературы по теме исследования.
  • Сбор и анализ эмпирических данных (анкетирование, интервью, анализ медиа).
  • Разработка и апробация методологии исследования.
  • Формулирование выводов и рекомендаций на основе полученных результатов.
  • Подготовка отчета и публикация результатов исследования.

Ресурсы:

Для реализации проекта потребуются доступ к научным базам данных, компьютерное оборудование, программное обеспечение для анализа данных и финансирование командировок.

Роли в проекте:

Осуществляет общее руководство проектом, включая планирование, координацию и контроль выполнения задач. Отвечает за разработку методологии исследования, анализ данных и подготовку отчета. Обеспечивает связь с научным сообществом и представляет результаты исследования на конференциях и семинарах.

Отвечает за сбор, обработку и анализ данных, полученных в ходе исследования. Использует статистические методы и программное обеспечение для выявления закономерностей и взаимосвязей. Подготавливает графики, таблицы и другие визуальные материалы для представления результатов.

Проводит полевые исследования, включая интервьюирование респондентов и наблюдение за социальными группами. Участвует в разработке анкет и гайдов для интервью. Собирает и анализирует эмпирические данные, обрабатывает первичную информацию, занимается написанием разделов отчета по результатам исследований.

Отвечает за поиск, систематизацию и анализ научной литературы по теме исследования. Ведет библиографическую базу данных и готовит обзоры литературы. Участвует в подготовке финального отчета и презентационных материалов

Наименование образовательного учреждения

Проект

на тему

Антропологические вызовы: Сохранение идентичности в цифровую эпоху и глобальные кризисы

Выполнил: ФИО

Руководитель: ФИО

Содержание

  • Введение 1
  • Теоретические основы исследования идентичности 2
  • Влияние пандемии COVID-19 на формирование идентичности 3
  • Цифровизация и её роль в изменении идентичности 4
  • Методология исследования 5
  • Социокультурный анализ идентичности в условиях пандемии 6
  • Влияние технологических изменений на идентичность 7
  • Стратегии сохранения идентичности 8
  • Заключение 9
  • Список литературы 10

Введение

Содержимое раздела

Введение представляет собой важный раздел исследовательского проекта, который задает тон всему исследованию и знакомит читателя с основными вопросами и задачами. В этом разделе устанавливается контекст исследования, указывается его актуальность и значимость. Здесь определяется объект и предмет исследования, формулируется проблема, цель и задачи проекта. Кроме того, введение включает в себя краткий обзор литературы по теме, обосновывающий выбор исследовательской стратегии и методов изучения. Также в введении содержится информация о структуре работы и краткий анонс основных разделов. Важно четко изложить основную идею проекта.

Теоретические основы исследования идентичности

Содержимое раздела

Раздел посвящен теоретическим основам исследования идентичности, рассматривая различные подходы и концепции, такие как социологические, антропологические и психологические. Обсуждаются ключевые понятия, такие как личная, социальная и культурная идентичность, а также их взаимосвязи. Рассматриваются различные теории идентичности, включая структурный функционализм, символический интеракционизм и конструктивизм. Анализируются факторы, влияющие на формирование идентичности, включая культуру, язык, историю, религию, социальные отношения и технологии. Рассматривается роль идентичности в формировании социальных групп и сообществ.

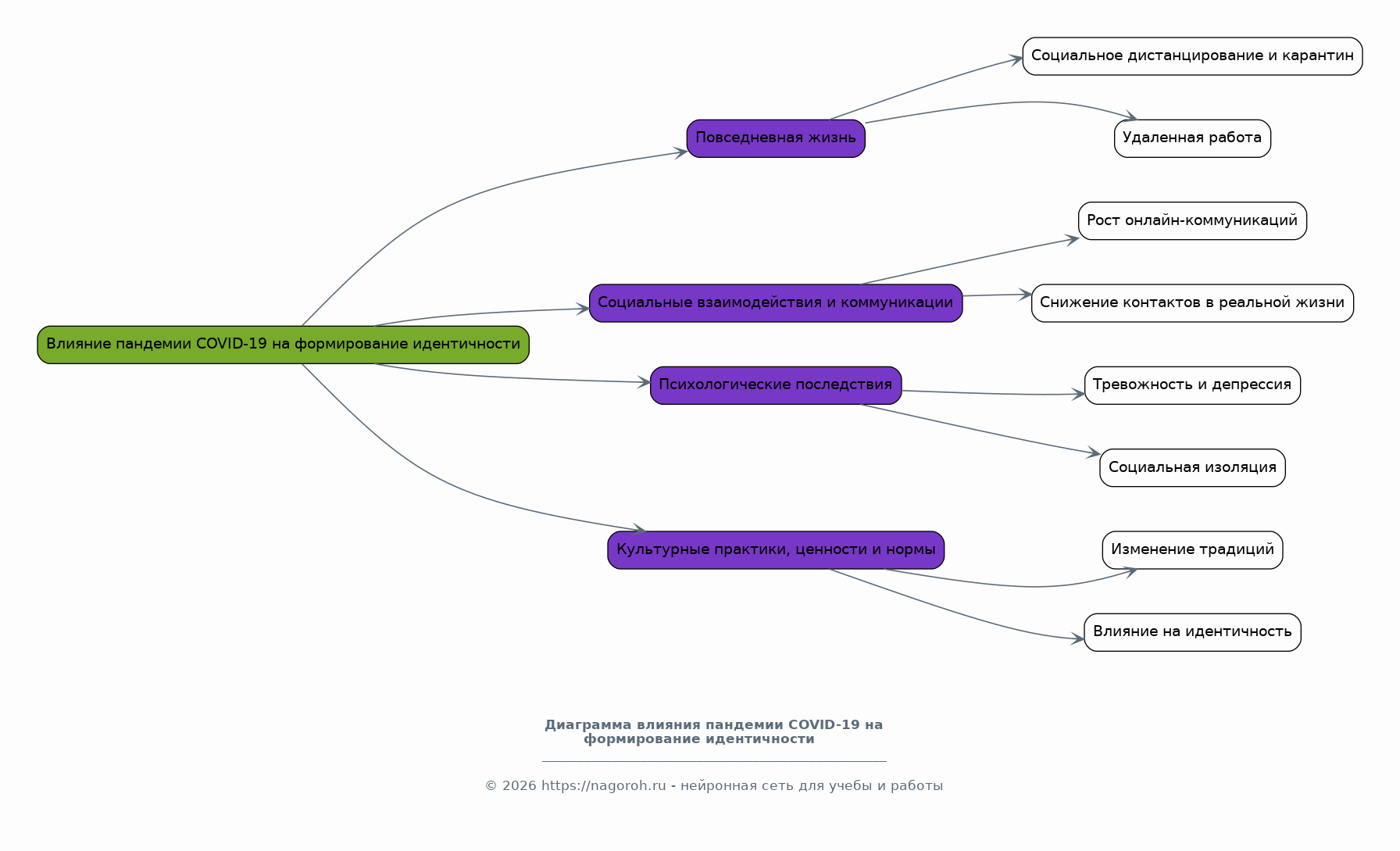
Влияние пандемии COVID-19 на формирование идентичности

Содержимое раздела

В данном разделе рассматривается влияние пандемии COVID-19 на процессы формирования и трансформации идентичности. Анализируются изменения в повседневной жизни, вызванные пандемией, такие как социальное дистанцирование, карантин и удаленная работа. Обсуждаются изменения в социальных взаимодействиях и коммуникациях, включая рост онлайн-коммуникаций и снижение контактов в реальной жизни. Рассматриваются психологические последствия пандемии, такие как тревожность, депрессия и социальная изоляция. Анализируется влияние пандемии на культурные практики, ценности и нормы.

Цифровизация и её роль в изменении идентичности

Содержимое раздела

Раздел сосредотачивается на влиянии цифровых технологий на процессы формирования и трансформации идентичности. Обсуждается роль интернета, социальных сетей и мобильных устройств в формировании онлайн-идентичности и виртуального самовыражения. Анализируется влияние цифровизации на социальные отношения, коммуникации и культурные практики. Рассматриваются проблемы цифрового неравенства и его влияние на доступ к информации и участие в онлайн-сообществах. Обсуждается роль алгоритмов и искусственного интеллекта в формировании представлений об идентичности.

Методология исследования

Содержимое раздела

В данном разделе подробно описывается методология, используемая в исследовании. Здесь раскрываются выбранные методы исследования, обосновывается их применение и приводятся аргументы в пользу их выбора. Описываются методы сбора данных, такие как опросы, интервью, анализ документов и другие источники. Представляется выборка респондентов, описываются критерии отбора и демографические характеристики. Подробно описываются процедуры обработки данных, статистические методы и программное обеспечение, используемое для анализа. Также рассказывается о подходах и стратегиях интерпретации данных.

Социокультурный анализ идентичности в условиях пандемии

Содержимое раздела

Раздел посвящен социокультурному анализу идентичности в условиях пандемии COVID-19. Анализируются изменения в социальных практиках, культурных ценностях и нормах, вызванные пандемией. Рассматривается роль различных социальных групп (молодежи, пожилых людей, мигрантов и др.) и их опыт переживания кризиса. Анализируется влияние цифровых технологий на формирование идентичности в условиях социальной изоляции. Изучаются стратегии адаптации к новым условиям и способы поддержания культурной идентичности. Обсуждаются возможные последствия пандемии для социальной структуры и культурного наследия.

Влияние технологических изменений на идентичность

Содержимое раздела

Раздел посвящен анализу влияния технологических изменений на формирование и трансформацию идентичности. Здесь рассматривается роль цифровых технологий, социальных сетей и искусственного интеллекта в формировании самосознания. Анализируется, как меняются способы самовыражения, коммуникации и взаимодействия в онлайн-среде. Обсуждаются проблемы цифрового неравенства и доступа к информации. Рассматривается влияние новых технологий на культурные практики, ценности и нормы. Анализируются стратегии адаптации к новым технологическим вызовам и способы сохранения культурной идентичности в условиях цифровизации.

Стратегии сохранения идентичности

Содержимое раздела

Раздел посвящен исследованию и анализу стратегий сохранения идентичности в условиях пандемии и технологических изменений. Здесь рассматриваются различные подходы, методы и инструменты, используемые для поддержания культурной самобытности и укрепления чувства принадлежности. Обсуждаются роль образования, культуры, искусства и медиа в сохранении и трансляции культурного наследия. Анализируются различные модели культурной политики и их влияние на формирование идентичности. Обсуждаются стратегии межкультурного диалога и сотрудничества, направленные на преодоление культурных барьеров и укрепление взаимопонимания.

Заключение

Содержимое раздела

Заключение представляет собой завершающий раздел исследования, в котором подводятся итоги проделанной работы. Здесь кратко излагаются основные выводы, полученные в результате анализа данных и обсуждения результатов. Обобщаются основные положения исследования, подчеркивается его значимость и вклад в научное знание. Формулируются ответы на поставленные исследовательские вопросы и демонстрируется достижение цели исследования. Указываются ограничения исследования и возможные направления для будущих исследований. Подчеркивается значимость полученных результатов для практической деятельности и разработки рекомендаций.

Список литературы

Содержимое раздела

Раздел "Список литературы" является неотъемлемой частью любого научного исследования и содержит полный перечень использованных в работе источников. Он включает в себя книги, статьи, диссертации, материалы конференций, интернет-ресурсы и другие публикации, на которые ссылается автор. Список литературы служит для подтверждения достоверности изложенной информации и демонстрации глубины проработки темы. Он также позволяет читателям проверить использованные источники и расширить свои знания по изучаемому вопросу. Правильное оформление списка литературы соответствует общепринятым стандартам цитирования.

Получи Такой Проект

До 90% уникальность
Готовый файл Word
15-30 страниц
Список источников по ГОСТ
Оформление по ГОСТ
Таблицы и схемы
Презентация

Создать Проект на любую тему за 5 минут

Создать

#6212625