Нейросеть

Аудиомаркетинг и его влияние на подсознательные процессы: Исследование воздействия музыкальных композиций в общественных пространствах

Нейросеть для проекта Гарантия уникальности Строго по ГОСТу Высочайшее качество Поддержка 24/7

Данный исследовательский проект посвящен изучению влияния аудиомаркетинга, в частности, музыкальных композиций, на подсознательные реакции и поведенческие паттерны человека в общественных местах. Проект направлен на выявление механизмов восприятия звуковых стимулов и их последующего воздействия на эмоциональное состояние, предпочтения и решения потребителей. В рамках исследования будет проведен анализ существующих теоретических подходов к проблеме, включая нейробиологические аспекты восприятия музыки, психологические модели влияния, а также маркетинговые стратегии, основанные на использовании звуковых сигналов. Особое внимание будет уделено исследованию конкретных типов музыки, таких как классическая, поп, эмбиент и других жанров, и их влияния на различные аспекты потребительского поведения, включая длительность пребывания в торговой точке, объем покупок, восприятие бренда и лояльность к нему. Методология исследования будет включать в себя как теоретический анализ, так и эмпирические методы, такие как опросы, наблюдение, эксперименты с использованием специальных акустических установок и датчиков для измерения психофизиологических реакций.

Идея:

Изучить влияние музыки на подсознательное восприятие человека, формируя понимание механизмов влияния аудиомаркетинга. Выявить оптимальные стратегии использования музыки для повышения эффективности маркетинговых кампаний в общественных местах.

Продукт:

Результатом проекта станет аналитический отчет, содержащий детальный анализ влияния различных музыкальных жанров на поведение и предпочтения потребителей. Также будут разработаны практические рекомендации по применению аудиомаркетинга для различных типов бизнеса.

Проблема:

Существующие исследования в области аудиомаркетинга часто не учитывают сложность взаимодействия различных факторов, таких как жанр музыки, акустическая среда и индивидуальные особенности потребителей. Недостаточность информации о долгосрочных последствиях влияния музыки на подсознание затрудняет разработку эффективных маркетинговых стратегий.

Актуальность:

Актуальность исследования обусловлена возрастающей ролью аудиомаркетинга в формировании потребительского поведения и ростом конкуренции на рынке. Понимание механизмов влияния музыки на подсознательные процессы позволит компаниям более эффективно взаимодействовать с целевой аудиторией, увеличивая лояльность и продажи.

Цель:

Определить влияние различных жанров музыки на подсознательные реакции и поведенческие паттерны потребителей в общественных местах. Разработать практические рекомендации по применению аудиомаркетинга для повышения эффективности маркетинговых кампаний.

Целевая аудитория:

Целевой аудиторией данного исследования являются студенты, изучающие маркетинг и психологию, а также маркетологи, бренд-менеджеры и владельцы бизнеса. Результаты исследования будут интересны специалистам, занимающимся разработкой рекламных кампаний и формированием имиджа брендов.

Задачи:

  • Проведение обзора литературы по теме аудиомаркетинга и нейропсихологии восприятия музыки.
  • Разработка методологии исследования, включая выбор методов сбора данных и анализа.
  • Проведение экспериментальных исследований в реальных общественных местах.
  • Анализ полученных данных и формулировка выводов.
  • Подготовка отчета с рекомендациями по применению аудиомаркетинга.

Ресурсы:

Для реализации проекта потребуются доступ к специализированной литературе, программное обеспечение для анализа данных, оборудование для проведения экспериментов, а также доступ к общественным пространствам для проведения исследований.

Роли в проекте:

Ответственен за общее планирование, организацию и координацию исследовательского процесса. Осуществляет контроль за выполнением задач, анализом данных и подготовкой итогового отчета. Обеспечивает связь между членами команды, а также взаимодействие с внешними экспертами и организациями. Оценивает риски и принимает решения по их минимизации. Организует и проводит совещания, координирует работу всех участников проекта.

Предоставляет экспертные знания и консультации по вопросам методологии исследования, анализа данных и интерпретации результатов. Обеспечивает научное обоснование проекта и проверяет его соответствие академическим стандартам. Помогает в формулировании исследовательских вопросов и гипотез. Рецензирует научные публикации и отчеты. Участвует в обсуждении результатов и разработке рекомендаций для практического применения.

Отвечает за сбор, обработку и анализ данных, полученных в ходе исследования. Применяет статистические методы для выявления закономерностей и взаимосвязей между переменными. Использует специализированное программное обеспечение для анализа данных. Готовит таблицы, графики и другие визуализации данных. Интерпретирует результаты анализа и участвует в формулировании выводов. Ведет документацию по всем этапам анализа данных.

Организует и проводит эксперименты в полевых условиях, обеспечивая соблюдение протоколов исследования. Отбирает испытуемых и контролирует условия проведения экспериментов. Собирает данные, используя различные методы, включая наблюдение, опросы и измерение психофизиологических показателей. Обеспечивает надлежащий контроль за акустической средой и другими факторами, влияющими на результаты. Ведет записи и фиксирует все изменения, возникающие в ходе эксперимента.

Наименование образовательного учреждения

Проект

на тему

Аудиомаркетинг и его влияние на подсознательные процессы: Исследование воздействия музыкальных композиций в общественных пространствах

Выполнил: ФИО

Руководитель: ФИО

Содержание

  • Введение 1
  • Теоретические основы аудиомаркетинга 2
  • Методология исследования 3
  • Влияние музыкальных жанров на эмоциональное состояние 4
  • Влияние музыки на поведение потребителей 5
  • Акустические параметры и их воздействие 6
  • Разработка рекомендаций по применению аудиомаркетинга 7
  • Практическое применение аудиомаркетинга 8
  • Заключение 9
  • Список литературы 10

Введение

Содержимое раздела

Введение в тему аудиомаркетинга и его роль в формировании потребительского поведения. Определение основных понятий, таких как аудиомаркетинг, подсознание, музыкальные жанры и общественные места. Обзор существующих исследований и обозначение проблемы, актуальности и значимости данного исследования. Формулировка целей, задач и гипотез исследования. Краткое описание методологии исследования и структуры работы. Обоснование выбора темы и ее практической значимости, а также описание ожидаемых результатов.

Теоретические основы аудиомаркетинга

Содержимое раздела

Обзор теоретических подходов к восприятию музыки и влиянию звука на человека. Рассмотрение нейробиологических аспектов восприятия музыки, включая работу слуховой коры и лимбической системы. Анализ психологических моделей влияния музыки на эмоции, поведение и принятие решений. Изучение роли подсознания в обработке звуковой информации и формировании потребительских предпочтений. Обзор маркетинговых стратегий, основанных на использовании звуковых стимулов, включая анализ различных типов музыки и их воздействия.

Методология исследования

Содержимое раздела

Детальное описание используемой методологии исследования. Определение методов сбора данных, включая опросы, наблюдение и эксперименты. Описание выборки респондентов и критериев их отбора. Описание экспериментальной среды, акустических условий и используемого оборудования. Описание процедуры проведения экспериментов и контроля переменных. Анализ методов обработки данных и статистического анализа. Обоснование выбора конкретных методов и их соответствия целям исследования. Описание этических аспектов исследования, включая получение информированного согласия и конфиденциальность данных.

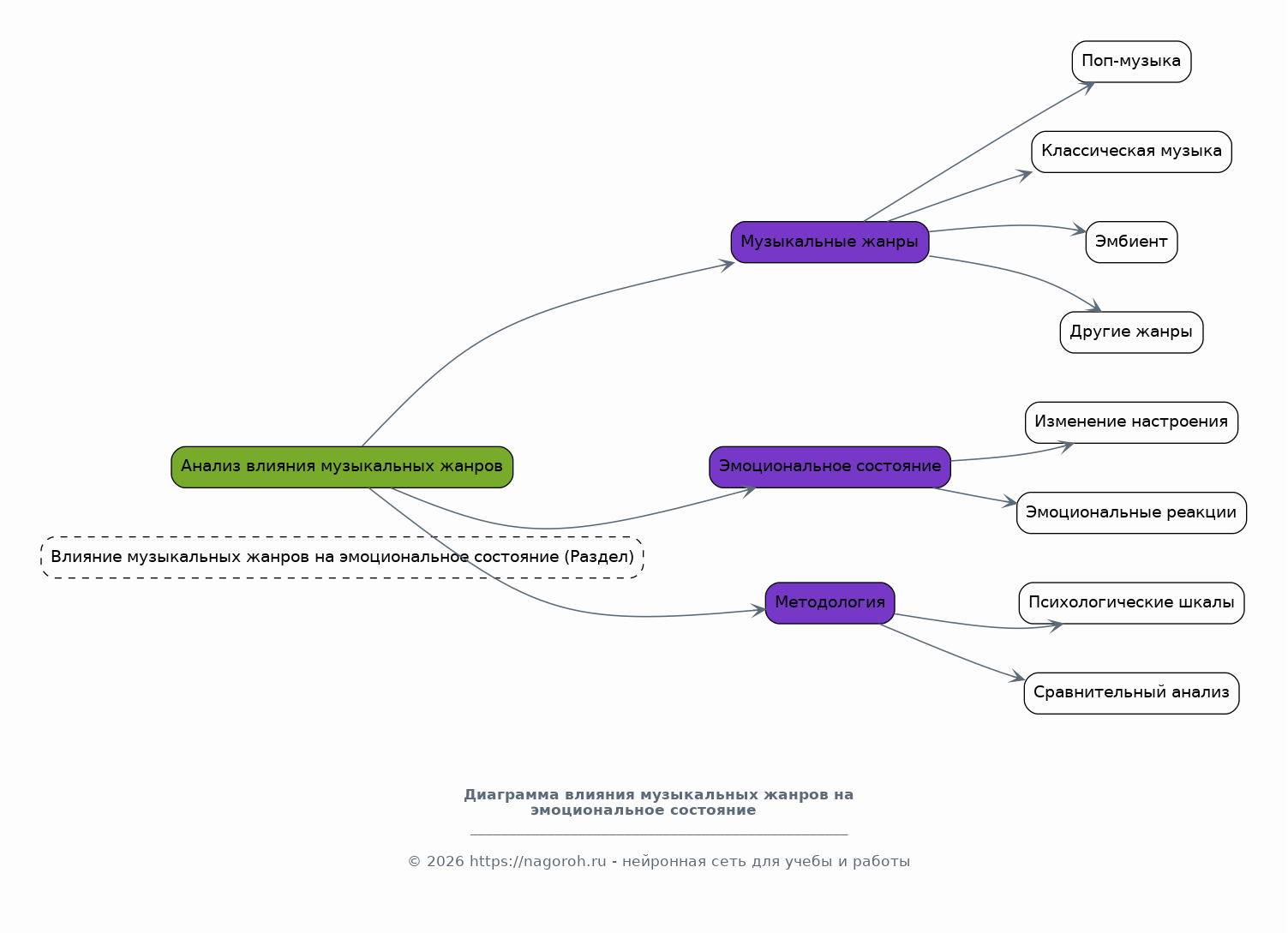
Влияние музыкальных жанров на эмоциональное состояние

Содержимое раздела

Анализ влияния различных музыкальных жанров на эмоциональное состояние респондентов. Оценка изменений в настроении и эмоциональных реакциях под воздействием разных музыкальных композиций. Использование психологических шкал для измерения эмоционального состояния (например, шкала настроения PANAS). Сравнительный анализ влияния поп-музыки, классической музыки, эмбиента и других жанров. Выявление корреляции между музыкальными предпочтениями и эмоциональным состоянием. Рассмотрение влияния темпа, мелодии и гармонии на эмоциональное восприятие.

Влияние музыки на поведение потребителей

Содержимое раздела

Исследование влияния музыки на поведение потребителей в общественных местах. Анализ времени, проведенного в торговых точках, под влиянием различных музыкальных жанров. Изучение влияния музыки на объем покупок и выбор товаров. Оценка лояльности к брендам и восприятия привлекательности магазинов в зависимости от музыкального сопровождения. Анализ взаимосвязи между музыкой и импульсивными покупками. Рассмотрение влияния музыки на уровень удовлетворенности посетителей и их готовность рекомендовать заведение другим.

Акустические параметры и их воздействие

Содержимое раздела

Анализ влияния акустических параметров музыкального сопровождения на восприятие и поведение. Рассмотрение влияния громкости, тембра и пространственного звучания на потребительские реакции. Исследование оптимальных уровней громкости для различных типов музыкальных жанров. Анализ влияния акустической среды (эха, реверберации) на восприятие музыки. Оценка важности выбора акустической системы и ее настройки для достижения желаемого эффекта. Рассмотрение влияния акустических параметров на комфорт и общее впечатление от пребывания в общественном месте.

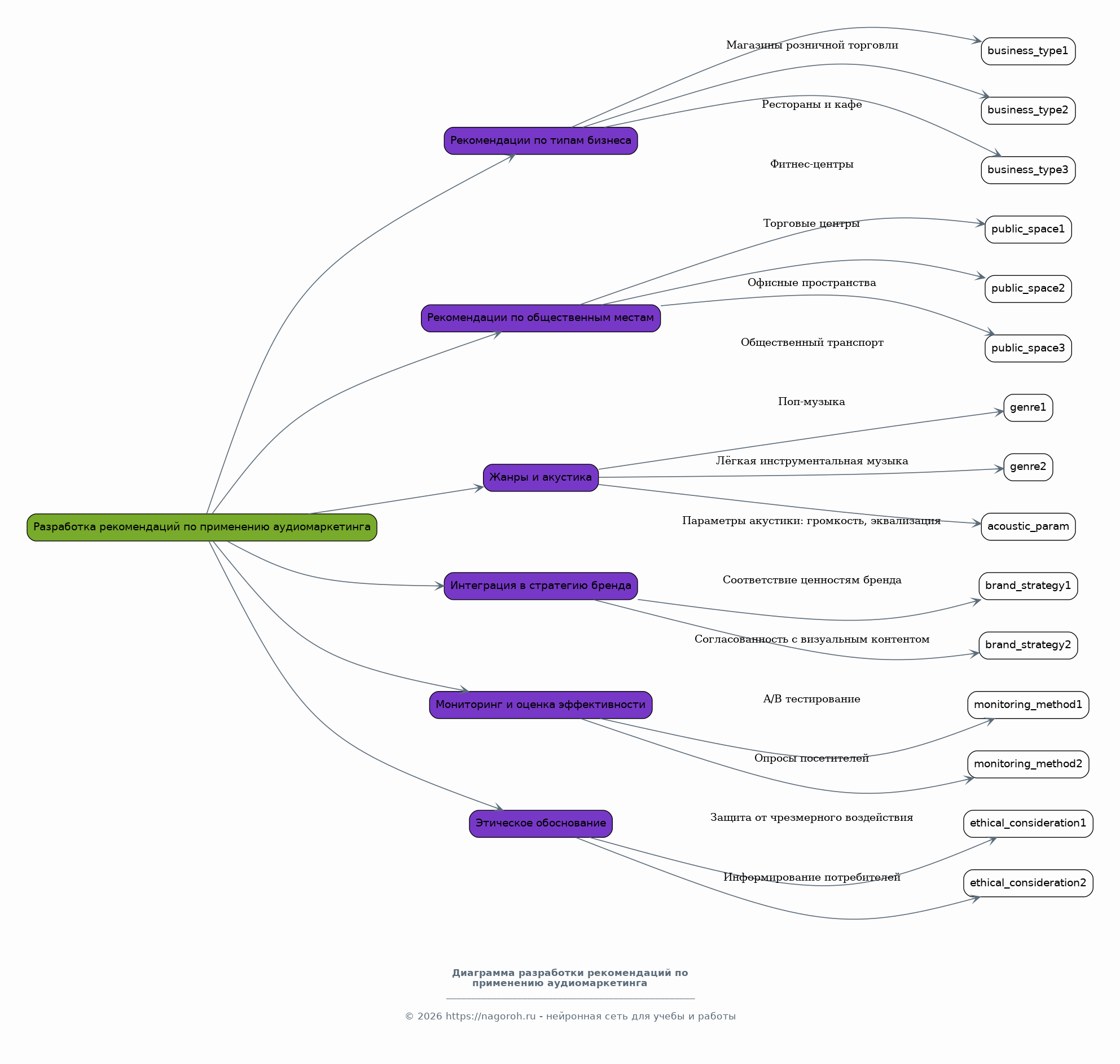
Разработка рекомендаций по применению аудиомаркетинга

Содержимое раздела

На основе результатов исследования разработка практических рекомендаций по применению аудиомаркетинга. Формулировка рекомендаций для различных типов бизнеса и форматов общественных мест. Определение оптимальных музыкальных жанров и параметров акустики для достижения конкретных маркетинговых целей. Предложения по интеграции аудиомаркетинга в общую стратегию бренда. Разработка рекомендаций по мониторингу и оценке эффективности аудиомаркетинговых кампаний. Рассмотрение этических аспектов использования аудиомаркетинга.

Практическое применение аудиомаркетинга

Содержимое раздела

Примеры успешного применения аудиомаркетинга в различных отраслях, включая розничную торговлю, сферу услуг и общественное питание. Разбор кейсов, иллюстрирующих влияние музыки на продажи, лояльность клиентов и узнаваемость бренда. Анализ стратегий, используемых ведущими компаниями для создания эффективного звукового оформления. Рекомендации по адаптации успешных подходов к различным бизнес-моделям. Оценка стоимости и окупаемости аудиомаркетинговых решений. Обсуждение перспектив развития аудиомаркетинга и его интеграции с другими маркетинговыми инструментами.

Заключение

Содержимое раздела

Обобщение основных результатов исследования и их интерпретация. Краткое изложение главных выводов, полученных в ходе работы. Оценка достигнутых целей и задач исследования. Обсуждение сильных и слабых сторон исследования, а также ограничений использованных методов. Определение перспектив дальнейших исследований в области аудиомаркетинга и нейромаркетинга. Подчеркивание значимости полученных результатов для теории и практики маркетинга. Обозначение вклада исследования в развитие знаний о влиянии звука на поведение потребителей.

Список литературы

Содержимое раздела

Приведение полного списка использованной литературы, включающего научные статьи, монографии, учебники и другие источники. Указание всех источников в соответствии с принятыми стандартами цитирования (например, ГОСТ или APA). Разделение списка на категории, такие как книги, статьи в журналах, материалы конференций и интернет-источники. Обеспечение единообразия в оформлении списка литературы. Проверка соответствия ссылок и цитат в тексте спискам литературы. Приведение списка литературы имеет важное значение для подтверждения научной обоснованности исследования.

Получи Такой Проект

До 90% уникальность
Готовый файл Word
15-30 страниц
Список источников по ГОСТ
Оформление по ГОСТ
Таблицы и схемы
Презентация

Создать Проект на любую тему за 5 минут

Создать

#5490893