Нейросеть

Аудиоподкасты как инструмент сохранения исторической памяти: опыт изучения трудовой доблести в селах Приморского края

Нейросеть для проекта Гарантия уникальности Строго по ГОСТу Высочайшее качество Поддержка 24/7

Проект направлен на создание серии аудиоподкастов, посвященных истории сел Приморского края и их трудовому вкладу в различные периоды развития региона и страны. Подкасты будут представлять собой аудиозаписи, включающие интервью с жителями, исторические справки, архивные материалы и звуки, воссоздающие атмосферу прошлого. Цель проекта — сохранить и популяризировать знания о трудовой деятельности жителей Приморского края, показать вклад каждого села в общее дело, а также сформировать интерес к истории и культуре региона. Реализация проекта предполагает сбор информации, запись подкастов, их монтаж и публикацию на различных платформах для широкого доступа. Особое внимание будет уделено качеству контента, его достоверности и доступности для различных аудиторий, включая школьников, студентов и всех, кто интересуется историей.

Идея:

Создать серию аудиоподкастов, раскрывающих историю трудовой доблести сел Приморского края. Использовать подкасты как эффективный инструмент для сохранения и передачи исторической памяти.

Продукт:

Серия аудиоподкастов, доступных для скачивания и прослушивания на различных платформах. Подкасты будут сопровождаться текстовыми материалами и фотографиями, расширяющими контекст и дополняющими информацию.

Проблема:

Существует недостаток доступных и интересных материалов по истории сел Приморского края, особенно о трудовой доблести их жителей. Многие исторические факты и воспоминания уходят вместе с уходом очевидцев, что приводит к утрате важной информации.

Актуальность:

Проект актуален в контексте сохранения исторической памяти и патриотического воспитания молодежи. Он способствует формированию уважения к труду и истории родного края.

Цель:

Создать информативный и увлекательный аудиоресурс, посвященный истории трудовой доблести сел Приморского края. Повысить интерес к истории региона и сформировать понимание ее вклада в общее развитие.

Целевая аудитория:

Основная аудитория проекта — школьники, студенты и все, кто интересуется историей Приморского края. Подкасты будут адаптированы для широкого круга слушателей, включая людей разного возраста и образования.

Задачи:

  • Сбор информации о селах Приморского края и их трудовой деятельности.
  • Проведение интервью с жителями, сбор архивных материалов и исторических справок.
  • Запись, монтаж и публикация аудиоподкастов на различных платформах.
  • Создание сопутствующих текстовых материалов и визуальных элементов.

Ресурсы:

Для реализации проекта потребуются микрофоны, записывающее оборудование, программное обеспечение для монтажа аудио, доступ к архивным материалам и экспертные консультации.

Роли в проекте:

Осуществляет поиск и анализ информации, проводит интервью, пишет сценарии подкастов и контролирует процесс подготовки материалов. Ведущий отвечает за структуру и содержание подкастов, обеспечивает их соответствие заявленной тематике и требованиям к качеству контента. Он также взаимодействует с экспертами, участниками проекта и аудиторией, поддерживая актуальность и интерес к выпускаемым эпизодам. Ведущий играет ключевую роль в формировании образа подкаста и его популяризации.

Отвечает за техническую сторону записи и обработки аудиоматериалов. Звукорежиссер осуществляет запись интервью и других звуковых элементов, проводит монтаж, микширование и мастеринг подкастов, обеспечивая высокое качество звучания. Он работает с различными звуковыми эффектами, музыкой и другими элементами, создавая атмосферу подкаста и делая его более увлекательным. Звукорежиссер также следит за техническими требованиями платформ, на которых будут размещаться подкасты.

Отвечает за сбор и анализ исторических данных, проверку фактов и подготовку справочных материалов для подкастов. Исследователь сотрудничает с ведущим, предоставляя ему необходимые данные для создания сценариев и обеспечивает достоверность информации. Он может консультировать по вопросам истории, помогая избежать ошибок и неточностей. Исследователь также участвует в поиске архивных материалов и контактов с экспертами, расширяя базу знаний проекта и повышая его научную ценность.

Отвечает за визуальное оформление подкастов, включая создание обложек, иллюстраций и других графических элементов. Дизайнер работает над созданием единого стиля, который будет отражать тематику и содержание подкастов. Он также разрабатывает визуальные материалы для социальных сетей и других платформ, способствуя продвижению проекта и привлечению аудитории. Дизайнер учитывает требования к визуальному контенту и создает привлекательные и информативные элементы.

Наименование образовательного учреждения

Проект

на тему

Аудиоподкасты как инструмент сохранения исторической памяти: опыт изучения трудовой доблести в селах Приморского края

Выполнил: ФИО

Руководитель: ФИО

Содержание

  • Введение 1
  • Исторический обзор трудовой деятельности в Приморском крае 2
  • Методология исследования и источники информации 3
  • Особенности трудовой деятельности в селах Приморского края 4
  • Создание и структура аудиоподкастов 5
  • Анализ аудиоподкастов и их влияние на аудиторию 6
  • Практическое применение аудиоподкастов в образовательном процессе 7
  • Продвижение и распространение аудиоподкастов 8
  • Заключение 9
  • Список литературы 10

Введение

Содержимое раздела

В этом разделе будет представлено обоснование актуальности темы, сформулированы цели и задачи проекта. Будет определена методология исследования, включающая анализ существующих источников, проведение интервью и создание аудиоподкастов. Также будет обозначена структура проекта и его значимость для сохранения исторической памяти о трудовой доблести жителей Приморского края. Введение позволит слушателям понять контекст исследования и заинтересовать их в дальнейшем знакомстве с материалом.

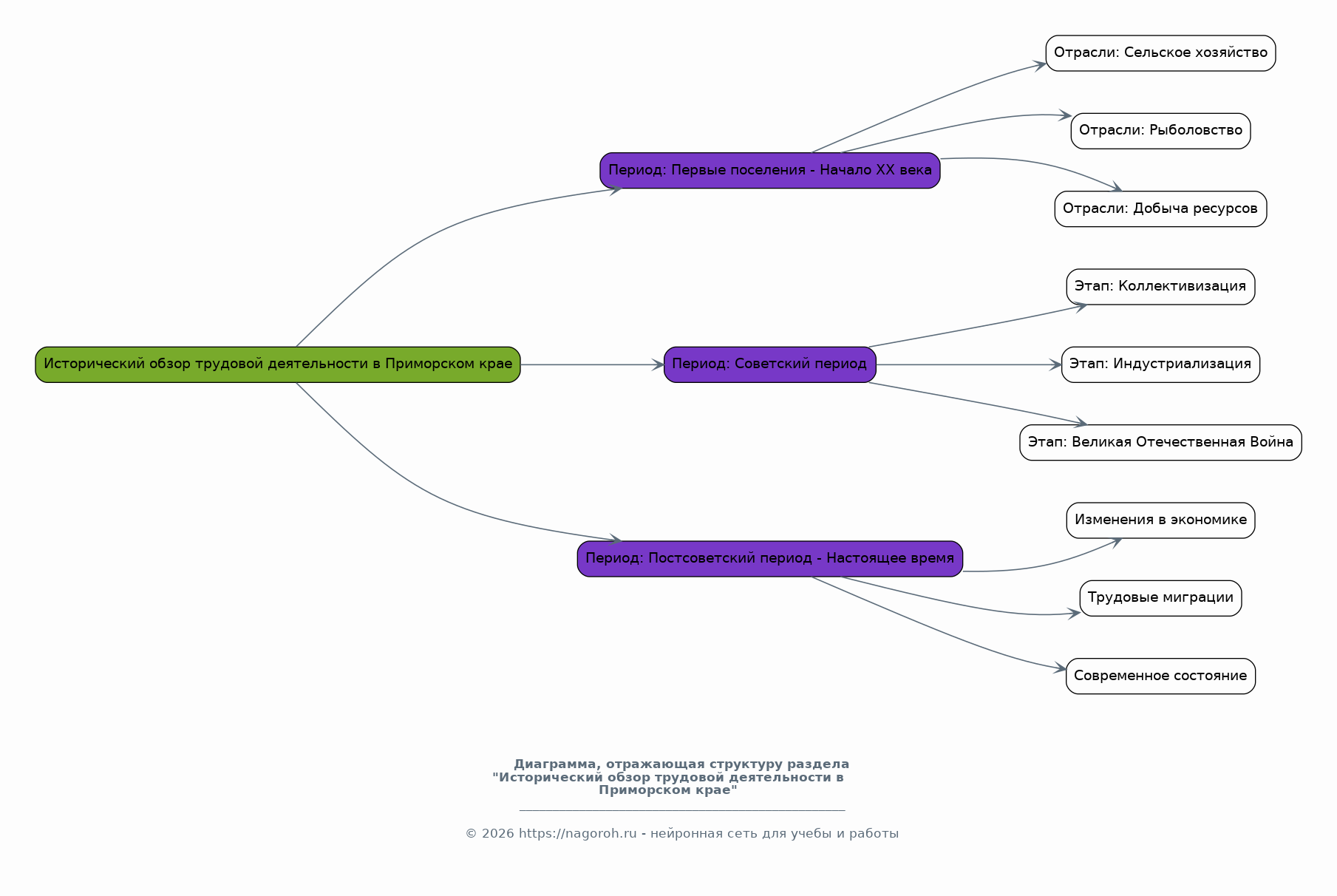
Исторический обзор трудовой деятельности в Приморском крае

Содержимое раздела

В данном разделе будет представлен подробный исторический обзор трудовой деятельности в Приморском крае, начиная с первых поселений и до современности. Будет рассмотрен вклад различных отраслей в развитие региона, включая сельское хозяйство, рыболовство, промышленность и транспорт. Анализируются основные этапы трудовой истории, такие как коллективизация, индустриализация и другие значимые события. Цель — предоставить контекст для понимания конкретных примеров трудовой доблести в отдельных селах.

Методология исследования и источники информации

Содержимое раздела

Данный раздел посвящен описанию методологии исследования, использованной при создании аудиоподкастов. Будут подробно рассмотрены методы сбора информации, включая интервью с жителями сел, анализ архивных документов, изучение исторических данных. Уделено внимание источникам информации, таким как местные архивы, библиотеки, музеи и личные архивы. Будут описаны подходы к отбору и обработке информации, а также методы проверки ее достоверности. Отдельное внимание будет уделено этическим аспектам работы с информацией и взаимодействию с респондентами.

Особенности трудовой деятельности в селах Приморского края

Содержимое раздела

В этом разделе будет представлен анализ особенностей трудовой деятельности в различных селах Приморского края. Будут рассмотрены основные виды занятости населения, специфика сельскохозяйственного производства, роль различных предприятий и организаций в жизни сел. Особое внимание будет уделено таким аспектам, как условия труда, профессиональные праздники и традиции, а также вклад отдельных людей и коллективов в развитие села. Анализируются факторы, влияющие на трудовую деятельность, такие как климатические условия, географическое положение и экономическая ситуация.

Создание и структура аудиоподкастов

Содержимое раздела

Раздел посвящен процессу создания аудиоподкастов, начиная от сбора материалов и подготовки сценариев до записи, монтажа и публикации. Будет подробно описана структура каждого выпуска, включая введение, основную часть и заключение. Описываются методы работы с интервьюируемыми, выбор музыкального сопровождения, звуковых эффектов и других элементов, которые делают подкасты интересными и познавательными. Будут рассмотрены технические аспекты создания подкастов, а также способы продвижения и распространения.

Анализ аудиоподкастов и их влияние на аудиторию

Содержимое раздела

В этом разделе будет представлен анализ созданных аудиоподкастов, включая оценку их содержания, качества звучания и соответствия поставленным целям. Будут рассмотрены отзывы аудитории, полученные через различные каналы обратной связи. Анализируется влияние подкастов на формирование исторического сознания, повышение интереса к истории родного края и сохранение исторической памяти. Будут предложены рекомендации по улучшению качества подкастов и расширению аудитории.

Практическое применение аудиоподкастов в образовательном процессе

Содержимое раздела

Раздел посвящен практическому применению аудиоподкастов в образовательном процессе. Будут рассмотрены возможности использования подкастов в школах, колледжах и других учебных заведениях. Будут предложены методические рекомендации по созданию уроков и занятий с использованием подкастов, а также примеры конкретных заданий и упражнений. Обсуждается роль подкастов в формировании у учащихся интереса к истории, развитии исследовательских навыков и патриотическом воспитании.

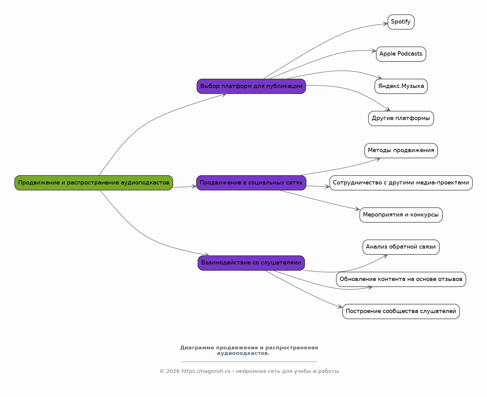
Продвижение и распространение аудиоподкастов

Содержимое раздела

В данном разделе будет рассмотрена стратегия продвижения и распространения аудиоподкастов. Будут определены целевые платформы для публикации подкастов, такие как Spotify, Apple Podcasts, Яндекс.Музыка и другие. Обсуждаются методы продвижения в социальных сетях, сотрудничество с другими медиа-проектами, организация мероприятий и конкурсов для привлечения аудитории. Рассматриваются способы оценки эффективности продвижения и привлечения новой аудитории, а также стратегия взаимодействия со слушателями.

Заключение

Содержимое раздела

В заключении будут подведены итоги исследования, обобщены основные выводы и результаты проекта. Будет дана оценка достигнутых целей и задач, а также обозначены перспективы дальнейшего развития проекта. Будет подчеркнута значимость аудиоподкастов как инструмента сохранения исторической памяти и популяризации истории трудовой доблести в селах Приморского края. В заключении будут сформулированы рекомендации для дальнейших исследований и проектов, связанных с историей и культурой региона.

Список литературы

Содержимое раздела

В данном разделе будет представлен список использованной литературы, включая книги, статьи, архивные материалы и другие источники информации, которые были использованы при подготовке аудиоподкастов и написании исследовательского проекта. Список будет составлен в соответствии с требованиями к оформлению научной работы, с указанием авторов, названий, издательств, годов издания и страниц. Будут включены ссылки на онлайн-ресурсы, использованные в работе, а также список интервью, проведенных в рамках исследования.

Получи Такой Проект

До 90% уникальность
Готовый файл Word
15-30 страниц
Список источников по ГОСТ
Оформление по ГОСТ
Таблицы и схемы
Презентация

Создать Проект на любую тему за 5 минут

Создать

#6199588