Нейросеть

Автоматизированные системы удаления помета в птицеводческих комплексах: проектирование и оптимизация

Нейросеть для проекта Гарантия уникальности Строго по ГОСТу Высочайшее качество Поддержка 24/7

Данный исследовательский проект посвящен разработке и совершенствованию автоматизированных систем удаления помета в птичниках. Актуальность исследования обусловлена необходимостью повышения эффективности и гигиеничности птицеводческих предприятий. Проект предполагает анализ существующих технологий, разработку новых решений и их интеграцию в единую систему управления. В рамках проекта будет проведен анализ эффективности различных методов удаления помета, таких как механизированные скреперы, вакуумные системы и системы с использованием транспортеров. Особое внимание будет уделено оптимизации процессов, снижению затрат на обслуживание и улучшению условий содержания птицы. Планируется разработка прототипа автоматизированной системы, включающей датчики, контроллеры и исполнительные механизмы для мониторинга и управления процессом удаления помета. Будут проведены экспериментальные исследования для оценки производительности и эффективности предложенной системы. Результаты работы будут направлены на улучшение санитарно-гигиенических условий, снижение трудозатрат и повышение общей рентабельности птицеводческих хозяйств. Проект предполагает не только теоретическое обоснование, но и практическую реализацию предложенных решений.

Идея:

Автоматизировать процесс удаления помета в птичниках для повышения эффективности и снижения трудозатрат. Разработать систему управления, которая будет оптимизировать процесс удаления помета, учитывая различные параметры, такие как тип птичника, количество птицы и используемые корма.

Продукт:

Разработанная система будет представлять собой комплекс программно-аппаратных средств, обеспечивающих автоматическое удаление помета. Система будет включать в себя датчики, контроллеры, исполнительные механизмы и программное обеспечение для мониторинга и управления процессом в реальном времени.

Проблема:

Существующие методы удаления помета в птичниках часто характеризуются низкой эффективностью и высокими трудозатратами. Это приводит к ухудшению санитарно-гигиенических условий, увеличению риска заболеваний птицы и снижению экономической эффективности птицеводческих предприятий.

Актуальность:

Актуальность проекта обусловлена необходимостью решения проблем, связанных с удалением помета в птичниках, для повышения эффективности и улучшения производственных показателей. Автоматизация этого процесса позволит снизить негативное воздействие на окружающую среду и улучшить условия труда.

Цель:

Разработка и внедрение автоматизированной системы удаления помета, обеспечивающей оптимальную эффективность, снижение затрат и улучшение санитарно-гигиенических условий в птичниках. Целью является создание инновационного решения, которое будет способствовать повышению общей производительности и экологической устойчивости птицеводческих предприятий.

Целевая аудитория:

Данный проект ориентирован на владельцев птицеводческих хозяйств, инженеров-технологов и специалистов, занимающихся обслуживанием птицеводческого оборудования. Результаты исследования будут полезны для разработки и внедрения новых технологий, а также для повышения квалификации специалистов в данной области.

Задачи:

  • Анализ существующих систем удаления помета и выявление их недостатков.
  • Разработка технического задания для автоматизированной системы.
  • Проектирование и конструирование прототипа системы.
  • Проведение экспериментальных исследований и оценка эффективности системы.
  • Оптимизация системы и подготовка рекомендаций по ее внедрению.

Ресурсы:

Для реализации проекта потребуются специализированное оборудование, программное обеспечение, материалы для конструирования прототипа, а также доступ к испытательным площадкам и квалифицированные специалисты.

Роли в проекте:

Обеспечивает общее руководство проектом, включая планирование, организацию и контроль выполнения задач. Отвечает за разработку стратегии, распределение ресурсов и управление командой. Координирует взаимодействие между участниками проекта, контролирует соблюдение сроков и бюджета, а также готовит отчеты о ходе реализации проекта. Руководитель проекта также отвечает за представление результатов исследования и их внедрение в практику.

Отвечает за разработку конструкторской документации, проектирование отдельных узлов и компонентов автоматизированной системы. Производит расчеты, подбирает необходимые материалы и комплектующие, а также участвует в сборке и наладке прототипа. Осуществляет технический надзор за производством и тестированием системы, а также вносит изменения в конструкцию в соответствии с результатами испытаний.

Разрабатывает программное обеспечение для управления автоматизированной системой, включая алгоритмы обработки данных с датчиков, логику управления исполнительными механизмами и интерфейс пользователя. Осуществляет тестирование и отладку программного обеспечения, а также обеспечивает его интеграцию с аппаратной частью системы. Участвует в разработке технической документации по программному обеспечению и обучает пользователей работе с системой.

Проводит анализ технологических процессов птицеводства, определяет оптимальные параметры работы автоматизированной системы и разрабатывает рекомендации по ее внедрению. Участвует в разработке технического задания, анализирует эффективность различных методов удаления помета и оценивает влияние системы на производственные показатели. Осуществляет консультации по вопросам эксплуатации системы и проводит обучение персонала.

Наименование образовательного учреждения

Проект

на тему

Автоматизированные системы удаления помета в птицеводческих комплексах: проектирование и оптимизация

Выполнил: ФИО

Руководитель: ФИО

Содержание

  • Введение 1
  • Обзор существующих систем удаления помета в птицеводстве 2
  • Анализ влияния параметров птицеводческого помещения на процесс удаления помета 3
  • Проектирование автоматизированной системы удаления помета 4
  • Разработка программного обеспечения для управления системой 5
  • Материально-техническое обеспечение проекта 6
  • Методы экспериментальных исследований 7
  • Результаты экспериментальных исследований 8
  • Анализ экономической эффективности и перспективы внедрения 9
  • Заключение 10

Введение

Содержимое раздела

В данном разделе представлено обоснование актуальности темы исследования, сформулированы цели и задачи проекта. Описаны основные проблемы, связанные с ручным трудом и неэффективными системами удаления помета в птицеводческих хозяйствах. Раскрыта значимость автоматизации процессов как способа повышения эффективности производства и улучшения условий содержания птицы. Кроме того, будут рассмотрены основные этапы реализации проекта, используемые методы исследования, ожидаемые результаты и их практическая ценность. Обозначено место данной работы в общем контексте современных научных исследований в области автоматизации сельского хозяйства.

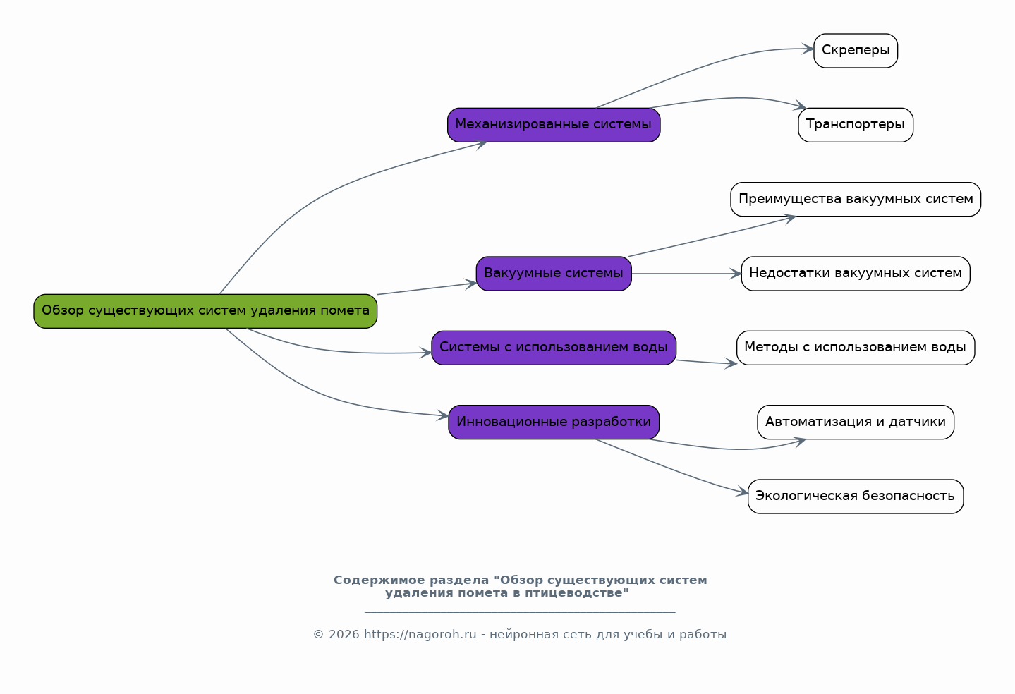
Обзор существующих систем удаления помета в птицеводстве

Содержимое раздела

В данном разделе представлен подробный анализ существующих методов и технологий удаления помета в птицеводческих хозяйствах, с акцентом на их достоинства и недостатки. Будут рассмотрены механизированные системы, такие как скреперы и транспортеры, а также вакуумные системы и системы с использованием воды. Проведен сравнительный анализ эффективности, затрат на эксплуатацию и влияния на условия содержания птицы различных технологических решений. Особое внимание уделено инновационным разработкам и тенденциям в области автоматизации, включая использование датчиков, контроллеров и систем управления. Рассмотрены аспекты, связанные с экологической безопасностью, снижением трудозатрат и повышением общей производительности.

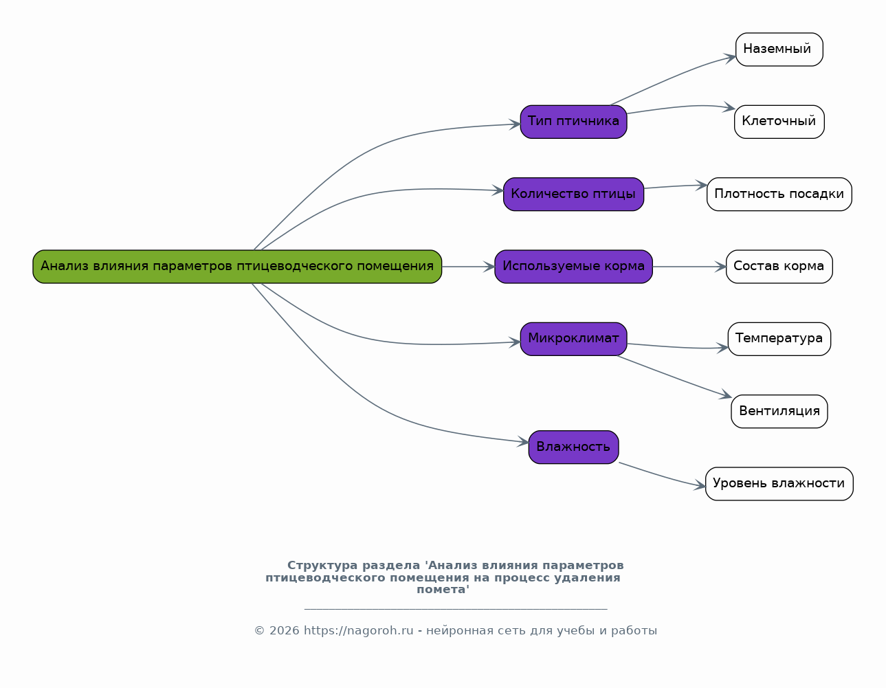
Анализ влияния параметров птицеводческого помещения на процесс удаления помета

Содержимое раздела

В данном разделе проводится анализ факторов, влияющих на процесс удаления помета в птицеводческих помещениях. Рассматриваются различные параметры, такие как тип птичника (наземный или клеточный), количество птицы, используемые корма, микроклимат и влажность. Будут представлены результаты исследований взаимосвязи между указанными параметрами и характеристиками помета, а также их влиянием на эффективность работы систем удаления. Проанализированы оптимальные условия для поддержания санитарно-гигиенических норм и предотвращения распространения заболеваний. На основе проведенного анализа будут сформулированы рекомендации по оптимизации работы автоматизированной системы с учетом особенностей конкретного птицеводческого хозяйства.

Проектирование автоматизированной системы удаления помета

Содержимое раздела

В данном разделе представлено проектирование автоматизированной системы удаления помета. Описаны основные компоненты системы, включая датчики, контроллеры, исполнительные механизмы и программное обеспечение. Проведен детальный расчет параметров системы, включая выбор типа датчиков, мощность приводов и алгоритмы управления. Рассмотрены различные варианты компоновки системы и обоснован выбор оптимального решения. Особое внимание уделено вопросам надежности, безопасности и удобства эксплуатации системы. Описаны принципы работы системы, взаимодействие между ее компонентами и способы мониторинга. Предоставлены технические чертежи и схемы, иллюстрирующие конструкцию системы.

Разработка программного обеспечения для управления системой

Содержимое раздела

В данном разделе представлена разработка программного обеспечения, необходимого для управления автоматизированной системой удаления помета. Описаны основные функции программного обеспечения, включая сбор данных с датчиков, обработку информации, управление исполнительными механизмами и отображение данных. Представлены алгоритмы и схемы управления, разработанные для оптимизации процесса удаления помета и обеспечения эффективной работы системы. Рассмотрены вопросы интерфейса пользователя, системы визуализации и мониторинга работы системы. Описаны методы тестирования и отладки программного обеспечения, а также требования к безопасности и надежности программного обеспечения, необходимого для эксплуатации.

Материально-техническое обеспечение проекта

Содержимое раздела

Данный раздел содержит подробный перечень оборудования и материалов, необходимых для реализации проекта. Включает в себя спецификации датчиков, контроллеров, исполнительных механизмов, а также информацию о программном обеспечении и инструментах разработки. Представлены данные о поставщиках оборудования, ориентировочные цены и критерии выбора. Описаны требования к электропитанию, подключению и монтажу оборудования. Рассмотрены вопросы безопасности при работе с оборудованием, включая меры предосторожности и правила эксплуатации. Указаны необходимые ресурсы для проведения испытаний и наладки системы, а также требования к помещению для размещения испытательного стенда.

Методы экспериментальных исследований

Содержимое раздела

В данном разделе подробно описываются методы, которые будут использованы для проведения экспериментальных исследований автоматизированной системы удаления помета. Описывается методика проведения экспериментов, включающая параметры измерения, условия проведения испытаний и используемое оборудование. Представлены методы обработки полученных данных, включая статистический анализ и методы оценки эффективности системы. Рассматриваются вопросы обеспечения точности и достоверности результатов, включая калибровку датчиков и устранение возможных погрешностей. Описываются методы оценки влияния системы на микроклимат в птичнике, санитарно-гигиенические показатели и продуктивность птицы. Предоставлены планы экспериментов и графики проведения испытаний.

Результаты экспериментальных исследований

Содержимое раздела

В данном разделе представлены результаты экспериментальных исследований автоматизированной системы удаления помета. Описываются основные показатели эффективности системы, включая скорость удаления помета, затраты электроэнергии, снижение трудозатрат и улучшение санитарно-гигиенических условий. Представлены графики, диаграммы и таблицы, иллюстрирующие полученные результаты. Проводится анализ данных, выявление закономерностей и оценка влияния различных факторов на работу системы. Оценивается соответствие полученных результатов поставленным целям и задачам. Выполняется сравнение эффективности разработанной системы с существующими аналогами. Приводятся выводы о практической значимости полученных результатов и их потенциале внедрения.

Анализ экономической эффективности и перспективы внедрения

Содержимое раздела

В разделе проведен анализ экономической эффективности разработанной автоматизированной системы. Выполнен расчет затрат на разработку, производство и эксплуатацию системы. Рассмотрены параметры, влияющие на окупаемость проекта, включая снижение трудозатрат, увеличение производительности и снижение затрат на ветеринарные мероприятия. Проведен анализ потенциальных рисков и барьеров при внедрении системы. Представлены рекомендации по оптимизации работы системы для повышения экономической эффективности. Рассмотрены перспективы развития и усовершенствования системы, включая возможность интеграции с другими системами управления птицеводческим предприятием. Обсуждены вопросы масштабирования системы и расширения области ее применения.

Заключение

Содержимое раздела

В заключении представлены основные выводы по результатам проведенного исследования. Кратко изложены достигнутые цели и задачи, а также основные результаты, полученные в ходе работы. Обобщены выводы о преимуществах разработанной автоматизированной системы удаления помета по сравнению с существующими решениями. Оценена практическая значимость полученных результатов и их потенциал для внедрения в птицеводческих хозяйствах. Сформулированы рекомендации по дальнейшим исследованиям и направлениям развития данной области. Подчеркнута важность автоматизации процессов в птицеводстве для повышения эффективности и улучшения условий содержания птицы, а также для экологической устойчивости.

Получи Такой Проект

До 90% уникальность
Готовый файл Word
15-30 страниц
Список источников по ГОСТ
Оформление по ГОСТ
Таблицы и схемы
Презентация

Создать Проект на любую тему за 5 минут

Создать

#5717504