Нейросеть

Библиотечный просветительский проект "Единство народов России" в контексте социокультурного развития

Нейросеть для проекта Гарантия уникальности Строго по ГОСТу Высочайшее качество Поддержка 24/7

Проект направлен на углубление знаний о культуре и традициях народов России, способствуя формированию чувства единства и гражданской идентичности. Реализация проекта предполагает создание серии мероприятий, нацеленных на популяризацию культурного многообразия страны, повышение уровня толерантности и профилактику межнациональных конфликтов. Основная идея заключается в использовании библиотечного пространства как платформы для диалога и обмена опытом между представителями различных этносов. В рамках проекта будут проводиться тематические встречи, мастер-классы, выставки и конференции с участием экспертов в области этнографии, истории, культуры и молодежного работника. Проект предполагает активное использование современных информационных технологий для расширения аудитории и обеспечения доступа к информации. В конечном итоге, проект нацелен на формирование позитивного образа России как многонационального государства, где уважение к культурному наследию и традициям каждого народа является основой для устойчивого развития и процветания общества.

Идея:

Проект предлагает создание интерактивной платформы для изучения культурного многообразия России. Основная идея заключается в организации серии мероприятий, направленных на укрепление межнационального согласия.

Продукт:

Результатом проекта станет создание базы данных о культуре и истории народов России, доступной для широкой аудитории. Планируется издание методических рекомендаций для библиотек по организации аналогичных мероприятий.

Проблема:

Существует недостаток информации о культурном наследии народов России в доступном формате для различных возрастных групп. Наблюдается снижение уровня толерантности и рост межнациональной напряженности в некоторых регионах.

Актуальность:

Проект актуален в контексте укрепления гражданской идентичности и формирования патриотизма в многонациональном государстве. Актуальность обусловлена необходимостью профилактики межнациональных конфликтов и развития межкультурного диалога.

Цель:

Целью проекта является формирование позитивного представления о культурном многообразии России у молодежи и широкой общественности. Укрепление межнационального согласия и воспитание уважения к культуре различных народов России.

Целевая аудитория:

Основная аудитория проекта – школьники, студенты и преподаватели, а также широкая общественность, интересующаяся культурой и историей России. Особое внимание будет уделено привлечению молодежи для формирования активной гражданской позиции.

Задачи:

  • Организация и проведение цикла тематических мероприятий (встречи, мастер-классы, выставки).
  • Создание информационных материалов (брошюры, презентации, онлайн-ресурсы).
  • Проведение социологических опросов для оценки эффективности проекта.
  • Разработка методических рекомендаций для библиотек.
  • Привлечение волонтеров и партнеров для реализации проекта.

Ресурсы:

Для реализации проекта потребуются финансовые ресурсы (бюджет), информационные ресурсы (доступ к библиотечным фондам, онлайн-ресурсам), кадровые ресурсы (специалисты в области этнографии, культурологии, библиотечного дела и молодежной политики), техническое обеспечение (оборудование для проведения мероприятий, компьютерная техника, доступ в интернет), а также партнерские связи с научными и общественными организациями.

Роли в проекте:

Отвечает за общее руководство проектом, планирование, организацию и контроль реализации мероприятий. Обеспечивает взаимодействие между участниками проекта, контролирует соблюдение сроков и бюджета, а также занимается отчетностью. Координатор проекта обладает опытом управления проектами, коммуникативными навыками и знанием специфики библиотечной деятельности. Он также отвечает за разработку стратегии продвижения проекта и привлечение дополнительных ресурсов.

Занимается подготовкой информационных материалов о культурах и традициях народов России. Проводит исследования, консультирует по вопросам этнографии, истории и культуры. Участвует в разработке сценариев мероприятий, подборе материалов для выставок и презентаций. Специалист обладает глубокими знаниями в области этнографии, умением анализировать информацию и представлять ее в доступной форме, а также навыками работы с различными источниками информации. Обеспечивает научное сопровождение проекта.

Организует и проводит мероприятия в библиотеке, отвечает за подбор площадок, подготовку помещений и техническое обеспечение. Ведет работу с аудиторией, обеспечивает информационное сопровождение мероприятий, привлекает посетителей. Библиотекарь-организатор обладает опытом работы в библиотеке, организаторскими способностями, умением работать с людьми и навыками работы с мультимедийным оборудованием. Также обеспечивает взаимодействие с партнерами и волонтерами проекта.

Разрабатывает и реализует PR-стратегию проекта, занимается связями со СМИ, социальными сетями и другими информационными каналами. Готовит пресс-релизы, статьи и другие информационные материалы для продвижения проекта. Специалист по связям с общественностью обладает опытом работы в сфере PR, коммуникативными навыками, умением работать с информацией и налаживать контакты со СМИ. Обеспечивает информационную поддержку проекта и увеличение его узнаваемости.

Наименование образовательного учреждения

Проект

на тему

Библиотечный просветительский проект "Единство народов России" в контексте социокультурного развития

Выполнил: ФИО

Руководитель: ФИО

Содержание

  • Введение 1
  • Теоретические основы формирования единства народов России 2
  • Роль библиотек в формировании межкультурного диалога 3
  • Социально-психологические аспекты межэтнических отношений 4
  • Правовые основы обеспечения единства народов России 5
  • Методика организации библиотечного просветительского проекта 6
  • Практические аспекты реализации проекта 7
  • Результаты и оценка эффективности проекта 8
  • Заключение 9
  • Список литературы 10

Введение

Содержимое раздела

В разделе описывается актуальность выбранной темы, обосновывается потребность в проведении библиотечного просветительского проекта, посвященного единству народов России. Раскрываются основные цели и задачи проекта, его значимость для формирования гражданской идентичности и укрепления межнационального согласия. Подчеркивается роль библиотек как центров культурного обмена и площадок для диалога. Определяются основные понятия, используемые в проекте, и предоставляется краткий обзор его структуры. Также указывается целевая аудитория проекта и ожидаемые результаты.

Теоретические основы формирования единства народов России

Содержимое раздела

В данном разделе рассматриваются теоретические аспекты формирования единства народов России в контексте социокультурного развития. Анализируются исторические, политические и социокультурные факторы, влияющие на процесс интеграции различных этносов. Рассматриваются подходы к определению понятий "единство", "многообразие", "толерантность" и "гражданская идентичность". Анализируется роль образования, культуры и информационного пространства в формировании позитивного образа многонационального государства. Также рассматриваются принципы и методы межкультурного диалога и сотрудничества.

Роль библиотек в формировании межкультурного диалога

Содержимое раздела

В данном разделе анализируется роль библиотек как центров культурного обмена и площадок для межкультурного диалога в многонациональном обществе. Рассматриваются функции библиотек в предоставлении доступа к информации о культуре и истории народов России, организации мероприятий, способствующих развитию толерантности и уважению к культурному многообразию. Анализируются лучшие практики организации библиотечных проектов, направленных на укрепление единства народов. Рассматриваются возможности использования современных информационных технологий в библиотечной деятельности для расширения аудитории и повышения эффективности просветительской работы.

Социально-психологические аспекты межэтнических отношений

Содержимое раздела

В данном разделе рассматриваются социально-психологические аспекты межэтнических отношений в современном российском обществе. Анализируются факторы, влияющие на формирование стереотипов, предрассудков и дискриминации по этническому признаку. Рассматриваются методы профилактики межнациональных конфликтов, формирования толерантного отношения к представителям других культур и развития межкультурной компетентности. Анализируются психологические механизмы, лежащие в основе межэтнических отношений, и их влияние на социальную динамику.

Правовые основы обеспечения единства народов России

Содержимое раздела

В разделе анализируются правовые основы обеспечения единства народов России. Рассматриваются конституционные гарантии прав и свобод граждан, независимо от их национальной принадлежности. Анализируется законодательство, направленное на профилактику межнациональной розни и защиту прав национальных меньшинств. Обсуждаются вопросы государственной национальной политики и ее роль в формировании гражданской идентичности. Рассматриваются механизмы реализации правовых норм в сфере межэтнических отношений.

Методика организации библиотечного просветительского проекта

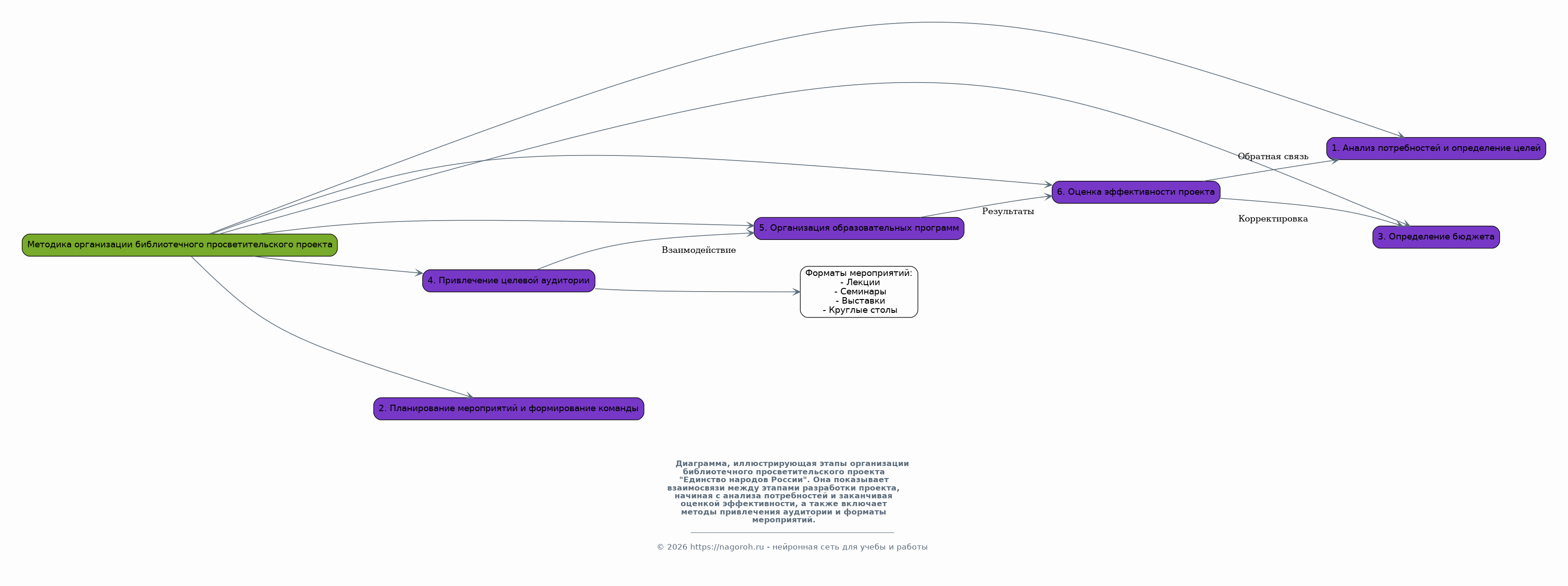
Содержимое раздела

В данном разделе раскрывается методика организации библиотечного просветительского проекта "Единство народов России". Рассматриваются основные этапы разработки проекта, начиная от анализа потребностей аудитории и определения целей, до планирования мероприятий, формирования команды и определения бюджета. Описываются методы привлечения целевой аудитории, организации образовательных программ и оценки эффективности проекта. Детально рассматриваются инструменты мониторинга и оценки, позволяющие оценить эффективность реализации проекта и внести необходимые корректировки. Предлагаются практические рекомендации по организации различных форматов мероприятий.

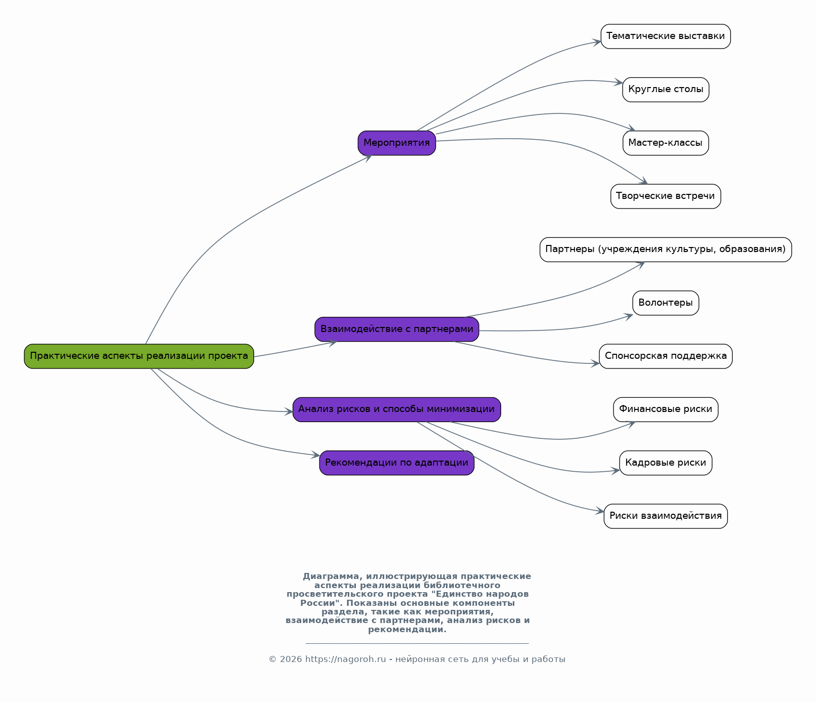
Практические аспекты реализации проекта

Содержимое раздела

В разделе рассматриваются практические аспекты реализации библиотечного просветительского проекта. Описываются конкретные мероприятия, проводимые в рамках проекта, такие как тематические выставки, круглые столы, мастер-классы и творческие встречи. Представлены примеры успешных практик организации и проведения мероприятий, а также рекомендации по их адаптации к конкретным условиям библиотек. Рассматриваются вопросы взаимодействия с партнерами, волонтерами и привлечения спонсорской поддержки. Анализируются риски, связанные с реализацией проекта, и предлагаются способы их минимизации.

Результаты и оценка эффективности проекта

Содержимое раздела

В данном разделе представлены результаты реализации библиотечного просветительского проекта. Осуществляется анализ данных, полученных в ходе проведения мероприятий, опросов и других методов оценки. Оценивается эффективность проекта с точки зрения достижения поставленных целей и задач. Анализируются изменения в знаниях, отношении и поведении участников проекта. Предлагаются рекомендации по улучшению работы и дальнейшему развитию проекта, а также по масштабированию успешных практик в других библиотеках и регионах. Рассматриваются количественные и качественные показатели эффективности.

Заключение

Содержимое раздела

В заключении обобщаются основные выводы, полученные в ходе реализации проекта, подчеркивается его значимость для укрепления единства народов России. Подводятся итоги работы, оценивается достижение поставленных целей и задач. Обозначаются перспективы дальнейшего развития проекта и возможность его масштабирования. Отмечается вклад проекта в формирование гражданской идентичности и воспитание уважения к культурному многообразию. Подчеркивается важность библиотечного просветительства в современном обществе.

Список литературы

Содержимое раздела

В данном разделе представлен список использованной литературы, включающий научные статьи, монографии, учебные пособия и другие источники, использованные при подготовке проекта. Список литературы составлен в соответствии с требованиями ГОСТ. Указываются полные выходные данные каждого источника, включая авторов, название, издательство, год издания и количество страниц. Список может быть разделен на тематические разделы для удобства использования. Включает в себя публикации, раскрывающие тему проекта, а также официальные документы и статистические данные.

Получи Такой Проект

До 90% уникальность
Готовый файл Word
15-30 страниц
Список источников по ГОСТ
Оформление по ГОСТ
Таблицы и схемы
Презентация

Создать Проект на любую тему за 5 минут

Создать

#5438754