Нейросеть

Библиотечный просветительский проект: Укрепление единства народов России через культурное наследие

Нейросеть для проекта Гарантия уникальности Строго по ГОСТу Высочайшее качество Поддержка 24/7

Данный проект направлен на изучение и продвижение идей единства народов России посредством реализации просветительских мероприятий в библиотечном пространстве. Проект предполагает комплексный подход к формированию у читателей понимания значимости культурного многообразия и общего исторического пути, способствующего укреплению гражданской идентичности. Реализация проекта будет осуществляться путем организации тематических выставок, лекций, встреч с представителями различных этнических групп, проведения образовательных программ и творческих мастер-классов. Основная задача проекта — создать условия для диалога и взаимодействия между представителями разных культур, формирования толерантности и уважения к традициям других народов. В ходе реализации проекта будут использованы современные информационные технологии, включая создание цифровых ресурсов, что позволит расширить охват аудитории и обеспечить доступность информации для жителей различных регионов России. Проект нацелен на долгосрочное воздействие, формируя у участников устойчивое представление о ценности единства в многонациональном российском обществе.

Идея:

Проект направлен на создание платформы для укрепления межнационального согласия в России через библиотечные ресурсы. Это позволит сформировать у граждан понимание культурного многообразия и значимости единства.

Продукт:

Результатом проекта станет серия просветительских мероприятий, включающих выставки, лекции и творческие мастер-классы. Эти мероприятия будут способствовать формированию у участников положительного восприятия культурного многообразия и патриотизма.

Проблема:

В современном обществе наблюдается снижение уровня межнационального взаимопонимания и осведомленности о культурном наследии народов России. Отсутствие системного подхода к просвещению в области межкультурных отношений усиливает риски социальной разобщенности.

Актуальность:

Проект актуален в контексте укрепления гражданского единства и сохранения стабильности в многонациональном российском обществе. Реализация проекта способствует формированию толерантности и профилактике межнациональных конфликтов.

Цель:

Цель проекта — сформировать у населения понимание ценности единства народов России через ознакомление с культурным наследием. Это позволит укрепить гражданскую идентичность и способствовать гармонизации межнациональных отношений.

Целевая аудитория:

Целевой аудиторией проекта являются жители различных регионов России, включая школьников, студентов, преподавателей и всех, кто интересуется культурой и историей своей страны. Особое внимание будет уделено привлечению молодежи, как будущих строителей гражданского общества.

Задачи:

  • Организация тематических выставок, посвященных культуре и истории народов России.
  • Проведение лекций и семинаров с участием экспертов и представителей различных этносов.
  • Разработка и реализация образовательных программ для школьников и студентов.
  • Создание цифровых ресурсов и виртуальных экскурсий по выставкам.
  • Проведение творческих мастер-классов и культурных мероприятий.

Ресурсы:

Для реализации проекта потребуются финансовые ресурсы, помещения для проведения мероприятий, квалифицированные специалисты (кураторы, лекторы, дизайнеры), а также информационные и методические материалы.

Роли в проекте:

Координатор проекта отвечает за общее руководство и управление проектом, включая планирование, организацию, мониторинг и контроль за выполнением задач. Он осуществляет взаимодействие с участниками проекта, партнерами и спонсорами, обеспечивает эффективную коммуникацию и решение возникающих проблем. Координатор проекта несет ответственность за соблюдение сроков, бюджета и достижение поставленных целей проекта. Важной частью работы координатора является подготовка отчетов и презентаций о ходе реализации проекта.

Куратор выставок отвечает за формирование концепции выставок, подбор экспонатов и разработку экспозиции. Он осуществляет сбор информации о культурном наследии народов России, взаимодействие с музеями, архивами и частными коллекционерами для получения необходимых материалов. Куратор также отвечает за подготовку сопроводительных текстов, этикеток и каталогов, а также за организацию открытия выставки и проведение экскурсий. Важно учитывать историко-культурный контекст и научную ценность представляемых материалов.

Лектор/преподаватель проводит лекции, семинары и мастер-классы в рамках проекта, используя научные знания и методические разработки. Он отвечает за подготовку учебных материалов, презентаций и других информационных ресурсов. Лектор должен уметь адаптировать информацию для разных возрастных групп и уровней подготовки, а также стимулировать дискуссии и участие аудитории. Важной частью работы является оценка знаний и навыков участников, а также предоставление обратной связи.

Дизайнер отвечает за визуальное оформление материалов проекта, включая создание выставочных экспозиций, печатных материалов (брошюр, плакатов), а также дизайн цифровых ресурсов (веб-сайтов, презентаций). Он работает в соответствии с концепцией проекта, разрабатывает макеты и согласовывает их с кураторами и координатором. Дизайнер должен обладать навыками работы с графическими редакторами, знанием принципов композиции и цветоведения, а также умением создавать привлекательные и информативные визуальные решения.

Наименование образовательного учреждения

Проект

на тему

Библиотечный просветительский проект: Укрепление единства народов России через культурное наследие

Выполнил: ФИО

Руководитель: ФИО

Содержание

  • Введение 1
  • Теоретические основы формирования единства народов России 2
  • Роль библиотек в формировании гражданской идентичности 3
  • Методика организации просветительских мероприятий в библиотеках 4
  • Практическая реализация проекта: этапы и результаты 5
  • Анализ эффективности проекта и оценка его влияния 6
  • Методические рекомендации для библиотек по реализации подобных проектов 7
  • Перспективы развития библиотечных просветительских проектов в области межнациональных отношений 8
  • Заключение 9
  • Список литературы 10

Введение

Содержимое раздела

Введение закладывает основу для понимания важности единства народов России и актуальности библиотечных просветительских проектов. Раздел предполагает обзор текущей социокультурной ситуации в стране, выявление вызовов и проблем, связанных с формированием гражданской идентичности и межкультурным взаимодействием. Введение также включает обоснование выбранной темы, определение цели и задач проекта, указание на его практическую значимость и ожидаемые результаты. Подробно рассматриваются теоретические аспекты межнациональных отношений, роль библиотек в формировании ценностных ориентаций и воспитании толерантности. Важно обозначить, почему именно библиотечный формат выбран для реализации проекта, указывая на его доступность и эффективность.

Теоретические основы формирования единства народов России

Содержимое раздела

Данный раздел посвящен анализу теоретических подходов к формированию единства народов России. Будут рассмотрены концепции национальной идентичности, культурного многообразия, толерантности и патриотизма. Особое внимание уделяется историческим аспектам формирования российского государства и роли различных народов в этом процессе. Анализируются факторы, влияющие на межэтнические отношения, такие как язык, религия, традиции и культурное наследие. Рассматриваются стратегии и мероприятия, направленные на укрепление гражданского единства и профилактику межнациональных конфликтов. Подробно разбираются примеры успешной реализации подобных проектов в других странах и регионах, делаются выводы о применимости этих практик в рамках изучаемого проекта.

Роль библиотек в формировании гражданской идентичности

Содержимое раздела

В данной главе анализируется роль библиотек как учреждений культуры и образования в формировании гражданской идентичности и укреплении единства народов России. Рассматриваются функции библиотек как центров доступа к информации, культурного просвещения и организации досуга. Анализируется опыт библиотек в организации мероприятий, направленных на формирование толерантности, уважения к культурному многообразию и патриотизма. Особое внимание уделяется возможностям использования библиотечных фондов и ресурсов для продвижения идей единства. Рассматриваются различные формы работы с читателями: выставки, лекции, встречи с известными людьми, творческие мастер-классы и другие мероприятия. Изучаются современные тенденции в библиотечном деле, в частности, использование цифровых технологий и социальных сетей для расширения аудитории.

Методика организации просветительских мероприятий в библиотеках

Содержимое раздела

Раздел посвящен методике организации просветительских мероприятий в рамках проекта. Рассматриваются этапы планирования и реализации мероприятий: от определения целей и задач до оценки результатов. Подробно анализируются различные формы работы с аудиторией: лекции, семинары, круглые столы, выставки, интерактивные игры и другие форматы. Описываются методы привлечения аудитории, продвижения мероприятий и взаимодействия с партнерами. Особое внимание уделяется вопросам разработки информационных материалов, дизайна выставочных пространств и обеспечения технического оснащения. Рассматриваются методы оценки эффективности мероприятий, включая анализ обратной связи от участников и статистические данные. Предоставляются рекомендации по организации мероприятий для разных возрастных групп и целевых аудиторий, а также по обеспечению инклюзивности мероприятий.

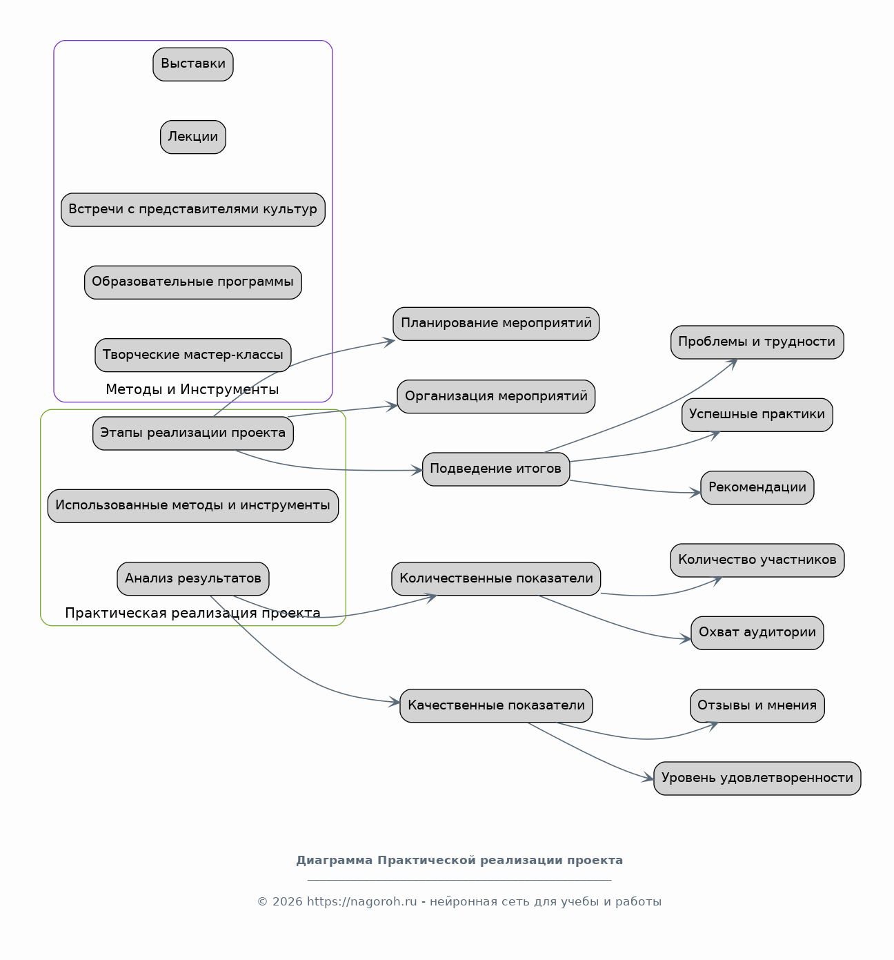
Практическая реализация проекта: этапы и результаты

Содержимое раздела

В этом разделе подробно описывается практическая реализация проекта, включая этапы его реализации, использованные методы и инструменты. Представлены данные о проведенных мероприятиях: выставках, лекциях, встречах с представителями разных культур, образовательных программах и творческих мастер-классах. Анализируются достигнутые результаты: количество участников, охват аудитории, отзывы и мнения. Особое внимание уделяется проблемам и трудностям, возникшим в ходе реализации проекта, а также способам их решения. Представляются примеры успешных практик, а также рекомендации по улучшению работы в будущем. Анализируются количественные и качественные показатели эффективности проекта: посещаемость мероприятий, уровень удовлетворенности участников, изменения в восприятии культурного многообразия.

Анализ эффективности проекта и оценка его влияния

Содержимое раздела

В данном разделе проводится всесторонний анализ эффективности проекта по укреплению единства народов России в библиотечном пространстве. Изучаются количественные и качественные показатели, полученные в ходе реализации проекта, включая статистику посещаемости мероприятий, отзывы участников, результаты опросов и анкетирования. Анализируется влияние проекта на формирование гражданской идентичности, повышение уровня толерантности и уважения к культурному многообразию. Оценивается долгосрочное воздействие проекта на целевую аудиторию и общество в целом. Сравниваются результаты проекта с поставленными целями и задачами, выявляются сильные и слабые стороны, а также предлагаются рекомендации по улучшению работы в будущем. Особое внимание уделяется масштабируемости проекта и возможности его тиражирования в других библиотеках и регионах.

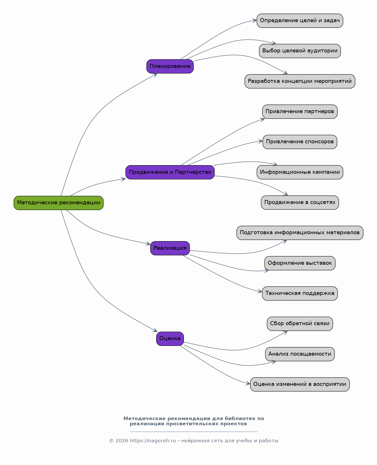
Методические рекомендации для библиотек по реализации подобных проектов

Содержимое раздела

В данном разделе представлены методические рекомендации для библиотек по организации и реализации просветительских проектов, направленных на укрепление единства народов России. Рассматриваются ключевые аспекты планирования: определение целей и задач, выбор целевой аудитории, разработка концепции мероприятий. Даются советы по привлечению партнеров и спонсоров, организации информационных кампаний и продвижению проектов в социальных сетях. Предлагаются практические советы по подготовке информационных материалов, оформлению выставок и обеспечению технической поддержки мероприятий. Рассматриваются методы оценки эффективности проектов, включая сбор обратной связи от участников, анализ посещаемости и оценку изменений в восприятии культурного многообразия. Приводятся примеры успешных практик и рекомендации по адаптации проектов к конкретным условиям библиотек.

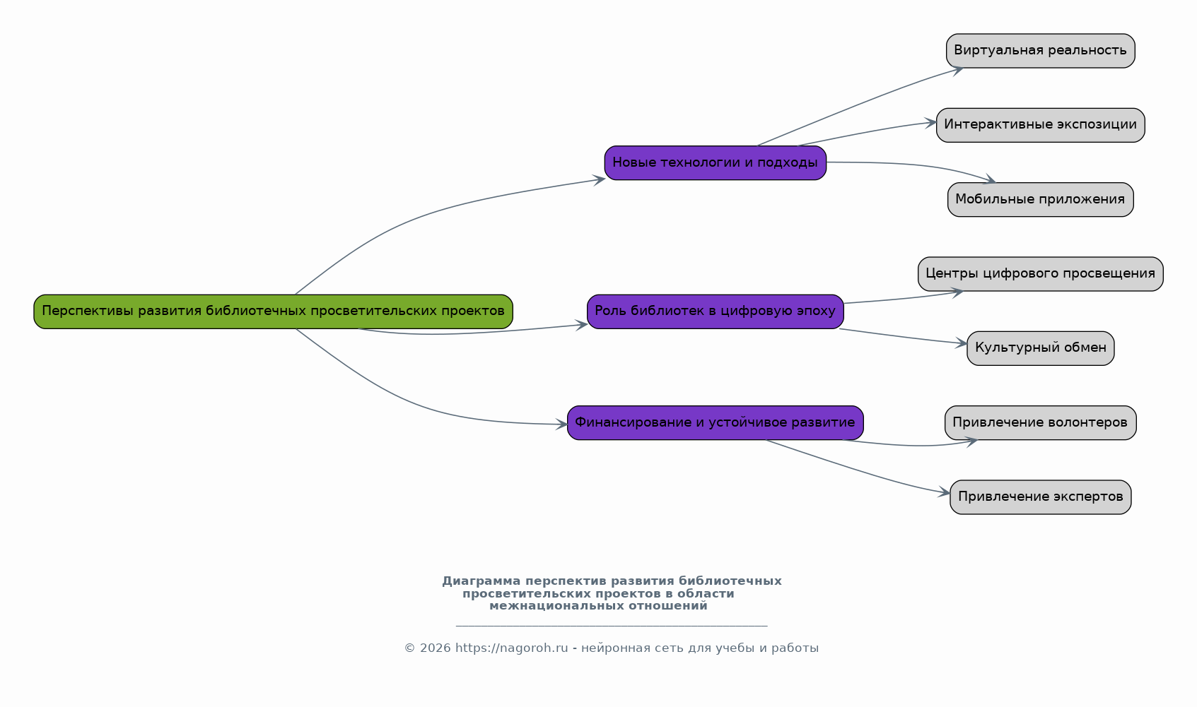
Перспективы развития библиотечных просветительских проектов в области межнациональных отношений

Содержимое раздела

В этой главе рассматриваются перспективы развития библиотечных просветительских проектов в области межнациональных отношений в контексте современных вызовов и тенденций. Анализируются новые технологии и подходы, которые могут быть использованы для повышения эффективности проектов, включая использование виртуальной реальности, интерактивных экспозиций и мобильных приложений. Рассматривается роль библиотек как центров цифрового просвещения и культурного обмена, а также возможности для расширения сотрудничества с другими учреждениями культуры и образования. Обсуждаются вопросы финансирования и устойчивого развития проектов, а также механизмы привлечения волонтеров и экспертов. Особое внимание уделяется необходимости постоянной адаптации проектов к изменяющимся потребностям общества и развития новых подходов к формированию гражданской идентичности и укреплению межнационального согласия.

Заключение

Содержимое раздела

В разделе заключение подводятся итоги проделанной работы, обобщаются основные выводы и результаты исследования. Подчеркивается значимость проведенного проекта для укрепления единства народов России и формирования гражданской идентичности. Оценивается вклад библиотек в решение поставленных задач и перспективность дальнейшего развития просветительской деятельности в области межнациональных отношений. Формулируются рекомендации для библиотек и других учреждений культуры по организации подобных проектов. Обозначаются возможные направления будущих исследований и практических мероприятий, а также вклад проекта в развитие библиотечного дела и общественной жизни. Подчеркивается важность продолжения работы по укреплению межкультурного диалога и формированию толерантного общества.

Список литературы

Содержимое раздела

В данном разделе представлен список использованной литературы, включающий научные статьи, монографии, учебники, нормативные документы и интернет-ресурсы, использованные в процессе исследования. Список составлен в соответствии с требованиями ГОСТ и содержит полную информацию об источниках: авторы, названия, издательства, год издания, страницы. Литература разделена на несколько категорий - основные источники, дополнительные источники, электронные ресурсы. Приведены ссылки на сайты организаций, материалы которых использовались в разработке проекта. Список литературы служит основой для проверки достоверности информации и позволяет читателям углубить свои знания по теме исследования. Каждая позиция списка должна соответствовать требованиям библиографического описания.

Получи Такой Проект

До 90% уникальность
Готовый файл Word
15-30 страниц
Список источников по ГОСТ
Оформление по ГОСТ
Таблицы и схемы
Презентация

Создать Проект на любую тему за 5 минут

Создать

#5637156