Нейросеть

Биолюминесценция: Исследование Светоизлучающих организмов и их современное применение в науке

Нейросеть для проекта Гарантия уникальности Строго по ГОСТу Высочайшее качество Поддержка 24/7

Данный исследовательский проект посвящен изучению явления биолюминесценции, которое представляет собой производство света живыми организмами. Проект направлен на всестороннее рассмотрение механизмов биолюминесценции, разнообразия светящихся организмов в различных экологических нишах и их роли в экосистемах. Особое внимание уделяется химическим процессам, лежащим в основе свечения, включая взаимодействие люциферинов, люцифераз и кофакторов. Исследование включает анализ эволюционных преимуществ биолюминесценции, таких как привлечение партнеров, защита от хищников и коммуникация. Также рассматриваются методы изучения биолюминесценции, включая лабораторные эксперименты и полевые наблюдения. Проект предусматривает обзор современных применений биолюминесценции в различных областях науки: от биомедицинских исследований и диагностики заболеваний до разработки новых биосенсоров и экологического мониторинга. Акцент делается на потенциале биолюминесценции как инструмента для инновационных научных открытий и технологических решений.

Идея:

Исследовать механизмы и разнообразие биолюминесценции в живой природе. Изучить перспективные направления использования биолюминесценции в современных научных исследованиях.

Продукт:

Результатом проекта станет научно-исследовательская работа, содержащая анализ и обобщение данных о биолюминесценции. Также будет подготовлен презентационный материал с визуализацией основных аспектов исследования.

Проблема:

Существует недостаточная осведомленность о широком спектре применений биолюминесценции в науке. Необходимы более глубокие исследования механизмов свечения различных организмов и их практической значимости.

Актуальность:

Изучение биолюминесценции имеет высокую актуальность для развития биомедицинских технологий и биотехнологий. Исследование способствует пониманию процессов, происходящих в живых организмах, и поиску новых решений в области диагностики и лечения заболеваний.

Цель:

Определить механизмы биолюминесценции и систематизировать информацию о светящихся организмах. Выявить перспективные направления использования биолюминесценции в научных исследованиях и биотехнологиях.

Целевая аудитория:

Проект ориентирован на школьников, интересующихся биологией, химией и наукой в целом. Результаты исследования могут быть полезны студентам, преподавателям и научным сотрудникам.

Задачи:

  • Изучение научной литературы по теме биолюминесценции.
  • Анализ механизмов биолюминесценции у различных организмов.
  • Обзор современных применений биолюминесценции в медицине и биотехнологиях.
  • Подготовка презентации и написание исследовательской работы.
  • Оценка перспектив развития биолюминесценции в науке.

Ресурсы:

Для реализации проекта потребуются научная литература, доступ к онлайн-базам данных, лабораторное оборудование (при возможности) и программное обеспечение для обработки данных и подготовки презентаций.

Роли в проекте:

Отвечает за общее руководство проектом, постановку задач, координацию работы команды и контроль сроков. Организует планирование всех этапов исследования, от сбора информации до подготовки финального отчета. Обеспечивает связь с научными консультантами и экспертами, а также координирует работу по написанию и оформлению научной статьи. Руководитель проекта принимает решения по возникающим вопросам и обеспечивает соблюдение методологии исследования.

Проводит обзор научной литературы, собирает и анализирует теоретические данные о биолюминесценции. Изучает механизмы свечения различных организмов, химические процессы, лежащие в основе явления. Оценивает существующие теории и разрабатывает гипотезы для дальнейшего исследования. Готовит обзоры и доклады по теоретическим аспектам биолюминесценции, участвует в обсуждении результатов исследования. Отвечает за написание теоретической части работы.

Осуществляет практические работы в рамках проекта, такие как анализ данных, проведение экспериментов (если возможно). Разрабатывает методики исследований, проводит сбор данных и их первичную обработку. Участвует в подготовке презентаций и иллюстративных материалов для демонстрации результатов исследования. Отвечает за лабораторные работы и интерпретацию полученных данных. Участвует в подготовке практической части работы.

Отвечает за обработку и анализ данных, полученных в ходе исследования. Использует статистические методы для выявления закономерностей и взаимосвязей. Визуализирует данные с использованием графиков, диаграмм и других инструментов. Составляет отчеты с результатами анализа и помогает интерпретировать данные. Обеспечивает корректность и надежность полученных результатов.

Наименование образовательного учреждения

Проект

на тему

Биолюминесценция: Исследование Светоизлучающих организмов и их современное применение в науке

Выполнил: ФИО

Руководитель: ФИО

Содержание

  • Введение 1
  • Химические основы биолюминесценции 2
  • Разнообразие светящихся организмов 3
  • Эволюционные аспекты биолюминесценции 4
  • Методы изучения биолюминесценции 5
  • Биолюминесценция в биомедицинских исследованиях 6
  • Биолюминесценция в биотехнологиях 7
  • Биолюминесценция в экологии и мониторинге окружающей среды 8
  • Заключение 9
  • Список литературы 10

Введение

Содержимое раздела

Данный раздел проекта предоставляет общее представление о биолюминесценции как явлении, раскрывает ее значение в контексте биологии и науки в целом. Здесь будет обозначена актуальность исследования, объяснены цели и задачи проекта. Также будет представлен обзор основных понятий, связанных с биолюминесценцией, и обозначена структура работы, с перечислением основных этапов исследования и ожидаемых результатов. Обосновывается выбор темы и описываются предпосылки для проведения исследования, демонстрируя его важность и потенциальные перспективы для науки.

Химические основы биолюминесценции

Содержимое раздела

Этот раздел посвящен детальному рассмотрению химических процессов, лежащих в основе биолюминесценции. Будут подробно описаны реакции, в которых участвуют люциферины, люциферазы и кофакторы, такие как АТФ и кислород. Рассмотрены различные типы люциферинов, их структура и свойства, а также то, как они взаимодействуют с люциферазами. Описаны каталитические механизмы, с помощью которых люциферазы запускают реакции свечения. Проанализированы факторы, влияющие на интенсивность и цвет биолюминесценции. Также будут рассмотрены различия в химических процессах у разных видов организмов, демонстрируя многообразие биолюминесцентных систем.

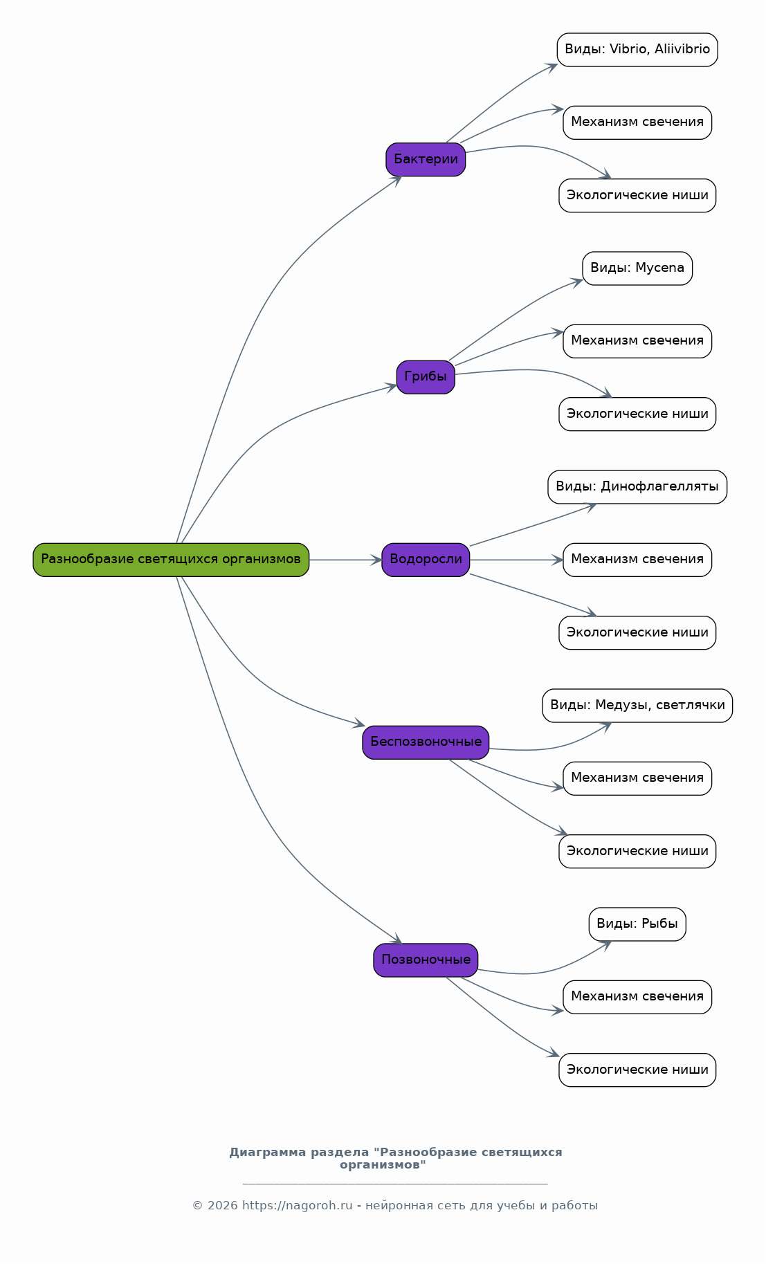
Разнообразие светящихся организмов

Содержимое раздела

В этом разделе будет представлен обзор различных видов организмов, обладающих способностью к биолюминесценции. Рассмотрены основные группы, такие как бактерии, грибы, водоросли, беспозвоночные и позвоночные. Для каждой группы будут детально описаны представители, продемонстрированы механизмы свечения, особенности морфологии и экологические ниши, в которых они обитают. Рассмотрена адаптивная роль биолюминесценции для каждого вида, включая привлечение партнеров, защиту от хищников и коммуникацию. Анализируются факторы, влияющие на распространение и разнообразие светящихся организмов в различных экосистемах.

Эволюционные аспекты биолюминесценции

Содержимое раздела

Данный раздел посвящен изучению эволюционных преимуществ, которые биолюминесценция предоставляет организмам в различных экологических условиях. Рассмотрены эволюционные пути, приведшие к появлению биолюминесценции у разных групп организмов. Проанализированы адаптивные функции свечения, такие как привлечение партнеров для размножения, защита от хищников, охота на добычу и коммуникация. Изучено, как биолюминесценция способствует выживанию и размножению организмов. Обсуждены эволюционные механизмы, которые привели к разнообразию биолюминесцентных систем и их адаптации к различным условиям окружающей среды.

Методы изучения биолюминесценции

Содержимое раздела

В этом разделе будут рассмотрены основные методы, используемые для изучения биолюминесценции на разных уровнях организации живой материи. Будут описаны инструментальные подходы, такие как люминесцентная микроскопия, спектроскопия и другие техники, применяемые для измерения интенсивности и спектра свечения. Рассмотрены современные методы молекулярной биологии, позволяющие исследовать гены и белки, ответственные за биолюминесценцию. Описаны методы полевых исследований, используемые для наблюдения и анализа биолюминесцентных организмов в естественных условиях. Подробно изложены экспериментальные подходы, которые применяются для изучения функций биолюминесценции в различных биологических процессах.

Биолюминесценция в биомедицинских исследованиях

Содержимое раздела

Этот раздел посвящен применению биолюминесценции в области биомедицинских исследований. Рассматривается использование биолюминесцентных меток для визуализации клеток и тканей, а также для отслеживания различных биологических процессов. Подробно освещаются способы применения биолюминесценции в диагностике заболеваний, включая разработку новых тестов и инструментов. Обсуждаются передовые методы, такие как биолюминесцентная томография, для неинвазивной визуализации внутренних органов. Рассмотрены современные разработки в области лечения заболеваний с использованием биолюминесцентных технологий. Акцент делается на потенциале биолюминесценции для развития персонализированной медицины и улучшения качества диагностики.

Биолюминесценция в биотехнологиях

Содержимое раздела

В этом разделе рассматриваются современные биотехнологические применения биолюминесценции. Обсуждаются разработка новых биосенсоров для мониторинга окружающей среды, обнаружения загрязнителей и анализа качества воды. Рассматривается использование биолюминесценции в производстве лекарств, в частности, для скрининга новых лекарственных веществ. Анализируются методы создания биолюминесцентных репортерных систем для изучения экспрессии генов и оценки эффективности лекарств. Обсуждаются перспективы использования биолюминесценции в сельском хозяйстве, например, для обнаружения болезней растений. Рассматриваются этические аспекты биотехнологий, связанные с использованием биолюминесценции.

Биолюминесценция в экологии и мониторинге окружающей среды

Содержимое раздела

Этот раздел посвящён применению биолюминесценции в области экологии и мониторинга окружающей среды. Рассматривается использование биолюминесцентных организмов в качестве индикаторов загрязнения, а также для оценки состояния водных и наземных экосистем. Описываются методы, используемые для обнаружения токсичных веществ и оценки качества окружающей среды с помощью биолюминесценции. Рассматриваются современные эколого-биологические исследования, использующие биолюминесценцию, в том числе изучение взаимодействия организмов в экосистемах и оценка их влияния на окружающую среду. Демонстрируется способность биолюминесценции вносить вклад в экологическую безопасность и устойчивое развитие.

Заключение

Содержимое раздела

В заключении будет представлено обобщение основных результатов исследования, их анализ и интерпретация. Будут подведены итоги проведенной работы, сделаны выводы о достижении поставленных целей и решении задач. Будут подчеркнуты основные достижения и значимость исследования для науки и практики. Обсуждены перспектив дальнейшего изучения биолюминесценции и возможных направлений будущих исследований. Будут сформулированы рекомендации по практическому применению полученных результатов и обозначены новые вопросы, требующие дальнейшего изучения. Также будет дана общая оценка проделанной работы, подчеркивается ее ценность для области биолюминесценции.

Список литературы

Содержимое раздела

В этом разделе будет представлен систематизированный список всех использованных в исследовании источников информации. Список будет содержать научные статьи из рецензируемых журналов, монографии, учебники, материалы конференций и другие источники. Каждая ссылка будет оформлена в соответствии с требованиями к цитированию научных работ, с указанием авторов, названия работы, места публикации, года издания и других необходимых данных. Список литературы будет организован в алфавитном порядке или в соответствии со стандартами цитирования, и будет служить подтверждением достоверности и научной обоснованности представленных в работе данных.

Получи Такой Проект

До 90% уникальность
Готовый файл Word
15-30 страниц
Список источников по ГОСТ
Оформление по ГОСТ
Таблицы и схемы
Презентация

Создать Проект на любую тему за 5 минут

Создать

#5636626