Нейросеть

Биологическое значение фотосинтеза и клеточного дыхания: фундаментальные процессы жизнедеятельности

Нейросеть для проекта Гарантия уникальности Строго по ГОСТу Высочайшее качество Поддержка 24/7

Данный исследовательский проект посвящен анализу ключевых биологических процессов — фотосинтезу и клеточному дыханию. Эти процессы представляют собой основу энергетического обмена в живых организмах, обеспечивая преобразование солнечной энергии в химическую (фотосинтез) и высвобождение энергии из органических молекул (клеточное дыхание). В ходе исследования будет рассмотрена их роль в поддержании жизни на Земле, взаимосвязь между ними и влияние на окружающую среду. Проект включает в себя изучение механизмов, участвующих в фотосинтезе и клеточном дыхании, таких как хлоропласты, митохондрии, ферменты и транспорт электронов. Будут рассмотрены факторы, влияющие на эффективность этих процессов, включая освещение, концентрацию углекислого газа и доступность кислорода. Особое внимание будет уделено их значению для различных типов организмов, от растений и водорослей до животных и микроорганизмов.

Идея:

Исследование направлено на углубленное изучение взаимосвязи процессов фотосинтеза и клеточного дыхания в биологических системах. Проект предполагает анализ механизмов, регулирующих эти процессы, и их влияние на окружающую среду.

Продукт:

Результатом проекта станет углубленное понимание биологической роли фотосинтеза и клеточного дыхания. Будет разработана презентация, иллюстрирующая основные аспекты данных процессов, и методические материалы для облегчения освоения материала.

Проблема:

В современной биологии недостаточно уделяется внимания комплексному рассмотрению взаимосвязи фотосинтеза и клеточного дыхания. Сложность понимания этих процессов часто приводит к трудностям в усвоении материала учащимися.

Актуальность:

Актуальность проекта обусловлена ключевой ролью фотосинтеза и клеточного дыхания в поддержании жизни на Земле. Понимание этих процессов необходимо для решения экологических проблем и разработки устойчивых методов производства.

Цель:

Целью исследования является изучение механизмов фотосинтеза и клеточного дыхания, а также их взаимосвязи. Будет проведена оценка влияния этих процессов на окружающую среду и разнообразие живых организмов.

Целевая аудитория:

Проект ориентирован на школьников старших классов, интересующихся биологией, и студентов, изучающих биологические дисциплины. Материалы проекта разработаны с учетом различного уровня подготовки аудитории.

Задачи:

  • Изучение механизмов фотосинтеза и клеточного дыхания.
  • Анализ роли фотосинтеза в образовании органических веществ.
  • Определение взаимосвязи между фотосинтезом и клеточным дыханием.
  • Исследование влияния факторов окружающей среды на эти процессы.

Ресурсы:

Для реализации проекта потребуются учебная литература, научные статьи, лабораторное оборудование (при возможности), компьютер и программное обеспечение для обработки данных и создания презентаций.

Роли в проекте:

Организует и координирует работу над проектом, формулирует задачи, контролирует сроки выполнения, обеспечивает методическое руководство и консультирует участников проекта. Отвечает за разработку структуры проекта, распределение обязанностей между участниками и подготовку презентационных материалов. Руководитель проекта также контролирует соблюдение сроков и качества выполнения задач, обеспечивает информационную поддержку и связь с научным руководителем (если таковой имеется). Он отвечает за окончательную редакцию и представление результатов исследования.

Проводит сбор и анализ данных, изучает научную литературу, выполняет лабораторные работы (при наличии), анализирует результаты и участвует в подготовке отчетов и презентаций. Исследователь отвечает за выполнение конкретных задач в рамках проекта, таких как изучение механизмов фотосинтеза или анализ влияния факторов окружающей среды на эти процессы. Он должен быть готов к работе с научной литературой, проведению экспериментов (если это предусмотрено) и представлению результатов в письменной форме. Исследователь активно участвует в обсуждении результатов на каждом этапе выполнения проекта.

Разрабатывает визуальные материалы для презентации результатов проекта, включая графики, схемы, иллюстрации и прочие элементы. Дизайнер ответственен за создание привлекательного и понятного дизайна презентации, который делает информацию более доступной и интересной для аудитории. Дизайнер также следит за соответствием визуальных материалов общему стилю проекта и требованиям к оформлению научных работ. Дизайнер должен уметь работать с графическими редакторами и учитывать особенности восприятия информации.

Наименование образовательного учреждения

Проект

на тему

Биологическое значение фотосинтеза и клеточного дыхания: фундаментальные процессы жизнедеятельности

Выполнил: ФИО

Руководитель: ФИО

Содержание

  • Введение 1
  • Фотосинтез: механизмы и этапы 2
  • Клеточное дыхание: процессы и регуляция 3
  • Взаимосвязь фотосинтеза и клеточного дыхания 4
  • Влияние факторов окружающей среды 5
  • Фотосинтез, клеточное дыхание и экология 6
  • Практическое применение: эксперименты 7
  • Практическое применение: анализ данных 8
  • Заключение 9
  • Список литературы 10

Введение

Содержимое раздела

Введение в исследование, определяющее актуальность и значимость темы. Этот раздел предоставляет общий обзор фотосинтеза и клеточного дыхания, их роли в биологических системах и обосновывает необходимость изучения этих процессов. Введение также включает в себя формулировку цели, задач и краткое описание структуры проекта, а также ожидаемые результаты, устанавливая контекст для последующих разделов. Здесь необходимо обозначить взаимосвязь процессов фотосинтеза и клеточного дыхания, подчеркивая их взаимную зависимость и важность для поддержания жизни на Земле. Также вводная часть может содержать краткий исторический обзор открытия и изучения данных процессов, а также их современное значение в контексте глобальных экологических проблем.

Фотосинтез: механизмы и этапы

Содержимое раздела

Подробное рассмотрение процесса фотосинтеза, включая его механизмы и этапы. Описывается световая и темновая фазы фотосинтеза, роль хлоропластов, хлорофилла и других пигментов в поглощении света и преобразовании энергии. Детально изучаются циклы Кальвина, образование глюкозы и других органических веществ. Особое внимание уделяется влиянию различных факторов, таких как освещение, концентрация углекислого газа и температура, на эффективность фотосинтеза. Этот раздел включает в себя графическое представление процессов и химических реакций.

Клеточное дыхание: процессы и регуляция

Содержимое раздела

Анализ клеточного дыхания, включая гликолиз, цикл Кребса и транспорт электронов. Описываются этапы окисления глюкозы, роль митохондрий и ферментов в обеспечении энергетических потребностей клетки. Рассматриваются механизмы регуляции клеточного дыхания и факторы, влияющие на интенсивность этого процесса, такие как уровень кислорода, концентрация АТФ и других метаболитов. Обсуждается значение клеточного дыхания для различных типов клеток и организмов. Раздел включает схемы, иллюстрирующие эти процессы, и описание энергетического баланса.

Взаимосвязь фотосинтеза и клеточного дыхания

Содержимое раздела

Детальный анализ взаимосвязи между фотосинтезом и клеточным дыханием. Рассматривается, как продукты фотосинтеза (глюкоза и кислород) используются в клеточном дыхании, и наоборот, продукты клеточного дыхания (углекислый газ и вода) используются в фотосинтезе. Описывается цикл веществ в природе, роль этих процессов в круговороте углерода и кислорода. Обсуждается, как эти процессы взаимодополняют друг друга, обеспечивая энергию и ресурсы для выживания организмов. Анализируется влияние изменений в одном процессе на другой, с примерами.

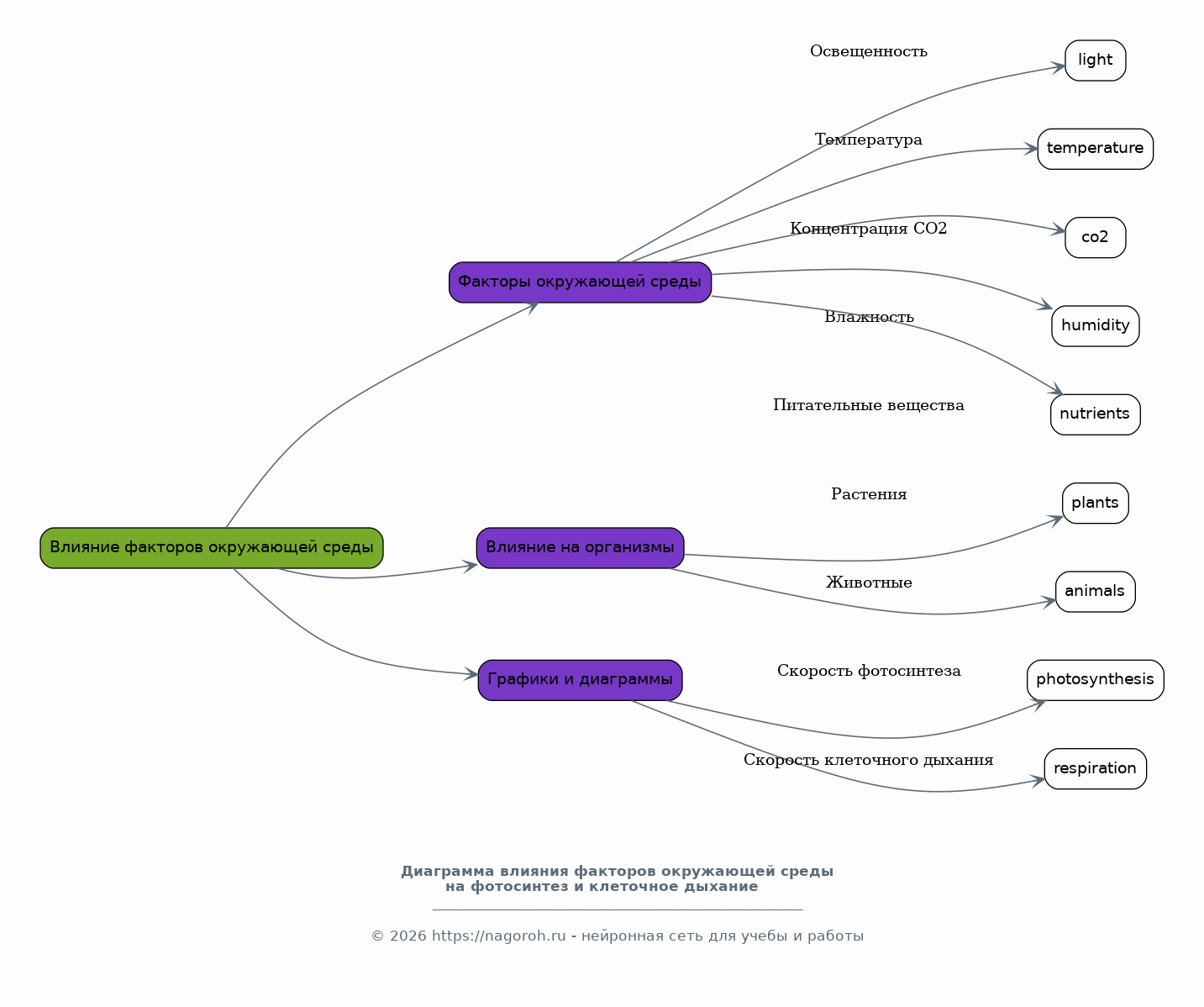
Влияние факторов окружающей среды

Содержимое раздела

Изучение влияния факторов окружающей среды на фотосинтез и клеточное дыхание. Анализируются факторы, такие как освещенность, температура, концентрация углекислого газа, влажность и наличие питательных веществ. Рассматривается, как эти факторы влияют на скорость фотосинтеза и клеточного дыхания в различных типах организмов. Обсуждаются адаптации растений и животных к различным условиям окружающей среды. Раздел включает графики и диаграммы, демонстрирующие влияние этих факторов.

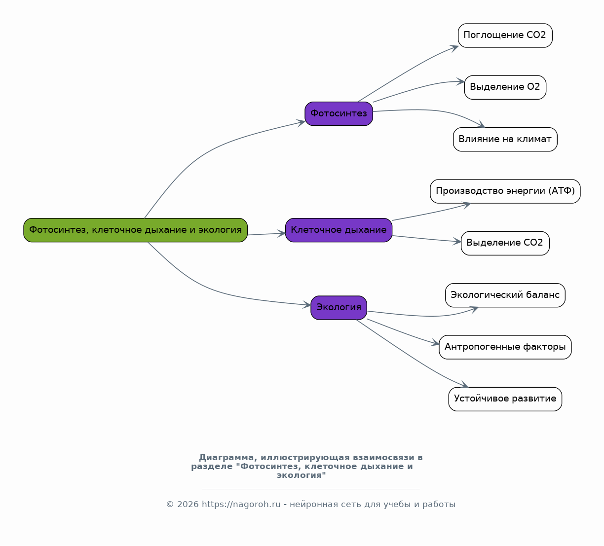
Фотосинтез, клеточное дыхание и экология

Содержимое раздела

Рассмотрение роли фотосинтеза и клеточного дыхания в поддержании экологического баланса. Обсуждается роль растений и водорослей в поглощении углекислого газа и выделении кислорода. Анализируется влияние этих процессов на климат и глобальное потепление. Рассматриваются антропогенные факторы, влияющие на фотосинтез и клеточное дыхание, такие как загрязнение окружающей среды и вырубка лесов. Обсуждаются пути устойчивого развития.

Практическое применение: эксперименты

Содержимое раздела

Описание экспериментов и практических работ, направленных на изучение фотосинтеза и клеточного дыхания. Предлагаются различные методики, например, измерение выделения кислорода растениями, оценка интенсивности дыхания дрожжей или изучение влияния освещения на скорость фотосинтеза. Краткое описание процедуры, используемых материалов и ожидаемых результатов для каждого эксперимента. Указание методов обработки и анализа экспериментальных данных.

Практическое применение: анализ данных

Содержимое раздела

Анализ экспериментальных данных, полученных в ходе практических работ и исследований. Использование графиков, таблиц и статистических методов для отображения и интерпретации результатов. Сравнение полученных результатов с теоретическими знаниями и литературными данными. Обсуждение отклонений от ожидаемых результатов и поиск объяснений. Представление выводов и заключений, основанных на проведенном анализе данных.

Заключение

Содержимое раздела

Краткое изложение основных результатов исследования, общая оценка значимости фотосинтеза и клеточного дыхания. Подчеркивается взаимосвязь между этими процессами и их роль в поддержании жизни на Земле. Обсуждается значение полученных результатов для дальнейших исследований и практического применения. Оценивается вклад проекта в понимание биологических процессов, его потенциальное влияние на экологические проблемы и возможные направления дальнейшей работы. Обобщается полученный опыт и подчеркивается важность изучения этих процессов для будущих поколений.

Список литературы

Содержимое раздела

Включает в себя перечень всех использованных источников, включая научные статьи, учебники, справочники и другие материалы, цитированные в тексте проекта. Список должен быть оформлен в соответствии с требованиями к оформлению научных работ (например, ГОСТ или APA). Для каждого источника указывается автор, название, издательство, год издания и другие необходимые данные. Обеспечивается полное цитирование использованных источников, чтобы избежать плагиата и предоставить читателям возможность ознакомиться с исходными материалами. Список должен быть тщательно выверен.

Получи Такой Проект

До 90% уникальность
Готовый файл Word
15-30 страниц
Список источников по ГОСТ
Оформление по ГОСТ
Таблицы и схемы
Презентация

Создать Проект на любую тему за 5 минут

Создать

#6202149