Нейросеть

Биотехнологические процессы в решении экологических проблем: теоретические основы и практические аспекты

Нейросеть для проекта Гарантия уникальности Строго по ГОСТу Высочайшее качество Поддержка 24/7

Данный исследовательский проект посвящен изучению и анализу применения биотехнологических процессов для решения актуальных экологических проблем. Проект охватывает широкий спектр вопросов, начиная от теоретических основ биотехнологии и принципов функционирования микроорганизмов, участвующих в биоремедиации, до практических аспектов разработки и внедрения биотехнологических решений в различных отраслях промышленности и сельского хозяйства. В рамках работы будут рассмотрены примеры успешного использования биотехнологий для очистки сточных вод, утилизации отходов, биовосстановления загрязненных почв и борьбы с различными видами загрязнений. Особое внимание уделяется оценке экономической эффективности и экологической безопасности биотехнологических подходов, а также анализу перспектив их дальнейшего развития и масштабирования. Проект предполагает обзор современных научных исследований, анализ патентной информации и разработку собственных рекомендаций по применению биотехнологических методов в конкретных экологических ситуациях. Цель проекта – расширение знаний об инновационных подходах к защите окружающей среды и формирование понимания роли биотехнологий в достижении устойчивого развития.

Идея:

Проект предполагает исследование возможности использования биотехнологических методов для решения экологических проблем, таких как загрязнение окружающей среды и утилизация отходов. Будут изучены различные биотехнологические процессы и разработаны рекомендации по их применению.

Продукт:

Результатом проекта станет анализ современных биотехнологических методов очистки окружающей среды и разработка конкретных рекомендаций по применению. Эти рекомендации могут быть полезны для разработки и внедрения практических решений в области экологии.

Проблема:

Существует острая необходимость в эффективных и устойчивых методах решения экологических проблем, таких как загрязнение окружающей среды и нехватка ресурсов. Традиционные методы часто оказываются дорогостоящими и недостаточно эффективными.

Актуальность:

Проект актуален в связи с растущей потребностью в экологически чистых технологиях и устойчивом развитии. Биотехнологии предлагают перспективные решения для различных экологических проблем.

Цель:

Целью данного проекта является изучение и анализ биотехнологических методов для решения экологических проблем, а также разработка рекомендаций по их применению. В результате будет сформировано понимание роли биотехнологий в устойчивом развитии.

Целевая аудитория:

Проект предназначен для студентов и преподавателей биологических, химических и экологических специальностей, а также для специалистов, работающих в области охраны окружающей среды. Он может быть интересен широкому кругу лиц, заинтересованных в изучении современных экологических технологий.

Задачи:

  • Обзор литературы по биотехнологическим методам биоремедиации.
  • Анализ существующих биотехнологических процессов очистки сточных вод.
  • Изучение применения биотехнологий для утилизации отходов и биовосстановления загрязненных почв.
  • Разработка рекомендаций по применению биотехнологических методов в конкретных экологических ситуациях.
  • Оценка экономической эффективности и экологической безопасности биотехнологических подходов.

Ресурсы:

Для реализации проекта потребуются доступ к научной литературе, специализированному программному обеспечению для анализа данных и лабораторное оборудование (при необходимости проведения экспериментальных исследований).

Роли в проекте:

Организует и координирует работу над проектом, определяет задачи и сроки, контролирует ход выполнения, обеспечивает доступ к необходимым ресурсам, консультирует участников проекта, осуществляет общее руководство и несет ответственность за результаты проекта. Он также отвечает за подготовку итогового отчета.

Отвечает за сбор, обработку и анализ данных, проведение обзора литературы, подготовку презентаций и отчетов. Аналитик должен обладать глубокими знаниями в области биотехнологии и экологии, уметь работать с научными базами данных, анализировать статистические данные и предоставлять результаты в письменном и устном виде.

Разрабатывает конкретные рекомендации по применению биотехнологических методов, оценивает их эффективность и безопасность, а также готовит материалы для презентаций и отчетов. Разработчик должен обладать знаниями в области биотехнологий и экологии, уметь проводить анализ данных и формулировать обоснованные выводы, а также иметь представление о практическом применении разработанных решений.

Предоставляет экспертные оценки и консультации по ключевым вопросам проекта, оказывает поддержку в анализе данных и интерпретации результатов, а также принимает участие в подготовке итогового отчета. Эксперт должен обладать глубокими знаниями в области биотехнологий, экологии и современных методов исследований.

Наименование образовательного учреждения

Проект

на тему

Биотехнологические процессы в решении экологических проблем: теоретические основы и практические аспекты

Выполнил: ФИО

Руководитель: ФИО

Содержание

  • Введение 1
  • Теоретические основы биотехнологии 2
  • Микроорганизмы в биоремедиации 3
  • Биотехнологии очистки сточных вод 4
  • Биотехнологии утилизации отходов 5
  • Биоремедиация загрязненных почв 6
  • Экономическая эффективность и экологическая безопасность биотехнологий 7
  • Перспективы развития биотехнологий в области охраны окружающей среды 8
  • Практическое применение биотехнологий 9
  • Список литературы 10

Введение

Содержимое раздела

Данный раздел служит для введения в тематику исследовательского проекта. В нем обосновывается актуальность и значимость выбранной темы, определяются цели и задачи исследования, формулируется гипотеза, если таковая имеется. Здесь также представлен краткий обзор существующих исследований в области биотехнологических процессов и их применения в решении экологических проблем. Введение должно заинтересовать читателя и подготовить его к последующему изложению материала.

Теоретические основы биотехнологии

Содержимое раздела

Данный раздел посвящен рассмотрению фундаментальных принципов биотехнологии, включая основные типы микроорганизмов, их метаболизм, генетические особенности и взаимодействие с окружающей средой. Детально анализируются биотехнологические процессы, используемые в различных областях, такие как ферментация, биокатализ, генетическая инженерия и клеточная культура. Рассматриваются основные методы и технологии, применяемые в биотехнологических исследованиях, а также их преимущества и ограничения.

Микроорганизмы в биоремедиации

Содержимое раздела

Раздел рассматривает роль микроорганизмов в процессах биоремедиации, очистки загрязненных сред. Анализируются различные типы микроорганизмов, способных участвовать в деградации загрязнителей, таких как нефтепродукты, тяжелые металлы, пестициды и другие токсичные вещества. Рассматриваются основные механизмы биодеградации, а также факторы, влияющие на эффективность биоремедиации, такие как температура, pH, наличие питательных веществ и кислорода. Особое внимание уделяется практическим примерам использования микроорганизмов для очистки загрязненных объектов.

Биотехнологии очистки сточных вод

Содержимое раздела

В данном разделе подробно рассматриваются биотехнологические методы очистки сточных вод. Обсуждаются различные типы очистных сооружений, основанных на использовании микроорганизмов, такие как активный ил, биофильтры, мембранные биореакторы. Анализируются процессы удаления органических веществ, азота и фосфора из сточных вод, а также методы обеззараживания. Рассматриваются преимущества и недостатки различных биотехнологических подходов, их эффективность и экономическая целесообразность. Приводятся примеры успешного применения биотехнологий на практике.

Биотехнологии утилизации отходов

Содержимое раздела

Раздел посвящен изучению биотехнологических методов утилизации различных видов отходов, таких как твердые бытовые отходы, отходы сельского хозяйства и промышленные отходы. Рассматриваются процессы компостирования, анаэробного сбраживания, производства биогаза и другие методы переработки отходов с использованием микроорганизмов. Анализируются преимущества биотехнологических подходов по сравнению с традиционными методами утилизации, такими как сжигание и захоронение. Обсуждаются экологические и экономические аспекты применения биотехнологий для утилизации отходов.

Биоремедиация загрязненных почв

Содержимое раздела

В этом разделе рассматриваются биотехнологические методы очистки загрязненных почв. Анализируются различные подходы, такие как биостимуляция, биоаугментация, фиторемедиация, используемые для удаления загрязнителей из почвы. Обсуждаются механизмы взаимодействия микроорганизмов и растений с загрязнителями, а также факторы, влияющие на эффективность биоремедиации. Рассматриваются практические примеры использования биотехнологических методов для очистки почв, загрязненных нефтепродуктами, тяжелыми металлами и другими токсичными веществами. Оцениваются экономические и экологические аспекты применения биоремедиации.

Экономическая эффективность и экологическая безопасность биотехнологий

Содержимое раздела

Раздел посвящен анализу экономической эффективности и экологической безопасности биотехнологических методов в решении экологических проблем. Оцениваются затраты на разработку и внедрение биотехнологических решений, сравниваются экономические показатели с традиционными методами. Рассматриваются экологические риски, связанные с применением биотехнологий, такие как распространение генетически модифицированных микроорганизмов и влияние на экосистемы. Анализируются методы оценки экологической безопасности и разрабатываются рекомендации по минимизации рисков.

Перспективы развития биотехнологий в области охраны окружающей среды

Содержимое раздела

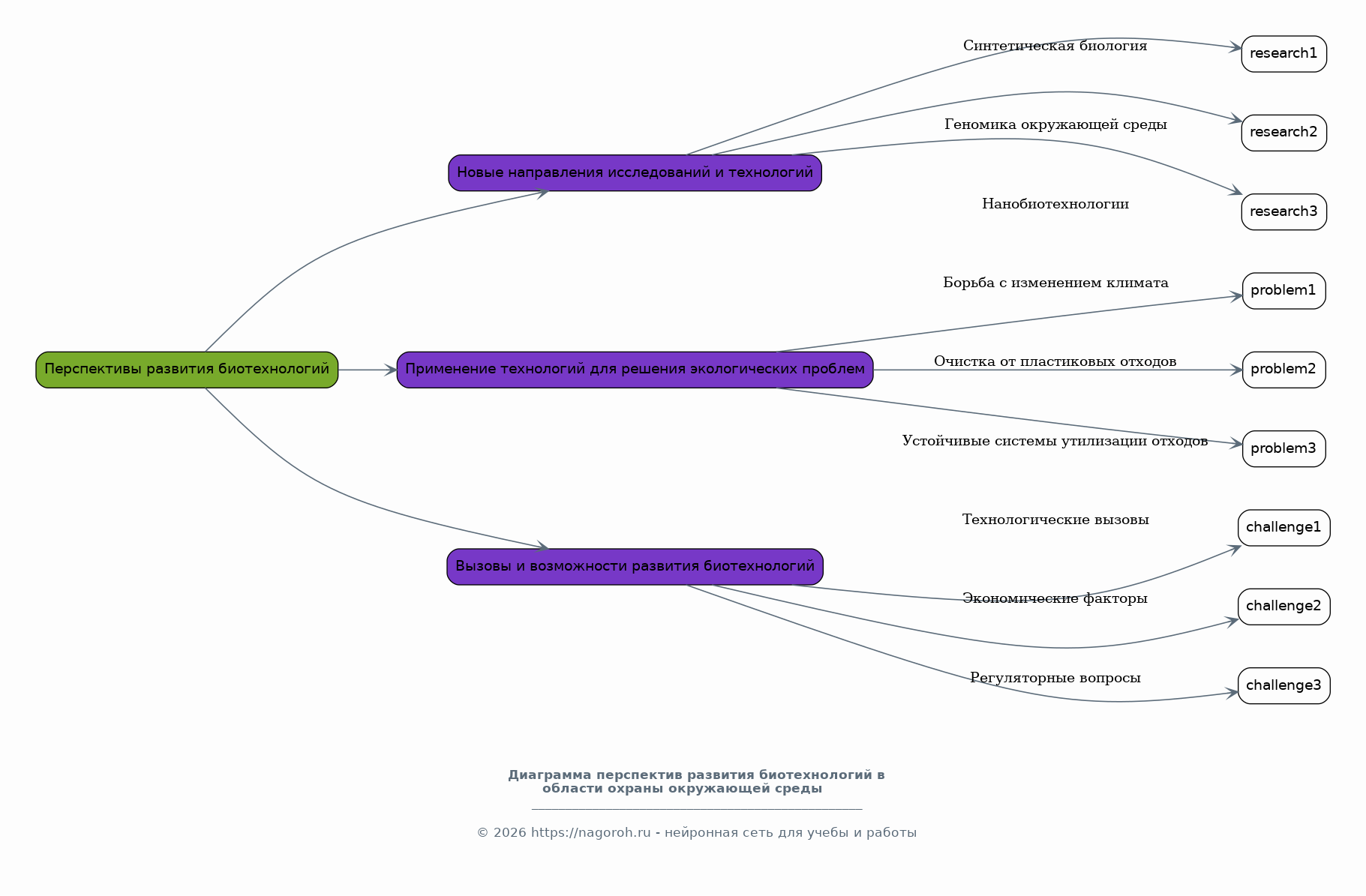
Данный раздел посвящен анализу перспектив развития биотехнологий в области охраны окружающей среды. Рассматриваются новые направления исследований и технологий, такие как синтетическая биология, геномика окружающей среды и нанобиотехнологии. Обсуждаются возможности применения этих технологий для решения актуальных экологических проблем, таких как борьба с изменением климата, очистка от пластиковых отходов и создание устойчивых систем утилизации отходов. Анализируются вызовы и возможности, связанные с дальнейшим развитием биотехнологий в этой области.

Практическое применение биотехнологий

Содержимое раздела

В этом разделе будут рассмотрены конкретные примеры применения биотехнологий для решения экологических проблем на практике. Будут проанализированы успешные кейсы использования биотехнологических методов в различных странах и регионах. Будут описаны конкретные технологии, оборудование и процессы, используемые в этих примерах. Будут проведены анализ эффективности и экономической целесообразности применения биотехнологий в конкретных условиях. Будут сформулированы рекомендации по внедрению и масштабированию биотехнологических решений.

Список литературы

Содержимое раздела

В данном разделе представлен список использованной литературы, включающий научные статьи, книги, обзоры и другие источники, которые были использованы в процессе подготовки исследовательского проекта. Список составляется в соответствии с принятыми стандартами цитирования (ГОСТ или другие стили). Каждый источник должен быть зарегистрирован в полном объеме, включая авторов, название, издательство, год публикации и другие сведения необходимые для идентификации источника. Данный раздел подтверждает компетентность исследователя и дает возможность ознакомиться с использованными источниками.

Получи Такой Проект

До 90% уникальность
Готовый файл Word
15-30 страниц
Список источников по ГОСТ
Оформление по ГОСТ
Таблицы и схемы
Презентация

Создать Проект на любую тему за 5 минут

Создать

#5432941