Нейросеть

Бизнес-план по разработке и реализации сборки электрощитового оборудования на 2025 год

Нейросеть для проекта Гарантия уникальности Строго по ГОСТу Высочайшее качество Поддержка 24/7

Данный бизнес-план представляет собой комплексное исследование, направленное на определение перспектив и стратегий для развертывания производства электрощитового оборудования в 2025 году. Он включает в себя анализ рыночной ситуации, оценку конкурентной среды, разработку детального плана реализации проекта, включающего финансовые прогнозы, планирование производства, определение каналов сбыта и маркетинговую стратегию. Особое внимание уделяется анализу рисков и разработке мер по их минимизации. Бизнес-план предусматривает разработку эффективной организационной структуры, определение необходимых ресурсов и планирование деятельности на долгосрочную перспективу. В ходе исследования будут рассмотрены технологические аспекты производства, вопросы сертификации продукции, а также соответствие требованиям нормативных документов, что позволит обеспечить успешное функционирование предприятия и достижение поставленных целей.

Идея:

Проект предполагает создание предприятия, специализирующегося на сборке электрощитового оборудования, способного удовлетворить растущий спрос на рынке. Основной упор будет сделан на предоставление качественных продуктов с использованием современных технологий сборки и оптимизации логистических процессов.

Продукт:

Предлагаемый продукт – это разнообразное электрощитовое оборудование, предназначенное для использования в различных отраслях, от жилых помещений до промышленных предприятий. Продукция будет соответствовать всем необходимым стандартам безопасности и качества, обеспечивая надежную защиту электросетей.

Проблема:

В настоящее время наблюдается недостаток современных, экономически эффективных решений в области электрощитового оборудования, особенно в условиях увеличивающихся требований к безопасности и энергоэффективности. Существующие производители часто не успевают за развитием технологий, что приводит к отставанию в предлагаемых решениях.

Актуальность:

Актуальность проекта обусловлена необходимостью модернизации электросетей и растущим спросом на безопасное, надежное и энергоэффективное электрощитовое оборудование. Реализация данного бизнес-плана позволит удовлетворить потребности рынка и внести вклад в развитие электротехнической отрасли.

Цель:

Главная цель проекта – создание прибыльного и устойчивого бизнеса по производству электрощитового оборудования, способного обеспечить стабильный доход и долгосрочный рост. Достижение поставленных целей предполагает завоевание значительной доли рынка и формирование положительной репутации.

Целевая аудитория:

Целевая аудитория включает строительные компании, предприятия энергетической отрасли, промышленные объекты, а также частных лиц, нуждающихся в качественном и сертифицированном электрощитовом оборудовании. Особое внимание будет уделено сотрудничеству с дистрибьюторами и партнерами для расширения каналов сбыта.

Задачи:

  • Проведение детального анализа рынка и изучение конкурентной среды.
  • Разработка технического задания на производство электрощитового оборудования, учитывая все требования.
  • Определение оптимальной организационной структуры предприятия.
  • Поиск и привлечение квалифицированных специалистов для выполнения задач.
  • Разработка маркетинговой стратегии и плана продвижения продукции.

Ресурсы:

Для реализации проекта потребуется стартовый капитал, производственные площади, оборудование для сборки, сырье и комплектующие, а также высококвалифицированный персонал.

Роли в проекте:

Отвечает за общее руководство проектом, принятие стратегических решений, определение целей и задач, контроль за исполнением бизнес-плана, представление интересов компании перед внешними партнерами, организация взаимодействия между отделами, обеспечение соответствия деятельности компании законодательству.

Отвечает за разработку и реализацию технических решений, организацию производственного процесса, контроль качества продукции, выбор и внедрение технологического оборудования, разработку технической документации, обеспечение соответствия продукции стандартам и нормам безопасности, а также обучение персонала.

Отвечает за организацию и управление продажами, поиск и привлечение новых клиентов, ведение переговоров, подготовку коммерческих предложений, заключение договоров, анализ рынка и конкурентов, разработку стратегии продаж, а также контроль выполнения плана продаж и координацию работы отдела продаж.

Отвечает за финансовое планирование и контроль, управление денежными потоками, подготовку финансовой отчетности, анализ финансовых показателей деятельности предприятия, разработку инвестиционной стратегии, управление бюджетом, привлечение финансирования, взаимодействие с банками и инвесторами, оптимизацию налогообложения.

Наименование образовательного учреждения

Проект

на тему

Бизнес-план по разработке и реализации сборки электрощитового оборудования на 2025 год

Выполнил: ФИО

Руководитель: ФИО

Содержание

  • Введение 1
  • Теоретические основы разработки бизнес-плана 2
  • Анализ рынка электрощитового оборудования 3
  • Технико-экономическое обоснование проекта 4
  • Разработка производственного плана 5
  • Организационный план и структура управления 6
  • Маркетинговая стратегия 7
  • Финансовый план 8
  • Оценка рисков и план минимизации 9
  • Заключение 10

Введение

Содержимое раздела

В разделе "Введение" будет представлен общий обзор бизнес-плана, обозначена актуальность темы, сформулированы цели и задачи исследования. Будет дано обоснование выбора темы, указаны методы исследования, используемые при анализе данных, а также представлена структура работы. Будут определены основные этапы реализации проекта, включающие анализ рынка, планирование производства, разработку финансовой модели и определение стратегии выхода на рынок. Акцент будет сделан на инновационных подходах в процессе сборки электрощитового оборудования, а также на особенностях предлагаемого продукта. Введение позволит читателю понять суть проекта, его значимость и основные направления работы.

Теоретические основы разработки бизнес-плана

Содержимое раздела

В данном разделе будет рассмотрена теоретическая база, необходимая для разработки бизнес-плана. Будут проанализированы основные принципы бизнес-планирования, методология анализа рынка и конкурентов, а также теоретические аспекты разработки финансовой модели. Будут изучены различные подходы к определению целевой аудитории, стратегии маркетинга и каналов сбыта. Рассмотрены основные виды рисков в производственной деятельности и методы их оценки. Особое внимание будет уделено нормативной базе, регулирующей деятельность в области производства электрощитового оборудования, включая требования к сертификации продукции, стандартам качества и безопасности.

Анализ рынка электрощитового оборудования

Содержимое раздела

Этот раздел посвящен комплексному анализу рынка электрощитового оборудования. Будет проведен анализ текущей рыночной ситуации, включая оценку объемов рынка, тенденций развития, основных игроков и их долей. Будет проведен конкурентный анализ, включающий в себя определение сильных и слабых сторон конкурентов, оценку их ценовой политики и стратегий продвижения. Будут рассмотрены факторы, влияющие на спрос и предложение, такие как экономическая ситуация, технологические изменения и государственное регулирование. Особое внимание будет уделено выявлению перспективных сегментов рынка и анализу потенциальных возможностей для нового предприятия, включая анализ географического распределения рынка и его динамики.

Технико-экономическое обоснование проекта

Содержимое раздела

В этом разделе будет представлено технико-экономическое обоснование (ТЭО) проекта. Будет разработан детальный план производства, включая выбор оборудования, определение производственных площадей, расчет необходимых ресурсов и трудозатрат. Будут проведены расчеты себестоимости продукции, определены оптимальные каналы сбыта и маркетинговые стратегии. Будет разработана финансовая модель проекта, включающая прогнозы доходов и расходов, расчет точки безубыточности, анализ рентабельности и сроков окупаемости инвестиций. Будет проведена оценка рисков проекта и разработаны меры по их минимизации. Раздел завершится анализом эффективности проекта и обоснованием его целесообразности.

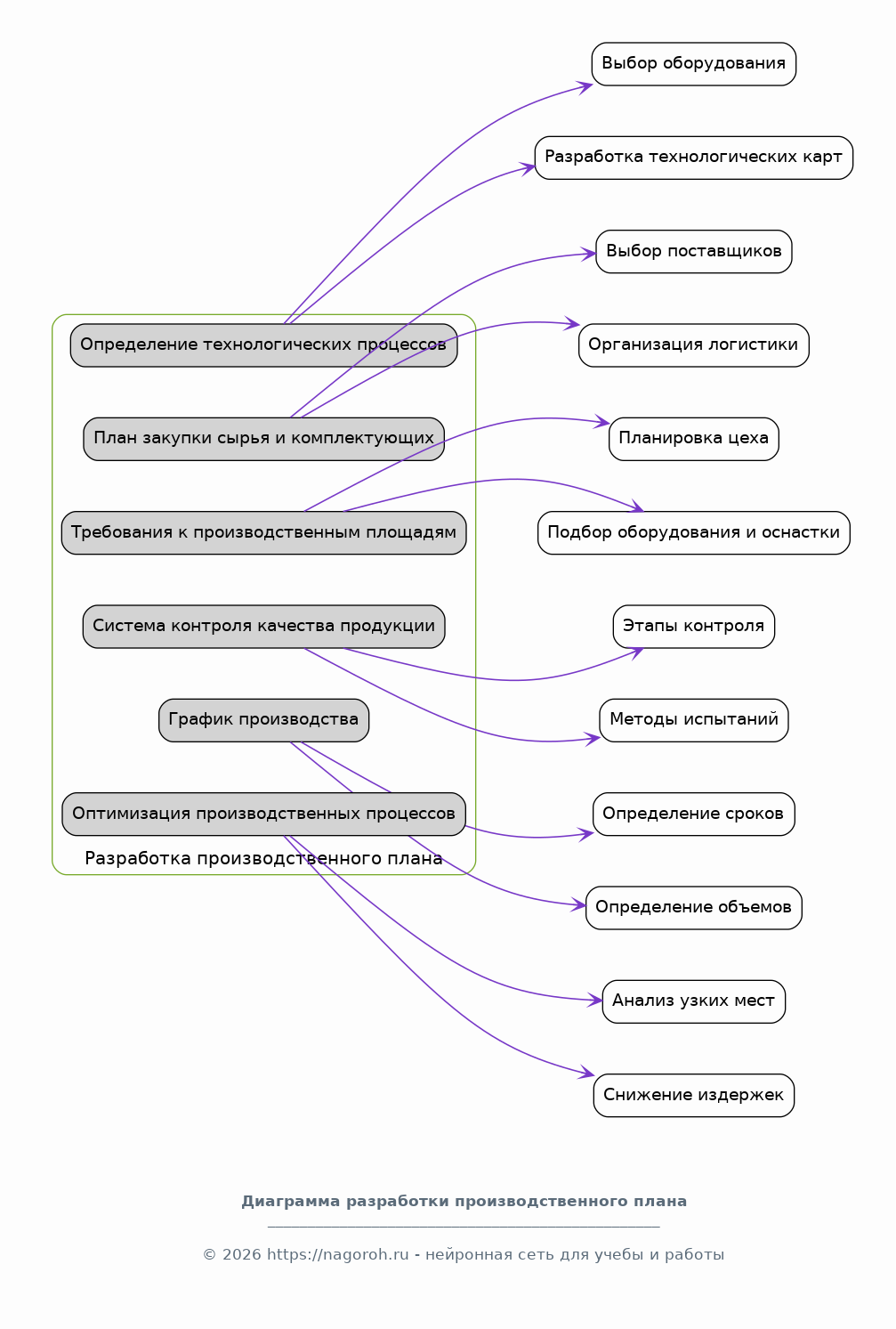
Разработка производственного плана

Содержимое раздела

Данный раздел посвящен разработке детального производственного плана. Будут определены оптимальные технологические процессы сборки электрощитового оборудования. Будет разработан план закупки сырья и комплектующих, включая выбор поставщиков и организацию логистики. Будут определены требования к производственным площадям, включая необходимые коммуникации и оборудование. Будет разработана система контроля качества продукции, включающая в себя этапы контроля и методы испытаний. Будет разработан график производства, определяющий сроки выполнения работ и объем выпускаемой продукции. Особое внимание будет уделено оптимизации производственных процессов и снижению издержек.

Организационный план и структура управления

Содержимое раздела

В этом разделе будет представлена организационная структура предприятия, включая описание ролей и обязанностей персонала. Будет разработан график работы и система мотивации сотрудников. Будут определены процедуры принятия решений и способы управления рисками. Будут рассмотрены вопросы организации взаимодействия между отделами и координации работы. Будет разработан план обучения и повышения квалификации персонала. Особое внимание будет уделено формированию эффективной команды и созданию благоприятной рабочей атмосферы. Будет определена система отчетности и контроля за исполнением планов, а также разработаны механизмы для оперативного реагирования на изменения внешней среды.

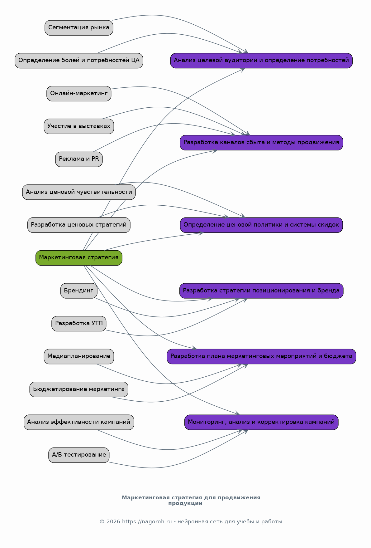
Маркетинговая стратегия

Содержимое раздела

Этот раздел посвящен разработке маркетинговой стратегии для продвижения продукции на рынке. Будет проведен анализ целевой аудитории и определение ее потребностей. Будут разработаны каналы сбыта и методы продвижения продукции, включая онлайн-маркетинг, участие в выставках и рекламу. Будет определена ценовая политика и разработана система скидок и бонусов. Будет разработана стратегия позиционирования продукции на рынке и формирования бренда. Будет разработан план маркетинговых мероприятий и определен бюджет на их реализацию. Особое внимание будет уделено мониторингу и анализу маркетинговых кампаний, а также корректировке стратегии в соответствии с результатами.

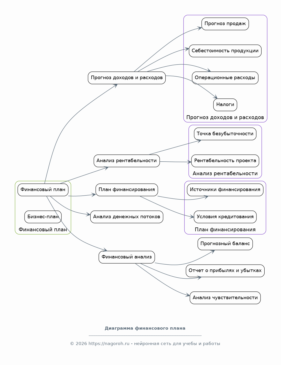
Финансовый план

Содержимое раздела

В данном разделе представлен детальный финансовый план проекта. Будут спрогнозированы доходы и расходы предприятия, включая объем продаж, себестоимость продукции, операционные расходы и налоги. Будет рассчитана точка безубыточности и проанализирована рентабельность проекта. Будет разработан план финансирования, включая определение источников финансирования и условий кредитования. Будет проведен анализ денежных потоков и оценка ликвидности предприятия. Будет разработан прогнозный баланс и отчет о прибылях и убытках. Особое внимание будет уделено анализу чувствительности финансовой модели к изменению ключевых факторов.

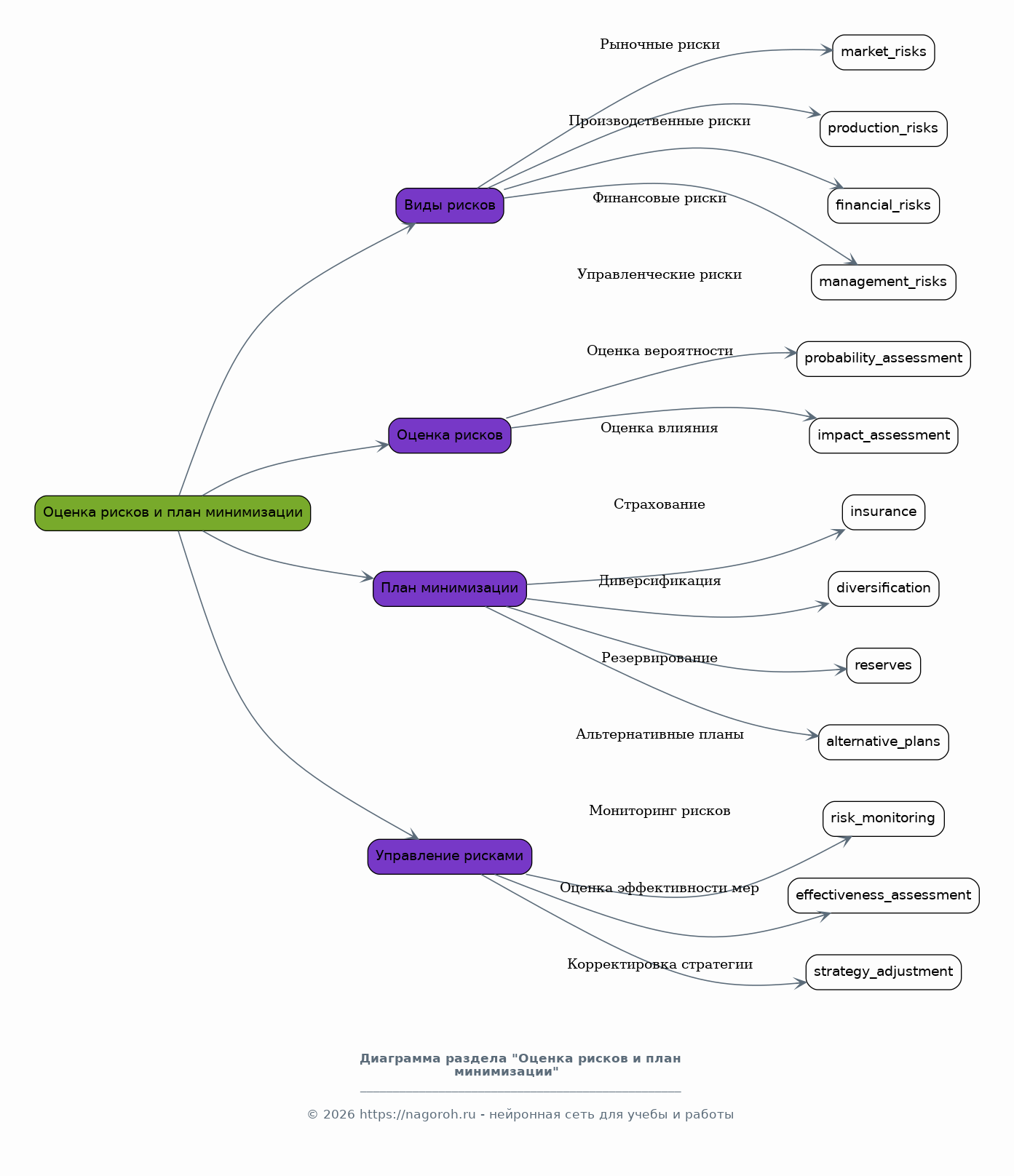
Оценка рисков и план минимизации

Содержимое раздела

В этом разделе будет проведен анализ рисков, связанных с реализацией проекта. Будут определены основные виды рисков, включая рыночные, производственные, финансовые и управленческие риски. Будет проведена оценка вероятности возникновения рисков и их возможного влияния на результаты проекта. Будут разработаны меры по минимизации рисков, включая страхование, диверсификацию, резервирование и разработку альтернативных планов. Будет разработан план управления рисками, включающий мониторинг рисков, оценку эффективности мер по минимизации и корректировку стратегии в случае необходимости. Особое внимание будет уделено анализу устойчивости проекта к негативным факторам внешней среды.

Заключение

Содержимое раздела

В заключении будут подведены итоги проведенного исследования и сформулированы основные выводы. Будет дана общая оценка перспектив проекта и его соответствия целям. Будут сформулированы рекомендации по дальнейшей реализации бизнес-плана, включая рекомендации по совершенствованию производственных процессов, маркетинговой стратегии и управления рисками. Будут подчеркнуты основные конкурентные преимущества предлагаемого проекта и его вклад в развитие отрасли. В заключении будет представлен общий взгляд на жизнеспособность проекта, его потенциал и рекомендации для будущих шагов. Будет выражена уверенность в успешной реализации бизнес-плана и достижении поставленных целей.

Получи Такой Проект

До 90% уникальность
Готовый файл Word
15-30 страниц
Список источников по ГОСТ
Оформление по ГОСТ
Таблицы и схемы
Презентация

Создать Проект на любую тему за 5 минут

Создать

#5651922