Нейросеть

Цели, задачи и средства общей физической подготовки: Теоретический и практический аспекты

Нейросеть для проекта Гарантия уникальности Строго по ГОСТу Высочайшее качество Поддержка 24/7

Данный исследовательский проект посвящен всестороннему анализу целей, задач и средств общей физической подготовки (ОФП). Проект предполагает углубленное изучение теоретических основ ОФП, включая физиологические и психологические аспекты влияния физических упражнений на организм. Особое внимание уделяется принципам построения тренировочных программ, подбору оптимальных упражнений и методик для развития различных физических качеств. В практической части будет рассмотрена методика проведения занятий по ОФП, разработка индивидуальных тренировочных планов с учетом возрастных, гендерных и индивидуальных особенностей занимающихся. Будет проведен анализ эффективности различных средств ОФП, таких как гимнастические упражнения, бег, плавание и игры. Исследование направлено на повышение эффективности тренировочного процесса, улучшение физической подготовленности и укрепление здоровья. Результаты исследования могут быть использованы в разработке рекомендаций для тренеров, преподавателей физической культуры и для самостоятельных занятий спортом. Проект предполагает использование теоретических знаний и практических навыков для решения поставленных задач. Акцент проекта на практической реализации и оценке эффективности используемых средств ОФП.

Идея:

Изучить взаимосвязь целей, задач и средств ОФП для оптимизации тренировочного процесса. Разработать рекомендации по применению различных физических упражнений и методик с учетом индивидуальных особенностей.

Продукт:

Практическое руководство по организации и проведению занятий по ОФП, включающее тренировочные планы и методические рекомендации. Сборник упражнений и анализ их эффективности для различных групп занимающихся.

Проблема:

Недостаточная эффективность тренировок по ОФП из-за неправильного подбора упражнений и отсутствия индивидуального подхода. Отсутствие систематизированных данных о влиянии различных средств ОФП на физическую подготовленность.

Актуальность:

Проект актуален в связи с растущим интересом к здоровому образу жизни и физической активности. Результаты исследования позволят повысить эффективность тренировок, улучшить физическую форму и укрепить здоровье занимающихся.

Цель:

Определить оптимальные цели и задачи ОФП, разработать эффективные средства для достижения этих целей. Создать практические рекомендации по организации тренировочного процесса и оценке его эффективности.

Целевая аудитория:

Проект ориентирован на школьников и студентов, интересующихся физической культурой и спортом, а также на преподавателей физического воспитания. Результаты исследования будут полезны для тренеров, спортсменов и всех, кто стремится к улучшению своей физической формы.

Задачи:

  • Изучение теоретических основ ОФП и анализ научной литературы по теме.
  • Разработка методики проведения занятий ОФП с учетом возрастных и индивидуальных особенностей.
  • Анализ эффективности различных средств ОФП (гимнастика, бег, плавание, игры).
  • Создание практических рекомендаций по планированию тренировок и оценке результатов.
  • Определение оптимальных нагрузок и методик для достижения поставленных целей.

Ресурсы:

Для реализации проекта потребуются научная литература, методические пособия, доступ к спортивным сооружениям и необходимое оборудование для проведения тренировок и тестирования физической подготовленности.

Роли в проекте:

Определяет общую концепцию исследования, координирует работу команды, контролирует соблюдение сроков и качество выполнения задач. Отвечает за разработку плана исследования, распределение задач между участниками, организацию сбора и анализа данных. Обеспечивает научное руководство, консультирует по вопросам методологии и интерпретации результатов. Организует презентацию результатов проекта и готовит отчетную документацию. Руководитель обеспечивает соответствие исследования поставленным целям и задачам, а также гарантирует его научную ценность и практическую значимость.

Проводит теоретический анализ литературы, собирает и обрабатывает данные, участвует в разработке методических материалов и практических рекомендаций. Выполняет экспериментальную часть исследования, проводит тестирование и оценку физической подготовленности. Участвует в анализе полученных результатов и подготовке отчетов. Вносит вклад в разработку теоретических аспектов проекта и обеспечивает практическую реализацию исследования, а также помогает в организации тренировочного процесса.

Разрабатывает методические рекомендации, тренировочные планы, подбирает упражнения и средства ОФП с учетом теоретических знаний и практического опыта. Осуществляет контроль за правильностью выполнения упражнений, обеспечивает безопасность занятий. Адаптирует программы физической подготовки под различные группы занимающихся, учитывая их индивидуальные особенности и уровень подготовки. Консультирует по вопросам техники выполнения упражнений, дозировки нагрузок и восстановления после тренировок.

Обрабатывает статистические данные, полученные в ходе исследования, и проводит их анализ, используя различные методы (например, сравнительный анализ, корреляционный анализ). Интерпретирует полученные результаты, выявляет закономерности и тенденции. Готовит графики, таблицы и диаграммы для наглядного представления данных, помогает в написании отчетов и статей, обеспечивает научную обоснованность интерпретации результатов.

Наименование образовательного учреждения

Проект

на тему

Цели, задачи и средства общей физической подготовки: Теоретический и практический аспекты

Выполнил: ФИО

Руководитель: ФИО

Содержание

  • Введение 1
  • Теоретические основы общей физической подготовки 2
  • Цели и задачи общей физической подготовки 3
  • Средства общей физической подготовки 4
  • Методика проведения занятий по общей физической подготовке 5
  • Разработка индивидуальных тренировочных планов 6
  • Практическое применение средств ОФП 7
  • Оценка эффективности и анализ результатов 8
  • Заключение 9
  • Список литературы 10

Введение

Содержимое раздела

Введение в проблематику общей физической подготовки, обоснование актуальности исследования и его значимости. Определение целей и задач проекта, формулировка гипотез и описание методологии исследования. Обзор структуры работы и краткое содержание каждой главы. Описание теоретической базы исследования, включая основные понятия и определения, связанные с ОФП, важность правильной организации тренировочного процесса и его влияние на здоровье, а также значимость для школьников и студентов. Дается общее представление о структуре исследования и его основных аспектах.

Теоретические основы общей физической подготовки

Содержимое раздела

Подробное рассмотрение принципов общей физической подготовки, включая физиологические и психологические аспекты тренировок. Анализ основных физических качеств, таких как сила, выносливость, гибкость и скорость. Изучение различных методик тренировок, включая интервальные тренировки, круговые тренировки и другие. Обсуждение роли питания и восстановления в процессе тренировок. Рассмотр основных принципов построения тренировочных программ и их адаптации к различным возрастным и индивидуальным особенностям, обоснование выбора оптимальных средств и методов ОФП для различных групп учащихся.

Цели и задачи общей физической подготовки

Содержимое раздела

Детальное рассмотрение целей общей физической подготовки и их взаимосвязи. Определение задач ОФП на различных этапах физического развития учащихся. Анализ влияния ОФП на общее физическое развитие, укрепление здоровья и повышение работоспособности. Разбор аспектов формирования правильной осанки, профилактики заболеваний и развития физических качеств, а также рассмотрение влияния ОФП на различные системы организма человека - сердечно-сосудистую, дыхательную и нервную. Определение критериев оценки эффективности ОФП.

Средства общей физической подготовки

Содержимое раздела

Всесторонний анализ различных средств общей физической подготовки, включая гимнастические упражнения, бег, плавание, игры и другие виды физической активности. Рассмотрение технических аспектов выполнения упражнений и влияния на разные группы мышц. Анализ эффективности различных средств ОФП для развития физических качеств, таких как сила, выносливость, гибкость и скорость. Обсуждение методики применения каждого средства и его соответствия поставленным целям и задачам ОФП. Анализ преимуществ и недостатков каждого средства.

Методика проведения занятий по общей физической подготовке

Содержимое раздела

Рассмотрение методических аспектов организации и проведения занятий по ОФП, включая планирование, организацию и контроль тренировочного процесса. Анализ этапов занятия, включая разминку, основную часть и заключительную часть. Разбор принципов подбора упражнений, дозировки нагрузок и контроля за состоянием занимающихся. Обсуждение способов оценки эффективности тренировок, включая использование различных тестов и контрольных упражнений, а также приемы мотивации и стимулирования учащихся. Разработка практических рекомендаций по проведению занятий.

Разработка индивидуальных тренировочных планов

Содержимое раздела

Рассмотрение принципов составления индивидуальных тренировочных планов с учетом возрастных, гендерных и индивидуальных особенностей занимающихся. Анализ факторов, влияющих на выбор упражнений, интенсивности и объема нагрузок. Обсуждение методов контроля эффективности тренировок и внесения корректировок в планы. Представление примеров тренировочных планов для различных групп занимающихся. Подробное изучение аспектов формирования индивидуальных программ, учитывающих текущий уровень физической подготовки, цели и задачи занимающихся, а также особенности их здоровья.

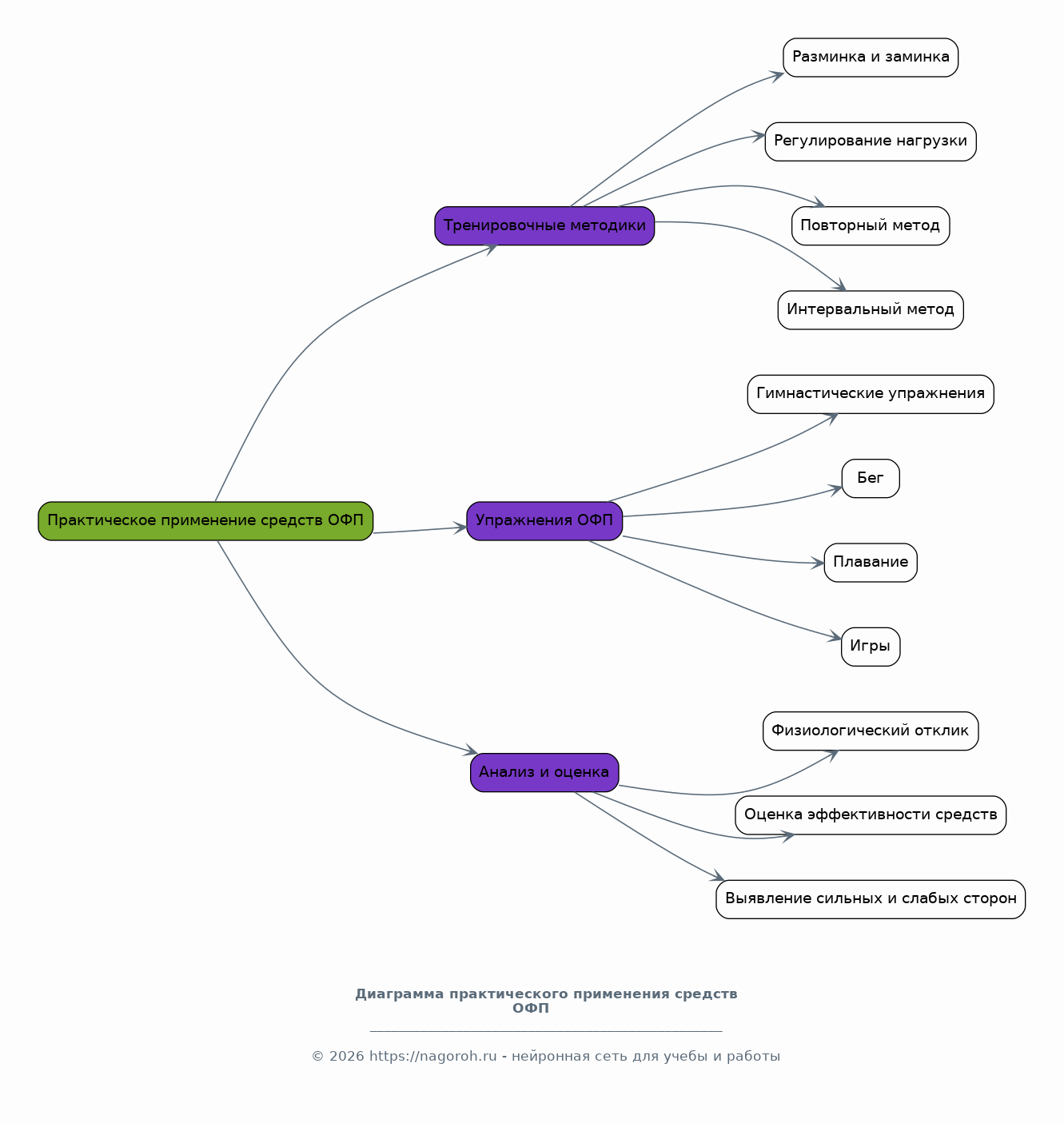
Практическое применение средств ОФП

Содержимое раздела

Практическое применение различных средств ОФП с учетом теоретических знаний и методических рекомендаций. Проведение тренировок с использованием гимнастических упражнений, бега, плавания, игр и других видов физической активности. Анализ реакций организма на различные виды физической нагрузки. Оценка эффективности применения отдельных средств ОФП для решения конкретных задач физического развития, выявление сильных и слабых сторон различных тренировочных методик. Практические занятия и демонстрация упражнений.

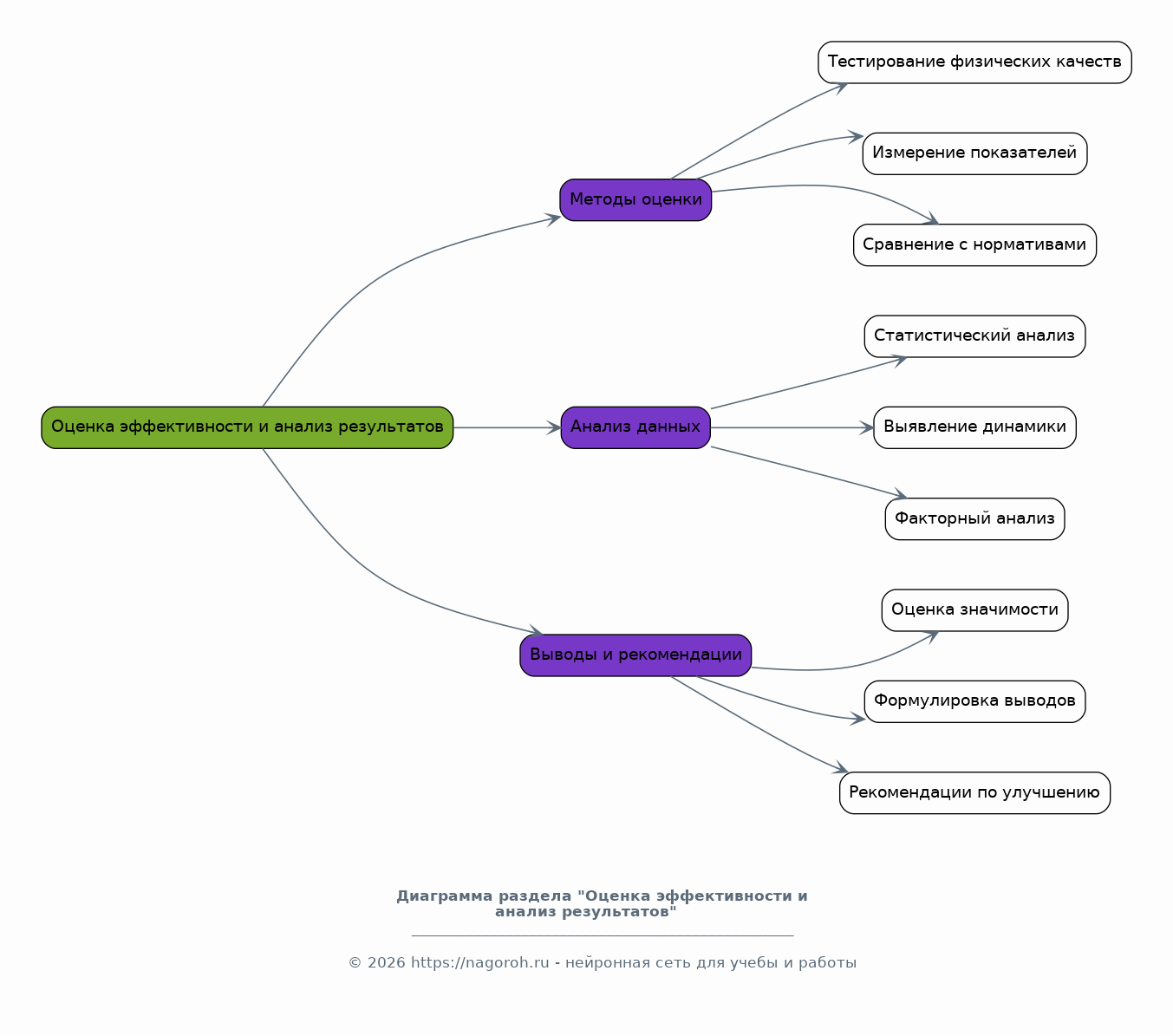
Оценка эффективности и анализ результатов

Содержимое раздела

Анализ результатов проведенных тренировок и оценка их эффективности. Использование различных методов тестирования и измерения физических качеств. Сравнение полученных результатов с нормативными показателями и выявление динамики физической подготовленности у занимающихся. Анализ факторов, влияющих на результаты тренировок, и внесение соответствующих корректировок в программу. Определение значимости полученных результатов для улучшения физической формы и здоровья студентов и школьников. Подведение итогов, формулировка выводов и предложений по совершенствованию занятий.

Заключение

Содержимое раздела

Краткое изложение основных результатов исследования и обобщение полученных данных. Формулировка выводов о достижении поставленных целей и задач. Оценка практической значимости результатов исследования и перспектив дальнейших исследований в области ОФП. Рекомендации по применению полученных результатов в практике физического воспитания и спорта. Подчеркивание важности ОФП для школьников и студентов.

Список литературы

Содержимое раздела

Список использованной литературы, оформленный в соответствии с требованиями к научным работам. Включение научных статей, монографий, учебных пособий и других источников информации, использованных в исследовании. Систематизация источников в соответствии с принятыми стандартами цитирования. Обеспечение полноты и достоверности представленных данных. Указание всех использованных источников для подтверждения данных и ознакомления с темой.

Получи Такой Проект

До 90% уникальность
Готовый файл Word
15-30 страниц
Список источников по ГОСТ
Оформление по ГОСТ
Таблицы и схемы
Презентация

Создать Проект на любую тему за 5 минут

Создать

#5435618