Нейросеть

Человек в политическом измерении: Гражданин, Государство и Современные Вызовы

Нейросеть для проекта Гарантия уникальности Строго по ГОСТу Высочайшее качество Поддержка 24/7

Данный исследовательский проект посвящен всестороннему анализу взаимоотношений между человеком, как активным субъектом политического процесса, и государством, как ключевым институтом политической системы. Проект ориентирован на изучение различных аспектов политического участия граждан, включая их права и обязанности, формы взаимодействия с государственными органами и влияние на принятие политических решений. Особое внимание уделяется эволюции этих взаимоотношений в контексте современных социокультурных и технологических изменений, таких как цифровизация, глобализация и рост социальной поляризации. Исследование предполагает комплексный подход, включающий анализ теоретических концепций, эмпирических данных и конкретных кейсов для выявления основных тенденций и проблем в сфере взаимодействия граждан и государства. Проект нацелен на выявление факторов, влияющих на уровень политической активности граждан, их доверие к государственным институтам и эффективность механизмов гражданского контроля.

Идея:

Идея проекта заключается в комплексном исследовании взаимодействия индивида и государства, рассматривая различные формы участия граждан в политической жизни. Проект предполагает анализ текущих вызовов и перспектив развития отношений между гражданами и государственными структурами.

Продукт:

Результатом данного исследования станет аналитический отчет, содержащий детальный обзор современных тенденций в отношениях между гражданами и государством. Отчет будет дополнен практическими рекомендациями для повышения эффективности механизмов гражданского участия и укрепления политической стабильности.

Проблема:

Существует проблема недостаточного понимания гражданами своих политических прав и обязанностей, а также механизмов участия в принятии государственных решений. Кроме того, наблюдается снижение доверия к государственным институтам и рост политического безразличия.

Актуальность:

Актуальность данного исследования обусловлена необходимостью анализа трансформации политических процессов в условиях динамично меняющегося мира. Понимание этих процессов критически важно для эффективного гражданского участия и построения устойчивого политического сообщества.

Цель:

Целью проекта является углубленное изучение взаимоотношений между гражданами и государством, выявление ключевых факторов, влияющих на эти отношения. Также целью является разработка практических рекомендаций по усилению гражданского участия и повышению эффективности государственных институтов.

Целевая аудитория:

Аудиторией проекта являются студенты, изучающие политологию, социологию, юриспруденцию и смежные дисциплины, а также преподаватели, исследователи и все, кто интересуется вопросами политического участия. Результаты исследования могут быть полезны для представителей государственных органов, некоммерческих организаций и активистов.

Задачи:

  • Проведение теоретического анализа существующих концепций взаимодействия граждан и государства, включая теории демократии, гражданского общества и политического участия.
  • Сбор и анализ эмпирических данных о формах и уровне политического участия граждан, используя методы опросов, контент-анализа и анализа данных.
  • Выявление факторов, влияющих на уровень политической активности граждан, доверие к государственным институтам и эффективность механизмов обратной связи.
  • Разработка рекомендаций по повышению эффективности механизмов гражданского участия и укреплению политической стабильности.
  • Подготовка отчета с результатами исследования, включая анализ данных, выводы и рекомендации.

Ресурсы:

Для реализации проекта потребуются доступ к специализированной библиотечной базе, базам данных социологических исследований, программное обеспечение для статистического анализа и ресурсы для проведения опросов и интервью.

Роли в проекте:

Осуществляет общее руководство и координацию исследовательского проекта, включая определение целей и задач, планирование работ, распределение ресурсов и контроль за выполнением. Руководитель проекта отвечает за формирование рабочей группы, организацию встреч и совещаний, а также за подготовку итогового отчета. Руководитель будет координировать работу членов команды, обеспечивать соблюдение сроков и качества выполнения работы, а также представлять результаты проекта на конференциях и семинарах. Руководитель обладает опытом в проведении политических исследований и пониманием методологии научного исследования.

Аналитик отвечает за сбор, обработку и анализ данных, полученных в ходе исследования. Он выполняет статистический анализ, интерпретирует результаты и готовит отчеты. Аналитик также занимается разработкой инструментов исследования, таких как анкеты и гайды для интервью, участвует в написании разделов отчета, посвященных результатам эмпирического исследования. Аналитик должен обладать навыками работы со статистическими программами и знанием методологии социальных исследований.

Сборщик данных отвечает за организацию и проведение полевых исследований, включая опросы, интервью и анкетирование. Он обеспечивает сбор первичных данных в соответствии с разработанной методологией исследования, контролирует качество и полноту данных. Сборщик данных участвует в разработке инструментов для сбора данных, проводит предварительный анализ собранной информации. В его обязанности входит координация работы полевой группы (если таковая имеется).

Обеспечивает редактирование и корректуру текста отчета, включая проверку стилистики, грамматики и соответствия научному стилю изложения. Редактор работает над структурой текста, обеспечивая логическую последовательность и понятность материала. Редактор также отвечает за оформление отчета в соответствии с требованиями к научным работам, включая соблюдение правил цитирования и оформление списка литературы. Редактор должен обладать навыками работы с научными текстами и знанием академических стандартов.

Наименование образовательного учреждения

Проект

на тему

Человек в политическом измерении: Гражданин, Государство и Современные Вызовы

Выполнил: ФИО

Руководитель: ФИО

Содержание

  • Введение 1
  • Теоретические основы взаимодействия граждан и государства 2
  • Права и свободы граждан в политической системе 3
  • Формы политического участия граждан 4
  • Институты гражданского общества и их роль в политике 5
  • Государственная политика и ее влияние на граждан 6
  • Практики и механизмы взаимодействия граждан и государства в современной России 7
  • Роль современных технологий в политическом участии 8
  • Проблемы и перспективы развития отношений между гражданами и государством 9
  • Список литературы 10

Введение

Содержимое раздела

Введение представляет собой первый раздел исследовательского проекта, который задает тон всему исследованию. В нем формулируется актуальность темы, обосновывается выбор предмета исследования и его значимость. Введение включает в себя постановку проблемы, определение цели и задач исследования, описание объекта и предмета. Будет представлен обзор основных теоретических подходов, используемых в работе. Определяются структура работы, методы исследования, а также обозначается научная новизна. Введение должно заинтересовать читателя и подготовить к восприятию основного содержания исследования

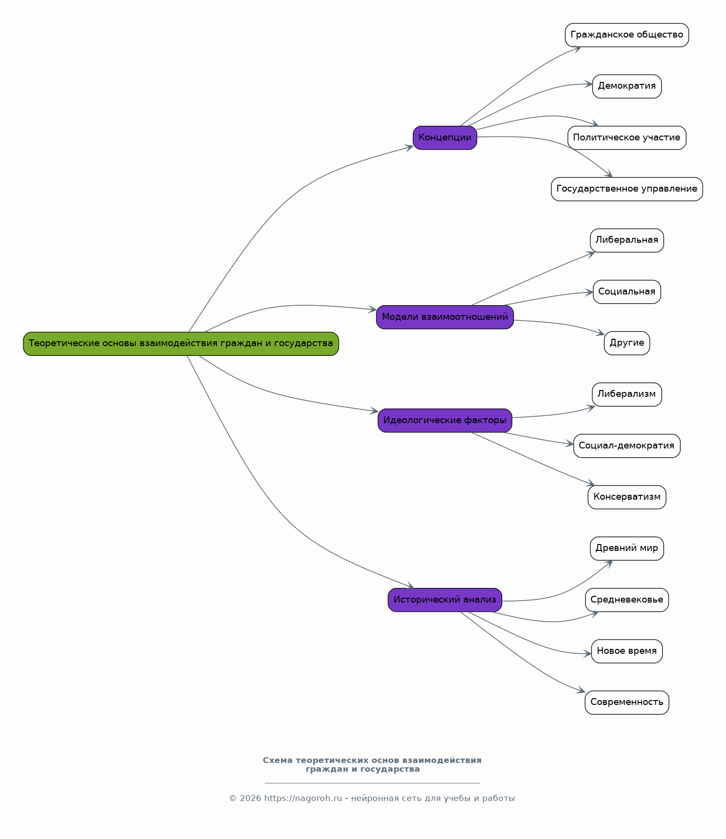
Теоретические основы взаимодействия граждан и государства

Содержимое раздела

Этот раздел посвящен рассмотрению теоретических подходов к анализу взаимоотношений между гражданином и государством. Он включает в себя обзор ключевых концепций, таких как гражданское общество, демократия, политическое участие и государственное управление. Рассматриваются различные модели взаимоотношений, включая либеральную, социальную и другие, анализируются их преимущества и недостатки. Особое внимание уделяется влиянию идеологических факторов на формирование этих взаимоотношений. Раздел также включает анализ основных этапов развития отношений между гражданами и государством, исторические предпосылки и современные тенденции.

Права и свободы граждан в политической системе

Содержимое раздела

В этом разделе анализируются основные права и свободы граждан, гарантированные конституцией и международными правовыми актами. Рассматриваются гражданские, политические, экономические, социальные и культурные права и свободы, а также механизмы их защиты. Анализируется влияние различных политических режимов на реализацию этих прав. Рассматриваются проблемы, связанные с соблюдением прав граждан в современном мире, включая вопросы дискриминации, свободы слова, свободы собраний и других. Особое внимание уделяется юридическим аспектам защиты прав и свобод граждан. А также анализу практики их реализации.

Формы политического участия граждан

Содержимое раздела

Данный раздел посвящен анализу различных форм политического участия граждан, включая выборы, референдумы, общественные движения, протесты и другие формы активности. Рассматривается влияние различных факторов на уровень и формы политического участия, таких как образование, доход, пол и этническая принадлежность. Анализируются различные модели политического участия. Особое внимание уделяется цифровым технологиям и социальным сетям. Рассматриваются как традиционные, так и новые формы политического участия, их преимущества и недостатки. Раздел включает анализ успешных и неудачных практик гражданского участия

Институты гражданского общества и их роль в политике

Содержимое раздела

В этом разделе рассматривается роль институтов гражданского общества, таких как неправительственные организации, профсоюзы, общественные объединения и средства массовой информации, в формировании политической повестки дня и контроле над деятельностью государства. Анализируется влияние гражданского общества на принятие политических решений и эффективность государственного управления. Рассматриваются механизмы взаимодействия между институтами гражданского общества и государственными органами, включая партнерство и оппозицию. Особое внимание уделяется влиянию таких институтов на демократическое развитие. Раздел также включает анализ вызовов, стоящих перед гражданским обществом в условиях развивающихся политических систем.

Государственная политика и ее влияние на граждан

Содержимое раздела

Этот раздел посвящен анализу влияния государственной политики на различные аспекты жизни граждан, включая экономику, социальную сферу, здравоохранение и образование. Рассматриваются различные типы государственной политики, их цели и результаты. Анализируется влияние политических решений на повседневную жизнь граждан, а также механизмы обратной связи между гражданами и государством. Особое внимание уделяется вопросам справедливости, эффективности и прозрачности государственной политики. А также анализу конкретных примеров успешной и неэффективной государственной политики.

Практики и механизмы взаимодействия граждан и государства в современной России

Содержимое раздела

В этом разделе рассматриваются конкретные практики и механизмы взаимодействия граждан и государства в современной России. Анализируются формы участия граждан в принятии политических решений, включая выборы, общественные слушания, обращение в государственные органы и другие. Рассматриваются особенности развития институтов гражданского общества в России, включая их правовое регулирование, финансирование и взаимодействие с государством. Анализируются конкретные примеры взаимодействия граждан и государства, случаи успешного и неудачного сотрудничества. Особое внимание уделяется проблемам и перспективам развития механизмов взаимодействия, а также влиянию политических изменений.

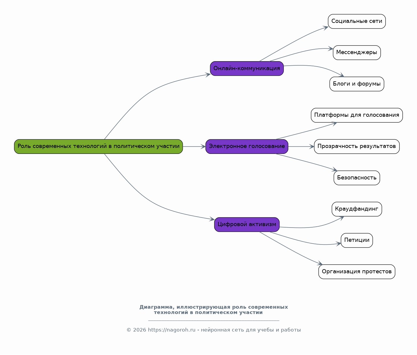
Роль современных технологий в политическом участии

Содержимое раздела

В разделе анализируется влияние современных технологий, включая интернет, социальные сети и мобильные приложения, на формы и механизмы политического участия граждан. Рассматриваются новые возможности для политической коммуникации, онлайн-активизма, электронного голосования и других форм взаимодействия граждан и государства. Анализируются риски и вызовы, связанные с цифровизацией политики, такие как дезинформация, киберпреступность и манипулирование общественным мнением. Особое внимание уделяется влиянию социальных сетей на политические процессы. А также анализу успешных примеров использования технологий для повышения эффективности гражданского участия.

Проблемы и перспективы развития отношений между гражданами и государством

Содержимое раздела

В данном разделе подводятся итоги исследования, обобщаются основные выводы и предлагаются рекомендации по улучшению взаимоотношений между гражданами и государством. Рассматриваются основные проблемы, с которыми сталкиваются граждане в процессе взаимодействия с государством, включая бюрократию, коррупцию и недостаток информации. Анализируются факторы, влияющие на уровень доверия граждан к государственным институтам и на их готовность участвовать в политической жизни. Особое внимание уделяется перспективам развития отношений в условиях современных вызовов, таких как цифровизация, глобализация и изменение климата. Предлагаются конкретные рекомендации для повышения эффективности механизмов

Список литературы

Содержимое раздела

Этот раздел включает в себя перечень использованных в исследовании источников, оформленных в соответствии с требованиями к академическим работам. Список литературы включает книги, статьи, официальные документы, материалы конференций и другие источники. Он структурируется в соответствии с принятыми в научных кругах правилами цитирования, обеспечивая возможность проверки использованных данных. Включены как русскоязычные, так и зарубежные источники, отражающие различные точки зрения на исследуемую проблему. Этот раздел отражает масштаб проведенного исследования и является важной частью научной работы.

Получи Такой Проект

До 90% уникальность
Готовый файл Word
15-30 страниц
Список источников по ГОСТ
Оформление по ГОСТ
Таблицы и схемы
Презентация

Создать Проект на любую тему за 5 минут

Создать

#5718851