Нейросеть

Числа: Классификация, Свойства и Практическое Применение в Современном Обществе

Нейросеть для проекта Гарантия уникальности Строго по ГОСТу Высочайшее качество Поддержка 24/7

Данный исследовательский проект посвящен всестороннему изучению чисел — ключевого элемента математики и неотъемлемой части современной жизни. Проект предполагает глубокий анализ различных типов чисел, включая натуральные, целые, рациональные, иррациональные, действительные и комплексные числа, с акцентом на их фундаментальные свойства и взаимосвязи. Особое внимание будет уделено историческому развитию концепции числа, от древних цивилизаций до современных математических теорий. В рамках исследования будет рассмотрена широкая сфера применения чисел, от базовых расчетов в повседневной жизни до сложных вычислений в науке, технике и экономике. Будут проанализированы примеры использования чисел в информатике, статистике, финансах и других областях, подчеркивая их роль в моделировании и анализе данных. Проект также затронет вопросы, связанные с развитием числовых систем, включая позиционные системы счисления, системы счисления с переменным основанием и их влияние на развитие вычислительной техники. Ожидается, что результат исследования будет представлять собой всесторонний обзор роли чисел в современном мире, демонстрируя их важность для понимания и преобразования окружающего мира.

Идея:

Проект направлен на всестороннее исследование различных типов чисел и их значения в современной жизни. Основная идея заключается в систематизации знаний о числах и демонстрации их практической значимости в различных областях.

Продукт:

Результатом проекта станет исследовательская работа, включающая теоретический анализ и практические примеры использования чисел. Продукт будет представлен в формате учебного пособия, предназначенного для школьников и студентов.

Проблема:

Существует недостаток систематизированной информации о различных типах чисел и их применении в современном мире. Многие школьники и студенты испытывают трудности с пониманием роли чисел в различных областях знания.

Актуальность:

Изучение чисел является фундаментальным для понимания математики и других естественных наук. Актуальность проекта обусловлена необходимостью формирования у обучающихся глубоких знаний о числах и их применении.

Цель:

Целью проекта является систематизация знаний о различных типах чисел и демонстрация их практического применения. Достижение этой цели позволит повысить уровень математической грамотности обучающихся.

Целевая аудитория:

Проект предназначен для школьников старших классов и студентов, изучающих математику и смежные дисциплины. Результаты исследования будут полезны для преподавателей математики и всех, кто интересуется этой наукой.

Задачи:

  • Провести обзор литературы по теме, включая учебники, научные статьи и онлайн-ресурсы.
  • Изучить различные типы чисел и их свойства.
  • Проанализировать примеры практического применения чисел в различных областях (информатика, экономика, физика).
  • Разработать учебные материалы, включающие теоретический материал и практические задания.
  • Подготовить презентацию итогов исследования.

Ресурсы:

Для реализации проекта потребуются доступ к библиотечным ресурсам, компьютер с доступом в Интернет и программное обеспечение для обработки данных и создания презентаций.

Роли в проекте:

Отвечает за общее руководство проектом, определение целей и задач, координацию работы участников, контроль над выполнением плана, подготовку итоговых отчетов и презентаций. Обеспечивает организацию работы и соблюдение сроков. Руководитель также отвечает за распределение задач между участниками группы и контроль качества выполняемой работы. Важен опыт работы с научными исследованиями и знание методологии проведения исследований. Руководитель должен обладать отличными коммуникативными навыками и умением мотивировать команду.

Участвует в сборе и анализе информации, проведении исследований, подготовке материалов, написании разделов работы, и участии в обсуждениях. Ответственен за выполнение assigned задач. Члены исследовательской группы должны обладать базовыми знаниями в области математики, умением работать с информацией и аналитическими навыками. Члены команды должны уметь работать в команде и активно участвовать в обсуждениях, предлагать свои идеи и критически оценивать полученные результаты.

Отвечает за форматирование текста, проверку грамматики, стилистики и логики изложения, а также за соответствие работы требованиям научной публикации. Редактор должен обладать отличными знаниями русского языка, умением работать с текстами различной сложности и внимательностью к деталям. Редактор принимает участие в подготовке презентационных материалов. Он также ответственный за проверку цитирования и оформление списка литературы в соответствии с установленными стандартами.

Отвечает за визуальное оформление презентаций, графиков, диаграмм и других иллюстративных материалов, используемых в проекте. Дизайнер должен обладать навыками работы с графическими редакторами и умением создавать информативные и привлекательные визуальные материалы. Знание основ визуальной коммуникации и умение адаптировать графические элементы под различные типы аудитории, а также способность представлять сложную информацию в понятной форме.

Наименование образовательного учреждения

Проект

на тему

Числа: Классификация, Свойства и Практическое Применение в Современном Обществе

Выполнил: ФИО

Руководитель: ФИО

Содержание

  • Введение 1
  • Типы Чисел и Их Свойства 2
  • История Развития Концепции Числа 3
  • Числа в Информатике и Вычислительной Технике 4
  • Применение Чисел в Финансах и Экономике 5
  • Числа в Научных Исследованиях 6
  • Числа в Повседневной Жизни 7
  • Числовые Системы и Их Влияние на Развитие Технологий 8
  • Практическое Применение и Примеры 9
  • Заключение 10
  • Список литературы 11

Введение

Содержимое раздела

Введение в тему исследования должно содержать обоснование актуальности выбранной темы, формулировку проблемы, цели и задач проекта, а также краткий обзор структуры работы. В этом разделе необходимо чётко определить значимость изучения чисел в современном мире, обозначить основные направления исследования и методы, которые будут использованы для достижения поставленных целей. Также здесь стоит указать основные источники информации, которые будут использоваться в процессе работы. Особое внимание уделяется объяснению, почему выбранная тема важна для школьников и студентов и какое значение она имеет для их будущей деятельности. Помимо всего вышеперечисленного, важно кратко охарактеризовать используемую методологию, что позволит читателю понять логику дальнейшего изложения материала.

Типы Чисел и Их Свойства

Содержимое раздела

Раздел посвящен детальному рассмотрению различных типов чисел, таких как натуральные, целые, рациональные, иррациональные, действительные и комплексные числа. Каждый тип числа будет подробно описан с акцентом на его определение, основные свойства и отличительные особенности. Важно уделить внимание историческому аспекту развития этих концепций, показав, как менялось понимание чисел на протяжении времени. Рассмотрение свойств включает в себя анализ операций сложения, вычитания, умножения и деления для каждого типа чисел, а также обсуждение таких свойств, как коммутативность, ассоциативность и дистрибутивность. Этот раздел должен предоставить читателю глубокое понимание фундаментальных строительных блоков математики.

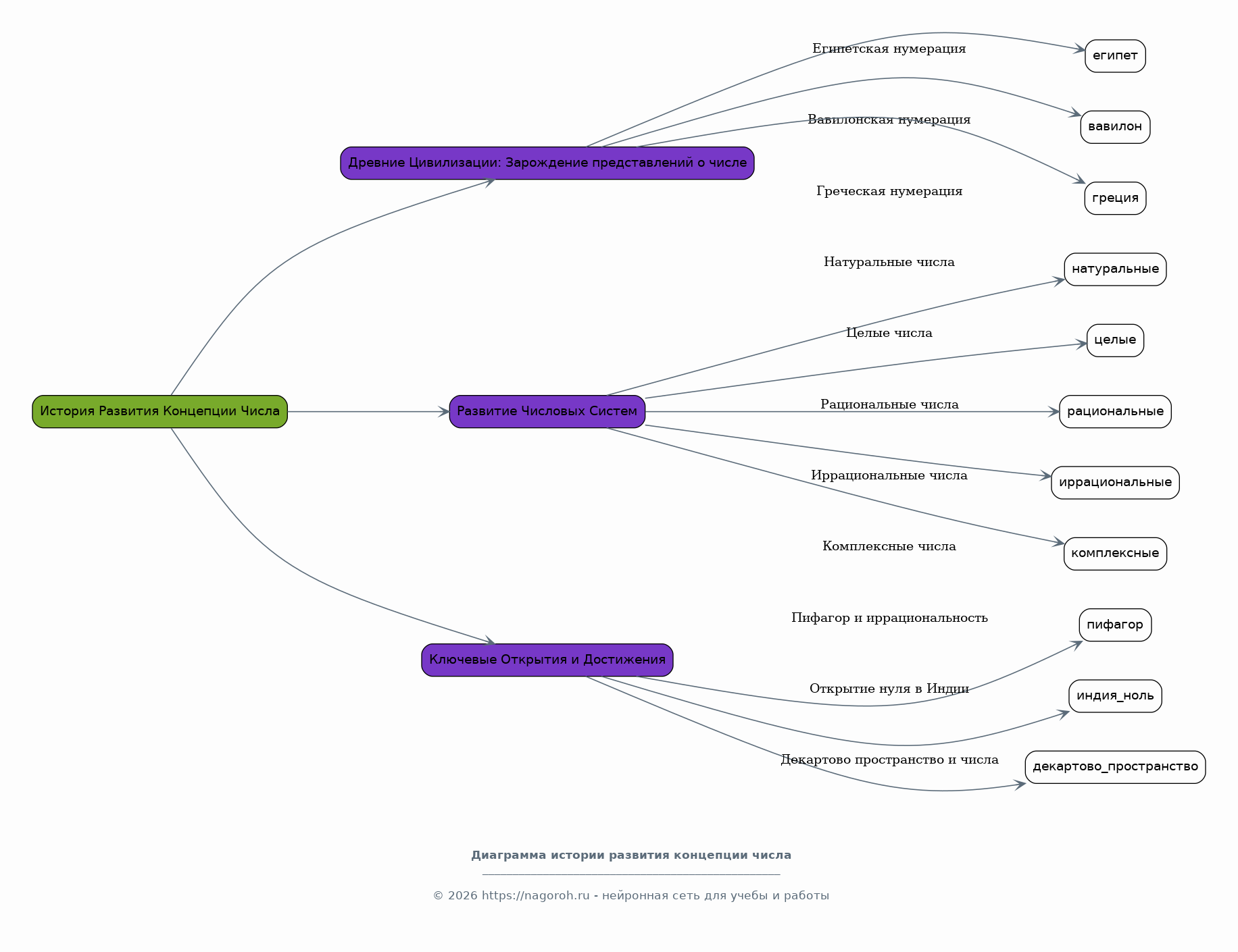
История Развития Концепции Числа

Содержимое раздела

В этом разделе будет представлен обзор исторического развития концепции числа, начиная с древних цивилизаций и до современных математических теорий. Рассмотрение развития числовых систем, таких как натуральные числа, целые числа, рациональные и иррациональные числа, а также появление комплексных чисел. Будут проанализированы основные этапы развития представлений о числе и его роли в различных культурах и научных дисциплинах. Особое внимание будет уделено ключевым открытиям и достижениям, внесшим вклад в понимание природы числа, а также влиянию этих открытий на развитие математики и других наук. Этот раздел поможет читателям понять эволюцию математических идей и их влияние на современное общество.

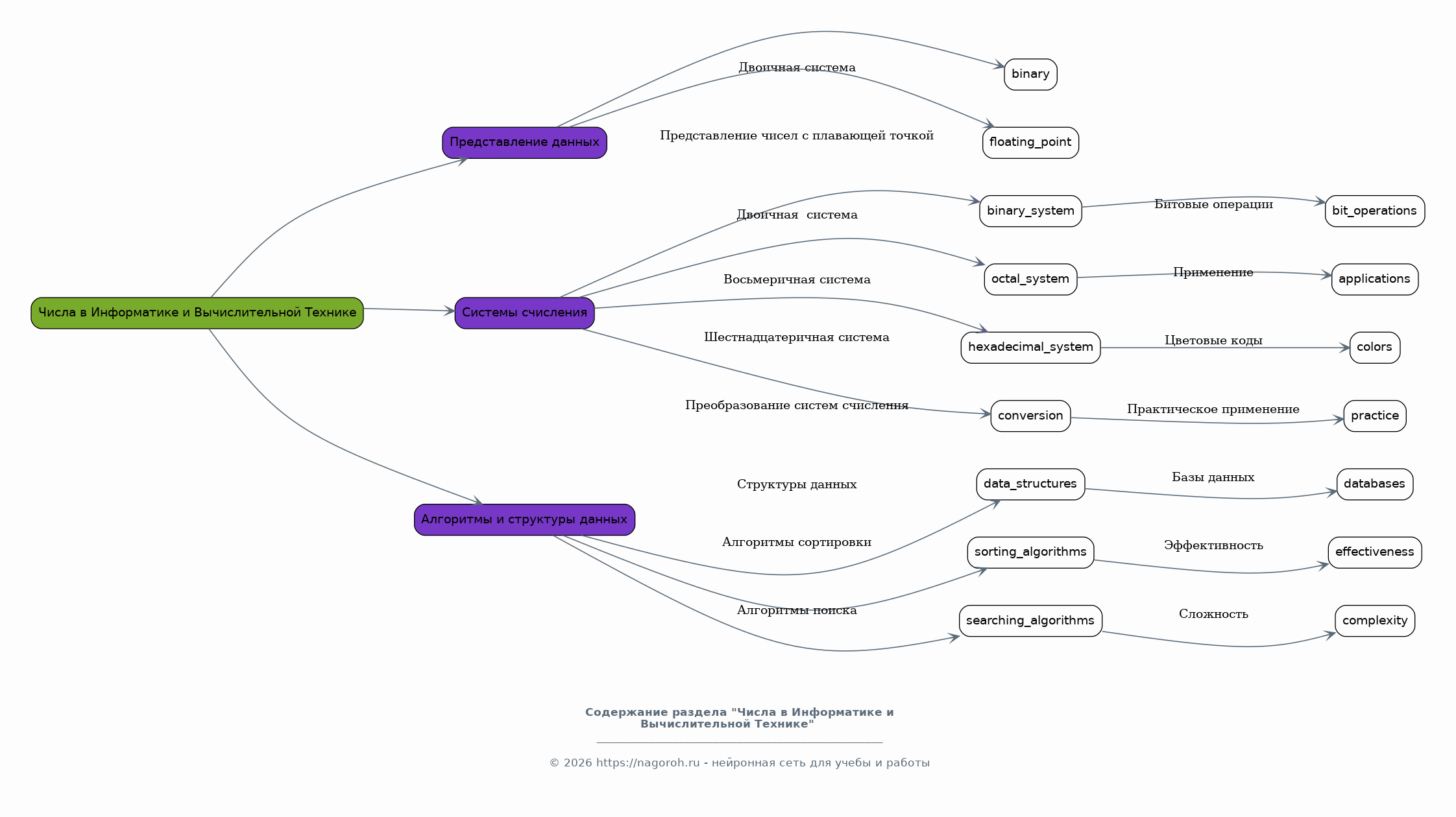
Числа в Информатике и Вычислительной Технике

Содержимое раздела

Раздел посвящен изучению роли чисел в информатике и вычислительной технике, включая представление данных, системы счисления и алгоритмы. Обзор двоичной, восьмеричной и шестнадцатеричной систем счисления, принципы преобразования между ними, а также их применение в компьютерных системах. Рассмотрение битовых операций, логических операций и их значения для работы процессоров и других устройств. Особое внимание будет уделено роли чисел в разработке алгоритмов и структур данных, а также применению чисел в различных областях информатики, таких как базы данных, машинное обучение и искусственный интеллект. Этот раздел продемонстрирует практическое применение математических концепций в современной технологии.

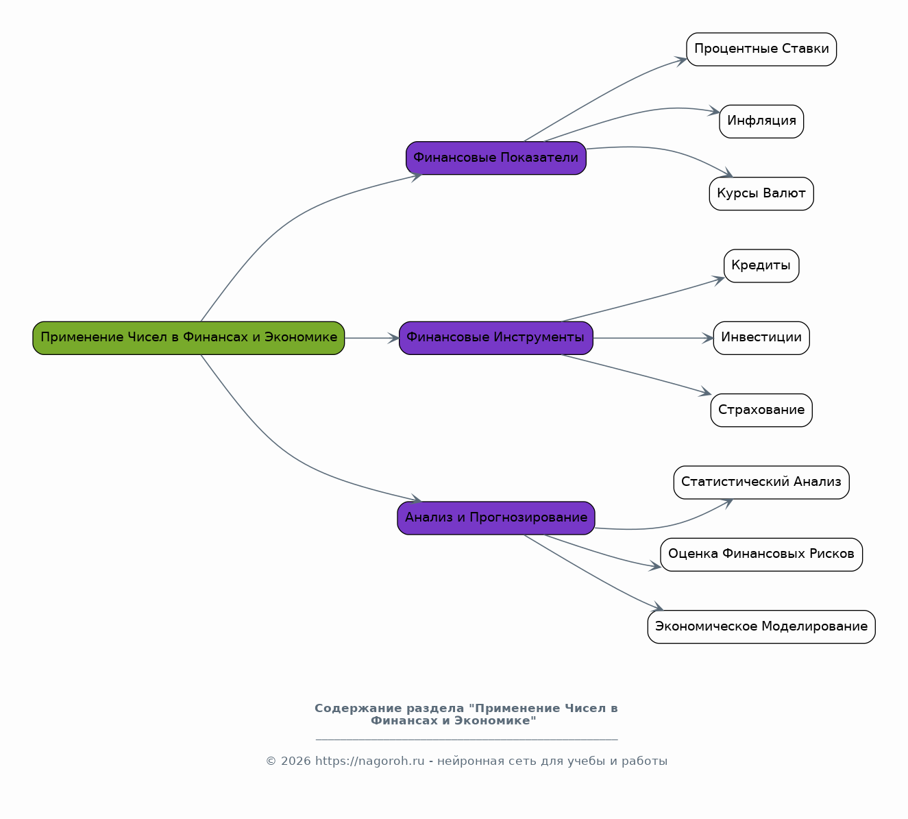
Применение Чисел в Финансах и Экономике

Содержимое раздела

В этом разделе рассматривается применение чисел в финансовых и экономических расчетах, включая моделирование, анализ данных и принятие решений. Обзор финансовых показателей, таких как процентные ставки, инфляция, курсы валют. Рассмотрение различных финансовых инструментов, таких как кредиты, инвестиции и страхование, и их математическое представление. Анализ статистических данных и применение математических методов для прогнозирования финансовых рисков и оценки инвестиционных проектов. Особое внимание будет уделено роли чисел в экономическом моделировании и анализе, позволяющем принимать обоснованные решения. Раздел также подчеркнет важность математических знаний для понимания экономических процессов и управления финансами.

Числа в Научных Исследованиях

Содержимое раздела

Этот раздел посвящен применению чисел в научных исследованиях, включая математическое моделирование, анализ данных и статистические методы. Обзор различных научных дисциплин, таких как физика, химия, биология и инженерия, и анализ роли чисел в каждой из них. Рассмотрение математических моделей, используемых для описания физических явлений, химических реакций и биологических процессов, а также использование статистических методов для обработки данных и получения значимых результатов. Особое внимание будет уделено применению чисел в анализе данных, проведению экспериментов и интерпретации результатов. Этот раздел продемонстрирует важность математических знаний для проведения научных исследований и понимания окружающего мира.

Числа в Повседневной Жизни

Содержимое раздела

Раздел посвящен изучению роли чисел в повседневной жизни, включая базовые математические расчеты, планирование, управление бюджетом и принятие решений. Обзор применения чисел в различных ситуациях, таких как покупки, приготовление пищи, планирование поездок и управление личными финансами. Рассмотрение базовых математических операций, дробей, процентов и их применения в повседневных задачах. Особое внимание будет уделено практическим примерам и задачам, которые помогут читателям лучше понимать и использовать числа в своей жизни. Цель раздела — подчеркнуть значимость математических знаний для эффективной организации повседневной жизни и принятия обоснованных решений.

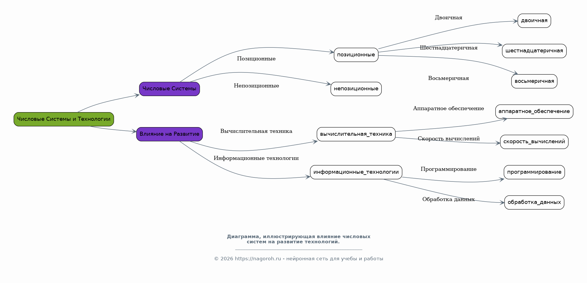
Числовые Системы и Их Влияние на Развитие Технологий

Содержимое раздела

В этом разделе рассматриваются различные числовые системы, включая позиционные и непозиционные системы счисления, а также их влияние на развитие вычислительной техники и информационных технологий. Разбор принципов работы различных систем счисления. Особое внимание будет уделено двоичной системе счисления, ее роли в компьютерных системах и влиянию на разработку аппаратного и программного обеспечения. Также будет рассматриваться использование других систем счисления, таких как шестнадцатеричная и восьмеричная, и их применение в различных областях, например, в программировании и обработке данных. В заключение будет рассмотрено, как развитие числовых систем повлияло на скорость и эффективность вычислений, а также на общую прогресс в области информационных технологий.

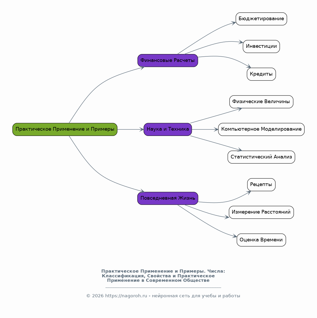
Практическое Применение и Примеры

Содержимое раздела

В этом разделе будут представлены конкретные примеры и практические задачи, демонстрирующие использование чисел в различных областях. Рассмотрение реальных жизненных ситуаций, где применяются числа, для объяснения сложных понятий. Определение задач, требующих использования математических знаний и навыков. Анализ проблем, связанных с использованием чисел, и поиск возможных решений. Раздел будет включать примеры из различных областей, таких как финансы, наука, техника и повседневная жизнь. Использование наглядных иллюстраций, графиков и диаграмм для улучшения понимания материала, а также практические упражнения и задания для самопроверки.

Заключение

Содержимое раздела

Заключительный раздел призван обобщить основные результаты исследования, сформулировать выводы и указать на перспективы дальнейших исследований. В нём необходимо кратко изложить основные положения, рассмотренные в работе, и подчеркнуть значимость изученной темы. Нужно дать оценку достигнутым результатам, указав на степень достижения поставленных целей и задач. Также следует выделить основные выводы, полученные в ходе исследования, и их практическое значение. В завершение, необходимо предложить направления для будущих исследований, которые могут быть полезными для развития знаний в данной области.

Список литературы

Содержимое раздела

Этот раздел содержит список использованных источников, включая книги, статьи, онлайн-ресурсы и другие материалы, которые были использованы в процессе исследования. Список литературы должен быть оформлен в соответствии с требованиями к цитированию и оформлению научных работ.. В список должны быть включены все источники, на которые были сделаны ссылки в тексте работы. Основная задача списка литературы – обеспечить возможность проверки информации, представленной в работе, а также предоставить читателям ресурсы для дальнейшего изучения темы. Оформление списка должно соответствовать утвержденным стандартам цитирования.

Получи Такой Проект

До 90% уникальность
Готовый файл Word
15-30 страниц
Список источников по ГОСТ
Оформление по ГОСТ
Таблицы и схемы
Презентация

Создать Проект на любую тему за 5 минут

Создать

#5482686