Нейросеть

Даму ЖИ арқылы оқушылардың сыни ойлау дағдыларын жетілдіру: зерттеу жобасы

Нейросеть для проекта Гарантия уникальности Строго по ГОСТу Высочайшее качество Поддержка 24/7

Бұл зерттеу жобасы оқушылардың сыни ойлау дағдыларын дамытуда жасанды интеллект (ЖИ) технологияларын қолданудың тиімділігін зерттеуге бағытталған. Жобаның мақсаты – ЖИ құралдарының, әсіресе, оқу үдерісіндегі жаңашылдықтарды қолдану арқылы оқушылардың ойлау қабілетін арттыру мүмкіндіктерін талдау. Зерттеу барысында ЖИ негізіндегі әдістерді қолдану арқылы оқушылардың талдау, бағалау, және проблемаларды шешу қабілеттерін дамыту жолдары қарастырылады. Жоба сонымен қатар, ЖИ-дың оқу процесіндегі әлеуетін, соның ішінде оқушылардың қызығушылығын арттыру және оқытудың жеке траекторияларын құру мүмкіндіктерін зерттейді. Зерттеудің нәтижелері оқушылардың сыни ойлау дағдыларын жақсартуға бағытталған оқыту әдістемелерін әзірлеуге және білім беру жүйесінде ЖИ-ды тиімді қолдануға ықпал етеді. Бұл жоба, сондай-ақ, ЖИ-дың этикалық және әлеуметтік аспектілерін, соның ішінде деректердің құпиялылығын және ЖИ қолданудың теріс әсерлерін қарастыруға мүмкіндік береді. Зерттеудің нәтижелері білім беру саласындағы мамандар мен саясаткерлерге оқу процесін жақсартуға және болашақ білім беру стратегияларын қалыптастыруға көмектеседі.

Идея:

Жобаның негізгі идеясы – ЖИ арқылы оқушылардың сыни ойлау дағдыларын дамытудың инновациялық тәсілдерін әзірлеу және іске асыру. Бұл тәсілдер оқушылардың сыни ойлау қабілетін арттыруға және олардың оқу үдерісіндегі белсенділігін арттыруға бағытталған.

Продукт:

Жобаның нәтижесінде оқушылардың сыни ойлау дағдыларын дамытуға арналған ЖИ негізіндегі оқыту платформасы жасалады. Бұл платформа оқушыларға талдау, бағалау және проблемаларды шешу сияқты сыни ойлау дағдыларын дамытуға мүмкіндік береді.

Проблема:

Қазіргі білім беру жүйесінде оқушылардың сыни ойлау дағдылары жеткіліксіз дамыған, бұл олардың ақпаратты тиімді талдау және шешім қабылдау қабілетіне әсер етеді. ЖИ технологияларының білім берудегі әлеуеті толық пайдаланылмаған, бұл оқушылардың оқу процесін қызықты және тиімді ету мүмкіндігін шектейді.

Актуальность:

Бүгінгі таңда сыни ойлау дағдыларының маңыздылығы жоғары, өйткені бұл оқушыларға күрделі мәселелерді шешуге және өз бетінше шешім қабылдауға көмектеседі. ЖИ технологияларының қарқынды дамуы бұл дағдыларды дамытуда жаңа мүмкіндіктер ашады, бұл жобаның өзектілігін арттырады.

Цель:

Жобаның басты мақсаты – ЖИ қолдану арқылы оқушылардың сыни ойлау дағдыларын жақсарту және оқыту процесінің тиімділігін арттыру. Бұл мақсат оқушылардың академиялық көрсеткіштерін жақсартуға және оларды болашаққа дайындауға бағытталған.

Целевая аудитория:

Жоба оқушыларға, мұғалімдерге және білім беру саласындағы мамандарға арналған. Жобаның нәтижелері оқушылардың сыни ойлау қабілеттерін дамытуға, мұғалімдердің оқыту әдістемелерін жетілдіруге және білім беру жүйесін жақсартуға көмектеседі.

Задачи:

  • Оқушылардың сыни ойлау дағдыларының бастапқы деңгейін бағалау.
  • ЖИ негізіндегі оқыту платформасын әзірлеу және сынау.
  • Оқушылардың сыни ойлау дағдыларына ЖИ-дың әсерін зерттеу.
  • Жобаның нәтижелерін жариялау және тарату.

Ресурсы:

Жобаны жүзеге асыру үшін компьютерлер, ЖИ платформаларына қолжетімділік, зерттеу әдістерін талдауға арналған бағдарламалық құралдар және білікті мамандар қажет.

Роли в проекте:

Зерттеуші зерттеу жобасын жоспарлайды, деректерді жинайды және талдайды, сондай-ақ зерттеу нәтижелерін жазады. Зерттеуші оқушылардың сыни ойлау дағдыларын дамытуда ЖИ қолданудың тиімділігін бағалайды. Зерттеушінің міндеттеріне зерттеу әдістемелері мен тәсілдерін таңдау, деректерді жинау мен талдау процестерін бақылау және жобаның нәтижелерін жариялау кіреді.

ЖИ маманы ЖИ платформасын әзірлеуге және оны оқу процесіне интеграциялауға жауапты. Ол ЖИ алгоритмдерін құрастырады, деректерді талдайды және оқушыларға арналған жекеленген оқыту траекторияларын әзірлейді. ЖИ маманының міндеті – ЖИ құралдарының тиімділігін арттыру және оларды оқушылардың сыни ойлау дағдыларын дамытуға бағыттау.

Мұғалім ЖИ платформасын оқу процесіне енгізуге қатысады, оқушыларға қолдау көрсетеді және олардың қажеттіліктеріне қарай оқыту әдістерін бейімдейді. Мұғалім оқушылардың жұмысын бағалайды және ЖИ платформасының тиімділігін арттыру үшін кері байланыс береді. Мұғалім ЖИ қолданудың этикалық аспектілерін талқылауға және оқушылардың сыни ойлауын дамытуға жағдай жасайды.

Сарапшы зерттеудің әдістемелік сапасын қамтамасыз етеді, зерттеу дизайнын бағалайды және нәтижелердің сенімділігін тексереді. Сарапшы зерттеу нәтижелері бойынша ұсыныстар береді және оқыту процесінде ЖИ қолданудың тиімділігін талдайды. Сарапшының міндеті – зерттеудің ғылыми құндылығын бағалау және жобаның сапасын арттыру.

Наименование образовательного учреждения

Проект

на тему

Даму ЖИ арқылы оқушылардың сыни ойлау дағдыларын жетілдіру: зерттеу жобасы

Выполнил: ФИО

Руководитель: ФИО

Содержание

  • Введение 1
  • Әдебиеттер шолуы 2
  • Зерттеу әдістемесі 3
  • Нәтижелер 4
  • Талқылау 5
  • ЖИ платформасын әзірлеу 6
  • Оқушылардың сыни ойлау дағдыларын бағалау 7
  • ЖИ-дың оқытуға әсерін талдау 8
  • Қорытынды 9
  • Әдебиеттер тізімі 10

Введение

Содержимое раздела

Бұл бөлімде зерттеу тақырыбының өзектілігі, зерттеудің мақсаттары мен міндеттері, зерттеудің ғылыми жаңалығы мен практикалық маңыздылығы келтіріледі. Сондай-ақ, ЖИ технологияларының білім берудегі рөлі мен оқушылардың сыни ойлау дағдыларын дамытудағы маңыздылығы талқыланады. Осылайша, зерттеудің жалпы контексті мен негізгі мәселелері көрсетіледі, зерттеудің мақсаттары мен міндеттерін нақтылауға, зерттеудің ғылыми негізін құруға және зерттеу жұмысының құрылымын сипаттауға, қолданылатын әдістер мен зерттеудің күтілетін нәтижелерін көрсетуге мүмкіндік береді.

Әдебиеттер шолуы

Содержимое раздела

Бұл бөлімде ЖИ және сыни ойлау дағдылары тақырыбындағы алдыңғы зерттеулерге талдау жасалады. Оқушылардың сыни ойлау қабілетін дамытуда ЖИ технологияларын қолданудың әртүрлі тәсілдері мен әдістері қарастырылады. Сондай-ақ, зерттеудің негізгі ұғымдары мен теориялық негіздері, мысалы, когнитивті психология және білім беру теориялары талқыланады. Әдебиеттер шолуы зерттеудің теориялық негізін құруға, зерттеудің әдіснамалық аппаратын таңдауға, зерттеудің жаңашылдығын көрсетуге және зерттеу үшін мәліметтер базасын құруға мүмкіндік береді. Бұл, сонымен қатар, зерттеудің мақсаттарын нақтылауға және зерттеу сұрақтарын қалыптастыруға көмектеседі.

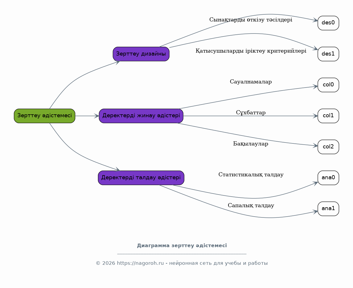
Зерттеу әдістемесі

Содержимое раздела

Бұл бөлімде зерттеудің әдіснамасы, деректерді жинау және талдау әдістері сипатталады. Зерттеу дизайны, сынақтарды өткізу тәсілдері, қатысушыларды іріктеу критерийлері мен деректерді талдау стратегиясы туралы мәліметтер беріледі. Зерттеу әдістемесі зерттеудің сенімділігі мен объективтілігін қамтамасыз етуге, деректерді жинау процесін стандарттауға, эксперименттік және бақылау топтарын таңдауға, зерттеу нәтижелерін талдау үшін статистикалық әдістерді қолдануға және зерттеудің валидтілігін қамтамасыз етуге мүмкіндік береді. Одан басқа зерттеу әдістерін таңдау, деректер жинау құралдарын әзірлеу және этикалық аспектілерді ескеру туралы ақпарат беріледі.

Нәтижелер

Содержимое раздела

Бұл бөлімде зерттеу нәтижелері ұсынылады, кестелер, графиктер, суреттер және статистикалық талдау нәтижелері келтіріледі. Бұл бөлімде деректерді талдау барысында алынған негізгі тенденциялар мен байланыстар сипатталады. Нәтижелер оқушылардың сыни ойлау дағдыларының ЖИ әсерінен қалай өзгергенін көрсетеді. Нәтижелерді ұсыну зерттеу сұрақтарына нақты жауаптар беруге, зерттеудің мақсаттарына жетуді көрсетуге, деректерді жүйелеуге, алынған нәтижелерді түсіндіруге және зерттеушілердің қызығушылығын арттыруға мүмкіндік береді.

Талқылау

Содержимое раздела

Бұл бөлімде зерттеу нәтижелері талқыланады, алынған нәтижелер алдыңғы зерттеулермен салыстырылады. Нәтижелердің интерпретациясы беріледі, олардың теориялық және практикалық салдарын талдау жасалады. Зерттеудің шектеулері мен болашақ зерттеулерге ұсыныстар беріледі. Талқылау бөлімі зерттеу нәтижелерін жан-жақты талдауға, олардың мағынасын тереңірек түсінуге, теориялық және практикалық тұрғыдан маңыздылығын бағалауға, зерттеудің күшті және әлсіз жақтарын анықтауға, сондай-ақ, болашақ зерттеулер үшін бағыттар ұсынуға мүмкіндік береді.

ЖИ платформасын әзірлеу

Содержимое раздела

Бұл бөлімде ЖИ негізіндегі оқыту платформасын әзірлеу процесі сипатталады, платформаның архитектурасы, функционалдығы, интерфейсі және қолданылған технологиялар туралы мәліметтер беріледі. Сондай-ақ, платформаның оқушылардың сыни ойлау дағдыларын дамытуда қалай қолданылатынын сипаттайтын мысалдар келтіріледі. ЖИ платформасын әзірлеу платформаның функционалдық талаптарын анықтауға, платформаның дизайнын жоспарлауға, платформаның технологиялық негізін құруға, компоненттерді әзірлеуге және интеграциялауға, тұтынушыларға ыңғайлы интерфейс жасауға және платформаны оқу процесіне енгізуге мүмкіндік береді.

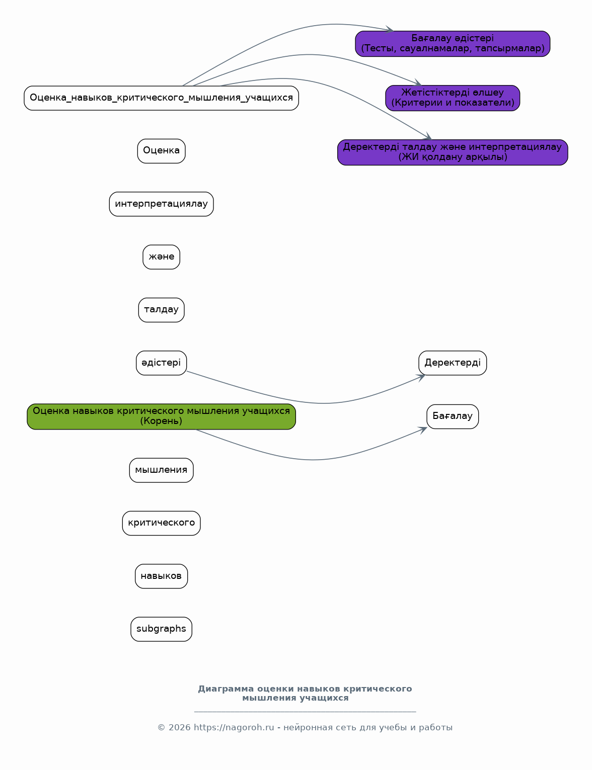
Оқушылардың сыни ойлау дағдыларын бағалау

Содержимое раздела

Бұл бөлімде оқушылардың сыни ойлау дағдыларын бағалау әдістері мен құралдары (тесттер, сауалнамалар, тапсырмалар) сипатталады. Бағалау критерийлері мен көрсеткіштері, сондай-ақ, ЖИ қолдану арқылы оқушылардың дағдыларының қалай өзгергені талданады. Оқушылардың сыни ойлау дағдыларын бағалау зерттеудің маңызды бөлігі болып табылады және оның тиімділігін бағалауға, бағалау әдістерін таңдауға, оқушылардың жетістіктерін өлшеуге, деректерді талдауға және интерпретациялауға мүмкіндік береді. Оның мақсаты — жобаның нәтижелерін бағалау және олардың оқушылардың дамуына әсерін анықтау.

ЖИ-дың оқытуға әсерін талдау

Содержимое раздела

Бұл бөлімде алынған нәтижелерге сүйене отырып, ЖИ-дың оқу процесіне тигізетін әсері талданады. ЖИ платформасының оқушылардың сыни ойлау дағдыларына, олардың академиялық жетістіктеріне, мотивациясына және оқуға деген қызығушылығына тигізетін әсері бағаланады. Сондай-ақ, ЖИ қолданудың артықшылықтары мен кемшіліктері, соның ішінде этикалық және әлеуметтік аспектілері қарастырылады. Талдау оқу процесінде ЖИ-ды тиімді қолдану стратегияларын әзірлеуге, зерттеу нәтижелерінің негізінде қорытынды жасауға және одан әрі зерттеулер үшін ұсыныстар беруге негіз болады.

Қорытынды

Содержимое раздела

Бұл бөлімде зерттеудің негізгі нәтижелері мен қорытындылары қысқаша ұсынылады. Жобаның мақсаттарына жетуі, зерттеу сұрақтарына жауаптар және болашақ зерттеулерге ұсыныстар келтіріледі. Сонымен қатар, зерттеудің практикалық маңыздылығы мен білім беру жүйесінде ЖИ қолданудың перспективалары қарастырылады. Қорытынды бөлімі зерттеудің негізгі тұжырымдарын жинақтауға, зерттеудің маңыздылығын атап көрсетуге, болашақ зерттеулерге бағыттар ұсынуға және оқыту процесінде жасанды интеллектті қолданудың кең перспективаларын көрсетуге мүмкіндік береді.

Әдебиеттер тізімі

Содержимое раздела

Бұл бөлімде зерттеу барысында пайдаланылған әдебиеттердің толық тізімі келтіріледі. Әдебиеттер тізімі зерттеудің сенімділігін арттыруға, зерттеудің теориялық негізін көрсетуге, авторлардың жұмыстарына сілтеме жасауға және зерттеу тақырыбы бойынша қосымша ақпарат іздеуге мүмкіндік береді. Сондай-ақ, әдебиеттер тізімінде қолданылған барлық дереккөздердің (кітаптар, мақалалар, интернет ресурстары) толық библиографиялық сипаттамасы көрсетіледі.

Получи Такой Проект

До 90% уникальность
Готовый файл Word
15-30 страниц
Список источников по ГОСТ
Оформление по ГОСТ
Таблицы и схемы
Презентация

Создать Проект на любую тему за 5 минут

Создать

#5487161