Нейросеть

Дәстүрлі өркениеттер: Африка, Америка, Австралия және Океания мәдениеттерін зерттеу

Нейросеть для проекта Гарантия уникальности Строго по ГОСТу Высочайшее качество Поддержка 24/7

Зерттеу жұмысы Африка, Америка, Австралия және Океания құрлықтарындағы ежелгі өркениеттердің тарихын, мәдениетін, әлеуметтік құрылымын және діни нанымдарын жан-жақты талдауға арналған. Жобаның мақсаты – әртүрлі аймақтардағы халықтардың өмір сүру салтының ерекшеліктерін анықтау және олардың қазіргі заманғы қарым-қатынасқа тигізетін әсерін бағалау. Зерттеу барысында археологиялық деректерге, этнографиялық зерттеулерге және тарихи жазбаларға сүйене отырып, аймақтардың мәдени мұрасының айрықша ерекшеліктері қарастырылады. Жоба сонымен қатар, бұл өркениеттердің дүниежүзілік мәдениетке қосқан үлесін, олардың рухани және материалдық жетістіктерін зерттейді. Ерекше назар Африканың ежелгі патшалықтары мен империяларына, Американың индейлік өркениеттеріне, Австралияның аборигендік мәдениетіне және Океанияның аралдық қауымдастықтарына аударылады. Зерттеу нәтижелері тарихи білімді кеңейтуге және осы өркениеттердің қазіргі мәдениеттегі маңызын түсінуге мүмкіндік береді, сондай-ақ мәдениеттердің өзара әрекеттесуі мен адамзаттың даму жолдары туралы түсінікті қалыптастырады.

Идея:

Бұл жоба әлемнің әртүрлі аймақтарындағы ежелгі мәдениеттердің тарихын, құндылықтарын және ерекшеліктерін зерттеуге бағытталған. Зерттеу нәтижелері студенттер мен зерттеушілерге ежелгі өркениеттердің қазіргі заманғы мәдениетке тигізетін әсерін түсінуге көмектеседі.

Продукт:

Жобаның нәтижесінде дәстүрлі өркениеттер туралы жан-жақты ақпарат беретін ғылыми мақалалар мен презентациялар дайындалады. Сондай-ақ, жоба аясында Африка, Америка, Австралия және Океания мәдениетіне арналған көрмелер ұйымдастырылады.

Проблема:

Көптеген адамдар ежелгі мәдениеттердің ерекшеліктері мен маңыздылығы туралы жеткілікті білімге ие емес. Бұл білімнің жеткіліксіздігі мәдени мұраны түсінуге және бағалауға кедергі келтіреді.

Актуальность:

Бүгінгі таңда әртүрлі мәдениеттер арасындағы өзара түсіністікті дамыту маңызды рөл атқарады. Бұл жоба әлемнің мәдени әралуандығын зерттеу арқылы түрлі мәдениеттер арасындағы диалогты нығайтуға көмектеседі.

Цель:

Жобаның негізгі мақсаты – Африка, Америка, Австралия және Океаниядағы ежелгі өркениеттер туралы білімді кеңейту және олардың құндылықтарын насихаттау. Сонымен қатар, студенттердің зерттеушілік дағдыларын дамыту және мәдени мұраға деген қызығушылығын арттыру.

Целевая аудитория:

Жоба студенттерге, тарихшыларға, мәдениеттанушыларға және жалпы мәдениетке қызығушылық танытатын барлық адамдарға арналған. Жобаның нәтижелері ғылыми конференцияларда талқылауға және оқулықтарда пайдалануға ұсынылады.

Задачи:

  • Әдебиеттерді шолу және жоба тақырыбы бойынша ақпарат жинау.
  • Африка, Америка, Австралия және Океанияның ежелгі өркениеттері туралы деректерді талдау.
  • Зерттеу нәтижелерін жазу және презентация дайындау.
  • Мәдени мұраға қатысты қазіргі заманғы мәселелерді талқылау.
  • Жобаның қорытындысын шығару және ұсыныстар беру.

Ресурсы:

Жобаны жүзеге асыру үшін тарихи жазбалар, археологиялық есептер, этнографиялық зерттеулер, кітапханалардың ресурстары, онлайн дерекқорлар және сарапшылардың кеңестері қажет.

Роли в проекте:

Зерттеуші жоба тақырыбы бойынша деректерді жинайды, талдайды және интерпретациялайды. Ол ғылыми әдебиеттерді зерттейді, тарихи құжаттармен жұмыс істейді және алынған мәліметтерді жүйелейді. Зерттеушінің міндеті – жобаның мақсаттарына жету үшін тиісті зерттеу әдістерін таңдау және қолдану, сондай-ақ жобаның нәтижелерін ғылыми тұрғыдан ұсыну.

Аналитик жиналған деректерді сараптайды және оларды талдау үшін статистикалық әдістерді қолданады. Ол зерттеу нәтижелеріндегі заңдылықтар мен тенденцияларды анықтайды. Аналитик деректердің сенімділігін бағалайды және оларды интерпретациялау үшін тиісті әдістерді қолданады. Сондай-ақ, аналитик зерттеушіге алынған нәтижелер бойынша ұсыныстар береді.

Редактор жобаның жазбаша бөлігін тексеріп, оның сауаттылығын, логикалық құрылымын және ғылыми стилін қамтамасыз етеді. Ол грамматикалық және стилистикалық қателерді анықтайды және түзетулер жасайды. Редактордың міндеті – мәтіннің нақтылығын, түсініктілігін және ғылыми талаптарға сай болуын қамтамасыз ету, сондай-ақ авторлық стильді сақтау.

Презентация жасаушы зерттеу нәтижелерін көрнекі және тартымды түрде ұсынады. Ол мәтіндік және графикалық материалдарды біріктіріп, презентация слайдтарын жасайды. Презентация жасаушының міндеті – аудиторияның назарын аудару үшін визуалды элементтерді тиімді қолдану, сондай-ақ зерттеу нәтижелерін қысқа және түсінікті түрде ұсыну.

Наименование образовательного учреждения

Проект

на тему

Дәстүрлі өркениеттер: Африка, Америка, Австралия және Океания мәдениеттерін зерттеу

Выполнил: ФИО

Руководитель: ФИО

Содержание

  • Введение 1
  • Африканың ежелгі өркениеттері 2
  • Американың ежелгі өркениеттері 3
  • Австралияның аборигендік мәдениеті 4
  • Океанияның аралдық мәдениеттері 5
  • Салыстырмалы талдау 6
  • Мәдени мұра және сақтау 7
  • Қазіргі замандағы мәдениеттегі өркениеттердің рөлі 8
  • Қорытынды 9
  • Әдебиеттер тізімі 10

Введение

Содержимое раздела

Бұл кіріспе бөлімде жобаның мақсаттары мен міндеттері нақтыланады, сонымен қатар зерттеу объектілері мен әдістері талқыланады. Кіріспеде осы тақырыптың өзектілігіне ерекше назар аударылады, зерттеудің теориялық және практикалық маңыздылығы көрсетіледі. Сонымен қатар, зерттеудің құрылымы мен негізгі мәселелері қамтылады, мәдени контекстке шолу жасалады.

Африканың ежелгі өркениеттері

Содержимое раздела

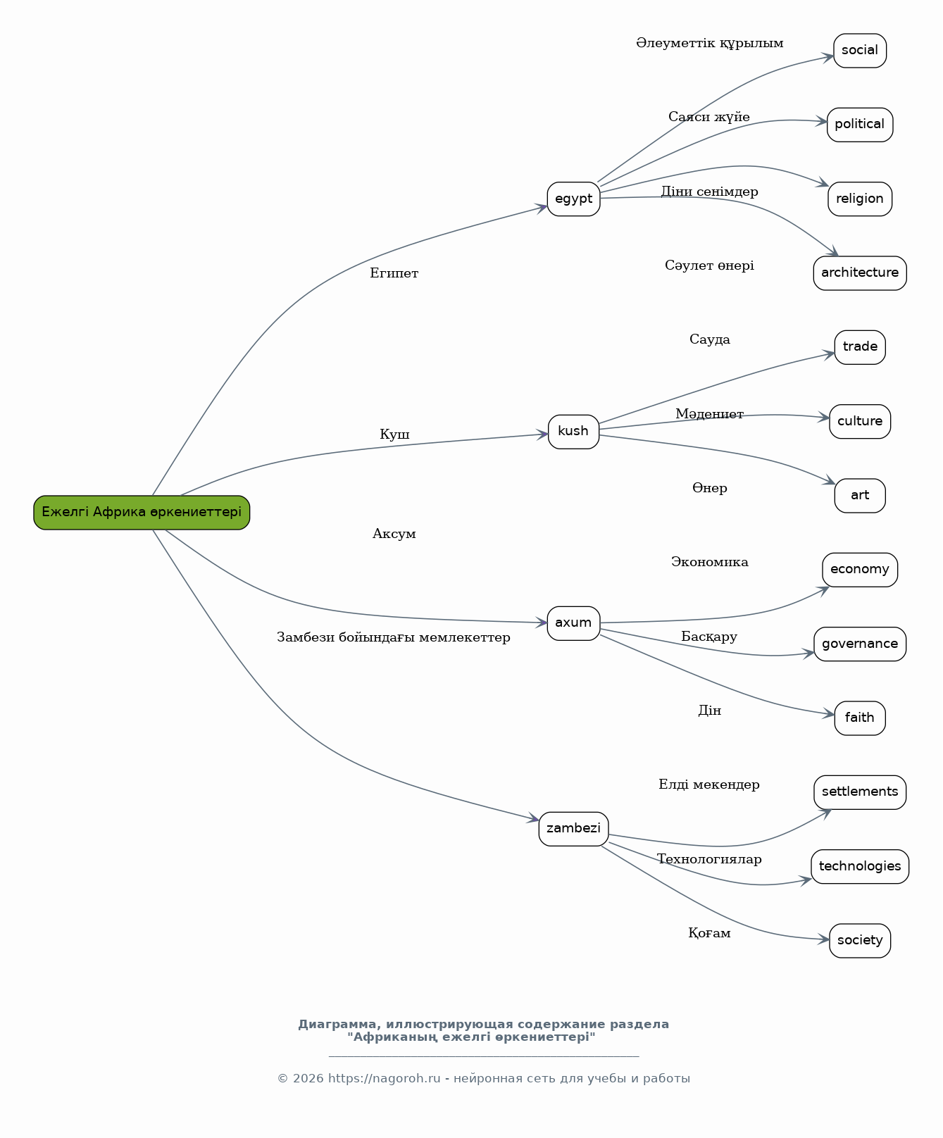
Бұл бөлімде Африка континентіндегі ежелгі өркениеттер, мысалы, Египет, Куш, Аксум және ежелгі Замбези бойындағы мемлекеттер сияқты мәдениеттердің даму тарихы қарастырылады. Олардың әлеуметтік құрылымы, саяси жүйелері, діни сенімдері, сәулет өнері мен мәдени жетістіктері талданады. Ежелгі африкалық өркениеттердің өмір сүру ерекшеліктері, олардың қоршаған ортаға қарым-қатынасы және көршілес мәдениеттермен байланысы зерттеледі.

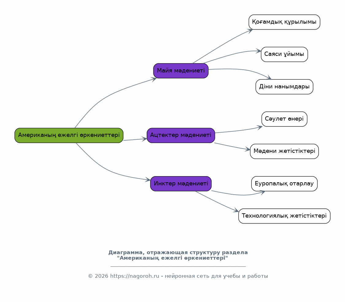
Американың ежелгі өркениеттері

Содержимое раздела

Бұл бөлімде Америка құрлығындағы ежелгі өркениеттер, мысалы, майялар, ацтектер және инктер сияқты мәдениеттердің дамуы қарастырылады. Олардың қоғамдық құрылымы, саяси ұйымдары, діни нанымдары және мәдени жетістіктеріне талдау жасалады. Сонымен қатар, олардың өмір сүру ерекшеліктері, технологиялық жетістіктері және Еуропалық отарлау кезіндегі тағдыры зерттеледі. Құрбандар мен сәулет өнері, мәдени мұра туралы мәліметтер ұсынылады.

Австралияның аборигендік мәдениеті

Содержимое раздела

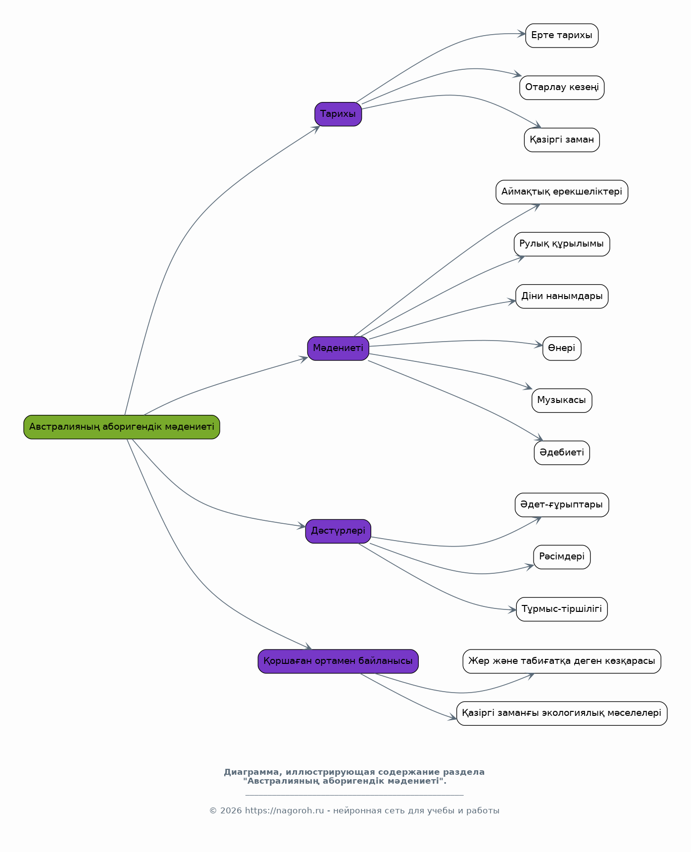
Бұл бөлімде Австралияның аборигендік халқының тарихы, мәдениеті және дәстүрлері туралы мәліметтер беріледі. Олардың аймақтық ерекшеліктері, рулық құрылымы, діни нанымдары және әдет-ғұрыптары қарастырылады. Аборигендердің өнер, музыка және әдебиеттегі жетістіктері, сондай-ақ олардың қоршаған ортамен байланысы мен қазіргі замандағы мәселелері талқыланады. Жергілікті халықтың жалпы тарихына, әдет-ғұрыптарына, тұрмыс-тіршіліктеріне тоқталады.

Океанияның аралдық мәдениеттері

Содержимое раздела

Бұл бөлімде Океания аралдарының (Полинезия, Микронезия және Меланезия) мәдениеттерінің ерекшеліктері талқыланады. Аралдық қауымдастықтардың тарихы, әлеуметтік құрылымы, діни нанымдары, дәстүрлі өнері мен қолөнері қарастырылады. Арал тұрғындарының қоршаған ортамен байланысы, навигациялық шеберлігі және сауда қатынастары зерттеледі. Әр аймақтың мәдени ерекшеліктеріне, билеріне, музыкасына, діни сенімдеріне шолу жасалады.

Салыстырмалы талдау

Содержимое раздела

Бұл бөлімде жоғарыда аталған өркениеттер арасындағы ұқсастықтар мен айырмашылықтар салыстырылады. Әлеуметтік құрылымдар, саяси жүйелер, діни сенімдер, өнер мен технологиялық жетістіктер салыстырмалы түрде талданады. Мәдени алмасулар, өзара әсерлер және ортақ мәдени құндылықтардың болуы зерттеледі, сондай-ақ тарихи контекст пен географиялық факторлардың әсері талқыланады.

Мәдени мұра және сақтау

Содержимое раздела

Бұл бөлімде зерттелген өркениеттердің мәдени мұрасын сақтау және қорғау мәселелері қарастырылады. Тарихи ескерткіштер мен мәдени құндылықтарды сақтау әдістері, сондай-ақ олардың туризм мен қазіргі заманғы қоғамдағы рөлі талқыланады. Мәдени мұра объектілерін қалпына келтіру және қорғау жөніндегі халықаралық тәжірибе, саяси және қоғамдық ұйымдардың рөлі қарастырылады, сонымен қатар мәдени туризмнің әсері бағаланады.

Қазіргі замандағы мәдениеттегі өркениеттердің рөлі

Содержимое раздела

Бұл бөлімде зерттелген өркениеттердің қазіргі заманғы мәдениетке тигізетін әсері талқыланады. Дәстүрлі құндылықтардың қазіргі заманғы қоғамдағы маңызы, олардың өнер, музыка, әдебиет және сәулет өнеріндегі көріністері қарастырылады. Сонымен қатар, ежелгі мәдениеттердің қазіргі заманғы мәдениетке әсері, соның ішінде әлемдік мәдениеттегі интеграция мен мәдени әралуандылық мәселелері талқыланады.

Қорытынды

Содержимое раздела

Қорытынды бөлімде жүргізілген зерттеулердің негізгі нәтижелері мен қорытындылары қысқаша баяндалады. Зерттеу барысында анықталған негізгі тенденциялар, маңызды ерекшеліктер және мәдениеттер арасындағы өзара байланыстар қорытындыланады. Зерттеудің теориялық және практикалық маңыздылығы, сондай-ақ болашақтағы зерттеулерге ұсыныстар беріледі. Зерттеудің мақсаттарына жету деңгейі бағаланады.

Әдебиеттер тізімі

Содержимое раздела

Бұл бөлімде жобаны дайындау барысында пайдаланылған ғылыми әдебиеттердің, дереккөздердің, мақалалардың және кітаптардың толық тізімі келтіріледі. Әдебиеттер тізімі ғылыми талаптарға сай ресімделеді, соның ішінде авторлардың аты-жөні, кітаптардың атаулары, басылымдары, беттер нөмірі және басқа да мәліметтер көрсетіледі. Әдебиеттер тізімі зерттеу жұмысының сенімділігін көрсетеді.

Получи Такой Проект

До 90% уникальность
Готовый файл Word
15-30 страниц
Список источников по ГОСТ
Оформление по ГОСТ
Таблицы и схемы
Презентация

Создать Проект на любую тему за 5 минут

Создать

#5487974