Нейросеть

Декабристы в Сибири: Культурное наследие и личные трагедии

Нейросеть для проекта Гарантия уникальности Строго по ГОСТу Высочайшее качество Поддержка 24/7

Данный исследовательский проект посвящен глубокому изучению влияния восстания декабристов на культурное развитие Сибири. Он направлен на комплексный анализ различных аспектов, связанных с пребыванием декабристов в ссылке, включая их вклад в науку, образование, искусство и общественную жизнь региона. Исследование предполагает детальное рассмотрение, как личные трагедии декабристов переплетались с их общественной деятельностью, и как это отразилось на формировании сибирской идентичности. Проект также включает в себя изучение архивных материалов, мемуаров, редких изданий и других исторических источников для воссоздания целостной картины жизни декабристов в ссылке. Особое внимание уделяется анализу культурного наследия, оставленного декабристами, и его влиянию на последующие поколения сибиряков. В рамках проекта планируется выявить новые факты и интерпретации, которые помогут лучше понять роль декабристов в истории Сибири и России в целом. Результаты исследования могут быть полезны для широкого круга читателей, интересующихся историей, культурой и общественной жизнью России XIX века.

Идея:

Проект направлен на всестороннее изучение жизни и деятельности декабристов в Сибири, рассматривая их вклад в культурное развитие региона и отражение этого в общественном сознании. Исследование предполагает анализ личных судеб декабристов в контексте их общественной активности и влияния на формирование сибирской идентичности.

Продукт:

Результатом проекта станет аналитический отчет, содержащий детальное описание культурного наследия декабристов в Сибири, подкрепленное историческими данными и анализом. Также будет создана презентация с основными выводами, доступная для широкой аудитории.

Проблема:

Существует недостаточная изученность вклада декабристов в культурное развитие Сибири, особенно в контексте их личных трагедий и политической деятельности. Необходим более глубокий анализ архивных материалов и исторических источников для восстановления полной картины их жизни и деятельности.

Актуальность:

Изучение наследия декабристов актуально для понимания истории Сибири и России, а также для формирования исторической памяти и гражданской идентичности. Проект способствует сохранению и популяризации культурного наследия, что особенно важно в современном обществе.

Цель:

Цель проекта — всестороннее исследование культурного наследия декабристов в Сибири, включая анализ их вклада в развитие науки, образования и искусства. Проект также направлен на выявление личных трагедий декабристов и их влияния на формирование сибирской идентичности.

Целевая аудитория:

Аудитория проекта включает школьников, студентов, преподавателей истории, краеведов и всех, кто интересуется историей России и Сибири. Результаты исследования будут интересны как специалистам, так и широкой публике.

Задачи:

  • Сбор и анализ архивных материалов, мемуаров и других исторических источников.
  • Изучение вклада декабристов в развитие науки, образования и культуры Сибири.
  • Анализ личных трагедий декабристов и их влияния на формирование общественной жизни.
  • Подготовка аналитического отчета и презентации результатов исследования.

Ресурсы:

Для реализации проекта потребуются доступ к архивным фондам, литературе по истории Сибири, а также компьютерное оборудование и программное обеспечение для анализа данных и подготовки презентаций.

Роли в проекте:

Отвечает за общее руководство проектом, планирование, координацию работы команды, контроль выполнения задач, подготовку промежуточных и итоговых отчетов. Руководитель проекта также отвечает за взаимодействие с экспертами и предоставление обратной связи, обеспечивая соответствие исследования поставленным задачам и высокое качество результатов. Он принимает решения по всем основным аспектам проекта.

Проводит сбор и анализ исторических данных, работает с архивными материалами, изучает мемуары и другие источники. Исследователь занимается систематизацией информации, подготовкой аналитических обзоров и написанием разделов итогового отчета. Он также принимает участие в подготовке презентаций, обеспечивая достоверность и глубину исследовательского материала.

Отвечает за обработку данных, их анализ и интерпретацию с использованием различных методов и инструментов. Аналитик данных обрабатывает собранные данные, используя статистические методы, визуализирует результаты, выполняет логические обобщения, делает выводы на основе проведенного анализа и готовит отчеты, обеспечивая строгость и обоснованность исследовательских выводов.

Отвечает за визуальное оформление презентаций и других материалов проекта. Дизайнер создает привлекательные и информативные графические элементы, подбирает шрифты и стили, обеспечивая наглядность и понятность представления результатов исследования. Он соблюдает единый стиль оформления, который соответствует целям и задачам проекта, делая материалы доступными для восприятия.

Наименование образовательного учреждения

Проект

на тему

Декабристы в Сибири: Культурное наследие и личные трагедии

Выполнил: ФИО

Руководитель: ФИО

Содержание

  • Введение 1
  • Декабристы и Сибирь: Исторический контекст 2
  • Культурная деятельность декабристов в Сибири 3
  • Личные трагедии и судьбы декабристов 4
  • Влияние декабристов на формирование сибирской идентичности 5
  • Методология исследования 6
  • Анализ архивных материалов и исторических источников 7
  • Вклад декабристов в развитие образования и науки Сибири 8
  • Заключение 9
  • Список литературы 10

Введение

Содержимое раздела

Данный раздел служит для представления общей темы исследования: декабристы в Сибири. В нем обосновывается актуальность выбранной темы, указываются цели и задачи исследования, а также обозначается методология, которая будет использоваться в рамках проекта. Подчеркивается значимость изучения культурного наследия декабристов для понимания истории России и Сибири. Описываются основные источники, которые будут рассмотрены в рамках работы, и дается краткий обзор структуры исследования, чтобы читатель мог ориентироваться в дальнейшем изложении материала. Этот раздел должен определить рамки исследования, обозначить его ключевые вопросы и представить основные подходы к их решению.

Декабристы и Сибирь: Исторический контекст

Содержимое раздела

В данном разделе рассматривается исторический контекст, в котором происходило пребывание декабристов в Сибири. Анализируются политические, социальные и экономические условия того времени, а также причины и последствия восстания декабристов. Описываются основные этапы ссылки декабристов, их условия жизни и взаимодействия с местным населением. Исследуется политика царского правительства по отношению к сосланным, а также эволюция взглядов декабристов в ссылке. Особое внимание уделяется географии мест ссылки и их влиянию на жизнь декабристов. Раздел должен дать полное представление об исторических предпосылках и условиях, в которых происходила ссылка декабристов.

Культурная деятельность декабристов в Сибири

Содержимое раздела

Этот раздел посвящен анализу культурной деятельности декабристов в Сибири. Рассматривается их вклад в развитие образования, науки, искусства и общественной жизни региона. Анализируются кружки, организованные декабристами, виды их деятельности, влияние на местное население. Особое внимание уделяется их роли в создании библиотек, организации школ и других культурных учреждений. Исследуются произведения декабристов, написанные в ссылке, и их влияние на последующую культуру Сибири. Раздел должен показать многогранность культурной деятельности декабристов и её вклад в развитие региона.

Личные трагедии и судьбы декабристов

Содержимое раздела

В данном разделе рассматриваются личные судьбы и трагедии декабристов в сибирской ссылке. Анализируются их семейные отношения, личные переживания, болезни, смерть и другие аспекты их жизни. Описываются условия заключения и ссылки для каждого из декабристов, их отношение к местному населению и друг к другу. Особое внимание уделяется писем, дневникам и мемуарам, которые раскрывают внутренний мир декабристов. Раздел должен дать глубокое представление о человеческом измерении пребывания декабристов в ссылке и их преодолении трудностей.

Влияние декабристов на формирование сибирской идентичности

Содержимое раздела

В этом разделе анализируется влияние деятельности декабристов на формирование сибирской идентичности. Рассматриваются их вклад в развитие просвещения, культуры и общественной мысли в Сибири, а также их влияние на местное население. Особое внимание уделяется анализу мемуаров и других исторических источников, в которых отражены взгляды декабристов и их взаимодействие с сибиряками. Исследуется, каким образом деятельность декабристов способствовала формированию особого регионального самосознания. Раздел должен показать, как декабристы внесли вклад в культурное и социальное развитие Сибири.

Методология исследования

Содержимое раздела

В данном разделе подробно описывается методология исследования. Рассматриваются методы, использованные для сбора и анализа данных. Указываются источники, которые были использованы в процессе исследования, включая архивные материалы, мемуары, письма. Описываются методы анализа, такие как исторический анализ, контент-анализ и сравнительный анализ. Обосновывается выбор методологических подходов и их соответствие задачам исследования. Раздел должен предоставить читателю четкое представление о том, как проводилось исследование и какие методы были использованы для получения результатов.

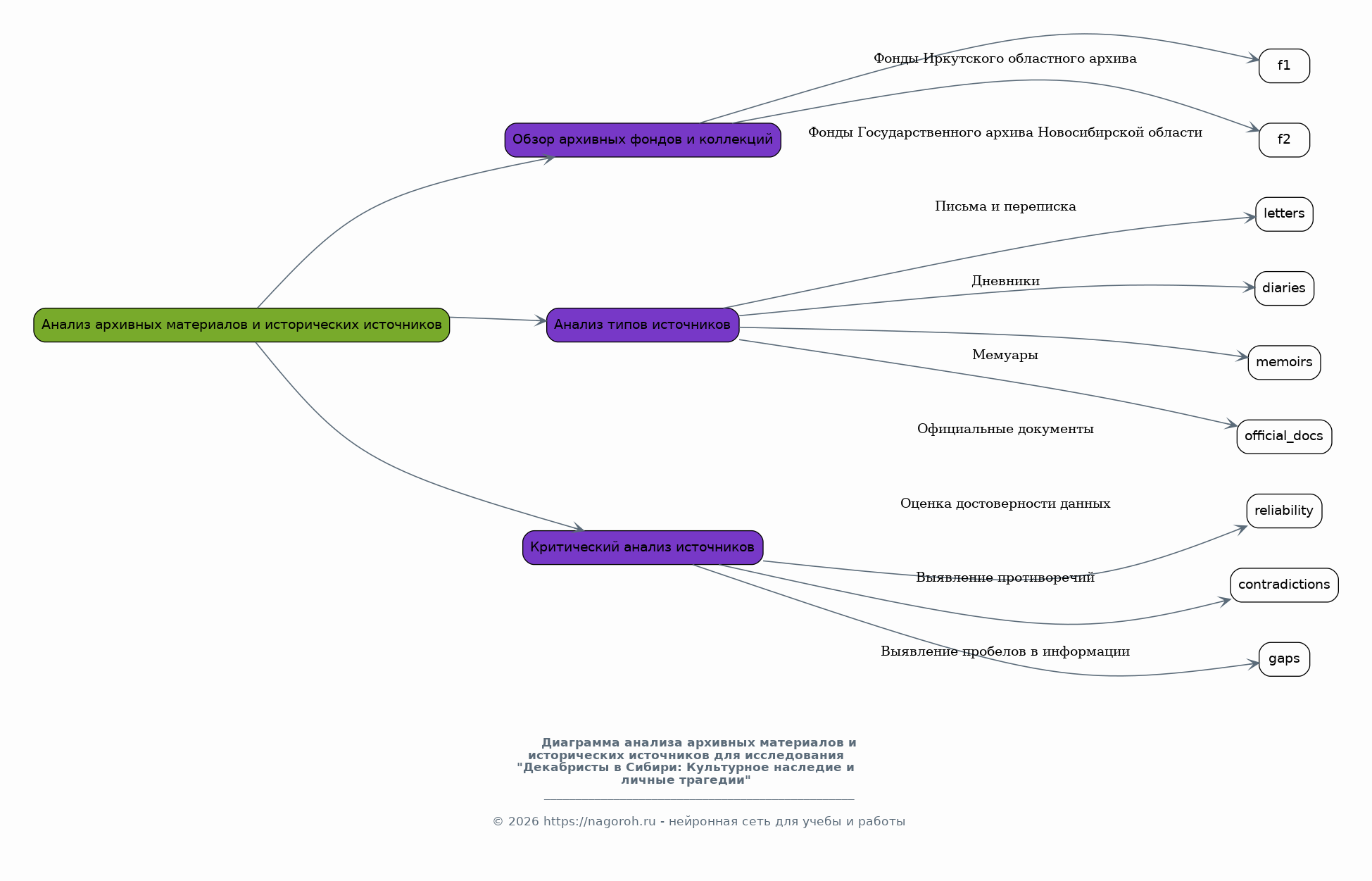
Анализ архивных материалов и исторических источников

Содержимое раздела

Данный раздел посвящен детальному анализу архивных материалов и исторических источников, используемых в исследовании. Производится обзор основных архивных фондов и коллекций, содержащих информацию о жизни и деятельности декабристов в Сибири. Анализируются основные типы источников: письма, дневники, мемуары, официальные документы. Рассматриваются особенности каждого типа источника, их информационная ценность и степень достоверности. Проводится критический анализ источников, выявляются пробелы и противоречия в данных. Раздел должен показать, как конкретные источники были использованы для получения результатов.

Вклад декабристов в развитие образования и науки Сибири

Содержимое раздела

В данном разделе рассматривается конкретный вклад декабристов в развитие образования и науки в Сибири. Анализируются их инициативы по организации школ, библиотек и кружков для просвещения местного населения. Изучается содержание учебных программ, используемые методы обучения и влияние на учеников. Рассматривается научная деятельность декабристов, их исследования и открытия в области географии, этнографии, геологии и других наук. Особое внимание уделяется тому, как декабристы способствовали распространению знаний и формированию научного сообщества в Сибири. Раздел должен показать значимость декабристов в процессе развития образования и науки в регионе.

Заключение

Содержимое раздела

В заключении обобщаются основные выводы, полученные в ходе исследования. Подводятся итоги по всем рассмотренным аспектам: исторический контекст, культурная деятельность, личные судьбы, влияние на формирование сибирской идентичности. Подчеркивается значимость вклада декабристов в развитие Сибири и его долгосрочное влияние. Оценивается степень достижения поставленных целей исследования. Формулируются рекомендации для дальнейших исследований по данной теме, указываются возможные направления для будущих работ. Раздел служит для подведения итогов и определения места исследования в более широком контексте исторических знаний.

Список литературы

Содержимое раздела

В списке литературы приводятся все использованные источники, включая архивные материалы, научные статьи, монографии и другие публикации, на которые ссылались в процессе исследования. Список должен быть составлен в соответствии с требованиями к оформлению научной работы: авторы, названия, издательства, год издания. Раздел служит для указания на использованные источники и демонстрации глубины проработки темы. Организация списка может быть алфавитной или по главам в зависимости от требований к оформлению работы. Этот раздел обеспечивает прозрачность и предоставляет возможность проверить использованную информацию.

Получи Такой Проект

До 90% уникальность
Готовый файл Word
15-30 страниц
Список источников по ГОСТ
Оформление по ГОСТ
Таблицы и схемы
Презентация

Создать Проект на любую тему за 5 минут

Создать

#5696270