Нейросеть

Декоративно-прикладное творчество и народный костюм в архитектурном дизайне: Эстетика и функциональность

Нейросеть для проекта Гарантия уникальности Строго по ГОСТу Высочайшее качество Поддержка 24/7

Данный исследовательский проект посвящен глубокому изучению взаимосвязи декоративно-прикладного искусства, традиционного народного костюма и архитектурного зодчества. Проект предполагает анализ влияния элементов народного костюма, таких как орнаменты, цветовая гамма и крой, на формирование архитектурного облика зданий и интерьеров. В рамках исследования будет изучено, как особенности народного костюма могут служить источником вдохновения для современных архитекторов и дизайнеров, а также исследованы способы адаптации традиционных мотивов в контексте современных строительных технологий и материалов. Особое внимание уделяется выявлению региональных особенностей и культурных кодов, присутствующих в народном костюме и их отражению в архитектурных решениях. Исследование призвано продемонстрировать, как гармоничное сочетание традиций и инноваций может способствовать созданию уникальных и выразительных архитектурных объектов, сохраняющих культурную идентичность и отвечающих современным требованиям функциональности и эстетики.

Идея:

Проект направлен на изучение влияния декоративно-прикладного искусства и народного костюма на архитектурный дизайн. Цель – выявить закономерности использования элементов народного костюма в архитектуре, а также предложить новые подходы к проектированию, основанные на культурном наследии.

Продукт:

Результатом работы станет аналитический отчет, включающий систематизированные данные исследования, примеры успешной интеграции элементов народного костюма в архитектурные проекты, а также рекомендации для архитекторов и дизайнеров. Дополнительным продуктом может стать мультимедийная презентация или интерактивная карта, визуализирующая связь между народным костюмом и архитектурными решениями.

Проблема:

Существует недостаточная изученность влияния народного костюма на формирование архитектурного облика зданий. Отсутствует систематизированный подход к использованию элементов народного костюма в современном архитектурном дизайне, что приводит к упущению значительного культурного и эстетического потенциала.

Актуальность:

Актуальность проекта обусловлена необходимостью сохранения и популяризации культурного наследия, а также стремлением к созданию аутентичной и выразительной архитектуры. Исследование способствует развитию междисциплинарного подхода в архитектурном образовании и практике, расширяя горизонты творческих поисков.

Цель:

Целью исследования является выявление взаимосвязей между элементами народного костюма и архитектурным дизайном, а также разработка рекомендаций по их эффективному использованию в современной архитектуре. Достижение цели предполагает анализ исторических примеров, современных тенденций и разработку концептуальных предложений.

Целевая аудитория:

Проект ориентирован на студентов архитектурных специальностей, архитекторов, дизайнеров, искусствоведов и всех, кто интересуется вопросами архитектуры и культурного наследия. Результаты исследования могут быть полезны для преподавателей архитектурных дисциплин, а также для представителей культурных институций и органов охраны памятников.

Задачи:

  • Провести анализ существующих теоретических подходов к изучению взаимосвязи архитектуры и народного костюма.
  • Изучить и систематизировать примеры использования элементов народного костюма в архитектурных проектах различных эпох и регионов.
  • Выявить основные принципы и закономерности интеграции элементов народного костюма в архитектурный дизайн.
  • Разработать практические рекомендации для архитекторов и дизайнеров по применению результатов исследования.
  • Подготовить презентацию результатов исследования для широкой аудитории.

Ресурсы:

Для реализации проекта потребуются доступ к специализированной литературе, базам данных, архивам, а также доступ к онлайн-ресурсам и инструментам для визуализации, а также проведение полевых исследований.

Роли в проекте:

Организует и координирует работу проектной группы, отвечает за формирование общей концепции исследования, разработку плана работы, контроль сроков и качества выполнения задач. Осуществляет научное руководство, консультирует по методологии, координирует работу над отдельными разделами исследования, готовит окончательный вариант отчета.

Проводит сбор и анализ информации, занимается изучением теоретических материалов, анализирует примеры архитектурных проектов, связанных с тематикой исследования. Отвечает за подготовку отдельных разделов отчета, участвует в обсуждении результатов исследования и формулировании выводов. Выполняет анализ исторических данных и современных тенденций.

Создает визуальные материалы для представления результатов исследования: схемы, иллюстрации, презентации, макеты. Работает над визуальным оформлением отчета и презентационных материалов. Участвует в разработке интерактивных элементов (при их наличии), обеспечивая наглядность и привлекательность представления информации.

Занимается редактированием текста отчета, проверяет его на соответствие требованиям академического стиля, обеспечивает логичность изложения и точность терминологии. Проверяет корректность цитирования и оформление списка литературы. Осуществляет корректуру и обеспечивает финальную вычитку текста.

Наименование образовательного учреждения

Проект

на тему

Декоративно-прикладное творчество и народный костюм в архитектурном дизайне: Эстетика и функциональность

Выполнил: ФИО

Руководитель: ФИО

Содержание

  • Введение 1
  • Теоретические основы народной культуры и костюма 2
  • Взаимосвязь народного костюма и архитектуры: Исторический обзор 3
  • Декоративно-прикладное искусство в контексте архитектурного пространства 4
  • Анализ современных тенденций в архитектурном дизайне с элементами народного костюма 5
  • Методика анализа архитектурных проектов с использованием элементов народного костюма 6
  • Практическое применение элементов народного костюма в архитектурных проектах 7
  • Влияние народного костюма на формирование архитектурного облика 8
  • Заключение 9
  • Список литературы 10

Введение

Содержимое раздела

Введение в проект, обоснование актуальности выбранной темы исследования, формулировка цели и задач, определение объекта и предмета исследования, описание методологии исследования. Данный раздел должен познакомить читателя с общим контекстом исследования, обозначить его значимость в области архитектуры, дизайна и культурного наследия. Введение также включает краткий обзор структуры исследования.

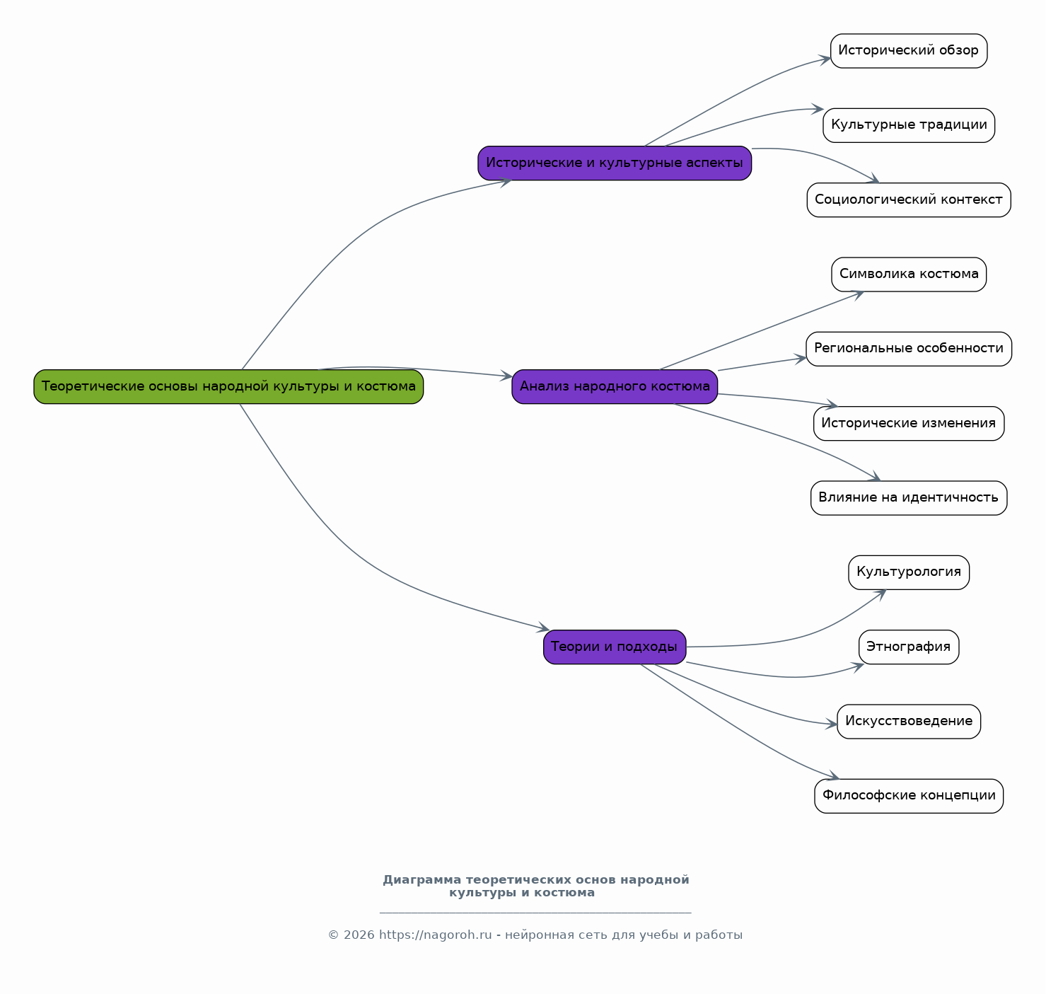
Теоретические основы народной культуры и костюма

Содержимое раздела

Обзор исторических, культурных и социологических аспектов народной культуры. Анализ символики и значения элементов народного костюма, их региональные особенности, исторические изменения и влияние на формирование идентичности. Рассмотрение основных теорий и подходов к изучению народного костюма в культурологии, этнографии, искусствоведении и других смежных дисциплинах. Исследование включает анализ основных философских и культурологических концепций.

Взаимосвязь народного костюма и архитектуры: Исторический обзор

Содержимое раздела

Анализ исторических примеров взаимного влияния народного костюма и архитектуры, рассматривая связь между формой, структурой, декором зданий и элементами традиционной одежды. Исследование включает анализ архитектурных стилей и региональных особенностей народного костюма, выявляя общие черты и различия. Рассматриваются исторические примеры, иллюстрирующие связь между народной культурой и архитектурными решениями, а также примеры использования элементов народного костюма в архитектуре.

Декоративно-прикладное искусство в контексте архитектурного пространства

Содержимое раздела

Исследование декоративно-прикладного искусства как элемента архитектурной среды. Анализ различных видов декоративно-прикладного искусства, в том числе текстиля, керамики, резьбы по дереву, росписи и других элементов, включенных в архитектурные проекты. Рассматривается роль декоративно-прикладного искусства в создании эстетического и культурного опыта в архитектурных пространствах. Подробный анализ влияния различных материалов и техник на восприятие пространства.

Анализ современных тенденций в архитектурном дизайне с элементами народного костюма

Содержимое раздела

Обзор современных архитектурных проектов, использующих элементы народного костюма и декоративно-прикладного искусства в дизайне. Анализ конкретных примеров, выявление инновационных подходов и творческих решений, применяемых современными архитекторами и дизайнерами. Рассматриваются различные техники и материалы, используемые для интеграции элементов народного костюма в архитектуру, а также новые формы и стили.

Методика анализа архитектурных проектов с использованием элементов народного костюма

Содержимое раздела

Описание методологии анализа архитектурных объектов, включающей выявление и систематизацию элементов народного костюма в архитектурном дизайне. Определение критериев оценки, таких как соответствие культурным традициям, функциональность, эстетическая выразительность и инновационность. Рассмотрение приемов анализа композиции, цвета, формы, текстуры и других элементов архитектурного решения. Обоснование выбора конкретных методов исследования, таких как сравнительный анализ и визуальное изучение.

Практическое применение элементов народного костюма в архитектурных проектах

Содержимое раздела

Разработка конкретных примеров и концептуальных предложений по применению элементов народного костюма в современном архитектурном дизайне. Рассмотрение различных аспектов, включая планирование пространства, выбор материалов и технологий, разработку декоративных элементов и интеграцию с окружающей средой. Обсуждение потенциальных сложностей и путей их решения, с учетом специфики культуры и региональных особенностей. Предложения по созданию гармоничных и функциональных решений.

Влияние народного костюма на формирование архитектурного облика

Содержимое раздела

Анализ способов интеграции элементов народного костюма в архитектурные решения. Оценивается влияние орнаментов, цветовой гаммы, кроя и формы одежды на создание эстетического облика зданий и интерьеров. Изучаются различные подходы к адаптации традиционных мотивов в современных архитектурных проектах, а также выявляются факторы, влияющие на восприятие архитектурного облика. Рассматривается роль деталей и фактур.

Заключение

Содержимое раздела

Обобщение основных результатов исследования, формулировка выводов и оценка достигнутых целей. Определение перспектив дальнейших исследований в данной области. Подведение итогов работы, включая анализ сильных и слабых сторон проведенного исследования, а также его вклад в науку и практику архитектурного дизайна. Оценка возможности практического применения полученных результатов.

Список литературы

Содержимое раздела

Перечень использованных источников: книг, статей, нормативных документов и онлайн-ресурсов. Оформление списка литературы в соответствии с требованиями к академическим работам, включая библиографическое описание каждого источника. Раздел содержит полный перечень источников, использованных в исследовании. Структурированный список литературы, соответствующий требованиям ГОСТ или другим принятым стандартам.

Получи Такой Проект

До 90% уникальность
Готовый файл Word
15-30 страниц
Список источников по ГОСТ
Оформление по ГОСТ
Таблицы и схемы
Презентация

Создать Проект на любую тему за 5 минут

Создать

#5484341