Нейросеть

Детство Великого Князя Павла Петровича: Формирование Личности и Особенности Воспитания

Нейросеть для проекта Гарантия уникальности Строго по ГОСТу Высочайшее качество Поддержка 24/7

Данный исследовательский проект посвящен детальному изучению детства Павла I, великого князя и впоследствии императора Всероссийского. Проект предполагает комплексный анализ факторов, оказавших существенное влияние на формирование его личности, характера и мировоззрения в период раннего возраста. Особое внимание будет уделено особенностям воспитания Павла Петровича, включая роль его родителей, наставников и окружения. Исследование охватывает широкий спектр источников, от исторических документов и мемуаров до психологических исследований, позволяющих реконструировать жизненный путь Павла в детстве. Целью работы является выявление ключевых аспектов, которые определили последующее правление императора, а также оценка степени влияния полученного им воспитания на его политические взгляды и действия. Анализ будет проведен с использованием современных методологических подходов, позволяющих интерпретировать исторические события с учетом психологических и социальных факторов. В итоге, данный проект стремится внести вклад в более глубокое понимание сложной личности Павла I, раскрывая его детские годы как один из важнейших этапов формирования будущего правителя.

Идея:

Изучить влияние детства Павла I на формирование его личности и последующее правление. Проанализировать особенности воспитания великого князя, выявить ключевые аспекты и их влияние на политические взгляды и поступки.

Продукт:

Результатом проекта станет научная статья, представляющая собой комплексное исследование детства Павла I. Статья будет содержать анализ исторических источников, психологический портрет личности и выводы о влиянии воспитания на формирование императора.

Проблема:

Существует недостаток комплексных исследований, посвященных детству Павла I, рассматривающих его как период формирования личности. Отсутствует системный анализ влияния воспитания и окружения на его дальнейшую судьбу и политическую деятельность.

Актуальность:

Исследование детства Павла I актуально для понимания его последующего правления и реформ. Изучение этого периода позволяет глубже понять историю России и сложные взаимоотношения в императорской семье.

Цель:

Определить основные факторы, влиявшие на формирование личности Павла I в детстве, включая его воспитание и окружение. Проанализировать влияние этих факторов на его политические взгляды и характер.

Целевая аудитория:

Проект ориентирован на студентов исторических факультетов, научных сотрудников, занимающихся историей России XVIII века, а также всех, кто интересуется биографиями выдающихся исторических личностей. Результаты исследования могут быть интересны преподавателям истории, аспирантам и широкому кругу читателей.

Задачи:

  • Сбор и анализ исторических источников: писем, мемуаров, документов эпохи.
  • Изучение биографий Павла I и его окружения.
  • Выявление особенностей воспитания и образования великого князя.
  • Анализ влияния окружения и политической обстановки на формирование личности.
  • Оценка степени влияния детства на политические взгляды и решения Павла I.

Ресурсы:

Для реализации проекта потребуются доступ к архивным материалам, исторической литературе, а также ресурсы для проведения анализа и написания научной статьи.

Роли в проекте:

Организует и координирует работу над проектом, ставит задачи, контролирует этапы исследования, обеспечивает научное руководство и методологическую поддержку. Осуществляет контроль за соблюдением сроков, качеством выполнения работы, а также подготовкой итогового отчета и публикации. Руководитель отвечает за общую концепцию исследования, интерпретацию результатов и представление работы научной общественности. Он будет активно взаимодействовать с другими участниками проекта, оказывая помощь и консультации на всех этапах исследования.

Проводит сбор и анализ первичных и вторичных источников информации, включая архивные материалы, исторические документы, научные статьи и монографии. Осуществляет поиск и анализ данных, необходимых для решения поставленных задач. Выполняет углубленное изучение биографий, воспоминаний современников и других материалов, относящихся к детству Павла I. Исследователь принимает участие в разработке методологии исследования, составлении аналитических отчетов и подготовке научных публикаций. Он должен обладать навыками работы с историческими источниками и умением интерпретировать информацию.

Отвечает за обработку и анализ собранных данных, используя различные методы и подходы, включая качественный и количественный анализ. Разрабатывает и применяет аналитические инструменты для выявления закономерностей и взаимосвязей в исторических данных. Аналитик готовит графики, диаграммы и другие визуальные материалы для представления результатов исследования. Он принимает участие в написании аналитических отчетов и научных публикаций, обеспечивая точность и обоснованность выводов. Аналитик должен обладать навыками работы с данными, знанием статистических методов и умением интерпретировать результаты анализа.

Осуществляет литературную обработку текста, обеспечивая ясность, логичность и соответствие нормам русского языка. Редактор проверяет достоверность информации, исправляет стилистические и грамматические ошибки, а также следит за соблюдением научного стиля изложения. Он отвечает за подготовку рукописи к публикации, включая форматирование, оформление ссылок и библиографии. Редактор работает в тесном контакте с другими участниками проекта, внося коррективы и предложения по улучшению качества текста. Он должен обладать глубоким знанием русского языка, навыками литературного редактирования и умением работать с научными текстами.

Наименование образовательного учреждения

Проект

на тему

Детство Великого Князя Павла Петровича: Формирование Личности и Особенности Воспитания

Выполнил: ФИО

Руководитель: ФИО

Содержание

  • Введение 1
  • Глава 1. Исторический контекст эпохи и семья Романовых 2
  • Глава 2. Родители Павла I: Екатерина II и Петр III 3
  • Глава 3. Особенности воспитания и образования Павла I 4
  • Глава 4. Влияние окружения на формирование личности Павла I 5
  • Глава 5. Психологический портрет Павла I в детстве и юности 6
  • Глава 6. Павел I и Великий Князь Александр Павлович: отношения отцов и детей 7
  • Глава 7. Влияние детства Павла I на его политические взгляды и правление 8
  • Заключение 9
  • Список литературы 10

Введение

Содержимое раздела

Введение в тему исследования: обоснование актуальности изучения детства Павла I, определение цели и задач исследования, описание методологии и источников, а также обзор структуры работы. Введение должно обозначить основные проблемы и вопросы, которые будут рассматриваться в ходе исследования, подчеркивая важность анализа данного периода для понимания формирования личности будущего императора и его последующего правления. Необходимо также указать практическую значимость исследования, его возможный вклад в научное знание и перспективы дальнейших изысканий в данной области. Введение должно заинтересовать читателя и подготовить к восприятию основного содержания работы.

Глава 1. Исторический контекст эпохи и семья Романовых

Содержимое раздела

Обзор политической ситуации в России во второй половине XVIII века, включая внешнюю и внутреннюю политику, дворцовые перевороты и борьбу за власть. Анализ генеалогии Романовых, характеристика основных членов императорской семьи, их взаимоотношения и влияние на формирование личности Павла Петровича. Описание культурного и социального фона, в котором воспитывался будущий император, включая влияние европейских тенденций и традиций русской аристократии. Рассмотрение влияния придворных группировок и различных политических сил на судьбу Павла I.

Глава 2. Родители Павла I: Екатерина II и Петр III

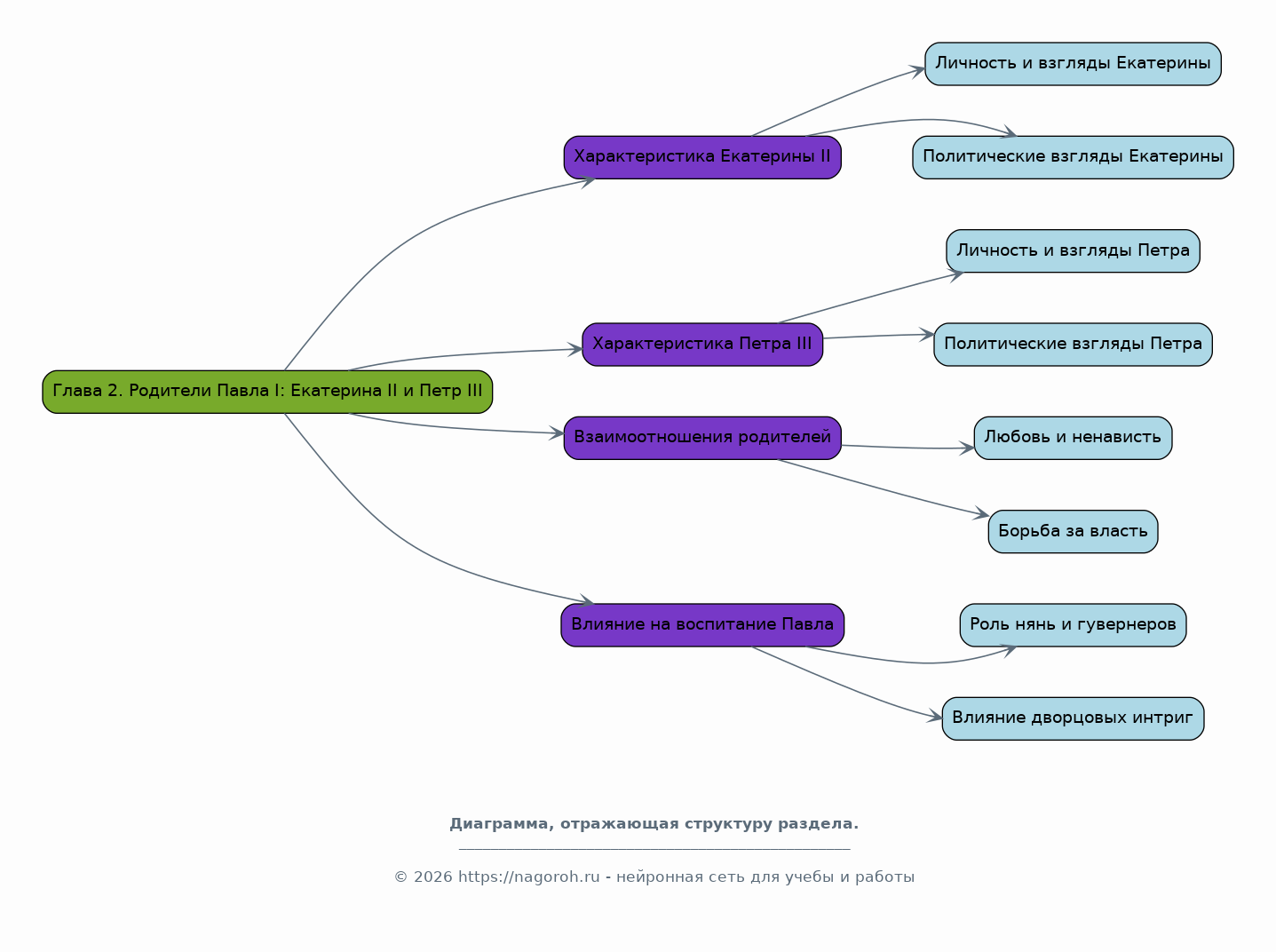
Содержимое раздела

Детальный анализ характеров и личностей родителей Павла I, Екатерина II и Петра III, их влияние на воспитание и формирование взглядов наследника. Изучение взаимоотношений между родителями, их роли в жизни Павла, а также роли его нянь и гувернеров. Рассмотрение политических интриг и дворцовых заговоров, которые могли повлиять на детство Павла, включая его отстранение от матери и влияние внешних факторов на его воспитание. Анализ психологического состояния Павла I и его восприятие родительского окружения.

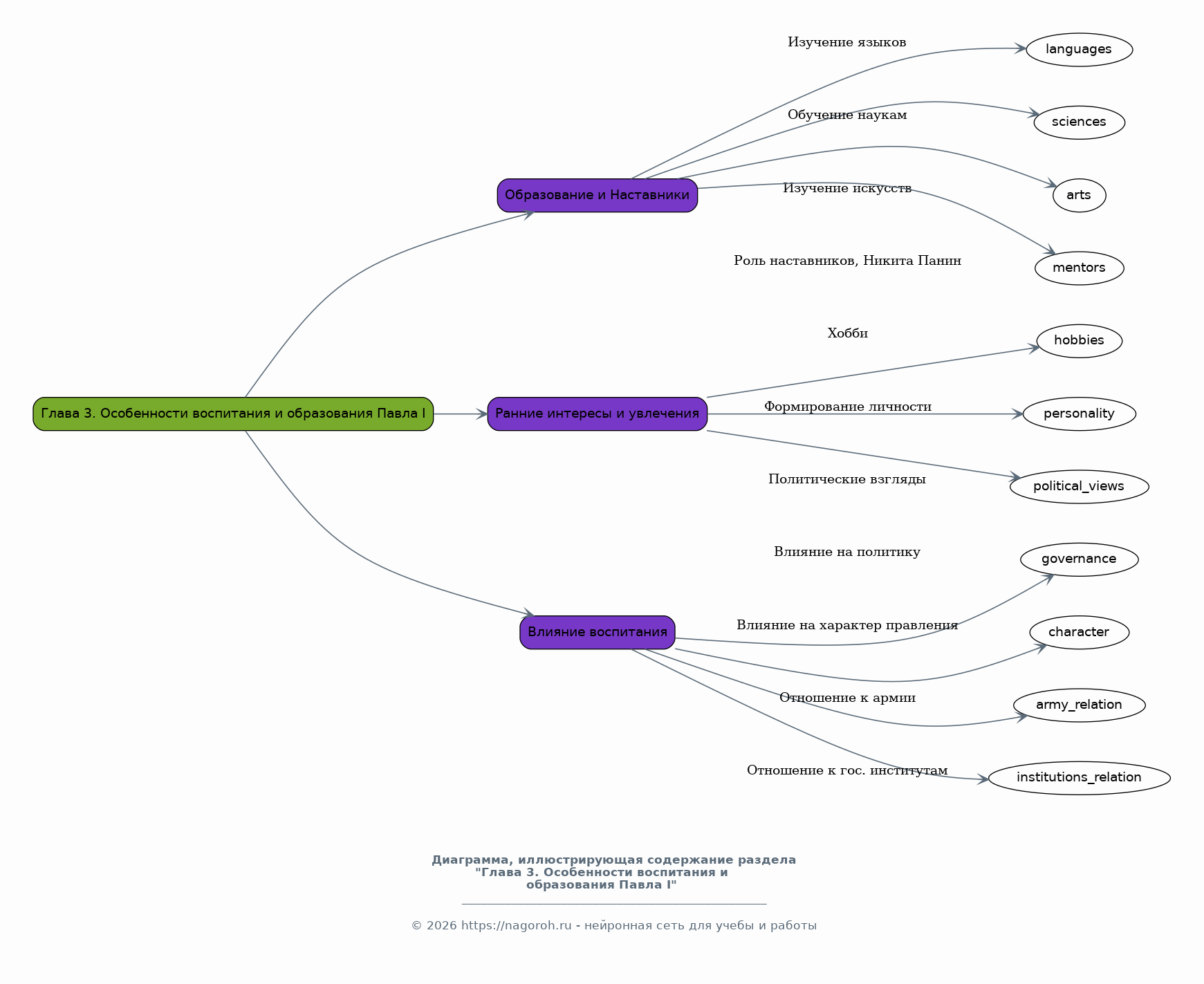
Глава 3. Особенности воспитания и образования Павла I

Содержимое раздела

Рассмотрение системы образования, которую получил Павел I, включая обучение языкам, наукам и искусству, роль его наставников, таких как Никита Панин. Анализ методик воспитания, применяемых к Павлу, их влияние на его характер и мировоззрение. Изучение ранних интересов и увлечений Павла, их связь с последующим формированием его личности и политических взглядов. Оценка степени влияния воспитания на его будущую политическую деятельность и характер правления, включая его отношение к армии и государственным институтам.

Глава 4. Влияние окружения на формирование личности Павла I

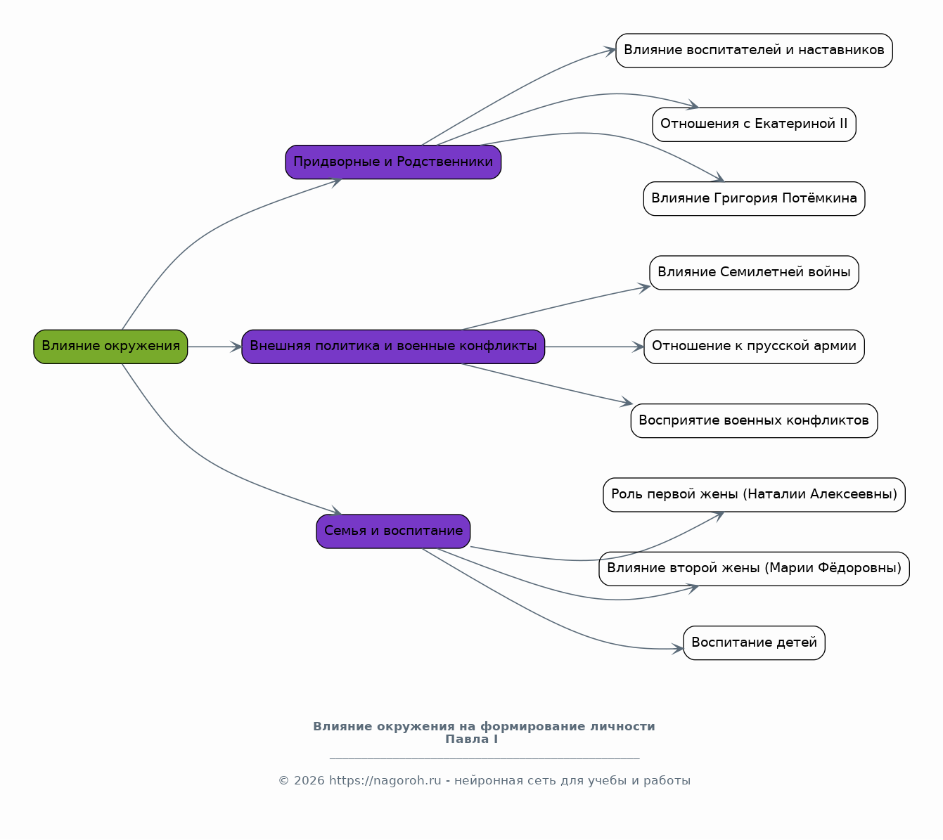
Содержимое раздела

Анализ роли придворных, родственников и других значимых лиц в формировании личности Павла Петровича, включая его отношение к различным политическим и социальным группам. Исследование влияния внешней политики и военных конфликтов на взгляды и характер Павла, его отношение к армиям и военному делу. Изучение роли семьи, его жен и детей в формировании его мировоззрения и жизненных ценностей. Оценка влияния окружения на его дальнейшие решения и действия, включая отношение к власти и способам ее реализации.

Глава 5. Психологический портрет Павла I в детстве и юности

Содержимое раздела

Создание психологического портрета Павла I в детстве и юности на основе анализа исторических источников и психологических подходов. Выявление ключевых черт характера, таких как подозрительность, мнительность, перфекционизм и стремление к порядку. Анализ эмоционального состояния Павла Петровича, его переживаний и страхов в детском возрасте. Изучение влияния детских травм и психологических факторов на формирование личности Павла I. Рассмотрение его взаимоотношений с другими людьми, а также его отношения к власти и обязанностям правителя.

Глава 6. Павел I и Великий Князь Александр Павлович: отношения отцов и детей

Содержимое раздела

Изучение взаимоотношений Павла I и его старшего сына, Александра Павловича, анализ их взаимного влияния и взаимодействия. Рассмотрение роли Александра в жизни отца, его взглядов на политику и правление. Исследование влияния воспитания Александра Павловича, а также его отношений с другими родственниками, включая мать и сестер. Анализ психологических аспектов взаимоотношений, а также их влияние на дальнейшие политические решения и действия.

Глава 7. Влияние детства Павла I на его политические взгляды и правление

Содержимое раздела

Анализ влияния детства Павла на его политические взгляды, в том числе отношение к армии, государственному управлению и реформаторской деятельности. Изучение связи между опытом детства и его решениями в качестве императора, включая его отношения с чиновниками и придворными. Рассмотрение влияния воспитания и окружения на его отношение к традициям, ценностям и политическим институтам. Оценка степени влияния психологических факторов, таких как недоверие и подозрительность, на его правление.

Заключение

Содержимое раздела

Обобщение основных результатов исследования, формулировка выводов о влиянии детства Павла I на формирование его личности и последующее правление. Подведение итогов по всем рассмотренным аспектам, включая особенности воспитания, влияние окружения и психологические факторы. Оценка значения исследования для понимания личности Павла I и истории России в целом. Определение перспектив дальнейших исследований в данной области, а также представление рекомендаций для будущих исследователей. Подчеркивание важности изучения детства выдающихся исторических личностей для более глубокого понимания их наследия.

Список литературы

Содержимое раздела

Перечисление всех использованных в исследовании источников и литературы, включая архивные материалы, журнальные статьи, монографии и другие публикации. Форматирование списка в соответствии с принятыми научными стандартами. Указание полных библиографических данных каждого источника. Разделение литературы по категориям, например, архивные материалы, монографии, статьи и интернет-ресурсы. Обеспечение полной и точной информации об источниках для возможности проверки и дальнейшего использования другими исследователями.

Получи Такой Проект

До 90% уникальность
Готовый файл Word
15-30 страниц
Список источников по ГОСТ
Оформление по ГОСТ
Таблицы и схемы
Презентация

Создать Проект на любую тему за 5 минут

Создать

#5726734