Нейросеть

Девичья батарея в обороне Севастополя: Исторический анализ и вклад в защиту города

Нейросеть для проекта Гарантия уникальности Строго по ГОСТу Высочайшее качество Поддержка 24/7

Данный исследовательский проект посвящен детальному изучению роли Девичьей батареи в обороне Севастополя во время Крымской войны. Проект предполагает комплексный анализ исторических документов, мемуаров, военных карт и других источников для воссоздания картины участия женщин-артиллеристов в боевых действиях. Особое внимание будет уделено формированию, организации и боевому применению батареи, а также ее влиянию на ход обороны города и моральный дух защитников. Исследование предполагает не только анализ военных аспектов, но и социокультурный контекст, рассматривая роль женщин в условиях войны и их вклад в борьбу за Севастополь. Работа будет включать в себя изучение архивных материалов, сопоставление данных и выявление закономерностей, определяющих значение Девичьей батареи в истории обороны Севастополя. В рамках исследования планируется провести анализ как общих военных стратегий, так и конкретных эпизодов, в которых принимала участие батарея. Также будет рассмотрено влияние деятельности батареи на восприятие женщин в военном деле и ее отражение в исторической памяти.

Идея:

Исследовать вклад женщин-артиллеристов Девичьей батареи в оборону Севастополя, с акцентом на их роль в боевых действиях и влиянии на ход обороны города. Проект направлен на углубленное изучение исторических документов и материалов для воссоздания полной картины участия женщин в обороне Севастополя.

Продукт:

Результатом проекта станет научно обоснованная работа, представленная в виде статьи, с использованием исторических данных и анализом. Также будет создана презентация с визуализацией ключевых моментов истории Девичьей батареи, которую можно будет использовать в образовательных целях.

Проблема:

Существует недостаток детальных исследований о роли женщин в обороне Севастополя, в частности, о Девичьей батарее, что ограничивает наше понимание истории. Отсутствие систематизированной информации о формировании, организации и боевом применении батареи препятствует полноценной оценке ее вклада.

Актуальность:

Изучение истории Девичьей батареи актуально для расширения знаний о роли женщин в военных событиях и для переосмысления истории обороны Севастополя. Это способствует формированию более полной и многогранной картины исторических событий, дополняющей существующие представления.

Цель:

Целью данного исследования является всесторонний анализ роли Девичьей батареи в обороне Севастополя, включающий оценку ее боевого вклада и влияния на ход военных действий. Необходимо раскрыть социокультурные аспекты, связанные с участием женщин в обороне города.

Целевая аудитория:

Проект ориентирован на учащихся старших классов, студентов исторических факультетов, преподавателей истории и всех интересующихся военной историей и историей Севастополя. Результаты исследования могут быть полезны для музейных работников и специалистов по культурному наследию.

Задачи:

  • Изучение исторических документов, включая архивные материалы и мемуары.
  • Анализ военных карт и планов обороны Севастополя.
  • Оценка боевого вклада Девичьей батареи в общую систему обороны.
  • Исследование социокультурного контекста участия женщин в войне.
  • Подготовка научной статьи и презентации по результатам исследования.

Ресурсы:

Для реализации проекта потребуются доступ к архивным материалам, библиотечные ресурсы, включающие историческую литературу и научные журналы, а также необходимое программное обеспечение для анализа данных и подготовки презентации.

Роли в проекте:

Отвечает за общее руководство проектом, определение целей и задач, координацию работы команды, контроль за выполнением плана исследования. Организует доступ к необходимым ресурсам, обеспечивает соответствие работы научным стандартам. Также руководитель проекта отвечает за написание финального отчета и презентацию результатов исследования. Руководитель проекта осуществляет планирование исследования, распределение задач между участниками, отслеживает сроки выполнения работ. Он же отвечает за взаимодействие с экспертами и консультантами, а также за распространение результатов исследования.

Отвечает за сбор, систематизацию и анализ исторических данных, включая архивные документы, мемуары и другие источники. Осуществляет поиск и изучение релевантных материалов, проводит их критический анализ и интерпретацию. Задача аналитика заключается в выявлении ключевых фактов и событий. Аналитик данных обеспечивает точность и надежность данных, используя методы исторического анализа.Он же отвечает за подготовку таблиц, графиков и других визуальных материалов, иллюстрирующих результаты анализа. Он также помогает формулировать выводы и обобщения на основе проведенного анализа.

Консультирует команду по вопросам истории обороны Севастополя, роли женщин в войне и специфике архивных материалов. Оказывает помощь в интерпретации исторических фактов и событий, а также в определении методологии исследования. Предоставляет экспертную оценку научной значимости результатов исследования. Он же осуществляет проверку собранных материалов на соответствие академическим стандартам и дает рекомендации по улучшению работы.Историк-эксперт предлагает рекомендации по структурированию исследования, помогая в формулировании тезисов и выводов.

Создает визуальное представление результатов исследования в виде презентации, используя графические элементы, схемы и иллюстрации. Оптимизирует визуальное оформление презентации для лучшего восприятия информации аудиторией. Дизайнер адаптирует сложные данные и результаты к визуальному формату для наглядности. Он разрабатывает общий стиль презентации, выбирает цвета, шрифты и макеты, соответствующие требованиям. Также дизайнер презентации отвечает за подготовку и форматирование текстовых блоков и изображений, делая их легко воспринимаемыми.

Наименование образовательного учреждения

Проект

на тему

Девичья батарея в обороне Севастополя: Исторический анализ и вклад в защиту города

Выполнил: ФИО

Руководитель: ФИО

Содержание

  • Введение 1
  • Исторический контекст Крымской войны и обороны Севастополя 2
  • Формирование и организация Девичьей батареи 3
  • Боевое применение и участие в обороне Севастополя 4
  • Влияние Девичьей батареи на ход обороны Севастополя 5
  • Социокультурный аспект участия женщин в Крымской войне 6
  • Методология исследования и источники информации 7
  • Результаты исследования и их интерпретация 8
  • Заключение 9
  • Список литературы 10

Введение

Содержимое раздела

Введение в тему исследования, обоснование актуальности изучения роли Девичьей батареи в обороне Севастополя. Определение целей и задач исследования, а также его методологической основы. Краткий обзор состояния изученности темы, выявление пробелов и противоречий в существующих исследованиях. Обоснование практической значимости работы для понимания истории Севастополя и роли женщин в военных событиях. Описание структуры работы и используемых источников, а также методологических подходов к анализу исторических данных и материалов. Определение актуальности исследования с точки зрения современных научных подходов и исторических дискуссий.

Исторический контекст Крымской войны и обороны Севастополя

Содержимое раздела

Обзор исторических событий, приведших к Крымской войне, и ее основные этапы. Анализ военно-политической ситуации в регионе на момент начала обороны Севастополя. Рассмотрение стратегического значения Севастополя и его роли в Крымской войне. Оценка военной обстановки и планов противоборствующих сторон, включая анализ численности и вооружения войск. Обзор основных сражений и эпизодов обороны Севастополя до появления Девичьей батареи. Обсуждение причин поражения России в Крымской войне и ее последствий для Севастополя и региона.

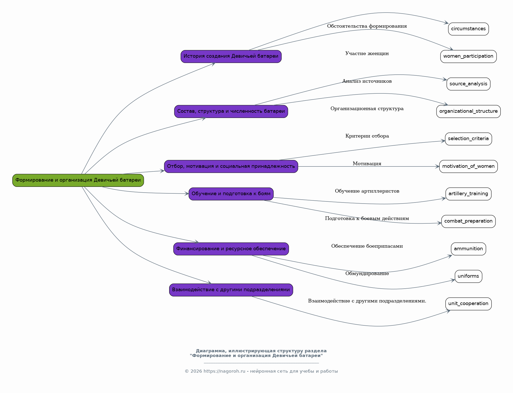
Формирование и организация Девичьей батареи

Содержимое раздела

История создания Девичьей батареи, включая обстоятельства её формирования и участие женщин. Анализ источников, позволяющих установить точный состав, организационную структуру и численность батареи. Исследование принципов отбора женщин в состав батареи, их мотивации и социальной принадлежности. Описание процесса обучения женщин-артиллеристов и их подготовки к боевым действиям. Рассмотрение роли и значения финансирования и ресурсного обеспечения Девичьей батареи, включая обеспечение боеприпасами, обмундированием и снаряжением. Изучение взаимодействия Девичьей батареи с другими воинскими подразделениями.

Боевое применение и участие в обороне Севастополя

Содержимое раздела

Детальный анализ участия Девичьей батареи в боевых действиях во время обороны Севастополя. Описание конкретных эпизодов, в которых участвовала батарея, включая огневые позиции и тактические задачи. Оценка эффективности действий батареи в бою, включая поражение вражеских целей и оборонительные маневры. Анализ данных о потерях и повреждениях Девичьей батареи во время боевых действий. Рассмотрение примеров героизма и самоотверженности женщин-артиллеристов. Анализ документов, подтверждающих боевые заслуги, включая приказы, рапорты и награды.

Влияние Девичьей батареи на ход обороны Севастополя

Содержимое раздела

Анализ влияния действий Девичьей батареи на общую систему обороны Севастополя. Оценка роли батареи в поддержании морального духа защитников города. Исследование тактических решений, принятых с учетом участия Девичьей батареи. Определение воздействия присутствия женщин в составе вооруженных сил на стратегические решения. Обсуждение влияния действий батареи на ход боевых действий и на результаты отдельных сражений. Рассмотрение свидетельств о реакции противника на действия Девичьей батареи.

Социокультурный аспект участия женщин в Крымской войне

Содержимое раздела

Анализ социокультурного контекста участия женщин в Крымской войне. Изучение отношения общества к женщинам-военнослужащим и их роли в защите отечества. Исследование влияния войны на изменение гендерных ролей и стереотипов. Оценка роли женщин в тылу и их вклада в обеспечение армии и обороны Севастополя. Рассмотрение последствий участия женщин в войне для их дальнейшей жизни и карьеры. Анализ отражения опыта участниц обороны в современной культуре, включая литературу, искусство и историческую память.

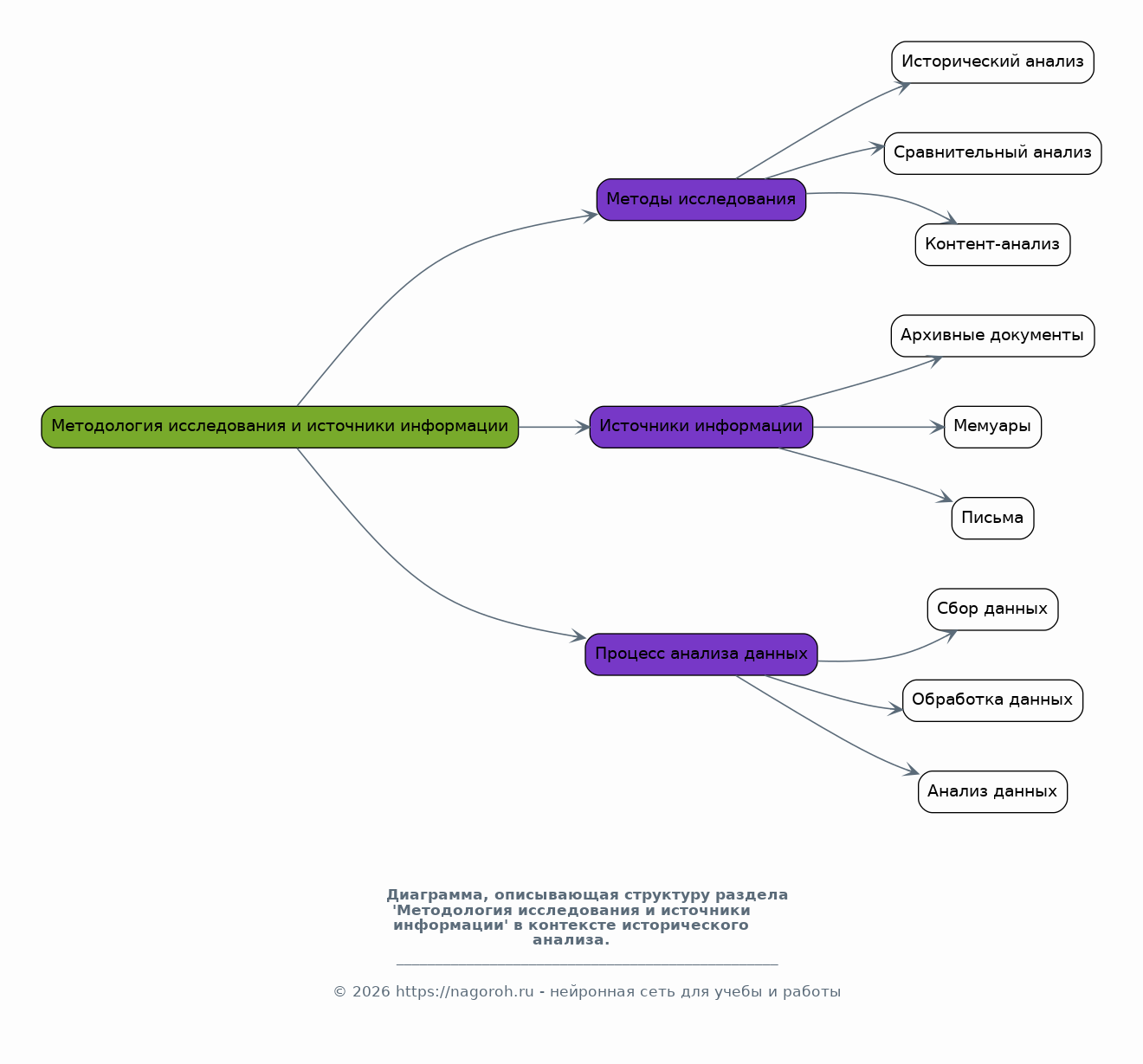
Методология исследования и источники информации

Содержимое раздела

Описание используемых методов исследования, включая исторический анализ, сравнительный анализ и контент-анализ. Обзор основных источников информации, таких как архивные документы, мемуары, письма и другие материалы. Описание процесса сбора, обработки и анализа данных, а также используемых инструментов. Обоснование выбора методологии исследования и ее соответствие поставленным задачам. Обзор подходов к интерпретации исторических данных и критическому анализу источников информации. Обсуждение проблем и ограничений в использовании исторических источников и методологических подходов.

Результаты исследования и их интерпретация

Содержимое раздела

Представление результатов исследования в систематизированном виде, с использованием таблиц, графиков и других визуальных материалов. Анализ полученных данных и их интерпретация в контексте поставленных вопросов исследования. Оценка вклада Девичьей батареи в оборону Севастополя на основе собранных данных. Выявление закономерностей и тенденций, связанных с участием женщин в боевых действиях и их влиянием на ход военных событий. Обсуждение найденных свидетельств, подтверждающих исторические факты и раскрывающих ранее неизвестные аспекты истории. Сопоставление результатов исследования с другими работами и существующими научными представлениями.

Заключение

Содержимое раздела

Подведение итогов исследования, обобщение основных выводов и результатов. Оценка вклада Девичьей батареи в историю обороны Севастополя и ее значение в контексте Крымской войны. Определение значимости исследования для современной исторической науки и культурного наследия. Обсуждение перспектив дальнейшего изучения темы и направлений для будущих исследований. Подчеркивание важности сохранения памяти о женщинах-героинях и их вкладе в защиту Севастополя. Формулировка окончательных выводов о значимости и влиянии Девичьей батареи.

Список литературы

Содержимое раздела

Перечисление использованных источников, включая архивные документы, научные статьи, монографии и мемуары. Форматирование списка литературы в соответствии с требованиями к цитированию. Разделение списка на категории в зависимости от типа источника (например, архивные документы, книги, статьи). Указание полных библиографических данных для каждого источника, включая авторов, названия, издательства, даты публикации и страницы. Обеспечение единообразия в оформлении списка литературы в соответствии с установленными стилями цитирования. Включение всех источников, использованных в исследовании, для обеспечения прозрачности и подтверждения достоверности информации.

Получи Такой Проект

До 90% уникальность
Готовый файл Word
15-30 страниц
Список источников по ГОСТ
Оформление по ГОСТ
Таблицы и схемы
Презентация

Создать Проект на любую тему за 5 минут

Создать

#6204553