Нейросеть

Дорожная карта внедрения HR-системы для оптимизации процессов подбора, найма и адаптации персонала

Нейросеть для проекта Гарантия уникальности Строго по ГОСТу Высочайшее качество Поддержка 24/7

Данный исследовательский проект посвящен разработке дорожной карты внедрения HR-системы, направленной на оптимизацию процессов подбора, найма и адаптации персонала. Проект предполагает комплексный анализ текущих HR-процессов в организации, выявление узких мест и разработку стратегии по внедрению автоматизированной системы управления персоналом. В рамках исследования будет рассмотрен широкий спектр HR-систем, их функциональные возможности, преимущества и недостатки. Особое внимание будет уделено интеграции HR-системы с другими корпоративными системами, обеспечению информационной безопасности и защите персональных данных сотрудников. Проект включает в себя анализ опыта внедрения HR-систем в других организациях, разработку детального плана реализации, оценку рисков и определение ключевых показателей эффективности (KPI). В процессе работы над проектом будут использованы различные методы исследования, такие как анализ данных, интервьюирование, анкетирование и экспертные оценки. Результатом проекта станет дорожная карта, содержащая конкретные рекомендации по внедрению HR-системы, сроки реализации, бюджет и ожидаемые результаты. Данная дорожная карта будет служить практическим руководством для организации, позволяющим повысить эффективность HR-процессов, снизить затраты и улучшить качество работы с персоналом.

Идея:

Разработать детальную дорожную карту внедрения HR-системы для повышения эффективности процессов подбора, найма и адаптации персонала в организации. Это позволит автоматизировать рутинные операции, снизить вероятность ошибок и оптимизировать общую работу HR-отдела.

Продукт:

Продуктом данного проекта является дорожная карта внедрения HR-системы, представляющая собой структурированный план действий с указанием сроков, бюджета и ответственных лиц. Дорожная карта будет включать в себя рекомендации по выбору конкретной HR-системы, настройке и интеграции с существующими системами организации.

Проблема:

Существующие процессы подбора, найма и адаптации персонала часто характеризуются ручным трудом, низкой скоростью обработки данных и высоким уровнем затрат. Это приводит к затягиванию сроков найма, снижению качества кандидатов и ухудшению общей производительности HR-отдела.

Актуальность:

Актуальность проекта обусловлена необходимостью повышения эффективности HR-процессов в условиях постоянно растущей конкуренции на рынке труда и цифровизации. Внедрение HR-системы позволяет организациям автоматизировать рутинные задачи, высвободить ресурсы для стратегических задач и улучшить качество работы с персоналом.

Цель:

Основной целью проекта является разработка дорожной карты внедрения HR-системы, которая позволит оптимизировать процессы подбора, найма и адаптации персонала в организации. Достижение этой цели позволит повысить эффективность HR-отдела, снизить затраты и улучшить качество работы с персоналом.

Целевая аудитория:

Аудиторией данного проекта являются руководители HR-отделов, специалисты по подбору персонала, IT-специалисты и руководители организаций, заинтересованные в повышении эффективности HR-процессов. Результаты исследования будут полезны для принятия решений о внедрении HR-систем и оптимизации работы с персоналом.

Задачи:

  • Анализ текущих HR-процессов в организации.
  • Выбор подходящей HR-системы на основе анализа требований.
  • Разработка детальной дорожной карты внедрения HR-системы.
  • Оценка рисков и определение ключевых показателей эффективности (KPI).

Ресурсы:

Для реализации проекта потребуются ресурсы в виде доступа к информации, программному обеспечению, экспертному опыту и финансовым средствам.

Роли в проекте:

Отвечает за общее управление проектом, координацию работы команды, контроль сроков и бюджета. Формирует план работ, распределяет задачи, контролирует выполнение этапов проекта. Обеспечивает связь между командой и заказчиком, а также принимает ключевые решения по проекту. Руководитель проекта несет ответственность за успешную реализацию дорожной карты.

Проводит анализ текущих HR-процессов в организации, выявляет узкие места и разрабатывает рекомендации по их оптимизации. Составляет требования к HR-системе, участвует в выборе подходящего решения. Аналитик HR-процессов собирает данные, проводит интервью и анализирует результаты, чтобы выявить потребности в автоматизации.

Отвечает за техническую реализацию проекта, включая установку и настройку HR-системы, интеграцию с другими корпоративными системами, обеспечение информационной безопасности. IT-специалист консультирует по техническим вопросам, участвует в разработке технического задания и контролирует соответствие работы техническим требованиям.

Осуществляет непосредственное внедрение выбранной HR-системы, включая настройку, обучение пользователей и подготовку документации. Специалист по внедрению HR-систем отвечает за перенос данных, тестирование системы, а также решение возникающих вопросов в процессе внедрения. Он обеспечивает плавный переход на новую систему.

Наименование образовательного учреждения

Проект

на тему

Дорожная карта внедрения HR-системы для оптимизации процессов подбора, найма и адаптации персонала

Выполнил: ФИО

Руководитель: ФИО

Содержание

  • Введение 1
  • Обзор существующих HR-систем и их функциональные возможности 2
  • Анализ текущих HR-процессов в компании 3
  • Выбор подходящей HR-системы 4
  • Разработка дорожной карты внедрения HR-системы 5
  • Практическое внедрение HR-системы 6
  • Анализ результатов и оценка эффективности 7
  • Рекомендации по дальнейшей оптимизации 8
  • Управление рисками и обеспечение информационной безопасности 9
  • Заключение 10
  • Список литературы 11

Введение

Содержимое раздела

Введение в проблематику внедрения HR-систем, обоснование актуальности и значимости исследования. Определение целей и задач проекта, формулировка основных вопросов, на которые предстоит ответить в процессе исследования. Описание структуры работы, используемых методов исследования и ожидаемых результатов. Обозначение области исследования и ее границ. Раскрытие ключевых понятий и терминов, используемых в работе, для создания общего понятийного аппарата и обеспечения единообразного понимания материала. Определение значимости проекта для различных заинтересованных сторон, таких как HR-специалисты, руководители, IT-специалисты и другие. Обзор существующих исследований и публикаций по теме внедрения HR-систем, выявление пробелов и неурегулированных вопросов, которые будут рассмотрены в данной работе. Краткое описание структуры работы.

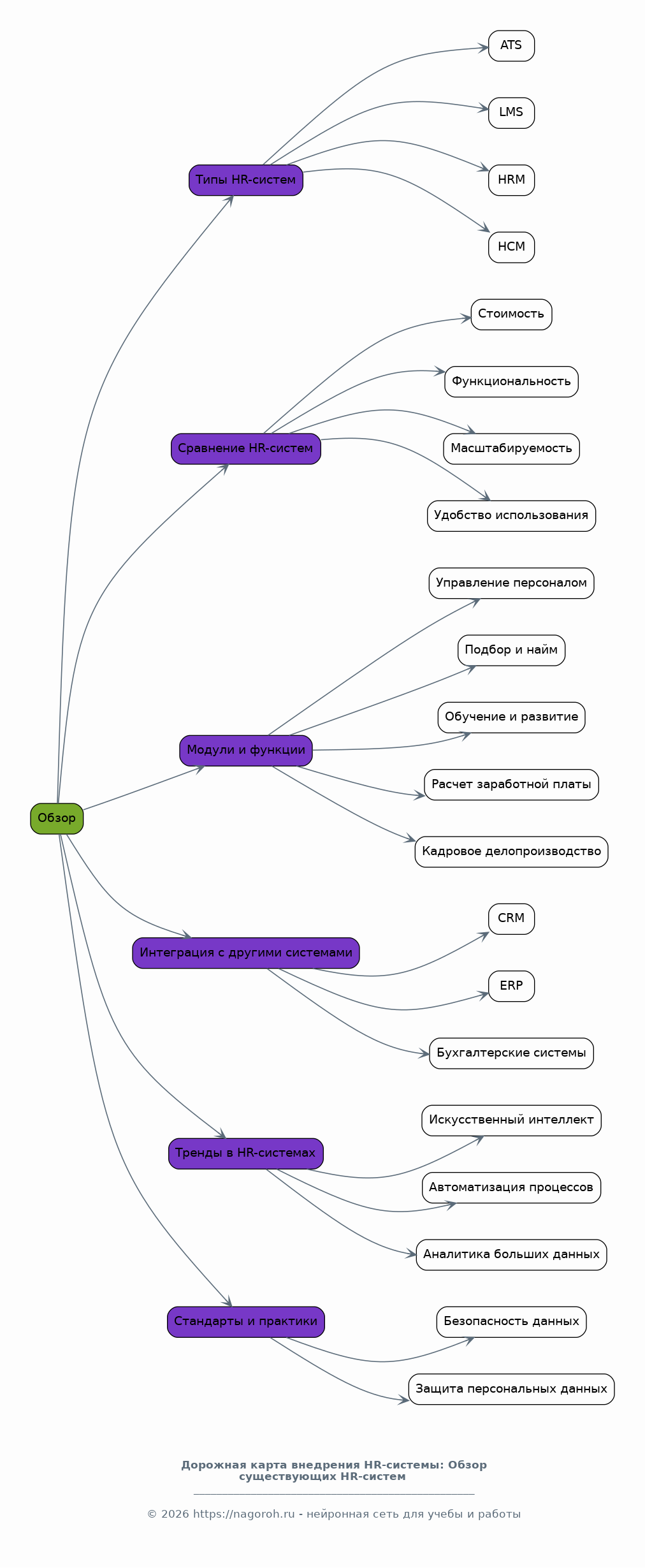
Обзор существующих HR-систем и их функциональные возможности

Содержимое раздела

Обзор существующих на рынке HR-систем, анализ их функциональных возможностей и особенностей. Рассмотрение различных типов HR-систем (ATS, LMS, HRM, HCM) и их применения в организации. Сравнение различных HR-систем по ключевым характеристикам, таким как стоимость, функциональность, масштабируемость и удобство использования. Анализ преимуществ и недостатков различных HR-систем, а также их соответствие потребностям различных типов организаций. Рассмотрение модулей и функций, которые обычно входят в состав HR-систем, таких как управление персоналом, подбор и найм, обучение и развитие, управление эффективностью, расчет заработной платы, кадровое делопроизводство и другие. Оценка возможностей интеграции HR-систем с другими корпоративными системами, такими как CRM, ERP и бухгалтерские системы. Анализ современных трендов в области HR-систем, таких как использование искусственного интеллекта, автоматизация процессов и аналитика больших данных. Обзор существующих стандартов и практик в области работы с данными в HR-системах, включая вопросы безопасности и защиты персональных данных.

Анализ текущих HR-процессов в компании

Содержимое раздела

Детальный анализ текущих HR-процессов в организации, включая подбор, найм, адаптацию, обучение и развитие персонала. Определение ключевых этапов каждого процесса, выявление узких мест и проблем, влияющих на эффективность. Сбор данных о времени, затратах, ресурсах и результатах, связанных с каждым HR-процессом. Использование различных методов анализа, таких как наблюдение, интервьюирование, анкетирование и анализ документов. Определение показателей эффективности (KPI) для каждого процесса, таких как время найма, стоимость найма, текучесть кадров, уровень удовлетворенности сотрудников и другие. Анализ текущей организационной структуры HR-отдела, распределения обязанностей и ролей. Выявление факторов, влияющих на эффективность HR-процессов, таких как используемые инструменты, технологии и квалификация персонала. Оценка соответствия текущих HR-процессов требованиям законодательства и лучшим практикам в области управления персоналом. Разработка рекомендаций по оптимизации HR-процессов на основе проведенного анализа.

Выбор подходящей HR-системы

Содержимое раздела

Определение критериев выбора HR-системы на основе анализа текущих HR-процессов и потребностей организации. Разработка требований к HR-системе, включая функциональные возможности, масштабируемость, интеграцию с другими системами, безопасность и стоимость. Сравнение различных HR-систем по разработанным критериям, анализ их преимуществ и недостатков. Проведение демонстраций и тестирований HR-систем, оценка удобства использования и соответствия требованиям. Оценка vendor lock-in и долгосрочной поддержки выбранной HR-системы. Определение оптимальной конфигурации HR-системы для конкретной организации, включая выбор необходимых модулей и функций. Анализ рисков, связанных с выбором HR-системы, таких как несовместимость с существующими системами, проблемы с интеграцией и ограниченные возможности. Разработка плана внедрения HR-системы, включая сроки, бюджет и ответственных лиц. Оценка ROI от внедрения HR-системы.

Разработка дорожной карты внедрения HR-системы

Содержимое раздела

Детальная разработка дорожной карты внедрения HR-системы, включающей в себя все этапы и шаги проекта. Определение сроков реализации каждого этапа, ответственных лиц и необходимых ресурсов. Разбиение процесса внедрения на отдельные задачи, с учетом приоритетов и зависимостей. Разработка плана коммуникаций, включающего взаимодействие с внутренними и внешними стейкхолдерами. Определение ключевых показателей эффективности (KPI) для оценки успешности внедрения HR-системы. Разработка планов обучения пользователей, включая определение целевых аудиторий и методов обучения. Разработка плана миграции данных, включая подготовку данных, очистку и перенос в новую систему. Определение стратегии управления рисками, включая разработку планов реагирования на потенциальные проблемы. Разработка бюджета проекта, включая затраты на лицензии, внедрение, обучение и поддержку. Создание системы мониторинга и отчетности для отслеживания хода реализации дорожной карты.

Практическое внедрение HR-системы

Содержимое раздела

Практическая реализация дорожной карты внедрения HR-системы, включая установку и настройку системы, интеграцию с другими системами. Проведение тестового запуска системы, с целью выявления и устранения ошибок. Обучение пользователей работе с HR-системой, включая проведение тренингов и предоставление документации. Перенос данных в новую систему, обеспечивая их целостность и сохранность. Мониторинг внедрения, с целью выявления рисков и отклонений от плана. Разработка процедур резервного копирования и восстановления данных. Обеспечение технической поддержки пользователей, решение возникающих проблем и оказание консультаций. Оптимизация работы HR-системы, с учетом обратной связи от пользователей и анализа данных. Взаимодействие с поставщиком HR-системы, по вопросам поддержки, обновлений и расширения функциональности. Проведение пост-внедренческих мероприятий, таких как аудит работы системы и анализ результатов.

Анализ результатов и оценка эффективности

Содержимое раздела

Анализ результатов внедрения HR-системы, с оценкой достижения поставленных целей и задач. Сравнение фактических результатов с запланированными, выявление отклонений и причин. Оценка эффективности HR-системы на основе ключевых показателей (KPI), определенных на этапе разработки дорожной карты. Сбор обратной связи от пользователей, с целью выявления проблем и улучшения работы системы. Анализ данных и статистики, полученной из HR-системы, для выявления трендов и закономерностей. Оценка влияния HR-системы на ключевые показатели работы HR-отдела, такие как время найма, стоимость найма, текучесть кадров и удовлетворенность сотрудников. Определение затрат на внедрение и эксплуатацию HR-системы, с расчетом рентабельности инвестиций (ROI). Разработка рекомендаций по дальнейшей оптимизации HR-системы и процессов. Подготовка отчета о результатах внедрения, с представлением выводов и рекомендаций.

Рекомендации по дальнейшей оптимизации

Содержимое раздела

Разработка рекомендаций по дальнейшей оптимизации HR-системы и HR-процессов, на основе анализа результатов внедрения. Определение возможностей расширения функциональности HR-системы, с учетом потребностей организации и новых технологий. Разработка плана обучения и развития персонала, в целях повышения эффективности работы с HR-системой. Рекомендации по улучшению интеграции HR-системы с другими корпоративными системами, для обеспечения более эффективного обмена данными. Рекомендации по улучшению процессов подбора, найма и адаптации персонала, на основе данных, полученных из HR-системы. Определение оптимальных методов мониторинга и оценки эффективности HR-процессов. Рекомендации по управлению рисками, связанными с HR-системой, включая вопросы безопасности данных и защиты персональной информации. Разработка рекомендаций по дальнейшей оптимизации HR-процессов, на основе передового опыта и лучших практик в области управления персоналом. Рекомендации по обновлению и поддержке HR-системы.

Управление рисками и обеспечение информационной безопасности

Содержимое раздела

Идентификация потенциальных рисков, связанных с внедрением и эксплуатацией HR-системы, таких как риски потери данных, несанкционированного доступа, нарушения конфиденциальности, технические сбои и др. Разработка стратегии управления рисками, включая определение приоритетов, разработку планов реагирования и минимизации рисков. Обеспечение соответствия требованиям информационной безопасности и защиты персональных данных, в соответствии с законодательством (GDPR, российское законодательство и т.д.). Разработка и внедрение политик, процедур и стандартов информационной безопасности. Обеспечение защиты данных от несанкционированного доступа, включая использование аутентификации, авторизации, шифрования и других средств защиты. Регулярный мониторинг и аудит информационной безопасности, с целью выявления и устранения уязвимостей. Обеспечение непрерывности бизнеса, включая разработку планов восстановления после сбоев и резервного копирования данных. Обеспечение обучения персонала в области информационной безопасности. Внедрение механизмов контроля доступа, мониторинга активности пользователей и аудита безопасности.

Заключение

Содержимое раздела

Краткое изложение основных результатов исследования и достигнутых целей. Обобщение основных выводов, полученных в процессе работы над проектом. Оценка эффективности разработанной дорожной карты внедрения HR-системы. Анализ потенциальных выгод, которые получит организация в результате внедрения HR-системы. Обозначение области применения результатов исследования, а также его практической значимости. Формулировка рекомендаций для дальнейших исследований и разработок в области внедрения HR-систем. Подчеркивание важности постоянного совершенствования HR-процессов и использования современных технологий для повышения эффективности работы с персоналом. Оценка перспектив развития HR-систем и их роли в современной организации. Краткий обзор сильных сторон проекта и перечисление основных достижений. Оценка влияния проекта на общую эффективность HR-отдела и организации в целом. Подведение итогов работы над проектом.

Список литературы

Содержимое раздела

В данном разделе представлены все использованные источники информации, включая научные статьи, книги, публикации в интернете и другие материалы, которые были использованы при написании работы. Библиографическое описание источников соответствует установленным стандартам оформления научных работ. Список литературы содержит полные данные об авторах, названиях, изданиях, датах публикации и страницах, что обеспечивает полноту цитирования и позволяет читателям легко найти все использованные материалы. В список включены только те источники, которые непосредственно цитируются или на которые делаются ссылки в тексте работы. Список литературы организован в соответствии с выбранным стилем цитирования (например, ГОСТ, APA, MLA), обеспечивая единообразие оформления. Данный раздел имеет стратегическое значение для подтверждения достоверности, обоснованности и надежности работы. Составление списка литературы является критической частью любого исследования и гарантирует уважение к авторскому праву, а также способствует развитию академической честности.

Получи Такой Проект

До 90% уникальность
Готовый файл Word
15-30 страниц
Список источников по ГОСТ
Оформление по ГОСТ
Таблицы и схемы
Презентация

Создать Проект на любую тему за 5 минут

Создать

#6215357