Нейросеть

Дворцовые перевороты в России XVIII века: сравнительный анализ и роль гвардии в трансформации власти

Нейросеть для проекта Гарантия уникальности Строго по ГОСТу Высочайшее качество Поддержка 24/7

Исследовательский проект посвящен комплексному изучению феномена дворцовых переворотов, кардинально менявших политический ландшафт Российской империи в XVIII столетии. Особое внимание уделяется сравнительной характеристике ключевых событий этого периода, анализу причин и последствий смены монархов, а также выявлению степени влияния гвардии как ключевого игрока в процессе борьбы за власть. Глубокое погружение в исторические источники позволит реконструировать механизмы принятия решений, оценить роль личности правителей и придворных партий, а также понять долгосрочное воздействие переворотов на дальнейшее развитие российского государства. Исследование призвано пролить свет на динамику власти в переломную эпоху, раскрыть мотивы и стратегии участников событий, а также проанализировать роль гвардии как инструмента политической борьбы и гаранта либо смены престола.

Идея:

Идея проекта заключается в изучении и сравнительном анализе российских дворцовых переворотов XVIII века, с акцентом на выяснение ключевой роли гвардии в этих процессах. Мы стремимся выявить общие закономерности и уникальные особенности каждой смены власти, а также понять, как действия гвардии влияли на исход и дальнейшее развитие исторических событий.

Продукт:

Продуктом проекта станет подробный аналитический отчет, включающий в себя сравнительные таблицы, карты влияния различных партий и биографические справки ключевых фигур. Исследование представит исчерпывающую картину дворцовых переворотов, демонстрируя многогранность и сложность политической борьбы XVIII века в России.

Проблема:

Проблема заключается в необходимости глубокого и систематизированного анализа дворцовых переворотов XVIII века, которые зачастую рассматриваются фрагментарно, без должного учета роли гвардии. Требуется выявить общие тенденции, мотивы и последствия этих событий, а также их влияние на дальнейшую политическую стабилизацию или дестабилизацию Российского государства.

Актуальность:

Актуальность исследования обусловлена значимостью XVIII века как периода становления и укрепления Российской империи, где дворцовые перевороты стали одним из определяющих факторов политической истории. Понимание механизмов смены власти и роли силовых структур, таких как гвардия, позволяет лучше ориентироваться в закономерностях политических процессов как прошлого, так и настоящего.

Цель:

Цель проекта – провести сравнительную характеристику дворцовых переворотов XVIII века в России, всесторонне исследовать и оценить роль гвардии как ведущего фактора в данных исторических событиях. Мы стремимся выявить сущностные черты и специфику каждого переворота, а также определить степень его влияния на дальнейшее развитие российского общества и государства.

Целевая аудитория:

Проект ориентирован на студентов исторических факультетов, исследователей, интересующихся историей России XVIII века, а также на всех, кто стремится углубить свои знания о периоде дворцовых переворотов и роли гвардии. Текст проекта будет написан с учетом академической стилистики, но доступен для понимания широким кругом читателей, проявляющих интерес к истории.

Задачи:

  • Провести сравнительный анализ основных дворцовых переворотов XVIII века (например, Петра III, Екатерины II, Павла I).
  • Исследовать состав, структуру, идеологию и политические амбиции гвардейских полков, активно участвовавших в переворотах.
  • Выявить причинно-следственные связи между действиями гвардии и политическими результатами дворцовых переворотов.
  • Оценить влияние дворцовых переворотов на дальнейшую политическую систему, социальную структуру и культурное развитие Российской империи.
  • Подготовить итоговый аналитический материал, включающий выводы и рекомендации для дальнейших исследований.

Ресурсы:

Для реализации проекта потребуются доступ к научным библиотекам, архивам, специализированным историческим монографиям и статьям, а также наличие компьютерной техники для анализа и систематизации информации.

Роли в проекте:

Курирует весь ход исследования, осуществляет методологическое руководство, проверяет соответствие работы поставленным целям и задачам, оказывает консультационную помощь членам команды.

Проводит глубокий анализ исторических источников, выявляет факты, связанные с дворцовыми переворотами и гвардией, занимается верификацией информации и подготовкой аналитических справок.

Разрабатывает методику сравнительного анализа, создает сравнительные таблицы и графики, систематизирует данные для выявления закономерностей и различий между переворотами.

Отвечает за научную и литературную редактуру текста, проверку стилистической целостности, грамотности и соответствия академическим стандартам, вносит необходимые правки.

Наименование образовательного учреждения

Проект

на тему

Дворцовые перевороты в России XVIII века: сравнительный анализ и роль гвардии в трансформации власти

Выполнил: ФИО

Руководитель: ФИО

Содержание

  • Введение 1
  • Обзор историографии проблемы 2
  • Политическая система Российской империи в XVIII веке 3
  • Роль гвардии в дворцовых переворотах 4
  • Сравнительный анализ дворцовых переворотов 5
  • Влияние дворцовых переворотов на развитие России 6
  • Методология исследования 7
  • Заключение 8
  • Приложения 9
  • Список литературы 10

Введение

Содержимое раздела

В данном разделе будет представлен обзор темы дворцовых переворотов XVIII века в России, обозначена актуальность исследования, сформулирована его цель, задачи и гипотеза. Будет также кратко охарактеризован объект и предмет исследования, а также его научная новизна и практическая значимость.

Обзор историографии проблемы

Содержимое раздела

Анализ существующих научных работ, посвященных дворцовым переворотам XVIII века. Будет рассмотрена эволюция взглядов на проблему, выделены основные научные школы и подходы к ее изучению. Особое внимание будет уделено исследованиям, касающимся роли гвардии в данного рода событиях.

Политическая система Российской империи в XVIII веке

Содержимое раздела

Рассмотрение основных институтов власти, механизмов управления и социально-политической обстановки в России накануне и в период дворцовых переворотов. Будет проанализирована роль дворянства, духовенства и других влиятельных групп в политической жизни страны.

Роль гвардии в дворцовых переворотах

Содержимое раздела

Детальное исследование генезиса, структуры, комплектования и политической роли гвардейских полков. Будет проанализировано, как гвардия трансформировалась из инструмента защиты монарха в активного участника борьбы за власть, и каковы были ее мотивы.

Сравнительный анализ дворцовых переворотов

Содержимое раздела

Систематическое рассмотрение ключевых дворцовых переворотов XVIII века (например, начало правления Петра III, Екатерины II, Павла I). Будут выявлены общие черты, особенности, причины, ход и последствия каждой смены власти, с особым акцентом на роль гвардии.

Влияние дворцовых переворотов на развитие России

Содержимое раздела

Оценка долгосрочных последствий дворцовых переворотов для политической, социальной и культурной жизни Российской империи. Будет проанализировано, как эти события повлияли на дальнейший ход истории страны и формирование ее идентичности.

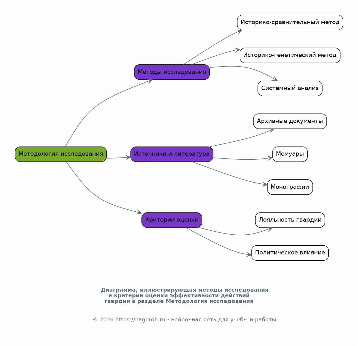
Методология исследования

Содержимое раздела

Описание применяемых методов исследования, таких как историко-сравнительный, историко-генетический, системный анализ. Обоснование выбора источников и литературы, а также критериев оценки эффективности действий гвардии.

Заключение

Содержимое раздела

Подведение итогов исследования, обобщение полученных результатов в соответствии с поставленными целями и задачами. Формулировка основных выводов, подтверждающих или опровергающих первоначальные гипотезы проекта, и оценка научной значимости работы.

Приложения

Содержимое раздела

В Приложениях будут представлены вспомогательные материалы: сравнительные таблицы, схемы, биографические справки ключевых фигур, карты влияния различных партий. Эти материалы призваны дополнить и наглядно проиллюстрировать основные положения исследования.

Список литературы

Содержимое раздела

Полный перечень всех использованных в проекте источников и научной литературы. Список будет составлен в соответствии с академическими требованиями, с указанием полного названия, автора, года издания и других необходимых библиографических данных.

Получи Такой Проект

До 90% уникальность
Готовый файл Word
15-30 страниц
Список источников по ГОСТ
Оформление по ГОСТ
Таблицы и схемы
Презентация

Создать Проект на любую тему за 5 минут

Создать

#5396588