Нейросеть

Экологические аспекты косметической индустрии и их влияние на окружающую среду: анализ и перспективы

Нейросеть для проекта Гарантия уникальности Строго по ГОСТу Высочайшее качество Поддержка 24/7

Данный исследовательский проект посвящен глубокому анализу экологического следа, оставляемого косметической промышленностью, и его последствиям для окружающей среды. Проект охватывает широкий спектр вопросов, начиная с фазы производства косметических средств, включая добычу сырья, процессы обработки и упаковки, и заканчивая их утилизацией или попаданием в окружающую среду. Особое внимание уделяется оценке влияния различных компонентов косметики, таких как микропластик, консерванты, отдушки и UV-фильтры, на водные экосистемы, почву и воздушную среду. Проект также рассмотрит вопросы, связанные с устойчивым развитием, включая использование возобновляемых источников энергии, сокращение отходов и разработку экологически чистых альтернатив. В рамках исследования будет проведен анализ текущей нормативно-правовой базы, регулирующей производство и утилизацию косметической продукции, а также оценка эффективности существующих мер по снижению экологического воздействия. Кроме того, будет изучено влияние потребительского спроса и отношения потребителей к экологически чистым косметическим продуктам, а также рассмотрены возможности для инноваций и создания более устойчивых бизнес-моделей в косметической индустрии.

Идея:

Настоящий проект фокусируется на исследовании экологического воздействия косметической индустрии и поиске путей уменьшения негативного влияния. Мы стремимся предоставить рекомендации по созданию и использованию более экологически безопасных косметических продуктов.

Продукт:

Результатом проекта станет аналитический отчет с детальным обзором экологических проблем, связанных с косметикой. Отчет будет содержать рекомендации для производителей, потребителей и регуляторов, направленные на снижение экологического следа косметической продукции.

Проблема:

Косметическая индустрия оказывает значительное негативное воздействие на окружающую среду на всех этапах жизненного цикла продукции. Существующие методы производства и утилизации косметики зачастую не учитывают принципы устойчивого развития.

Актуальность:

Актуальность исследования обусловлена растущей экологической осознанностью общества и необходимостью сокращения негативного воздействия промышленности на окружающую среду. Результаты исследования могут способствовать формированию более ответственного отношения к производству и потреблению косметики.

Цель:

Целью данного исследования является всесторонний анализ экологических аспектов косметической индустрии и разработка рекомендаций по снижению негативного воздействия. Мы стремимся предложить практические решения, которые могут быть применены производителями, потребителями и регуляторами.

Целевая аудитория:

Аудиторией данного проекта являются школьники, студенты, преподаватели, а также все, кто интересуется экологическими проблемами. Результаты исследования могут быть полезны для представителей косметической промышленности, экологических организаций и государственных органов.

Задачи:

  • Анализ научных публикаций и статистических данных по экологическому воздействию косметической продукции.
  • Изучение состава косметических средств и оценка экологической безопасности их компонентов.
  • Исследование процессов производства и утилизации косметики.
  • Разработка рекомендаций по созданию и использованию экологически чистых косметических продуктов.
  • Анализ потребительского спроса на экологически безопасную косметику.

Ресурсы:

Для реализации проекта потребуются доступ к научной литературе, интернет-ресурсам, а также, при возможности, доступ к образцам косметической продукции и лабораторному оборудованию.

Роли в проекте:

Исследователь отвечает за сбор, анализ и интерпретацию данных, проведение обзоров литературы, а также написание отчетов и презентаций. Исследователь также участвует в разработке методологии исследования и подготовке рекомендаций на основе полученных результатов. Он/она должен обладать навыками критического мышления, аналитическими способностями и умением работать с большими объемами информации. Кроме того, исследователь должен быть в состоянии эффективно общаться и представлять результаты исследования.

Аналитик отвечает за проведение детального анализа данных и статистическую обработку информации. Он/она использует различные инструменты и методы для выявления закономерностей и тенденций. Аналитик также готовит графики, диаграммы и другие визуальные представления данных. Он/она должен обладать знаниями в области статистики и умением работать с программами для обработки данных, такими как SPSS или R. Кроме того, аналитик участвует в интерпретации результатов и составлении выводов.

Редактор отвечает за подготовку и редактирование текстовых материалов, включая отчеты, статьи и презентации. Он/она проверяет тексты на предмет грамматических, стилистических и логических ошибок. Редактор также следит за соответствием текста требованиям научного стиля и формальным стандартам. Он/она должен обладать высоким уровнем грамотности и внимательностью к деталям, а также умением работать с различными форматами документов. Редактор также отвечает за оформление визуальных элементов, таких как графики и диаграммы.

Координатор проекта отвечает за планирование, организацию и контроль выполнения исследовательского проекта. Он/она координирует работу всех участников проекта, обеспечивает своевременное выполнение задач и соблюдение сроков. Координатор проекта также отвечает за управление бюджетом и ресурсами проекта, а также за коммуникацию с заинтересованными сторонами. Он/она должен обладать отличными организационными и коммуникативными навыками, а также умением принимать решения и решать проблемы. Кроме того, координатор обеспечивает связь между участниками проекта и внешними партнерами.

Наименование образовательного учреждения

Проект

на тему

Экологические аспекты косметической индустрии и их влияние на окружающую среду: анализ и перспективы

Выполнил: ФИО

Руководитель: ФИО

Содержание

  • Введение 1
  • Производство косметики: экологический аспект сырья и процессов 2
  • Состав косметических средств и их воздействие на окружающую среду 3
  • Упаковка косметической продукции и проблемы отходов 4
  • Влияние косметики на водные экосистемы 5
  • Практические аспекты: анализ экологических деклараций и сертификации 6
  • Анализ потребительского поведения и предпочтений в отношении экологичной косметики 7
  • Разработка рекомендаций по экологизации косметической индустрии 8
  • Заключение 9
  • Список литературы 10

Введение

Содержимое раздела

Введение представляет собой важную часть исследовательского проекта, где формируется основа для понимания темы и целей исследования. Здесь необходимо чётко обозначить проблему, которую предполагается изучить, и обосновать ее актуальность в контексте современных экологических вызовов. Описывается широкий спектр последствий, возникающих в результате деятельности косметической промышленности, включая загрязнение водных ресурсов, почв и атмосферы, а также влияние на биоразнообразие. Важно подчеркнуть важность исследования для разработки устойчивых решений. Далее следует детальное представление структуры работы, включая описание основных разделов, методологического подхода и ожидаемых результатов. Четкое изложение цели и задач исследования, а также предварительный обзор имеющихся знаний по теме.

Производство косметики: экологический аспект сырья и процессов

Содержимое раздела

Этот раздел посвящен детальному анализу экологических аспектов производства косметики, начиная с добычи сырья и заканчивая этапами обработки и изготовления продукции. Рассматривается влияние различных видов сырья на окружающую среду, включая природные компоненты и синтетические вещества, а также процессы их получения и переработки, с уделением особого внимания методам добычи, транспортировки и хранения сырья. Далее изучаются энергозатраты и использование ресурсов на различных этапах производства, включая потребление воды, электроэнергии и других ресурсов. Выявляются конкретные проблемы, такие как загрязнение воздуха и выбросы парниковых газов, образующиеся в процессе производства. Проводится оценка влияния используемых технологий на окружающую среду. Особое внимание уделяется вопросам управления отходами

Состав косметических средств и их воздействие на окружающую среду

Содержимое раздела

В этом разделе проводится глубокий анализ состава косметических средств, с акцентом на экологические риски, связанные с использованием различных компонентов. Рассматриваются наиболее распространенные ингредиенты, такие как микропластик, консерванты, отдушки, UV-фильтры, поверхностно-активные вещества, и оценивается их влияние на экологию. Изучается способность различных веществ разлагаться в окружающей среде, их токсичность и способность накапливаться в живых организмах. Анализируется влияние компонентов на водные экосистемы, почву и воздушную среду. Рассматриваются альтернативные, более экологичные варианты компонентов, доступные для использования в косметической индустрии. Обсуждаются методы оценки экологической безопасности косметических средств, включая данные экспертиз и сертификаций.

Упаковка косметической продукции и проблемы отходов

Содержимое раздела

Этот раздел посвящен изучению влияния упаковки косметической продукции на окружающую среду. Рассматриваются различные типы упаковочных материалов, используемых в индустрии, такие как пластмассы, стекло, металлы и картон, а также оценивается их экологический след. Анализируются процессы производства упаковочных материалов, включая использование ресурсов и выбросы загрязняющих веществ. Особое внимание уделяется проблемам утилизации и переработки упаковок, включая уровень переработки, накопление отходов на свалках и в океане. Рассматриваются стратегии снижения экологического воздействия упаковки, включая использование переработанных материалов, разработку биоразлагаемых упаковок, снижение количества упаковочных материалов и перепроектирование упаковок для облегчения переработки. Обсуждаются меры по стимулированию ответственного отношения потребителей к упаковке.

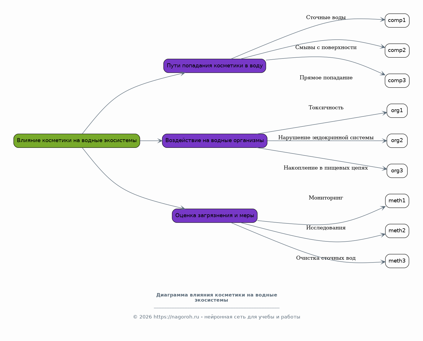
Влияние косметики на водные экосистемы

Содержимое раздела

В этом разделе проводится детальный анализ влияния косметических средств на водные экосистемы. Рассматриваются различные пути попадания косметических компонентов в водную среду, включая сточные воды, смывы с поверхности, а также прямое попадание. Изучается воздействие различных веществ на водные организмы, включая рыбу, беспозвоночных и водоросли, включая такие эффекты, как токсичность, нарушение эндокринной системы и накопление в пищевых цепях. Анализируются последствия загрязнения для биоразнообразия и функционирования водных экосистем. Рассматриваются методы оценки загрязнения водных ресурсов косметическими средствами, включая мониторинг, исследования и лабораторные анализы. Обсуждаются меры по предотвращению и снижению загрязнения водных экосистем, включая очистку сточных вод, разработку безопасных для окружающей среды косметических продуктов.

Практические аспекты: анализ экологических деклараций и сертификации

Содержимое раздела

В этом разделе проводится анализ экологических деклараций и сертификаций косметической продукции, чтобы выявить соответствие заявлений производителей реальным экологическим стандартам. Изучаются различные виды экологических сертификатов, такие как COSMOS, ECOCERT, и другие, оцениваются их критерии и требования. Рассматривается роль экологических деклараций в информировании потребителей и стимулировании производства экологически чистых продуктов. Проводится анализ заявлений производителей о воздействии на окружающую среду, сопоставление их с данными независимых экспертиз и лабораторных исследований. Исследуется эффективность различных методов оценки экологической безопасности косметики. В результате, предоставляется комплексный обзор роли экологических сертификаций и деклараций в принятии обоснованных потребительских решений.

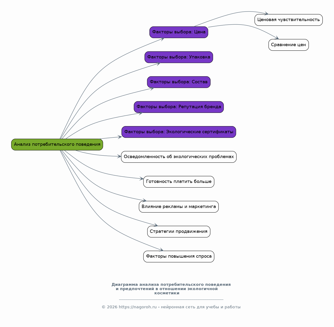
Анализ потребительского поведения и предпочтений в отношении экологичной косметики

Содержимое раздела

Данный раздел посвящен анализу потребительского поведения в отношении экологически чистой косметики. Изучаются факторы, влияющие на выбор потребителей, такие как цена, упаковка, состав продукта, репутация бренда и экологические сертификаты. Рассматривается уровень осведомленности потребителей об экологических проблемах, связанных с косметикой, и их готовность платить больше за экологически чистые продукты. Анализируются данные опросов, исследований рынка и социальных медиа для выявления тенденций и предпочтений потребителей. Изучается влияние рекламы и маркетинга на потребительское поведение и отношение к экологической косметике. Рассматриваются стратегии продвижения экологически чистых косметических продуктов и привлечения потребителей, а также факторы, способствующие повышению спроса на экологичную косметику.

Разработка рекомендаций по экологизации косметической индустрии

Содержимое раздела

Этот раздел посвящен разработке практических рекомендаций по снижению экологического воздействия косметической индустрии. Рекомендации ориентированы на различные заинтересованные стороны, такие как производители, потребители, регуляторы и научные учреждения. Предлагаются конкретные меры для улучшения производства, включая использование экологически безопасного сырья, внедрение устойчивых производственных процессов и уменьшение отходов. Разрабатываются рекомендации для потребителей по выбору экологически чистых продуктов, утилизации упаковок и снижению воздействия на окружающую среду. Рассматриваются меры, которые могут быть приняты регуляторами для стимулирования более устойчивого развития косметической индустрии, включая разработку стандартов, налоговые льготы и поддержку научных исследований. Предлагаются инновационные решения и стратегии, направленные на создание более устойчивой и экологически чистой косметической индустрии.

Заключение

Содержимое раздела

Заключительная часть проекта представляет собой синтез полученных результатов и формирует общие выводы исследования. В ней подводится итог проделанной работы, обобщаются основные выводы, полученные в ходе анализа. Оценивается значимость проведенного исследования и его вклад в понимание экологических проблем, связанных с косметической индустрией. Обсуждаются ограничения исследования, возможные неточности или области, требующие дальнейшего изучения. Предлагаются направления для будущих исследований, которые могут дополнить или углубить полученные результаты. Подчеркивается важность устойчивого развития косметической индустрии и роль каждого участника процесса – от производителя до потребителя – в достижении этой цели. В заключении даются конкретные рекомендации, основанные на проведенном анализе, для повышения экологичности.

Список литературы

Содержимое раздела

Этот раздел содержит полный перечень источников, использованных в ходе исследования. Он включает в себя научные статьи, книги, обзоры, доклады, стандарты, а также интернет-ресурсы, которые послужили основой для анализа и интерпретации данных. Все источники оформляются в соответствии с установленными научными стандартами, обеспечивая прозрачность и возможность проверки информации. В списке литературы указываются авторы, названия работ, издательства, страницы, даты публикации и другие необходимые данные для точной идентификации источников. Этот раздел демонстрирует широту и глубину проведенного исследования, а также подтверждает его научную обоснованность. Список литературы служит важным инструментом для тех, кто заинтересован в дальнейшем изучении темы и позволяет более детально ознакомиться с использованными материалами.

Получи Такой Проект

До 90% уникальность
Готовый файл Word
15-30 страниц
Список источников по ГОСТ
Оформление по ГОСТ
Таблицы и схемы
Презентация

Создать Проект на любую тему за 5 минут

Создать

#6199694