Нейросеть

Экранизации романа Ф.М. Достоевского «Преступление и наказание»: сравнительный анализ и интерпретация

Нейросеть для проекта Гарантия уникальности Строго по ГОСТу Высочайшее качество Поддержка 24/7

Данный исследовательский проект посвящен всестороннему изучению различных экранизаций романа Ф.М. Достоевского «Преступление и наказание». Работа нацелена на анализ художественных решений, принятых режиссерами при адаптации литературного произведения, и выявление ключевых интерпретаций романа в кинематографе. В рамках исследования будут рассмотрены экранизации, созданные в разные периоды времени, что позволит проследить эволюцию восприятия произведения и влияние социокультурного контекста на кинематографические образы. Особое внимание будет уделено соответствию экранизаций первоисточнику, а также авторской интерпретации режиссеров. Изучение экранных воплощений романа позволит глубже понять его сложность и многогранность, а также оценить вклад кинематографа в популяризацию классической литературы. Проект предполагает сравнительный анализ различных версий, анализ актёрской игры, операторской работы и режиссерских решений.

Идея:

Исследовать, как различные режиссеры интерпретируют роман «Преступление и наказание» в своих экранизациях, и выявить основные тенденции в адаптации литературного произведения к кинематографу. Анализ экранизаций позволит определить элементы романа, которые наиболее важны для визуального воплощения, и понять, как режиссеры передают идеи и психологические состояния героев через кинематографические приемы.

Продукт:

Результатом проекта станет сравнительный анализ нескольких экранизаций романа, включающий в себя детальное описание художественных особенностей каждой версии и выявление общих тенденций. Будет создана классификация экранизаций по степени близости к оригиналу и особенностям интерпретации, а также разработаны рекомендации по использованию экранизаций в образовательном процессе.

Проблема:

Множество существующих экранизаций романа «Преступление и наказание» отличаются значительной вариативностью в интерпретации и подходе к адаптации. Отсутствует систематизированный анализ этих различий и их влияния на восприятие романа аудиторией, что затрудняет критическую оценку кинематографических версий произведения.

Актуальность:

Изучение экранизаций классической литературы является актуальным направлением гуманитарных исследований, поскольку позволяет понять, как интерпретируются и популяризируются литературные произведения в современном мире. Анализ экранизаций «Преступления и наказания» важен для понимания эволюции восприятия романа и его влияния на культуру.

Цель:

Провести всесторонний сравнительный анализ экранизаций романа «Преступление и наказание», выявить основные тенденции в интерпретации произведения и определить факторы, влияющие на выбор художественных решений режиссерами. Разработать критерии оценки качества экранизаций классической литературы, применимые и к другим произведениям.

Целевая аудитория:

Проект предназначен для студентов филологических факультетов, преподавателей литературы, киноведов, а также для всех интересующихся русской классической литературой и кинематографом. Материалы исследования могут быть полезны в рамках учебных курсов по теории литературы, истории кинематографа и адаптации литературных произведений.

Задачи:

  • Провести обзор существующих экранизаций романа «Преступление и наказание».
  • Разработать критерии анализа экранизаций, учитывающие как близость к оригиналу, так и авторскую интерпретацию.
  • Провести сравнительный анализ выбранных экранизаций по разработанным критериям.
  • Выявить основные тенденции в интерпретации романа в кинематографе.
  • Оценить вклад экранизаций в популяризацию романа «Преступление и наказание».

Ресурсы:

Для успешной реализации проекта потребуются доступ к экранизациям романа, научным статьям и монографиям по теории литературы, истории кинематографа, а также специализированному программному обеспечению для анализа видеоматериалов.

Роли в проекте:

Отвечает за сбор и анализ материалов, проведение сравнительного анализа экранизаций и формулировку выводов. Должен обладать глубокими знаниями в области литературы и кинематографа, а также уметь работать с научными источниками.

Оценивает художественные достоинства и недостатки различных экранизаций, анализирует режиссерские решения и актерскую игру. Необходим экспертный взгляд на кинематографическую составляющую проекта.

Отвечает за проверку текста на соответствие научному стилю и требованиям к оформлению. Обеспечивает логичность и последовательность изложения материала.

Организовывает сбор, хранение и систематизацию материалов, включая видео- и текстовые источники, а также научные работы. Отвечает за точность и полноту информационной базы.

Наименование образовательного учреждения

Проект

на тему

Экранизации романа Ф.М. Достоевского «Преступление и наказание»: сравнительный анализ и интерпретация

Выполнил: ФИО

Руководитель: ФИО

Содержание

  • Введение 1
  • Роман Ф.М. Достоевского «Преступление и наказание» как объект экранизации 2
  • Теоретические основы адаптации литературного произведения для экрана 3
  • История экранизаций романа «Преступление и наказание» 4
  • Сравнительный анализ выбранных экранизаций 5
  • Интерпретация образа Раскольникова в различных экранизациях 6
  • Роль визуальных средств выразительности в экранизациях 7
  • Влияние социокультурного контекста на экранизации 8
  • Заключение 9
  • Список литературы 10

Введение

Содержимое раздела

В вводной части необходимо обосновать актуальность исследования экранизаций романа «Преступление и наказание» в современном контексте. Определить объект и предмет исследования, сформулировать цели и задачи проекта, а также описать методологическую базу и используемые методы анализа. Важно представить краткий обзор историографии вопроса и обозначить новизну данного исследования, подчеркнув его вклад в развитие гуманитарных знаний.

Роман Ф.М. Достоевского «Преступление и наказание» как объект экранизации

Содержимое раздела

В данном разделе необходимо проанализировать идейно-тематическое содержание романа, его композиционные особенности и проблемное поле, выделив ключевые элементы, которые предопределяют его потенциальную адаптивность для кинематографа. Рассмотреть особенности психологизма Достоевского и способы их трансляции в визуальную форму. Проанализировать влияние социально-исторического контекста создания романа на его интерпретацию в различных экранизациях.

Теоретические основы адаптации литературного произведения для экрана

Содержимое раздела

В этом разделе необходимо рассмотреть теоретические аспекты адаптации литературы для кинематографа, включая основные подходы и теории адаптации. Проанализировать понятия «экранизация», «интерпретация», «адаптация», выделив их специфику и взаимосвязь. Рассмотреть проблемы, возникающие при трансляции литературного текста в визуальный формат, и способы их решения.

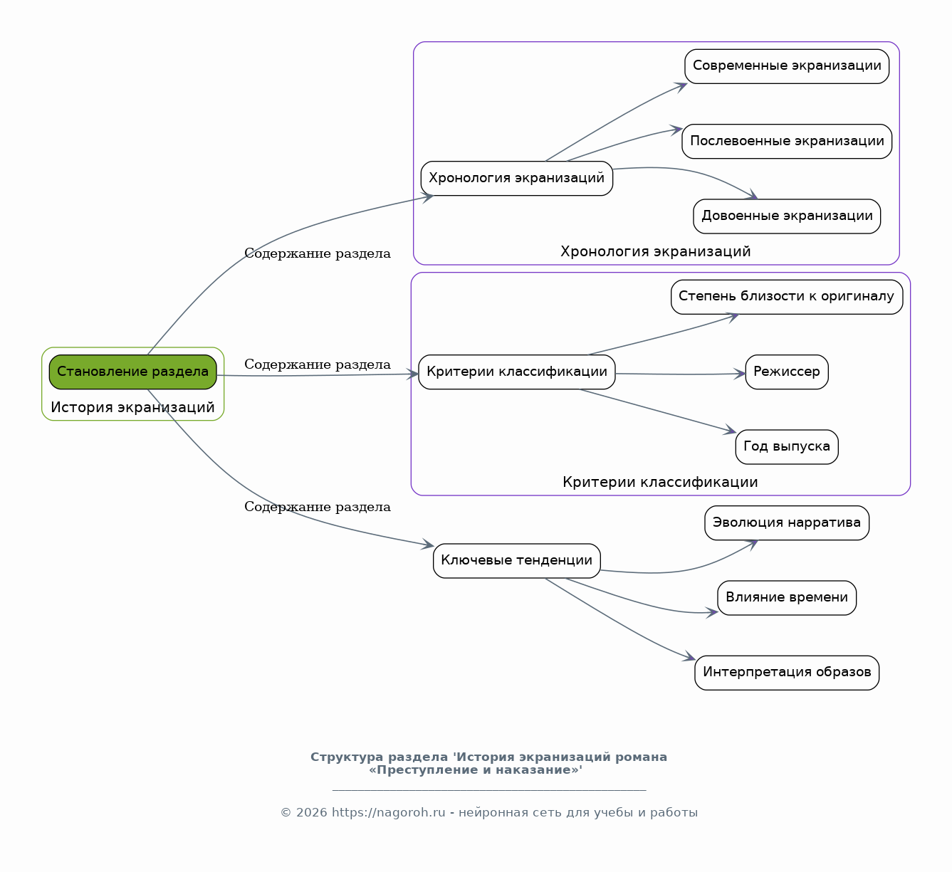
История экранизаций романа «Преступление и наказание»

Содержимое раздела

В этом разделе необходимо представить обзор существующих экранизаций романа, начиная с первых попыток адаптации и заканчивая современными кинематографическими версиями. Классифицировать экранизации по различным критериям (например, по году выпуска, режиссеру, степени близости к оригиналу). Рассмотреть особенности каждой экранизации, определив ключевые тенденции и закономерности.

Сравнительный анализ выбранных экранизаций

Содержимое раздела

В практической части работы необходимо провести детальный сравнительный анализ нескольких выбранных экранизаций, используя разработанные ранее критерии. Сопоставить художественные решения, принятые режиссерами (например, выбор актеров, операторскую работу, музыкальное оформление), и оценить их влияние на интерпретацию романа. Выявить различия и сходства в изображении главных героев и ключевых эпизодов.

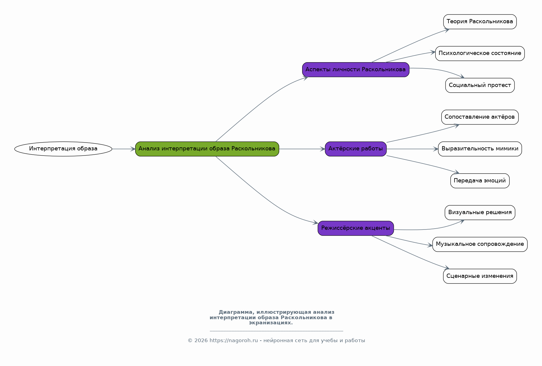
Интерпретация образа Раскольникова в различных экранизациях

Содержимое раздела

В данном пункте следует проанализировать, как в разных экранизациях раскрывается образ главного героя – Родиона Раскольникова. Сопоставить актерские работы, раскрывающие различные грани его личности, показать, как режиссеры акцентируют внимание на определенных аспектах его психологии. Необходимо рассмотреть, какие черты характера Раскольникова доминируют в каждом конкретном фильме и как это влияет на восприятие романа.

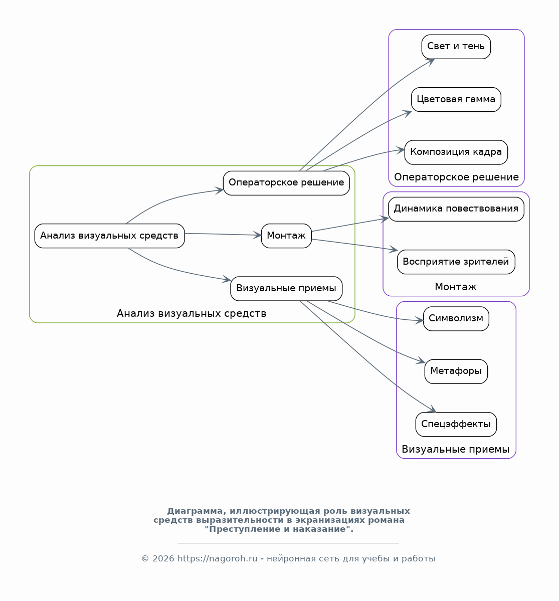
Роль визуальных средств выразительности в экранизациях

Содержимое раздела

Рассмотреть операторское решение в каждой из выбранных экранизаций, проанализировать использование света, тени, цветовой гаммы и композиции кадра для передачи атмосферы романа и психологического состояния героев. Исследовать влияние монтажа на динамику повествования и восприятие зрителей. Определить, какие визуальные приемы наиболее эффективно передают основные идеи и мотивы романа.

Влияние социокультурного контекста на экранизации

Содержимое раздела

Проанализировать, как социокультурные особенности эпохи, в которой создавалась экранизация, отразились на интерпретации романа. Рассмотреть, какие аспекты произведения были актуализированы или, наоборот, затушеваны в зависимости от политической и идеологической ситуации. Определить, как экранизации

Заключение

Содержимое раздела

В заключении необходимо обобщить результаты исследования, сформулировать основные выводы и подвести итоги работы. Оценить вклад экранизаций в популяризацию романа «Преступление и наказание» и определить перспективы дальнейших исследований в данной области. Подчеркнуть значимость анализа экранизаций для понимания современного восприятия классической литературы.

Список литературы

Содержимое раздела

В данном разделе необходимо представить полный перечень использованных источников, включая научные статьи, монографии, учебники, материалы интернет-ресурсов и сценарии экранизаций. Оформить список литературы в соответствии с требованиями ГОСТ.

Получи Такой Проект

До 90% уникальность
Готовый файл Word
15-30 страниц
Список источников по ГОСТ
Оформление по ГОСТ
Таблицы и схемы
Презентация

Создать Проект на любую тему за 5 минут

Создать

#3679810