Нейросеть

Электроснабжение жилых помещений: Теоретические основы и практические рекомендации для начинающих

Нейросеть для проекта Гарантия уникальности Строго по ГОСТу Высочайшее качество Поддержка 24/7

Данный исследовательский проект посвящен всестороннему изучению вопросов электроснабжения квартир, начиная от фундаментальных принципов электротехники и заканчивая практическими аспектами обеспечения безопасности и эффективности электроустановок. В рамках работы будут рассмотрены основные компоненты электрических сетей, применяемые в жилых помещениях, включая вводные устройства, распределительные щиты, электропроводку, розетки и осветительные приборы. Особое внимание будет уделено анализу нормативных документов, регламентирующих проектирование и монтаж электрооборудования, а также требованиям к его эксплуатации. Проект призван сформировать у читателей понимание принципов работы электрических сетей, умение правильно выбирать электротехнические изделия и навыки безопасного обращения с электрооборудованием. Исследование предполагает как теоретическое изучение вопросов, так и практическое применение полученных знаний, что позволит слушателям сформировать комплексное представление о системе электроснабжения жилых помещений. Включены примеры расчетов и практические упражнения для закрепления материала.

Идея:

Предоставить учащимся знания о базовых принципах электроснабжения квартир и помочь им понимать, как устроена электрическая система в их доме. Проект направлен на то, чтобы сделать электротехнику понятной и доступной для широкой аудитории, независимо от их предыдущего опыта.

Продукт:

Этот проект представляет собой учебно-методическое пособие, включающее теоретические материалы, практические задания и примеры расчетов для лучшего понимания. В результате, слушатели смогут применять полученные знания на практике, делая свое жилище безопаснее и более комфортным.

Проблема:

Многие люди не имеют представления о том, как устроена электропроводка в их квартирах, что может приводить к неправильной эксплуатации электроприборов и, как следствие, к аварийным ситуациям. Отсутствие базовых знаний в области электротехники затрудняет самостоятельное решение бытовых проблем и повышает зависимость от специалистов.

Актуальность:

Тема электроснабжения квартир актуальна всегда, так как электричество является неотъемлемой частью современной жизни. Знание основ электротехники способствует повышению безопасности, снижению затрат на электроэнергию и улучшению качества жизни.

Цель:

Цель проекта — предоставить слушателям необходимые знания и практические навыки в области электроснабжения квартир. Сформировать у них основы понимания работы электрооборудования и принципов его безопасной эксплуатации.

Целевая аудитория:

Проект ориентирован на школьников, студентов технических специальностей, а также на всех, кто интересуется вопросами электроснабжения и безопасной эксплуатации электроприборов. Материалы проекта будут полезны для тех, кто хочет получить общее представление об электротехнике и научиться самостоятельно решать простейшие задачи.

Задачи:

  • Изучение принципов работы электрических цепей и основных электротехнических устройств.
  • Анализ нормативных документов, регламентирующих электроснабжение жилых помещений (ПУЭ, ГОСТ).
  • Разработка практических заданий и примеров расчетов для закрепления материала.
  • Предоставление рекомендаций по выбору электротехнических изделий и безопасной эксплуатации электрооборудования.

Ресурсы:

Для реализации проекта необходимы доступ к учебной литературе, нормативным документам, а также компьютер с доступом в Интернет.

Роли в проекте:

Отвечает за разработку концепции проекта, подбор и структурирование материалов, написание текста, создание практических заданий и примеров расчетов. Автор также контролирует соответствие материалов проекта поставленным целям и задачам, а также обеспечивает их актуальность и доступность для целевой аудитории. Важно убедиться, что содержание проекта соответствует образовательным стандартам и требованиям безопасности.

Осуществляет проверку текста на предмет грамматических, орфографических и стилистических ошибок, обеспечивает логическую последовательность изложения материала и соответствие стилистики проекта целевой аудитории. Редактор также контролирует качество иллюстраций, схем и других визуальных материалов, а также соответствие их требованиям проекта.

Предоставляет экспертную оценку материалов проекта, консультирует по вопросам электротехники и нормативной базы, обеспечивает соответствие проекта современным требованиям и стандартам. Консультант оказывает помощь в решении сложных технических вопросов, а также предоставляет практические рекомендации по обеспечению безопасности и эффективности электроустановок.

Наименование образовательного учреждения

Проект

на тему

Электроснабжение жилых помещений: Теоретические основы и практические рекомендации для начинающих

Выполнил: ФИО

Руководитель: ФИО

Содержание

  • Введение 1
  • Основные понятия электротехники 2
  • Электрические сети: компоненты и принципы работы 3
  • Нормативные требования и безопасность 4
  • Выбор и расчет электрооборудования 5
  • Практические аспекты монтажа электропроводки 6
  • Диагностика и устранение неисправностей 7
  • Современные технологии в электроснабжении 8
  • Заключение 9
  • Список литературы 10

Введение

Содержимое раздела

Введение в проект, обзор его целей и задач. Обоснование актуальности темы электроснабжения жилых помещений, определение целевой аудитории и структуры проекта. Описание основных аспектов, которые будут рассмотрены в рамках проекта, а также ожидаемых результатов. Краткое изложение истории развития электроснабжения, его текущего состояния и перспектив развития. Подчеркивание важности знаний об электробезопасности и эффективном использовании электроэнергии.

Основные понятия электротехники

Содержимое раздела

Обзор фундаментальных понятий электротехники, необходимых для понимания работы электроустановок. Рассмотрение электрического тока, напряжения, сопротивления, мощности и энергии. Объяснение законов Ома и Кирхгофа, их практическое применение при расчетах электрических цепей. Разбор основных видов электрических цепей: последовательных, параллельных и смешанных. Включение примеров и иллюстраций для упрощения восприятия материала.

Электрические сети: компоненты и принципы работы

Содержимое раздела

Подробное изучение основных компонентов электрических сетей в квартирах, включая вводные устройства, распределительные щиты, автоматы защиты, электропроводку, розетки и осветительные приборы. Рассмотрение типов электропроводов, способов их монтажа и правил выбора сечения. Анализ принципов работы автоматических выключателей, УЗО и других защитных устройств. Объяснение принципов организации заземления и уравнивания потенциалов для обеспечения электробезопасности. Рассмотрение различных видов освещения и их особенностей.

Нормативные требования и безопасность

Содержимое раздела

Анализ нормативных документов по проектированию и монтажу электрооборудования, включая ПУЭ (Правила устройства электроустановок) и ГОСТы. Рассмотрение требований к безопасности электроустановок, включая защиту от поражения электрическим током, пожарной безопасности и защиты от перегрузок. Обзор основных видов электрозащиты: заземление, зануление, защитное отключение и использование УЗО. Изучение правил эксплуатации электрооборудования и техники безопасности при работе с электричеством. Примеры практических ситуаций и разбор типичных ошибок.

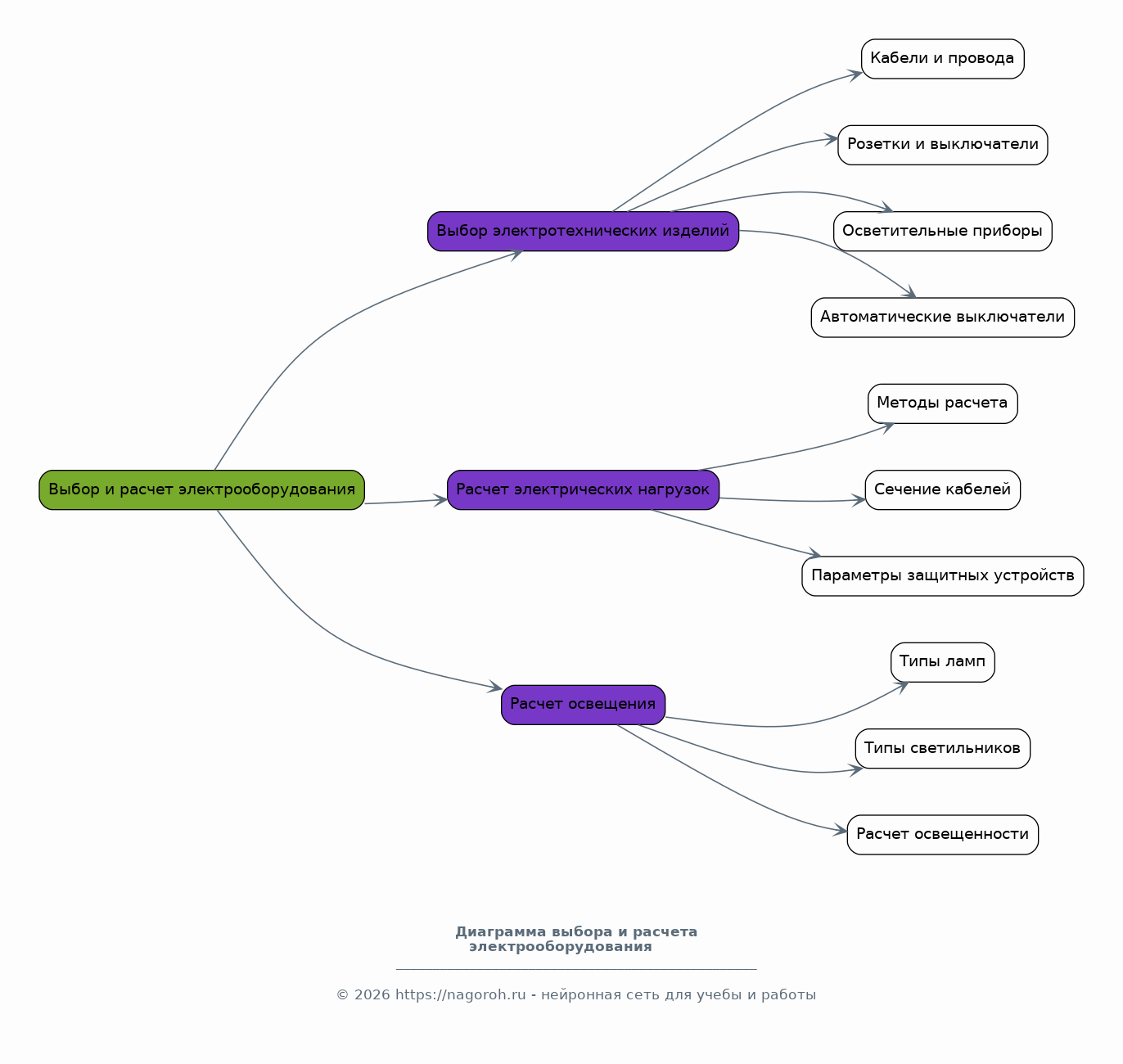
Выбор и расчет электрооборудования

Содержимое раздела

Практическое руководство по выбору электротехнических изделий для квартиры: кабелей, розеток, выключателей, осветительных приборов и автоматических выключателей. Рассмотрение методов расчета электрических нагрузок, сечения кабелей и параметров защитных устройств. Объяснение принципов расчета освещения, включая выбор типа ламп и светильников. Приведение примеров расчетов для различных типов квартир и электрических схем. Оценка энергоэффективности и выбор оборудования с учетом энергосбережения.

Практические аспекты монтажа электропроводки

Содержимое раздела

Пошаговое руководство по монтажу электропроводки в квартире, включая подготовку стен, прокладку кабелей, установку розеток и выключателей. Рассмотрение различных способов прокладки кабелей: скрытая, открытая и в кабель-каналах. Обсуждение инструментов и материалов, необходимых для монтажа. Рассмотрение типичных ошибок при монтаже и способов их исправления. Важно учитывать правила техники безопасности и нормы электробезопасности. Приведение примеров выполнения различных видов работ.

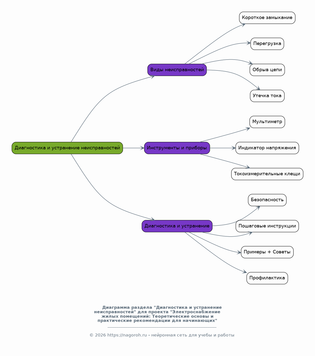
Диагностика и устранение неисправностей

Содержимое раздела

Обзор наиболее распространенных неисправностей в электрических сетях квартир и методы их диагностики. Рассмотрение причин возникновения неисправностей, таких как короткое замыкание, перегрузка, обрыв цепи и утечка тока. Обзор инструментов и приборов, необходимых для диагностики: мультиметр, индикатор напряжения, токоизмерительные клещи. Инструкции по безопасной и эффективной диагностике. Примеры и практические советы по устранению неисправностей своими руками. Рекомендации по профилактическому обслуживанию.

Современные технологии в электроснабжении

Содержимое раздела

Обзор современных технологий, применяемых в электроснабжении квартир, включая системы "умный дом", энергосберегающие технологии, альтернативные источники энергии и автоматизацию. Обсуждение преимуществ и недостатков различных технологий. Рассмотрение вопросов интеграции систем управления освещением, отоплением и другими элементами. Примеры внедрения современных технологий в жилых помещениях. Обзор инновационных решений в области безопасности и комфорта.

Заключение

Содержимое раздела

Обобщение основных результатов проекта, формулировка выводов и предложений. Подведение итогов по рассмотренным вопросам, основные выводы по безопасности и эффективности. Рекомендации по дальнейшему изучению темы и возможные направления для будущих исследований. Подчеркивание значимости полученных знаний для обеспечения безопасности. Оценка перспектив развития электроснабжения жилых помещений.

Список литературы

Содержимое раздела

Список использованных источников: учебники, статьи, нормативные документы и интернет-ресурсы. Форматирование списка в соответствии с требованиями к оформлению научных работ. Указание полных библиографических данных каждого источника, включая авторов, название, издательство, год издания и страницы. Разделение списка по типам источников для удобства использования. Подтверждение достоверности представленной информации и соблюдение авторских прав.

Получи Такой Проект

До 90% уникальность
Готовый файл Word
15-30 страниц
Список источников по ГОСТ
Оформление по ГОСТ
Таблицы и схемы
Презентация

Создать Проект на любую тему за 5 минут

Создать

#6215724