Нейросеть

Эпоха SMART: Анализ проблем, особенностей и перспектив развития

Нейросеть для проекта Гарантия уникальности Строго по ГОСТу Высочайшее качество Поддержка 24/7

Данный исследовательский проект посвящен всестороннему анализу концепции SMART, охватывающей широкий спектр технологических, социальных и экономических аспектов современного мира. В рамках исследования будет рассмотрена эволюция понятия SMART, начиная от его зарождения и до текущего состояния, а также будут выявлены основные факторы, влияющие на развитие SMART-технологий. Особое внимание уделено выявлению проблем, возникающих при внедрении SMART-систем в различных сферах жизни, таких как городское планирование, энергетика, транспорт и здравоохранение. Проект также направлен на анализ особенностей функционирования SMART-технологий, включая их архитектуру, протоколы передачи данных и методы обработки информации. Кроме того, будет проведен анализ перспектив развития SMART, с учетом текущих трендов и инноваций в области искусственного интеллекта, Интернета вещей и больших данных. В заключение будут сформулированы выводы о влиянии SMART на общество и предложены рекомендации по дальнейшему развитию и применению SMART-технологий для повышения эффективности и улучшения качества жизни.

Идея:

Проект направлен на комплексное исследование концепции SMART-технологий, выявление ее сильных и слабых сторон, а также перспектив развития. Основной целью является предоставление актуальной и систематизированной информации о SMART для широкой аудитории.

Продукт:

Результатом исследования станет аналитический отчет, содержащий детальный обзор проблем, особенностей и перспектив развития SMART-технологий. Отчет будет включать в себя конкретные примеры и кейсы, а также рекомендации по внедрению и использованию SMART-решений.

Проблема:

Существует недостаток систематизированной информации о SMART-технологиях, что затрудняет их понимание и эффективное внедрение. Отсутствует единый подход к анализу проблем и перспектив, что приводит к фрагментарности знаний в этой области.

Актуальность:

Актуальность исследования обусловлена стремительным развитием SMART-технологий и их все возрастающим влиянием на различные сферы жизни. Понимание проблем, особенностей и перспектив SMART необходимо для эффективного использования этих технологий и обеспечения устойчивого развития.

Цель:

Целью данного проекта является проведение всестороннего анализа концепции SMART-технологий, включая выявление проблем, особенностей и перспектив их развития. Результатом станет предоставление экспертной оценки и рекомендаций по внедрению SMART-решений.

Целевая аудитория:

Аудиторией проекта являются учащиеся, студенты, преподаватели, исследователи, специалисты IT-сферы, а также все, кто интересуется современными технологиями и их влиянием на общество. Проект будет полезен для тех, кто хочет получить глубокое понимание концепции SMART и ее применений.

Задачи:

  • Провести обзор литературы и анализ существующих исследований по теме SMART-технологий.
  • Выявить основные проблемы, возникающие при внедрении SMART-систем в различных сферах.
  • Проанализировать особенности функционирования SMART-технологий, включая их архитектуру и протоколы.
  • Определить перспективы развития SMART-технологий с учетом текущих трендов и инноваций.
  • Сформулировать выводы и рекомендации по дальнейшему развитию и применению SMART-технологий.

Ресурсы:

Для реализации проекта потребуются доступ к научным статьям и базам данных, компьютеры с необходимым программным обеспечением, а также консультации с экспертами в области SMART-технологий.

Роли в проекте:

Отвечает за общее руководство проектом, определение целей и задач, планирование работ и контроль за их выполнением. Руководитель координирует деятельность всех участников проекта, обеспечивает взаимодействие между ними, а также отвечает за подготовку итогового отчета. Руководитель должен обладать знаниями в области проектного менеджмента и глубоким пониманием тематики исследования. Он также отвечает за организацию рабочих встреч и презентаций результатов проекта.

Проводит сбор и анализ данных, необходимых для исследования, включая научные статьи, статистические данные и другие источники информации. Аналитик отвечает за выявление ключевых проблем, особенностей и перспектив развития SMART-технологий. Он должен уметь работать с большими объемами данных, использовать методы статистического анализа и представлять результаты в понятном формате. Аналитик также участвует в написании разделов итогового отчета.

Разрабатывает и/или адаптирует программное обеспечение, необходимое для проведения исследований и анализа данных. Разработчик отвечает за техническую реализацию поставленных задач, включая настройку оборудования, написание скриптов и создание баз данных. Он должен обладать знаниями в области программирования, а также понимать принципы работы SMART-технологий. Разработчик также участвует в тестировании программного обеспечения и документировании проделанной работы.

Отвечает за редактирование и оформление итогового отчета, обеспечивая его соответствие требованиям научной стилистики и стандартам. Редактор проверяет текст на предмет грамматических, орфографических и стилистических ошибок, а также обеспечивает логическую связность и структуру изложения. Он должен обладать отличными навыками владения русским языком и знанием правил академического письма. Редактор также контролирует соответствие цитирования и оформление списка литературы.

Наименование образовательного учреждения

Проект

на тему

Эпоха SMART: Анализ проблем, особенностей и перспектив развития

Выполнил: ФИО

Руководитель: ФИО

Содержание

  • Введение 1
  • Теоретические основы концепции SMART 2
  • Архитектура SMART-систем 3
  • Применение SMART-технологий в различных сферах 4
  • Проблемы и вызовы внедрения SMART-технологий 5
  • Особенности функционирования SMART-технологий 6
  • Перспективы развития SMART-технологий 7
  • Методы обработки данных в SMART-системах 8
  • Влияние SMART на общество 9
  • Заключение 10
  • Список литературы 11

Введение

Содержимое раздела

Данный раздел служит основой для дальнейшего исследования, вводя читателя в предметную область SMART-технологий. Здесь будет представлено определение SMART, его эволюция, общая классификация и основные принципы функционирования. Будет обоснована актуальность темы, подчеркнута значимость исследования в контексте быстрого развития технологий. Также будет сформулирована цель исследования, определены задачи, которые необходимо решить для достижения этой цели, и представлена методология исследования, включающая в себя методы сбора и анализа данных, используемые для получения результатов. Введение поможет определить структуру работы и даст общее представление о содержании каждого последующего раздела, подчеркнув значимость исследования для широкой аудитории.

Теоретические основы концепции SMART

Содержимое раздела

Раздел посвящен детальному изучению теоретических аспектов, лежащих в основе концепции SMART, включая обзор истории развития и различных подходов к определению SMART. Рассматриваются ключевые компоненты SMART-технологий, их взаимодействие и принципы работы, а также терминология и базовые понятия, необходимые для понимания последующих разделов. Анализируются основные стандарты и протоколы, используемые в SMART-системах, а также их влияние на функциональность и совместимость. Раздел также включает в себя обзор существующих научных исследований, посвященных данной теме, и выявляет пробелы в знаниях, которые будут заполнены в ходе данного исследования. Это позволит читателю получить глубокое понимание теоретической базы.

Архитектура SMART-систем

Содержимое раздела

В данном разделе будет рассмотрена архитектура SMART-систем, включая различные уровни, компоненты и их взаимодействие. Будет проведен анализ различных архитектурных моделей, применяемых в SMART-технологиях, таких как трехуровневая архитектура, архитектура на основе микросервисов и другие. Будут рассмотрены основные протоколы передачи данных, используемые в SMART-системах, их преимущества и недостатки. Будет уделено внимание вопросам безопасности и защиты данных в SMART-системах, а также методам обеспечения надежности и отказоустойчивости. Раздел также будет включать примеры конкретных реализаций SMART-систем.

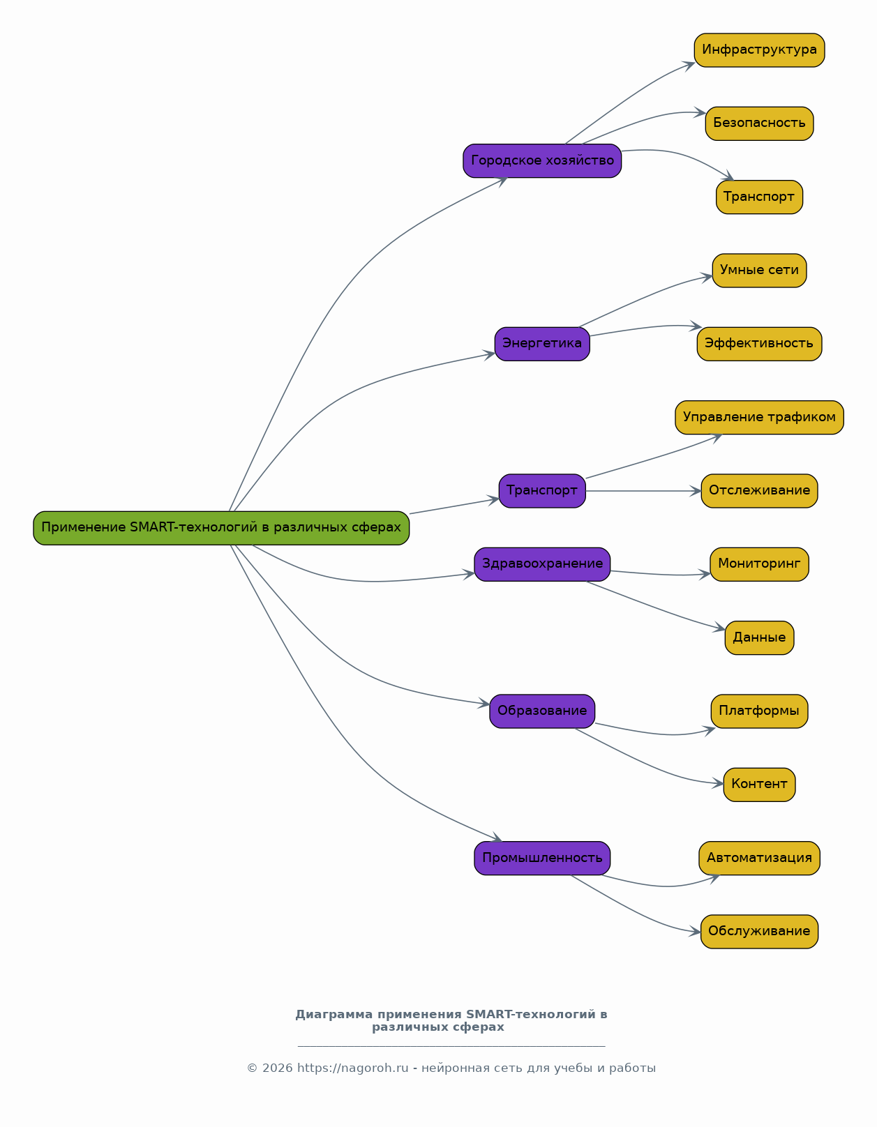
Применение SMART-технологий в различных сферах

Содержимое раздела

Этот раздел будет посвящен изучению практического применения SMART-технологий в различных областях, включая городское хозяйство, энергетику, транспорт, здравоохранение, образование и промышленность. Будут рассмотрены конкретные примеры внедрения SMART-решений, их преимущества и недостатки, а также влияние на качество жизни людей и эффективность бизнес-процессов. Особое внимание будет уделено анализу проблем, возникающих при внедрении SMART-технологий в каждой из рассматриваемых сфер, таких как вопросы безопасности, приватности, совместимости и стоимости. Кроме того, будут предложены рекомендации по улучшению существующих SMART-решений.

Проблемы и вызовы внедрения SMART-технологий

Содержимое раздела

Раздел посвящен анализу проблем и вызовов, возникающих при внедрении SMART-технологий, включая технические, экономические, социальные и этические аспекты. Будут рассмотрены вопросы безопасности данных и кибербезопасности, риски, связанные с недостаточной защитой конфиденциальности, а также проблемы совместимости и интеграции различных SMART-систем. Особое внимание будет уделено экономическим аспектам внедрения SMART, таким как стоимость разработки, внедрения и обслуживания SMART-решений, а также вопросы окупаемости инвестиций. Раздел также рассмотрит социальные и этические проблемы, связанные с использованием SMART-технологий.

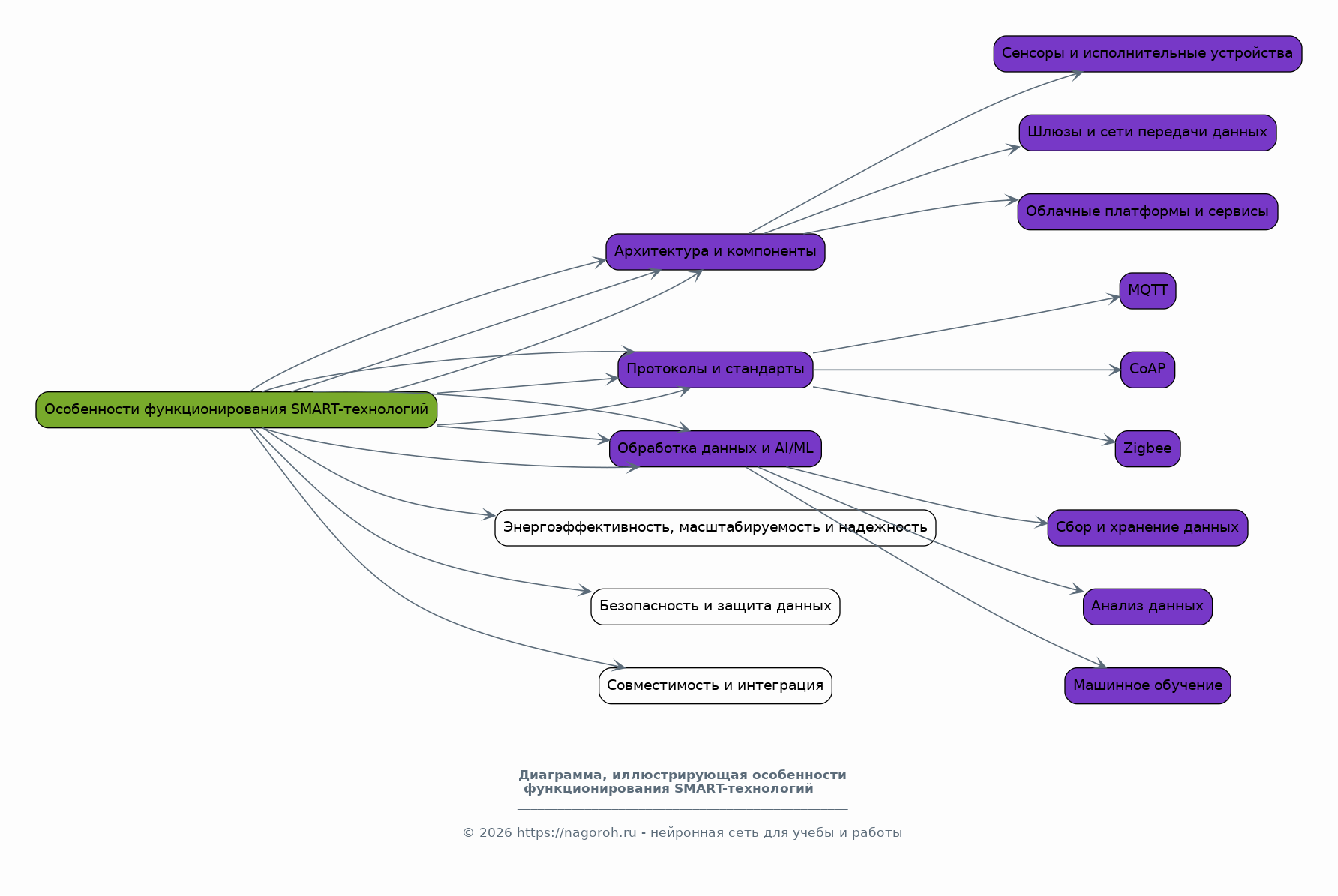
Особенности функционирования SMART-технологий

Содержимое раздела

В данном разделе будет проведен анализ особенностей функционирования SMART-технологий, включая архитектуру, протоколы передачи данных и методы обработки информации. Будет рассмотрена конкретная реализация SMART-устройств и систем, методы сбора, хранения и обработки данных, а также алгоритмы машинного обучения и искусственного интеллекта, используемые в SMART-системах. Особое внимание будет уделено вопросам энергоэффективности, масштабируемости и надежности SMART-технологий. Кроме того, будут рассмотрены различные методы защиты данных и обеспечения безопасности, а также вопросы совместимости и интеграции с другими системами.

Перспективы развития SMART-технологий

Содержимое раздела

Раздел посвящен анализу текущих трендов и перспектив развития SMART-технологий в ближайшем будущем. Будут рассмотрены новые технологии и инновации, такие как искусственный интеллект, Интернет вещей, большие данные, блокчейн и другие, а также их влияние на развитие SMART-систем. Обсуждаются потенциальные направления развития SMART-технологий, включая новые области применения, усовершенствование существующих решений и разработку новых стандартов. Рассматриваются вопросы устойчивого развития и влияния SMART на окружающую среду. Большое внимание уделяется возможным сценарным планам развития SMART в различных областях.

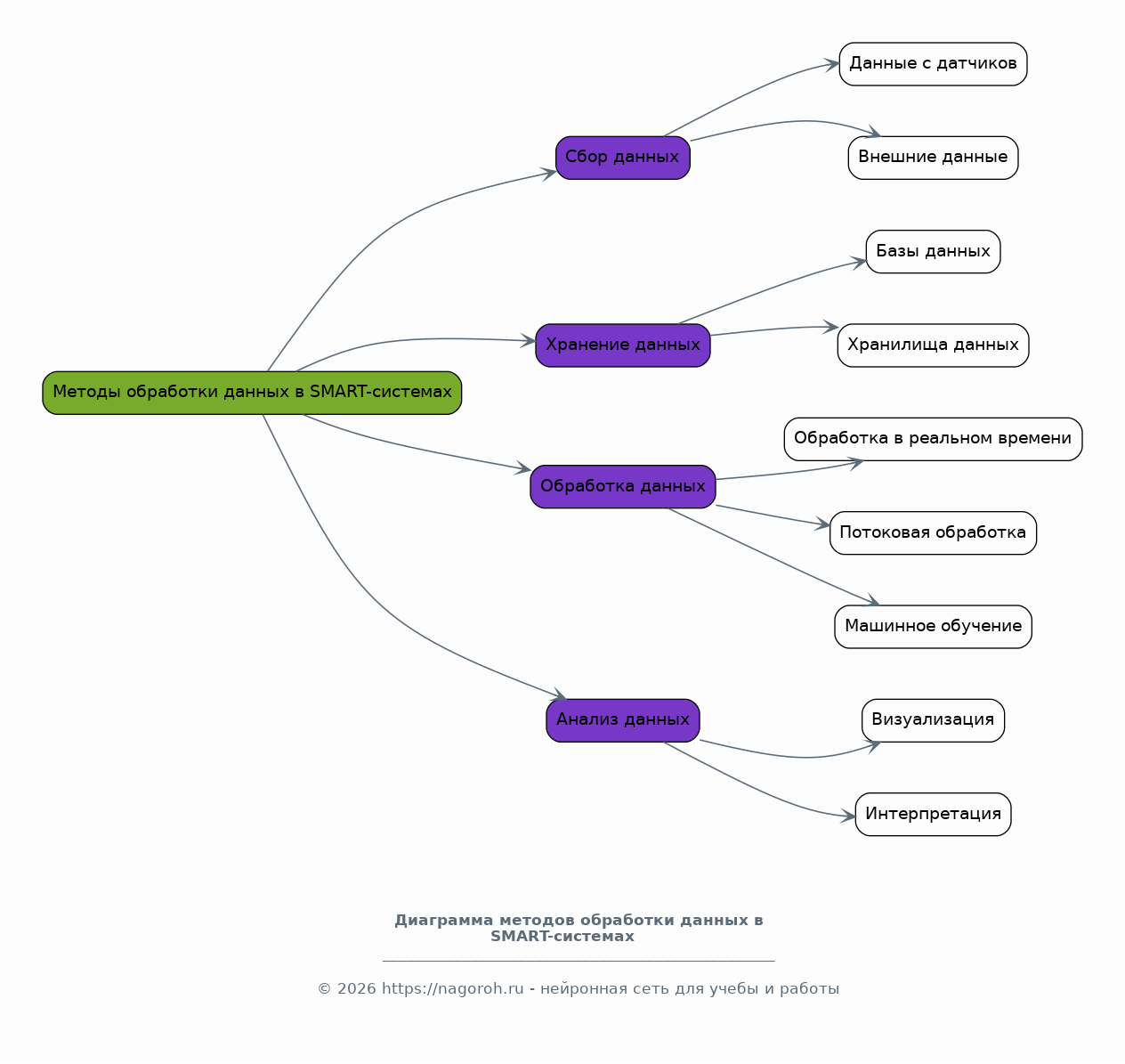
Методы обработки данных в SMART-системах

Содержимое раздела

В данном разделе будет рассмотрены методы обработки данных, применяемые в SMART-системах, включая методы сбора, хранения, обработки и анализа данных. Будут рассмотрены различные подходы к обработке данных, такие как обработка данных в реальном времени, потоковая обработка данных, методы машинного обучения и искусственного интеллекта. Будет уделено внимание вопросам масштабируемости, производительности и безопасности при обработке данных. Рассмотрены алгоритмы и инструменты, используемые для анализа данных в SMART-системах, включая методы визуализации и интерпретации результатов анализа. Будут представлены примеры конкретных решений для обработки данных.

Влияние SMART на общество

Содержимое раздела

Раздел посвящен анализу влияния SMART-технологий на общество, включая экономические, социальные и культурные аспекты. Будет рассмотрено влияние SMART на рынок труда, образование, здравоохранение, городскую среду и другие сферы жизни. Обсуждаются положительные и отрицательные последствия внедрения SMART-технологий, такие как повышение эффективности, улучшение качества жизни, но и потенциальные риски, связанные с безопасностью данных, приватностью и цифровым неравенством. Раздел также включает в себя анализ этических аспектов использования SMART-технологий и их влияния на ценности общества.

Заключение

Содержимое раздела

В заключительном разделе суммируются основные результаты исследования, обобщаются выводы, сделанные на основе проведенного анализа, и оценивается вклад исследования в понимание концепции SMART . Будут представлены ответы на поставленные в начале исследования вопросы, а также отмечены сильные и слабые стороны SMART-технологий. Будут предложены рекомендации по дальнейшему развитию и применению SMART-технологий с учетом выявленных проблем и перспектив. Раздел заканчивается кратким обзором перспектив развития SMART, его влияния на общество и предложениями для будущих исследований в данной области.

Список литературы

Содержимое раздела

В данном разделе будет представлен список использованной литературы, включающий научные статьи, книги, обзоры и другие источники информации, которые были использованы при подготовке данного исследования. Список будет оформлен в соответствии с требованиями к цитированию и оформлению научных работ и позволит читателям получить доступ к полному перечню использованных материалов для детального изучения темы. В списке будут представлены все цитаты, ссылки и другие использованные источники, которые были упомянуты в тексте исследования.

Получи Такой Проект

До 90% уникальность
Готовый файл Word
15-30 страниц
Список источников по ГОСТ
Оформление по ГОСТ
Таблицы и схемы
Презентация

Создать Проект на любую тему за 5 минут

Создать

#6208400