Нейросеть

Этнографическое исследование необычных традиций и обрядов народов мира

Нейросеть для проекта Гарантия уникальности Строго по ГОСТу Высочайшее качество Поддержка 24/7

Данный проект посвящен исследованию уникальных культурных традиций и обрядов народов со всего мира. Мы рассмотрим разнообразие обычаев, их исторические корни, социальное значение и влияние на современную жизнь. Особое внимание будет уделено традициям, выходящим за рамки общепринятых норм и представляющим интерес с точки зрения антропологии, социологии и культурологии. Проект предполагает анализ существующих источников, включая этнографические исследования, исторические документы, фольклорные записи и материалы современных СМИ. В рамках работы планируется систематизация информации о необычных традициях, выявление общих закономерностей и отличительных особенностей, а также оценка их роли в сохранении культурного наследия и формировании идентичности народов. Исследование нацелено на расширение знаний о культурном разнообразии мира и воспитание уважительного отношения к различным культурам.

Идея:

Исследование необычных традиций народов мира позволит расширить понимание культурного разнообразия и уникальности каждой этнической группы. Изучение исторических корней и социальных функций этих традиций способствует более глубокому осмыслению человеческой культуры.

Продукт:

Результатом проекта станет систематизированная база данных с описанием необычных традиций народов мира, включающая исторический контекст, социальное значение и современные проявления. Будет подготовлен итоговый отчет с анализом полученных данных и выводами о роли этих традиций в формировании культурной идентичности.

Проблема:

Недостаточная осведомленность о разнообразии культурных традиций мира может приводить к непониманию и предрассудкам между народами. Отсутствие систематизированной информации об этих традициях затрудняет их изучение и сохранение для будущих поколений.

Актуальность:

В современном мире, характеризующемся глобализацией и культурным обменом, изучение традиций народов мира является особенно актуальным. Это способствует развитию межкультурного диалога, укреплению взаимопонимания и сохранению культурного наследия человечества.

Цель:

Целью проекта является выявление, систематизация и анализ необычных традиций народов мира для расширения знаний о культурном разнообразии и формирования уважительного отношения к различным культурам. Проект направлен на создание информационного ресурса, доступного широкой аудитории и способствующего популяризации этнографии и культурологии.

Целевая аудитория:

Основной аудиторией проекта являются учащиеся старших классов общеобразовательных школ, студенты гуманитарных специальностей, преподаватели истории, этнографии и культурологии, а также все интересующиеся культурным разнообразием мира. Материалы проекта будут доступны для широкой публики через интернет и публикации в научных изданиях.

Задачи:

  • Провести анализ научной литературы и других источников информации об необычных традициях народов мира.
  • Систематизировать собранные данные и разработать классификацию традиций по различным критериям (регион, социальный институт, ритуальная практика).
  • Описать исторические корни, социальное значение и современные проявления выбранных традиций.
  • Выявить общие закономерности и отличительные особенности традиций различных народов.
  • Подготовить итоговый отчет с анализом полученных данных и выводами о роли этих традиций в формировании культурной идентичности.

Ресурсы:

Для реализации проекта потребуются доступ к научным библиотекам и интернет-ресурсам, включая базы данных этнографических исследований и исторические архивы, а также программное обеспечение для обработки и анализа данных.

Роли в проекте:

Осуществляет поиск, анализ и систематизацию информации о традициях народов. Подготавливает описание традиций, включая исторический контекст и современное значение. (Макс. 250 символов)

Обеспечивает научную достоверность информации, консультирует по вопросам этнографической методологии. Проводит анализ традиций в контексте культурных особенностей. (Макс. 250 символов)

Осуществляет редакторскую правку текста, обеспечивает соответствие материалов требованиям академического стиля. (Макс. 250 символов)

Отвечает за визуальное оформление проекта, разрабатывает дизайн презентаций и информационных материалов. Подбирает иллюстрации и фотографии. (Макс. 250 символов)

Наименование образовательного учреждения

Проект

на тему

Этнографическое исследование необычных традиций и обрядов народов мира

Выполнил: ФИО

Руководитель: ФИО

Содержание

  • Введение 1
  • Теоретические основы изучения традиций народов мира 2
  • Классификация необычных традиций народов мира 3
  • Исторические корни и эволюция необычных традиций 4
  • Социальное значение и функции необычных традиций 5
  • Необычные традиции народов Африки: анализ кейсов 6
  • Необычные традиции коренных народов Америки: сравнительный анализ 7
  • Сохранение и трансформация необычных традиций в современном мире 8
  • Проблемы этической оценки и интерпретации необычных традиций 9
  • Заключение 10

Введение

Содержимое раздела

В данном разделе будет представлено обоснование актуальности исследования необычных традиций народов мира, сформулированы цели и задачи проекта, определены объект и предмет исследования. Будет дан обзор основных подходов к изучению традиций и обрядов в этнографии и культурологии. Ра раскроется значение данного исследования для понимания культурного многообразия человечества и формирования толерантного отношения к различным культурам. Также будет охарактеризована структура работы. Определяются основные понятия, используемые в исследовании, такие как «традиция», «обряд», «культура», «этнос».

Теоретические основы изучения традиций народов мира

Содержимое раздела

В данном разделе будут рассмотрены основные теоретические подходы к изучению традиций и обрядов, включая эволюционизм, функционализм, структурализм и символический интеракционизм. Будут проанализированы работы классиков этнографии и культурологии, таких как Э. Тайлор, Дж. Фрейзер, Б. Малиновский и К. Леви-Стросс. Раскрываются различные аспекты, связанные с возникновением, функционированием и изменением традиций в контексте культурного развития.

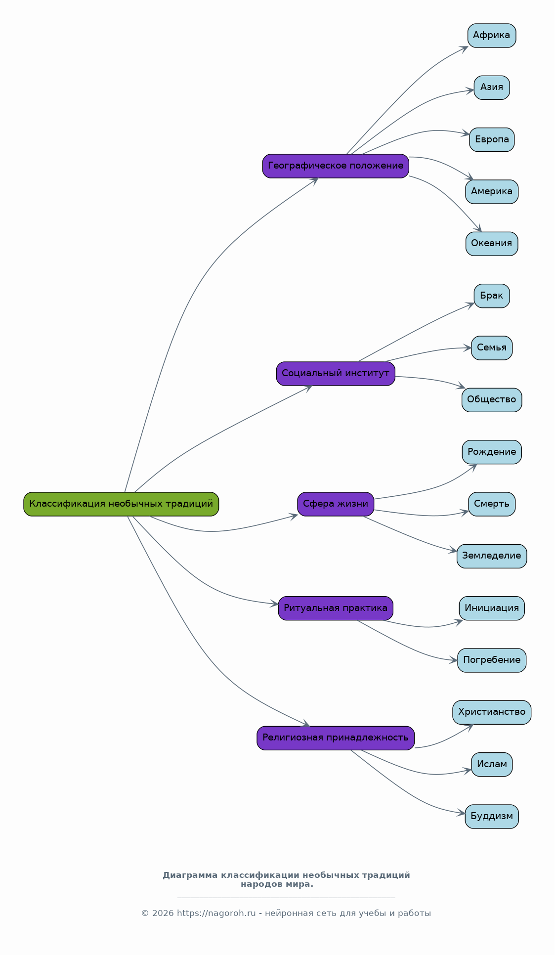
Классификация необычных традиций народов мира

Содержимое раздела

Будет предложена классификация необычных традиций народов мира по различным критериям, таким как географическое положение, социальный институт, сфера жизни, ритуальная практика и религиозная принадлежность. Будут рассмотрены примеры традиций из разных регионов мира, демонстрирующие разнообразие культурных форм и обычаев. Особое внимание будет уделено традициям, связанным с обрядами инициации, погребения, брака, рождения и земледелия.

Исторические корни и эволюция необычных традиций

Содержимое раздела

В данном разделе будет прослежена история возникновения и эволюции выбранных необычных традиций народов мира. Будет выявлена связь между традициями и историческими событиями, социальными изменениями и религиозными верованиями. Раскрываются механизмы адаптации традиций к новым условиям и их трансформация в современном мире. Проводится анализ влияния традиций на формирование культурной идентичности народов.

Социальное значение и функции необычных традиций

Содержимое раздела

В данном разделе будет рассмотрено социальное значение и функции необычных традиций народов мира. Будет выявлена роль традиций в поддержании социальной солидарности, регуляции поведения, передаче культурных ценностей и формировании групповой идентичности. Проводится анализ влияния традиций на социальную структуру и политическую систему общества. Особое внимание уделяется функциям традиций в контексте современных социальных проблем.

Необычные традиции народов Африки: анализ кейсов

Содержимое раздела

Рассматриваются конкретные примеры необычных традиций народов Африки, такие как обряды инициации у племени Масаи, ритуалы подрезания девичьей клиториды у некоторых африканских племен, фестивали масок и танцев в Западной Африке. Будет проведен анализ их исторического контекста, социального значения и современных проявлений. Оценивается влияние африканских традиций на формирование культурной идентичности народов континента.

Необычные традиции коренных народов Америки: сравнительный анализ

Содержимое раздела

Представляется сравнительный анализ необычных традиций коренных народов Америки, включая ритуалы потлача у индейцев северо-западного побережья, обряды солнечного танца у племен Великих равнин, практики шаманизма и использования галлюциногенных растений у индейцев Амазонии. Рассматриваются их исторические корни, социальное значение и современные проявления. Анализируется влияние европейской колонизации на традиции коренных народов Америки.

Сохранение и трансформация необычных традиций в современном мире

Содержимое раздела

В данном разделе будут рассмотрены проблемы сохранения и трансформации необычных традиций народов мира в условиях глобализации и культурного обмена. Будет проанализирована роль туризма, средств массовой информации и современных технологий в изменении традиционных культур. Предлагаются пути сохранения культурного наследия и поддержки культурного разнообразия. Обсуждаются вопросы адаптации традиций к современным условиям.

Проблемы этической оценки и интерпретации необычных традиций

Содержимое раздела

Рассматриваются этические проблемы, связанные с изучением и интерпретацией необычных традиций народов мира. Обсуждаются вопросы культурного релятивизма и универсализма, уважения к культурным ценностям и защиты прав человека. Анализируются случаи традиций, которые нарушают общепринятые нормы морали и права. Предлагаются принципы этического подхода к изучению и представлению информации о традициях.

Заключение

Содержимое раздела

В заключении будут подведены итоги исследования, сформулированы основные выводы и обозначены перспективы дальнейшего изучения необычных традиций народов мира. Подчеркивается значение данного исследования для понимания культурного разнообразия человечества и формирования толерантного отношения к различным культурам. Обобщаются основные результаты работы и предлагаются рекомендации по сохранению и популяризации культурного наследия.

Получи Такой Проект

До 90% уникальность
Готовый файл Word
15-30 страниц
Список источников по ГОСТ
Оформление по ГОСТ
Таблицы и схемы
Презентация

Создать Проект на любую тему за 5 минут

Создать

#5436465