Нейросеть

Эволюция Российского кино 1990-х – начала 2020-х: Массовое и Элитарное Кино в Социокультурном Контексте

Нейросеть для проекта Гарантия уникальности Строго по ГОСТу Высочайшее качество Поддержка 24/7

Данный исследовательский проект посвящен всестороннему анализу российского кинематографа периода с 1990-х по начало 2020-х годов, уделяя особое внимание динамике развития между массовым и элитарным кино. Проект рассмотрит трансформацию киноиндустрии в условиях постсоветской России, включая изменения в финансировании, производстве и дистрибуции фильмов. Анализ будет сфокусирован на выявлении основных тенденций, влиянии социально-политических факторов на тематику и стилистику фильмов, а также на оценке роли кино в формировании культурной идентичности и отражении общественных настроений. Особое внимание будет уделено изучению взаимоотношений между режиссерами, продюсерами, зрителями и критиками, а также влиянию новых технологий на кинопроизводство и восприятие фильмов. Проект предполагает использование различных методологических подходов, включая анализ кинотекстов, социологические опросы и статистические данные, для получения всестороннего представления о развитии российского кино в указанный период.

Идея:

Изучить эволюцию российского кино с 1990-х по начало 2020-х годов через призму взаимодействия массового и элитарного кинематографа. Выявить ключевые тренды и факторы, оказавшие влияние на развитие киноиндустрии и культурное восприятие фильмов.

Продукт:

Результатом исследования станет аналитический обзор, включающий в себя детальный анализ конкретных фильмов, статистические данные и выводы о тенденциях развития российского кино. Также будет подготовлена презентация основных результатов исследования.

Проблема:

Отсутствует комплексное исследование, охватывающее весь период с 1990-х по начало 2020-х годов и учитывающее взаимосвязь между массовым и элитарным кино. Существующие работы часто ограничиваются отдельными фильмами или периодами, не предоставляя общей картины.

Актуальность:

Исследование актуально в связи с необходимостью понимания роли кинематографа в формировании культурной памяти и отражении общественных процессов. Анализ поможет выявить закономерности развития киноиндустрии и ее влияние на зрительскую аудиторию.

Цель:

Цель исследования - комплексный анализ российского кино 1990-х – начала 2020-х годов, выявление ключевых тенденций в развитии массового и элитарного кино. Определить роль кинематографа в формировании культурной идентичности.

Целевая аудитория:

Аудиторией проекта являются студенты, изучающие киноведение, культурологию, социологию, а также исследователи и преподаватели в области гуманитарных наук. Также проект будет интересен широкой аудитории, интересующейся историей российского кино и культурой.

Задачи:

  • Проведение обзора научной литературы по теме исследования.
  • Анализ конкретных фильмов и выявление ключевых тем и стилистических особенностей.
  • Изучение статистических данных о производстве, прокате и зрительском восприятии фильмов.
  • Составление сравнительного анализа массового и элитарного кино.
  • Подготовка отчета с выводами и рекомендациями.

Ресурсы:

Для реализации проекта потребуются доступ к специализированной литературе, базам данных, видеоматериалам, а также доступ к онлайн-ресурсам и библиотекам.

Роли в проекте:

Отвечает за общее руководство проектом, координацию работы команды, разработку методологии исследования, анализ данных и написание итогового отчета. Руководитель будет организовывать работу, контролировать сроки выполнения задач и обеспечивать соответствие исследования поставленным целям. Он также будет отвечать за представление результатов исследования на научных конференциях и публикацию результатов в научных изданиях.

Занимается анализом данных, сбором информации из различных источников, подготовкой обзоров и сравнительных таблиц. Аналитик должен обладать навыками работы с большими объемами информации, уметь выявлять закономерности и тенденции. Он также будет участвовать в написании отдельных разделов отчета и подготовке презентационных материалов.

Проводит анализ конкретных фильмов, изучает их сюжеты, стилистику, актерскую игру и другие элементы. Исследователь должен обладать глубоким знанием истории кино, уметь применять различные методы анализа кинотекстов. Он будет собирать информацию о фильмах, готовить обзоры и аналитические материалы для дальнейшего использования в исследовании.

Создает визуальные материалы, включая графики, диаграммы и презентации для представления результатов исследования. Дизайнер будет отвечать за оформление отчета и презентаций, обеспечивая их наглядность и привлекательность. Он должен обладать навыками работы с графическими редакторами и уметь представлять сложные данные в понятной форме.

Наименование образовательного учреждения

Проект

на тему

Эволюция Российского кино 1990-х – начала 2020-х: Массовое и Элитарное Кино в Социокультурном Контексте

Выполнил: ФИО

Руководитель: ФИО

Содержание

  • Введение 1
  • Теоретические основы изучения кинематографа 2
  • Социокультурный контекст российского кино 1990-х 3
  • Эволюция жанров в российском кино 4
  • Массовое кино: особенности производства, дистрибуции и восприятия 5
  • Элитарное кино: авторское кино и его роль 6
  • Практический анализ: кейс-стади 7
  • Влияние новых технологий на российское кино 8
  • Социальное отражение в кино 9
  • Заключение 10
  • Список литературы 11

Введение

Содержимое раздела

Введение в проблематику исследования, обоснование актуальности темы, определение цели и задач, а также описание методологии исследования. В этом разделе будет представлен обзор историографии, рассмотрены основные подходы к изучению российского кино и определена теоретическая база исследования, что позволит читателю понять контекст исследования и основные вопросы, на которые предстоит ответить. Также будет представлен обзор организации проекта.

Теоретические основы изучения кинематографа

Содержимое раздела

Обзор основных теоретических подходов к анализу кино, включая семиотический, нарративный, психоаналитический и социологический подходы. Анализ работ ведущих отечественных и зарубежных киноведов, рассматривающих вопросы жанра, авторства, зрительского восприятия и влияния социально-политических факторов на кинопроизводство. Рассмотрение ключевых понятий, таких как массовое и элитарное кино, культурная индустрия, идеология и идентичность.

Социокультурный контекст российского кино 1990-х

Содержимое раздела

Анализ социально-политических и экономических изменений в России в 1990-х годах, их влияние на киноиндустрию. Рассмотрение кризиса кинопроизводства, появления новых форм финансирования и дистрибуции фильмов. Анализ роли кино в формировании новых культурных ценностей и идентичности, а также отражении общественных настроений. Изучение трансформации зрительских предпочтений в условиях рыночной экономики.

Эволюция жанров в российском кино

Содержимое раздела

Изучение развития различных жанров кино, таких как комедия, драма, боевик, мелодрама, в контексте социально-политических изменений. Анализ особенностей жанровой системы, выявление доминирующих жанров и их трансформации. Рассмотрение влияния западного кино на российскую киноиндустрию и вопросы адаптации жанровых клише. Изучение роли жанра в формировании зрительских ожиданий и отражении культурных стереотипов.

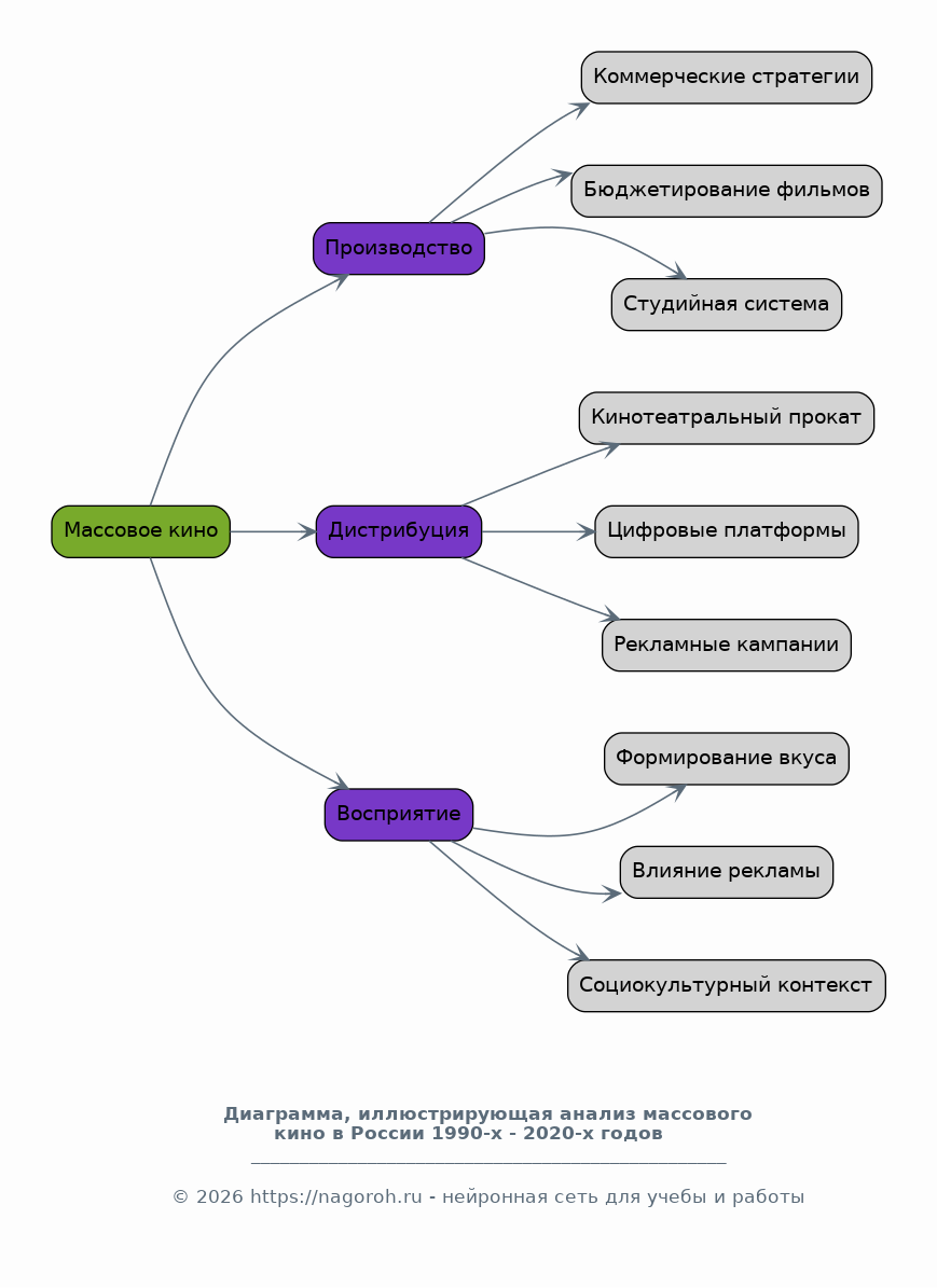
Массовое кино: особенности производства, дистрибуции и восприятия

Содержимое раздела

Подробный анализ особенностей производства, дистрибуции и восприятия массового кино в России. Рассмотрение коммерческих стратегий, направленных на привлечение массовой аудитории. Анализ успешных кассовых фильмов, их тематики, стилистики и целевой аудитории. Изучение механизмов формирования массового вкуса, влияния рекламы и продвижения фильмов, а также их роли в формировании массовой культуры в этот период времени.

Элитарное кино: авторское кино и его роль

Содержимое раздела

Изучение авторского кино как формы выражения творческой свободы и независимого взгляда на мир. Анализ концепций авторского кино, его основных представителей и их творческого метода. Рассмотрение проблем финансирования, дистрибуции и зрительского восприятия авторского кино. Изучение роли элитарного кино в формировании культурного капитала и влиянии на развитие киноискусства.

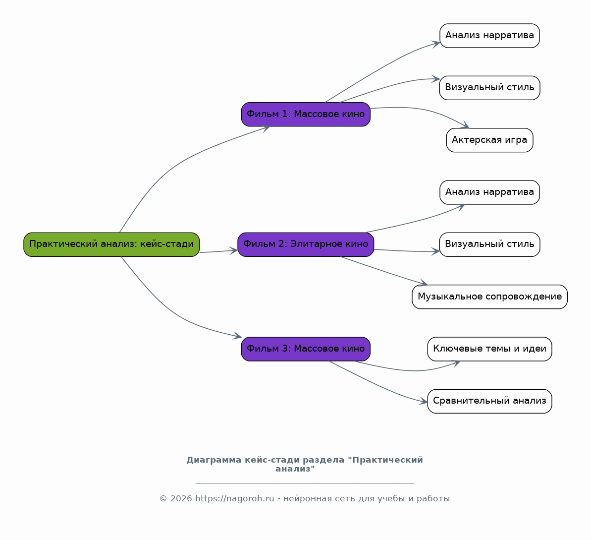
Практический анализ: кейс-стади

Содержимое раздела

Детальный анализ конкретных фильмов, представляющих собой примеры массового и элитарного кино, с использованием различных методов анализа кинотекста. Анализ нарратива, визуального стиля, актерской игры, музыкального сопровождения, а также выявление ключевых тем и идей. Проведение сравнительного анализа различных фильмов для выявления общих закономерностей и различий между массовым и элитарным кино.

Влияние новых технологий на российское кино

Содержимое раздела

Анализ влияния новых технологий (цифрового кино, компьютерной графики, интернет-дистрибуции) на производство, дистрибуцию и восприятие фильмов. Рассмотрение вопросов перехода от пленочного к цифровому формату, изменений в способах создания визуальных эффектов и монтажа. Изучение влияния интернета и социальных сетей на продвижение фильмов и формирование зрительских предпочтений. Оценка перспектив развития российской киноиндустрии в условиях технологического прогресса.

Социальное отражение в кино

Содержимое раздела

Анализ того, как российское кино отражает социальные изменения, происходившие в стране с 1990-х по начало 2020-х годов. Исследование тем, таких как социальное неравенство, экономические реформы, политические события, культурные трансформации, а также изменение моральных ценностей и общественного сознания. Рассмотрение того, как кинематограф влияет на формирование общественного мнения и отражает проблемы общества.

Заключение

Содержимое раздела

Обобщение основных результатов исследования, формулировка выводов и предложений по дальнейшему изучению темы. Подведение итогов по всем разделам, ответы на поставленные вопросы и достижение поставленных целей. Оценка вклада российского кино в формирование культурного наследия и подведение итогов по темам, рассмотренным в работе. Определение перспектив дальнейших исследований в области российского кинематографа.

Список литературы

Содержимое раздела

Список использованной литературы, включающий научные статьи, монографии, сборники статей, киносценарии, энциклопедии, а также онлайн-ресурсы и другие источники информации, которые были использованы в ходе исследования. Список будет структурирован в соответствии с принятыми академическими стандартами и включать авторов, названия, издательства, места и года публикации для каждой работы. Это необходимо для корректного цитирования и подтверждения достоверности исследования.

Получи Такой Проект

До 90% уникальность
Готовый файл Word
15-30 страниц
Список источников по ГОСТ
Оформление по ГОСТ
Таблицы и схемы
Презентация

Создать Проект на любую тему за 5 минут

Создать

#5722463