Нейросеть

Эволюция российской популярной музыки (1990-2020): Жанровый анализ, культовые хиты и биографии значимых исполнителей

Нейросеть для проекта Гарантия уникальности Строго по ГОСТу Высочайшее качество Поддержка 24/7

Данный исследовательский проект посвящен всестороннему изучению российской популярной музыки в период с 1990 по 2020 год. Проект охватывает эволюцию музыкальных жанров, начиная от поп-музыки и рока, оказавших значительное влияние на культурный ландшафт России, и заканчивая современными направлениями, такими как хип-хоп и электронная музыка. В рамках исследования будет проведен анализ ключевых музыкальных хитов, определивших лицо эпохи, и биографический обзор наиболее влиятельных исполнителей, чье творчество оказало существенное воздействие на развитие российской музыкальной культуры. Будут рассмотрены исторические, социальные и экономические факторы, повлиявшие на становление и развитие музыкальной индустрии в России в указанный период, включая трансформацию медиа-ландшафта и влияние цифровых технологий. Особое внимание уделяется анализу текстов песен, музыкальных аранжировок и визуального оформления музыкальных клипов, что позволит получить целостное представление о культурном контексте, формировавшемся вокруг российской поп-музыки.

Идея:

Изучить эволюцию российской популярной музыки, выделив ключевые жанры, хиты и исполнителей в период с 1990 по 2020 год. Проанализировать влияние социальных, экономических и технологических факторов на развитие музыкальной индустрии в России.

Продукт:

Результатом исследования станет аналитический отчет, включающий в себя систематизированную информацию о музыкальных жанрах, популярных композициях и биографиях ключевых исполнителей. Данный отчет может быть использован как справочный материал для студентов, исследователей и всех, кто интересуется историей российской музыкальной культуры.

Проблема:

В современной исследовательской литературе недостаточно систематизирована информация об истории российской популярной музыки, что затрудняет комплексное понимание ее развития. Отсутствует единый подход к анализу влияния социальных, экономических и технологических факторов на формирование музыкальных тенденций в России.

Актуальность:

Исследование российской популярной музыки имеет высокую актуальность в контексте изучения культурных процессов, происходивших в России в период с 1990 по 2020 год. Данный проект способствует углублению знаний о российской культуре и позволяет понять влияние музыки на формирование идентичности и ценностей в обществе.

Цель:

Основной целью данного проекта является создание всестороннего исследования российской популярной музыки в период с 1990 по 2020 год. Достижение цели подразумевает анализ музыкальных жанров, ключевых хитов, биографий исполнителей и влияния внешних факторов на развитие музыкальной индустрии.

Целевая аудитория:

Проект ориентирован на студентов, исследователей, преподавателей и всех, кто интересуется историей и культурой России. Результаты исследования могут быть полезны для специалистов в области музыкальной индустрии, культурологии и социологии.

Задачи:

  • Провести обзор и анализ существующих научных работ и публикаций, посвященных российской популярной музыке с 1990 по 2020 год.
  • Систематизировать данные о музыкальных жанрах, популярных хитах и значимых исполнителях рассматриваемого периода.
  • Проанализировать тексты песен, музыкальные аранжировки и визуальное оформление музыкальных клипов.
  • Изучить влияние социальных, экономических и технологических факторов на развитие музыкальной индустрии.
  • Подготовить аналитический отчет, содержащий результаты исследования.

Ресурсы:

Для реализации проекта потребуются доступ к специализированной литературе, музыкальным архивам, интернет-ресурсам и программному обеспечению для анализа данных.

Роли в проекте:

Отвечает за общее руководство проектом, определение целей и задач исследования, координацию работы команды, контроль сроков и качества выполнения работы. Осуществляет взаимодействие с научным руководителем и другими заинтересованными сторонами, обеспечивает соблюдение методологии исследования и подготовку финального отчета.

Занимается сбором, обработкой и анализом данных, связанных с российской популярной музыкой. Отвечает за систематизацию информации о музыкальных жанрах, хитах, исполнителях, а также за анализ текстов песен и музыкальных клипов. Использует статистические методы и программные инструменты для выявления закономерностей и тенденций.

Проводит анализ культурного контекста российской популярной музыки, изучает влияние социальных, экономических и политических факторов на ее развитие. Рассматривает взаимосвязь между музыкой и общественными процессами, анализирует тексты песен с точки зрения их культурного значения и идентичности. Пишет обзоры и аналитические статьи.

Отвечает за редактирование и оформление финального отчета, проверку его на соответствие требованиям научной этики и академическим стандартам. Редактор обеспечивает логическую структуру текста, выверяет грамматику, стилистику и орфографию. Также отвечает за подготовку презентационных материалов.

Наименование образовательного учреждения

Проект

на тему

Эволюция российской популярной музыки (1990-2020): Жанровый анализ, культовые хиты и биографии значимых исполнителей

Выполнил: ФИО

Руководитель: ФИО

Содержание

  • Введение 1
  • Жанровое разнообразие российской популярной музыки 1990-2020 годов 2
  • Хиты и исполнители: золотой фонд российской поп-музыки 3
  • Социальные и экономические факторы развития музыкальной индустрии 4
  • Влияние музыкальных клипов и визуальной культуры 5
  • Роль СМИ и массовой культуры в популяризации музыки 6
  • Тексты песен: отражение социальных и культурных ценностей 7
  • Влияние цифровых технологий на музыкальную индустрию 8
  • Заключение 9
  • Список литературы 10

Введение

Содержимое раздела

Введение в тему исследования, обоснование актуальности и значимости выбранной темы. Определение цели, задач и методологии исследования. Краткий обзор структуры работы и ожидаемых результатов. Формулировка основных исследовательских вопросов, на которые будет направлено данное исследование, а также обзор основных положений и гипотез. Описание структуры работы и этапов исследования.

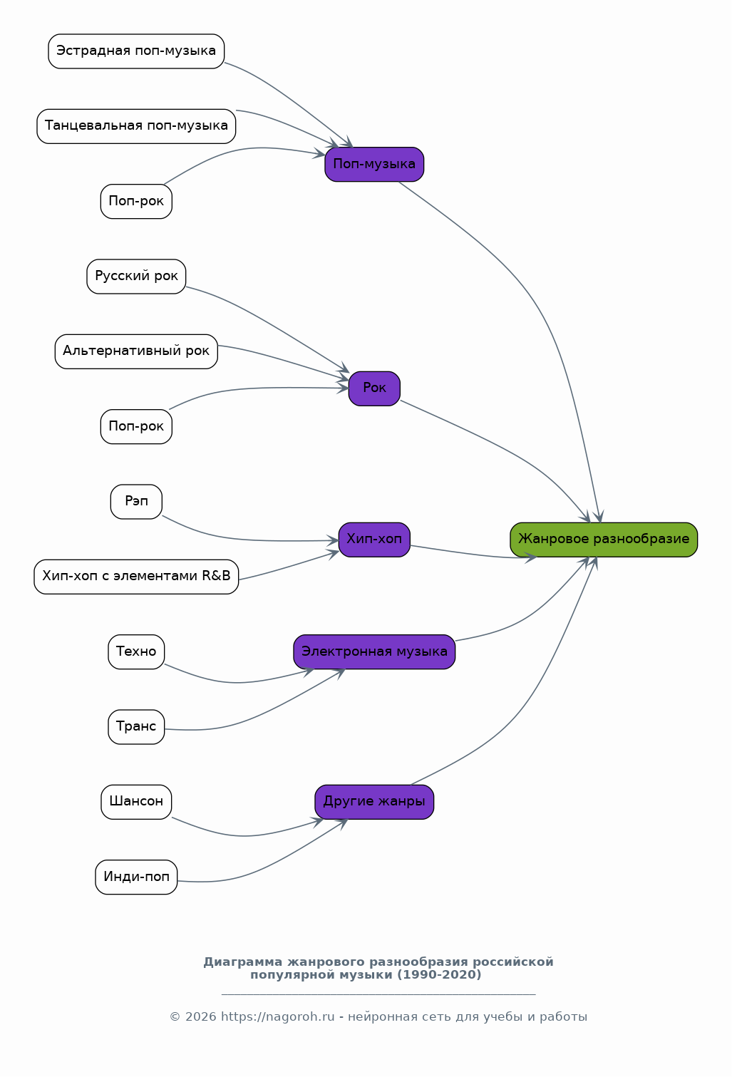
Жанровое разнообразие российской популярной музыки 1990-2020 годов

Содержимое раздела

Обзор и анализ основных музыкальных жанров, доминировавших в российской популярной музыке в период с 1990 по 2020 год. Рассмотрение таких направлений, как поп-музыка, рок, хип-хоп, электронная музыка и другие. Анализ влияния зарубежных музыкальных тенденций на формирование российских жанров. Изучение эволюции жанров, их взаимовлияния и изменений на протяжении исследуемого периода. Анализ музыкальных характеристик, текстов песен и стилистических особенностей каждого жанра.

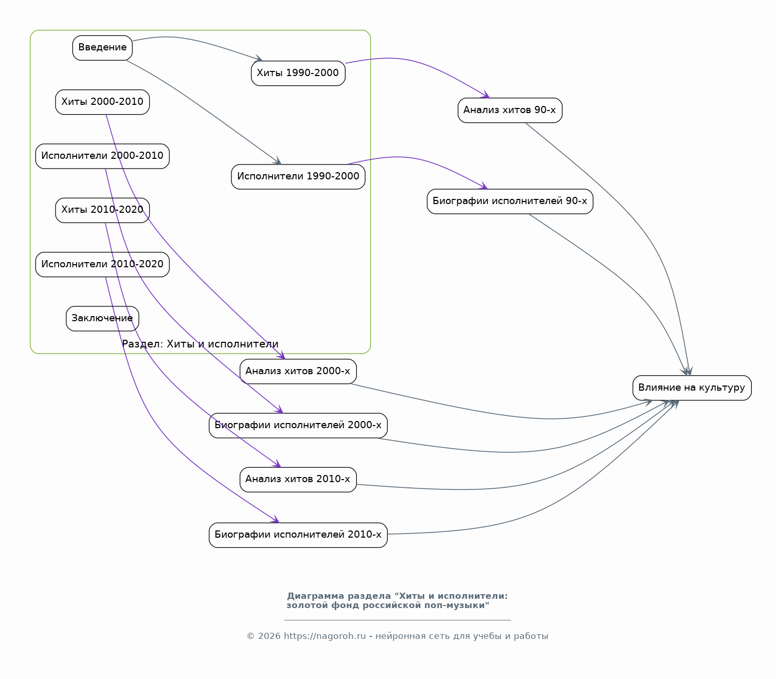
Хиты и исполнители: золотой фонд российской поп-музыки

Содержимое раздела

Анализ ключевых музыкальных хитов, определивших лицо российской популярной музыки в период с 1990 по 2020 год. Рассмотрение самых популярных песен, их влияния на массовую культуру и общественное сознание. Анализ биографий и творческой деятельности наиболее значимых исполнителей, оказавших влияние на формирование музыкального ландшафта России. Изучение истории создания хитов, их популярности и места в музыкальной истории.

Социальные и экономические факторы развития музыкальной индустрии

Содержимое раздела

Исследование влияния социальных и экономических факторов на развитие российской музыкальной индустрии. Анализ изменений в медиа-ландшафте, включая появление новых телеканалов, радиостанций и интернет-платформ. Рассмотрение влияния экономических кризисов и реформ на музыкальный рынок. Изучение деятельности звукозаписывающих компаний и системы продвижения музыкальных исполнителей. Анализ влияния цифровых технологий на музыкальную индустрию.

Влияние музыкальных клипов и визуальной культуры

Содержимое раздела

Анализ влияния музыкальных клипов и визуальной культуры на формирование восприятия музыкальных произведений. Рассмотрение истории развития музыкальных клипов в России, их стилистики и влияния на молодежную культуру. Изучение взаимосвязи между музыкой, видеорядом и модой. Анализ визуальных образов, используемых в музыкальных клипах, и их соответствия музыкальному содержанию. Рассмотрение различных аспектов визуального представления музыки, таких как костюмы, декорации и спецэффекты.

Роль СМИ и массовой культуры в популяризации музыки

Содержимое раздела

Исследование роли средств массовой информации (СМИ) и массовой культуры в популяризации российской музыки. Анализ влияния телевидения, радио, прессы и интернета на формирование музыкальных предпочтений. Изучение способов продвижения музыкальных исполнителей через СМИ, включая организацию концертов и музыкальных премий. Рассмотрение взаимодействия между музыкой, кино и другими видами искусства в формировании культурного пространства. Анализ влияния различных каналов коммуникации на распространение музыкальных трендов и формирование аудитории.

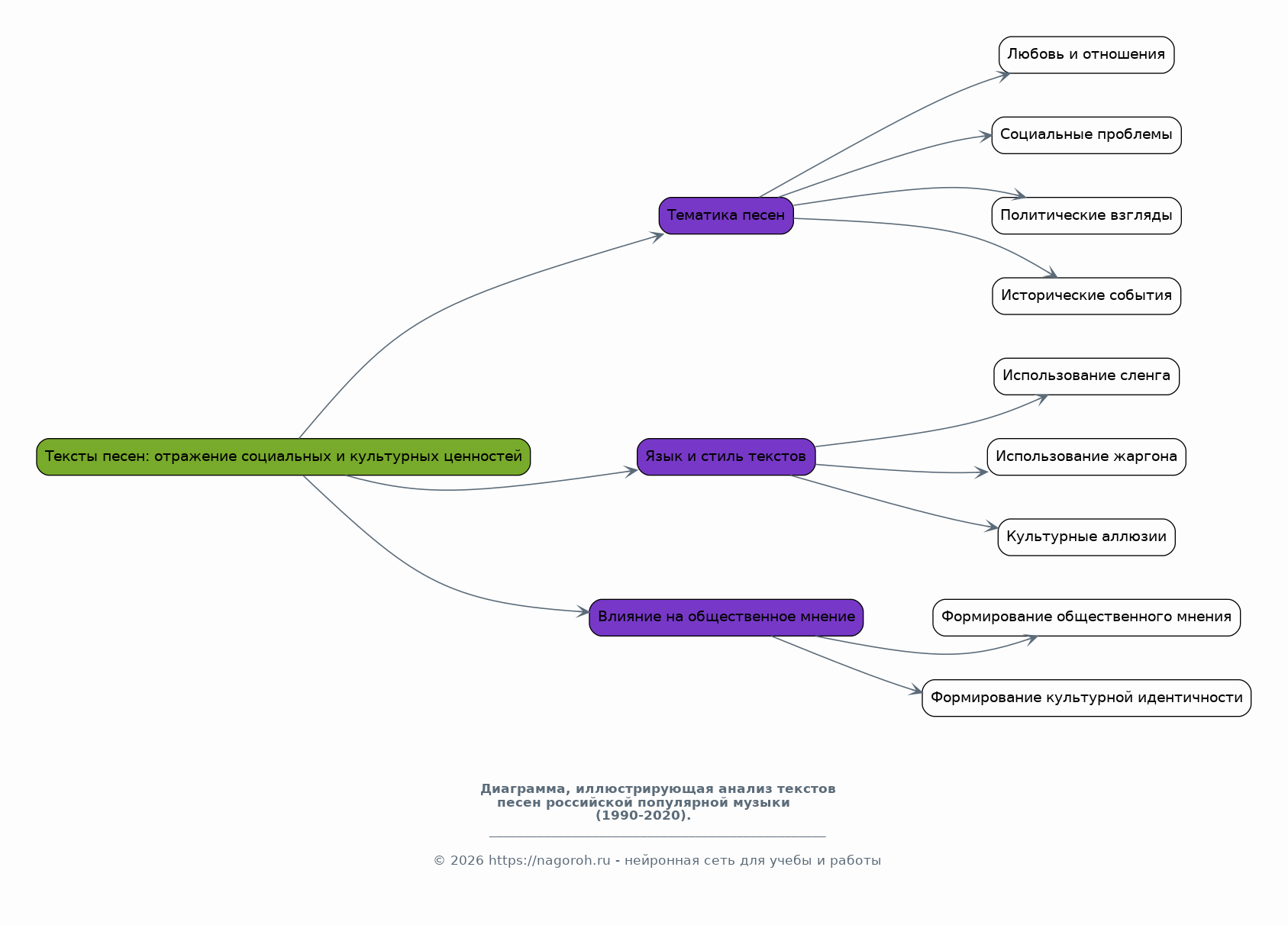
Тексты песен: отражение социальных и культурных ценностей

Содержимое раздела

Анализ текстов песен российской популярной музыки с точки зрения отражения социальных и культурных ценностей, преобладавших в разные периоды с 1990 по 2020 год. Анализ тематики песен, включая любовь, отношения, социальные проблемы, политические взгляды и исторические события. Исследование языка и стиля текстов, включая использование сленга, жаргона и культурных аллюзий. Рассмотрение способов выражения эмоций и передачи идей через тексты песен, а также взаимосвязь между текстами и музыкальным сопровождением. Анализ влияния текстов песен на формирование общественного мнения и культурной идентичности.

Влияние цифровых технологий на музыкальную индустрию

Содержимое раздела

Исследование влияния цифровых технологий на развитие российской музыкальной индустрии в период с 1990 по 2020 год. Анализ роли интернета, социальных сетей, онлайн-сервисов и цифровых платформ в распространении музыки и изменении способов ее потребления. Изучение влияния цифровых технологий на авторские права, лицензирование и монетизацию музыкального контента. Рассмотрение изменений в способах создания, записи, продвижения и распространения музыки. Анализ появления новых форматов музыки и способов взаимодействия между исполнителями и аудиторией.

Заключение

Содержимое раздела

Обобщение основных результатов исследования, выводы по поставленным задачам и достигнутым целям. Оценка значимости исследования для понимания истории российской популярной музыки и ее влияния на культурное пространство. Перспективы дальнейших исследований в области. Обозначение вклада исследования в научное знание и его практической значимости. Краткое изложение основных результатов и выводов, полученных в ходе работы, с указанием на их теоретическую и практическую ценность. Краткий обзор сильных сторон и ограничений проведенного исследования.

Список литературы

Содержимое раздела

Перечень использованных источников, включая научные статьи, книги, интернет-ресурсы и другие материалы. Оформление списка литературы в соответствии с требованиями к академическим работам. Систематизация источников по категориям (например книги, статьи, онлайн-ресурсы). Указание полных библиографических данных каждого источника. Детальное описание библиографии, которая состоит из использованной литературы и использованных источников, а также включает в себя все информационные материалы, которые были использованы в процессе написания работы

Получи Такой Проект

До 90% уникальность
Готовый файл Word
15-30 страниц
Список источников по ГОСТ
Оформление по ГОСТ
Таблицы и схемы
Презентация

Создать Проект на любую тему за 5 минут

Создать

#5590745