Нейросеть

Эволюция сувенирной продукции: исторический анализ и современные тенденции

Нейросеть для проекта Гарантия уникальности Строго по ГОСТу Высочайшее качество Поддержка 24/7

Данный исследовательский проект посвящен всестороннему изучению эволюции сувенирной продукции, начиная с древних артефактов и заканчивая современными технологиями. В рамках работы будет проведен анализ основных этапов развития сувенирной индустрии, выявлены ключевые факторы, влияющие на формирование спроса и предложения, а также рассмотрены различные типы сувениров, их функции и символическое значение. Особое внимание будет уделено трансформации сувенирной продукции под воздействием социокультурных изменений, развития туризма, глобализации и технологического прогресса. Проект предполагает комплексный подход, включающий анализ исторических источников, изучение современных трендов, проведение сравнительного анализа различных рынков сувенирной продукции и оценку перспектив развития данной отрасли. Будут рассмотрены примеры успешных кейсов, а также выявлены основные вызовы и проблемы, стоящие перед производителями сувениров в современных условиях. В ходе исследования будут использованы методы сравнительного анализа, контент-анализа, статистического анализа данных и экспертных оценок, что позволит получить объективные и достоверные результаты, а также сформулировать практические рекомендации для развития сувенирного бизнеса.

Идея:

Проект направлен на изучение эволюции сувенирной продукции, начиная с древних артефактов и заканчивая современными инновациями. Анализ исторического контекста и современных тенденций позволит выявить ключевые факторы, влияющие на развитие сувенирной индустрии.

Продукт:

Результатом проекта станет аналитический отчет, включающий исторический обзор, сравнительный анализ различных типов сувениров, а также оценку перспектив развития отрасли. Отчет может быть полезен для производителей, маркетологов и всех, кто интересуется историей и современными трендами сувенирной продукции.

Проблема:

Существует недостаток комплексных исследований, объединяющих исторический анализ и современные тенденции сувенирной продукции. Недостаточно изучено влияние технологического прогресса и социокультурных изменений на формирование спроса и предложения в данной отрасли.

Актуальность:

Актуальность проекта обусловлена ростом туристической индустрии и увеличением спроса на сувенирную продукцию. Результаты исследования могут быть использованы для разработки новых стратегий продвижения и развития сувенирного бизнеса.

Цель:

Целью исследования является выявление основных этапов развития сувенирной продукции, анализ ее трансформации под влиянием различных факторов и оценка перспектив развития. Достижение цели предполагает комплексное исследование, включающее исторический анализ и изучение современных трендов.

Целевая аудитория:

Аудитория проекта включает студентов, исследователей, специалистов в области маркетинга и туризма, а также представителей сувенирного бизнеса. Результаты исследования будут интересны широкому кругу лиц, интересующихся историей и современными тенденциями сувенирной продукции.

Задачи:

  • Провести обзор литературы и систематизировать данные по истории сувенирной продукции.
  • Проанализировать современные тренды в дизайне и производстве сувениров.
  • Выявить основные факторы, влияющие на спрос и предложение на рынке сувениров.
  • Разработать рекомендации по продвижению и развитию сувенирного бизнеса.

Ресурсы:

Для реализации проекта потребуются доступ к библиотечным ресурсам, онлайн-базам данных, статистическим материалам, а также интервью с экспертами.

Роли в проекте:

Отвечает за общее руководство проектом, определение целей и задач, координацию работы команды, контроль сроков и качества выполнения работы. Осуществляет взаимодействие с научным руководителем, планирует и организует исследовательский процесс, включая сбор и анализ данных, написание текста, подготовку презентаций и отчетов. Обеспечивает соответствие проекта заявленным требованиям и достижение поставленных целей. Также руководитель проекта отвечает за распределение задач между участниками команды, организацию встреч и обсуждений, а также за решение возникающих проблем и координацию работы всех членов команды. Руководитель должен обладать навыками управления проектами, аналитического мышления, коммуникации и презентации.

Отвечает за сбор, обработку и анализ данных, необходимых для исследования. Проводит анализ исторических источников, статистических данных, рыночных трендов и других материалов. Использует различные методы анализа, такие как сравнительный анализ, контент-анализ и статистический анализ. Формулирует выводы на основе проведенного анализа и предоставляет их руководителю проекта и команде. Аналитик должен обладать навыками работы с данными, знаниями в области статистики и аналитики, а также умением интерпретировать результаты исследований и представлять их в понятной форме. Важно умение работать с различными источниками информации, включая онлайн-базы данных, научные статьи и другие материалы.

Занимается визуальным оформлением материалов проекта, в том числе подготовкой презентаций, графиков, диаграмм и других иллюстративных материалов. Создает макеты и прототипы сувенирной продукции, если это предусмотрено в рамках проекта. Обеспечивает визуальное соответствие материалов проекта единому стилю и требованиям. Дизайнер должен обладать навыками работы с графическими редакторами, знаниями в области дизайна и визуальной коммуникации. В его обязанности входит разработка концепций визуального представления информации, подбор цветовых решений и шрифтов, а также создание инфографики и других элементов визуализации данных.

Отвечает за проведение конкретных этапов исследования, таких как обзор литературы, сбор данных, анализ информации и написание отдельных разделов отчета. Принимает участие в обсуждении результатов исследования и подготовке выводов. Исследователь должен обладать навыками работы с литературными источниками, аналитического мышления и умением формулировать выводы. Работа исследователя включает в себя поиск и систематизацию информации, анализ данных, написание научных статей и отчетов, а также участие в конференциях и семинарах. Важно умение работать в команде, соблюдать сроки выполнения задач и придерживаться научной этики.

Наименование образовательного учреждения

Проект

на тему

Эволюция сувенирной продукции: исторический анализ и современные тенденции

Выполнил: ФИО

Руководитель: ФИО

Содержание

  • Введение 1
  • Исторический обзор сувенирной продукции 2
  • Сувенирная продукция в контексте туризма 3
  • Современные тенденции в дизайне и производстве сувениров 4
  • Маркетинг и продвижение сувенирной продукции 5
  • Экономические аспекты сувенирной индустрии 6
  • Практические примеры и кейс-стади 7
  • Рекомендации по развитию сувенирной продукции 8
  • Заключение 9
  • Список литературы 10

Введение

Содержимое раздела

Введение к исследовательскому проекту, определяющее его актуальность, цели, задачи и методологию. В этой части будет представлен обзор сувенирной продукции как социокультурного феномена, его значимость в современном мире и его связь с туризмом, маркетингом и историей. Будет описан предмет исследования, его рамки и обоснование выбора темы. Также будут определены ключевые понятия, используемые в работе, и представлена структура исследовательского проекта. Введение включает в себя постановку проблемы, обоснование ее актуальности, формулировку цели и задач исследования, описание объекта и предмета исследования, а также применяемых методов. Важно ясно и четко сформулировать цели и задачи, чтобы обеспечить направленность исследования и достижение поставленных результатов.

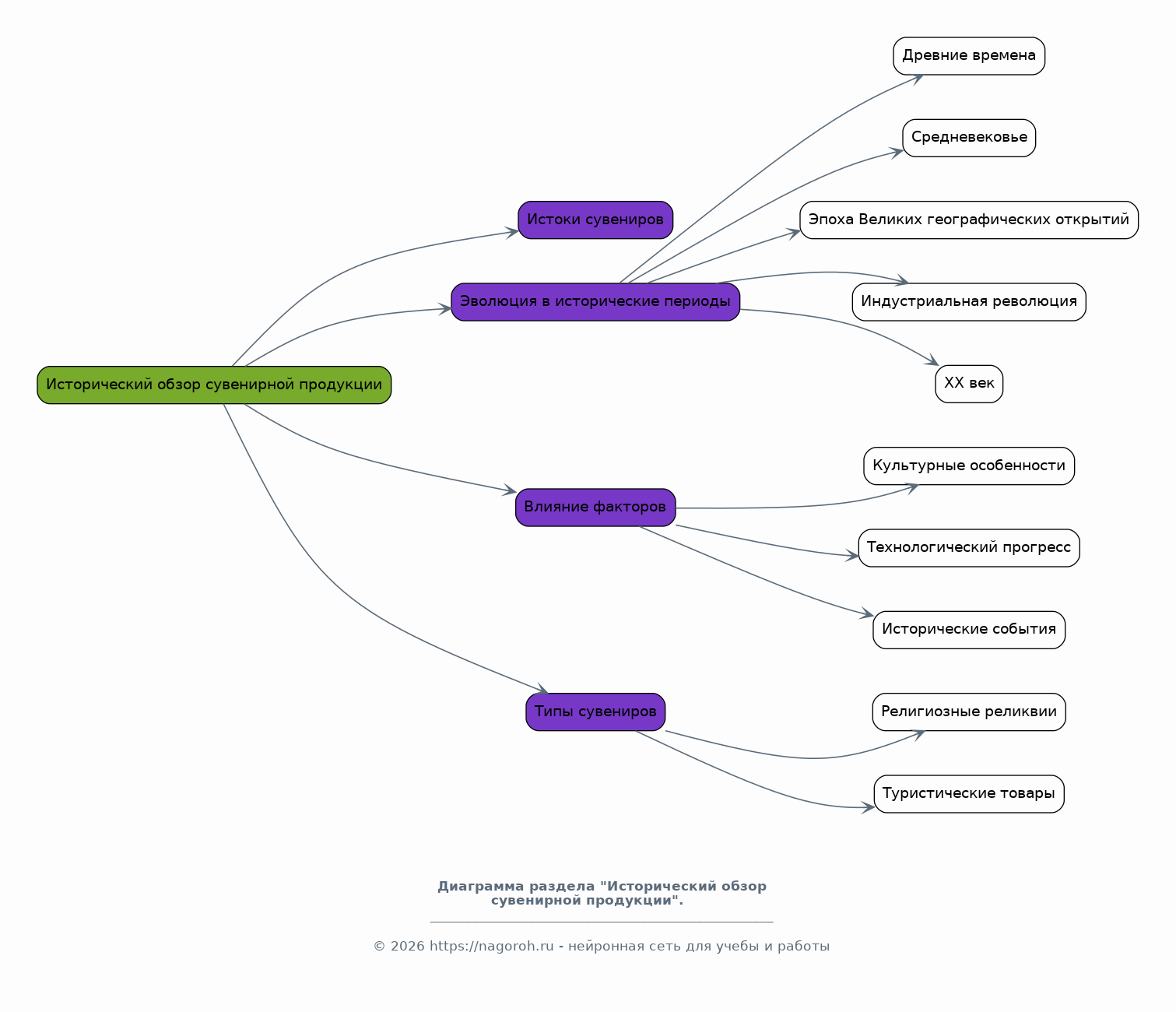
Исторический обзор сувенирной продукции

Содержимое раздела

Раздел посвящен историческому развитию сувенирной продукции. В нем будут рассмотрены истоки сувениров, начиная с древних времен, когда предметы культа, обереги и другие артефакты служили не только функциональным целям, но и символизировали принадлежность к определенной группе или культуре. Будет проанализирована эволюция сувениров в различные исторические периоды, включая Средневековье, эпоху Великих географических открытий, индустриальную революцию и XX век. Особое внимание будет уделено влиянию исторических событий, культурных изменений и технологического прогресса на формы, материалы и смысловое наполнение сувениров. Этот раздел предполагает анализ различных типов сувениров, от религиозных реликвий до туристических товаров, и выявление общих тенденций и закономерностей в их развитии. Анализ включает в себя исследование культурных особенностей разных эпох, влиявших на создание сувениров.

Сувенирная продукция в контексте туризма

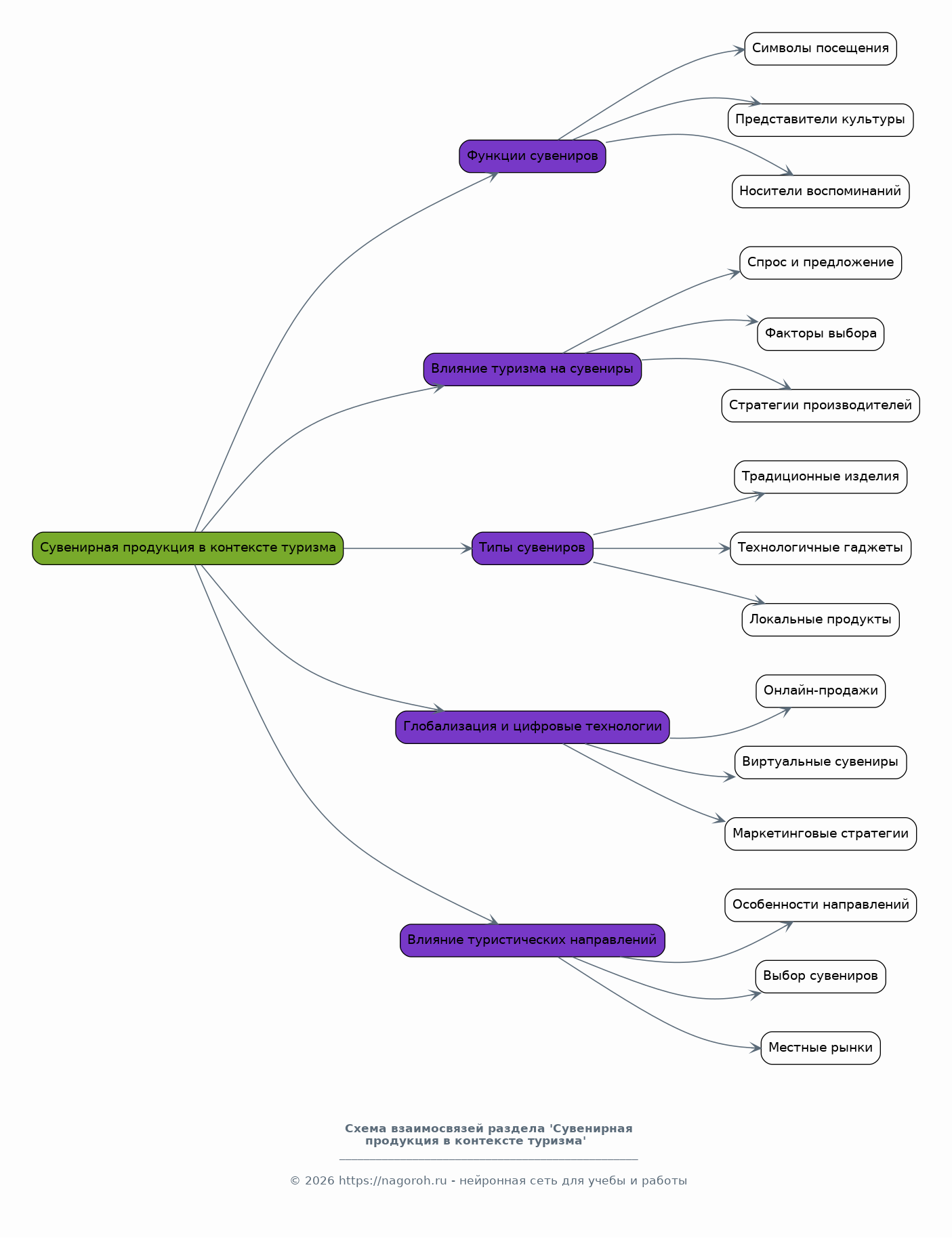
Содержимое раздела

В данном разделе будет рассмотрена тесная взаимосвязь между сувенирной продукцией и туристической индустрией. Будут проанализированы основные функции сувениров в качестве символов посещения определенных мест, представителей культуры и носителей воспоминаний. Будет исследовано, как туризм влияет на спрос и предложение сувениров, какие факторы определяют выбор туристами сувенирной продукции и какие стратегии используют производители и продавцы для привлечения внимания потребителей. Рассмотрены различные типы туристических сувениров, от традиционных изделий ручной работы до современных технологичных гаджетов. Особое внимание будет уделено влиянию глобализации и цифровых технологий на рынок сувенирной продукции, включая развитие онлайн-продаж и создание виртуальных сувениров. Анализ также предполагает изучение особенностей разных туристических направлений и их влияния на выбор сувениров.

Современные тенденции в дизайне и производстве сувениров

Содержимое раздела

Этот раздел посвящен анализу современных тенденций в дизайне и производстве сувенирной продукции. Будут рассмотрены актуальные направления в дизайне сувениров, включая минимализм, экологичность, использование инновационных материалов и технологий. Проанализированы тренды в области дизайна, такие как использование локальных мотивов, сотрудничество с местными художниками и дизайнерами, а также создание персонализированных сувениров. Особое внимание будет уделено влиянию цифровых технологий на производство сувениров, включая 3D-печать, лазерную гравировку и другие современные методы. Будет рассмотрено, как меняется подход к выбору материалов, от традиционных до экологически чистых и переработанных. Раздел предполагает изучение кейсов успешных сувенирных брендов и анализ их стратегий продвижения. Будут также выявлены новые тенденции, которые могут оказать влияние на будущее сувенирной индустрии.

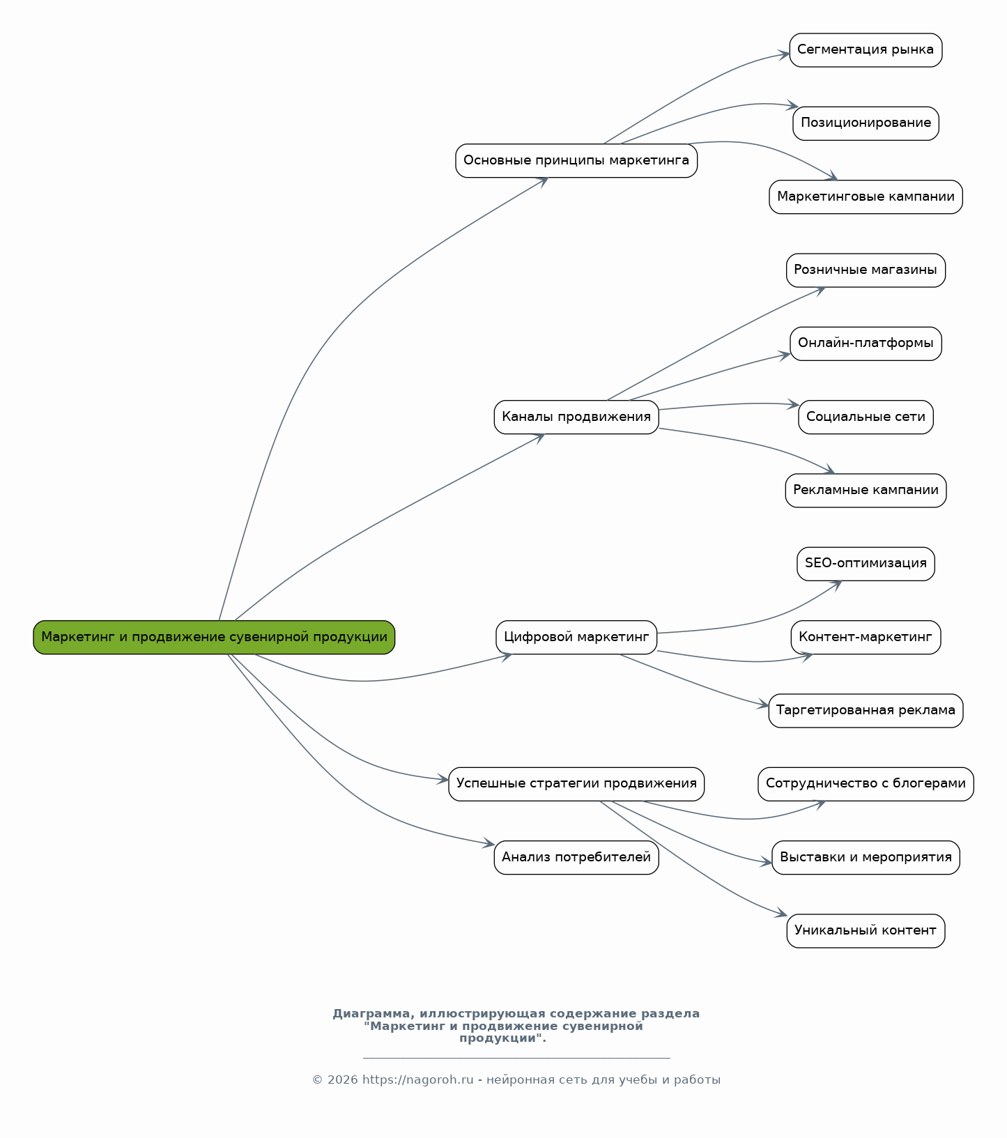
Маркетинг и продвижение сувенирной продукции

Содержимое раздела

Данный раздел посвящен вопросам маркетинга и продвижения сувенирной продукции. Будут рассмотрены основные принципы маркетинга, применяемые в сувенирной индустрии, включая сегментацию рынка, позиционирование и разработку маркетинговых кампаний. Будут проанализированы различные каналы продвижения сувениров, такие как розничные магазины, онлайн-платформы, социальные сети и рекламные кампании. Особое внимание будет уделено влиянию цифрового маркетинга на продвижение сувенирной продукции, включая SEO-оптимизацию, контент-маркетинг и использование таргетированной рекламы. Будут рассмотрены успешные стратегии продвижения сувенирной продукции, включая сотрудничество с блогерами и инфлюенсерами, участие в выставках и мероприятиях, и создание уникального контента. Раздел предполагает анализ данных о потребительском поведении и предпочтениях, а также разработку рекомендаций по эффективному продвижению сувенирной продукции.

Экономические аспекты сувенирной индустрии

Содержимое раздела

Раздел посвящен анализу экономических аспектов сувенирной индустрии. Будет рассмотрена структура рынка сувенирной продукции, включая долю рынка основных игроков, объем продаж и динамику роста. Проанализированы факторы, влияющие на экономическую эффективность сувенирного бизнеса, такие как себестоимость продукции, ценообразование, логистика и конкуренция. Будет проведена оценка рентабельности различных сегментов рынка сувениров, включая розничные магазины, онлайн-продажи и оптовые поставки. Особое внимание будет уделено влиянию экономических кризисов и других внешних факторов на сувенирную индустрию. Рассмотрены пути повышения экономической эффективности сувенирного бизнеса, включая оптимизацию производственных процессов, диверсификацию ассортимента, расширение рынков сбыта и использование современных технологий. Анализ предполагает использование статистических данных, финансовых отчетов и рыночных исследований.

Практические примеры и кейс-стади

Содержимое раздела

В данном разделе будут представлены практические примеры и кейс-стади успешных и неудачных сувенирных проектов. Будут детально рассмотрены конкретные компании, бренды и продукты, которые достигли значительных результатов на рынке сувенирной продукции. Анализ будет включать изучение их стратегий, подходов к дизайну, маркетингу, продвижению и управлению бизнесом. Будут исследованы факторы успеха, такие как инновации, уникальность, соответствие трендам, эффективное позиционирование и успешное взаимодействие с целевой аудиторией. Кроме того, будут рассмотрены примеры неудачных проектов, чтобы выявить причины неудач и извлечьlesson, которые помогут избежать ошибок в будущем. Кейс-стади предполагает анализ как локальных, так и международных проектов, с целью выявления универсальных и специфических факторов, влияющих на успех в сувенирной индустрии. Особое внимание будет уделено современным трендам и технологиям.

Рекомендации по развитию сувенирной продукции

Содержимое раздела

Раздел включает в себя разработку практических рекомендаций по развитию сувенирной продукции на основе проведенного исследования. Будут предложены стратегии и тактики, направленные на повышение конкурентоспособности, увеличение продаж и улучшение позиционирования сувенирного бизнеса. Рекомендации будут охватывать различные аспекты, включая дизайн, производство, маркетинг, продвижение и управление бизнесом. Будут предложены новые идеи и подходы к созданию сувенирной продукции, учитывающие современные тренды и предпочтения потребителей. Рекомендации будут адаптированы к различным типам сувенирного бизнеса, от небольших мастерских до крупных производителей и розничных сетей, а также для разных целевых аудиторий. Раздел предполагает анализ сильных и слабых сторон текущего состояния сувенирной индустрии и разработку конкретных шагов для достижения поставленных целей.

Заключение

Содержимое раздела

Заключительная часть исследования, где подводятся итоги проделанной работы. Будут обобщены основные результаты исследования, сформулированы выводы и оценки, сделанные на основе анализа полученных данных. Будет представлена общая картина развития сувенирной продукции, начиная с исторических аспектов и заканчивая современными тенденциями. В заключении будут отмечены наиболее значимые открытия и достижения в рамках проекта, а также освещены возможные перспективы дальнейшего исследования. Будут проанализированы сильные и слабые стороны работы, даны рекомендации для будущих исследователей в данной области. Заключение должно кратко, но емко отражать основные положения работы и демонстрировать достижение поставленных целей и задач. Этот раздел является логическим завершением исследования и служит резюме полученных знаний.

Список литературы

Содержимое раздела

Этот раздел содержит список использованных источников, включая книги, статьи, материалы конференций, онлайн-ресурсы и другие материалы, которые были использованы в ходе исследования. Список литературы оформляется в соответствии с принятыми стандартами цитирования (например, ГОСТ или APA). Каждый источник должен быть представлен в полном формате, с указанием автора, названия работы, издательства, года публикации и других необходимых данных. В списке литературы должны быть указаны все источники, использованные при подготовке исследовательского проекта, чтобы обеспечить прозрачность и достоверность исследования. Список литературы является важным элементом научной работы и свидетельствует о качестве проведенного исследования и учете предшествующего опыта. Корректное оформление списка литературы необходимо для подтверждения авторства и избежания плагиата.

Получи Такой Проект

До 90% уникальность
Готовый файл Word
15-30 страниц
Список источников по ГОСТ
Оформление по ГОСТ
Таблицы и схемы
Презентация

Создать Проект на любую тему за 5 минут

Создать

#6213396