Нейросеть

Эволюция Video Games: От Аркадных Систем к Современным Технологиям и Интерактивности

Нейросеть для проекта Гарантия уникальности Строго по ГОСТу Высочайшее качество Поддержка 24/7

Данный исследовательский проект посвящен всестороннему анализу эволюционного пути видеоигр, начиная от простейших аркадных автоматов и заканчивая современными технологиями, такими как виртуальная реальность (VR), дополненная реальность (AR) и облачные игровые сервисы. Проект охватывает ключевые этапы развития индустрии, включая появление домашних игровых консолей, расцвет персональных компьютеров как игровых платформ, становление сетевых игр и формирование киберспортивной культуры. Особое внимание уделяется влиянию технологических инноваций на геймплей, визуальное оформление, интерактивность и социальный аспект видеоигр. Исследование включает анализ экономических аспектов индустрии, ее влияния на культуру и общественное сознание, а также прогнозы относительно будущих тенденций развития. В проекте рассматриваются различные жанры игр, их эволюция и влияние на формирование предпочтений пользователей, а также вопросы этики и социальной ответственности, связанные с игровым процессом. Проект предполагает использование различных методов исследования, включая анализ литературы, изучение статистических данных, сравнение различных игровых платформ и интервьюирование экспертов игровой индустрии.

Идея:

Проект направлен на детальное исследование эволюции видеоигр, начиная с их зарождения и заканчивая современными технологическими достижениями. Цель – выявить ключевые факторы, повлиявшие на развитие индустрии, и проанализировать их влияние на различные аспекты игровой культуры.

Продукт:

Результатом работы станет комплексный аналитический отчет, включающий детализированный обзор истории видеоигр, анализ технологических трендов и перспектив развития индустрии. Отчет будет дополнен презентационными материалами и визуализацией данных, представляющих интерес для широкой аудитории читателей.

Проблема:

Индустрия видеоигр является сложной и быстро развивающейся сферой, недостаточно изученной в академической среде. Существующие исследования часто фрагментарны и не охватывают все аспекты эволюции видеоигр и их влияния на современное общество.

Актуальность:

Изучение эволюции видеоигр актуально в связи с их огромным влиянием на современную культуру, экономику и технологии. Понимание истории и перспектив развития индустрии позволяет осмыслить текущие тренды и прогнозировать будущие изменения.

Цель:

Целью данного проекта является детальное исследование эволюции видеоигр, начиная с их зарождения и заканчивая современными технологическими достижениями. Необходимо выявить ключевые факторы, повлиявшие на развитие игровой индустрии, и проанализировать их влияние на различные аспекты игровой культуры.

Целевая аудитория:

Данный проект ориентирован на студентов, изучающих информатику, компьютерные науки, культурологию, социологию и медиа-коммуникации. Результаты исследования будут интересны для преподавателей, исследователей, а также для всех, кто интересуется историей и тенденциями развития видеоигр.

Задачи:

  • Проведение обзора научной литературы и других источников по теме исследования.
  • Анализ ключевых этапов развития игровой индустрии и технологических инноваций.
  • Изучение влияния видеоигр на культуру, общество и экономику.
  • Разработка и проведение опросов и интервью с экспертами.
  • Подготовка отчета, презентаций и других исследовательских материалов.

Ресурсы:

Для реализации проекта потребуются доступ к специализированной литературе, базам данных, программному обеспечению для анализа данных и инструменты для создания презентаций.

Роли в проекте:

Организует и координирует работу проектной команды, отвечает за формирование плана исследования, распределение задач, контроль за сроками и качеством выполнения работы. Осуществляет взаимодействие с научным руководителем, готовит промежуточные и заключительные отчеты, а также отвечает за презентацию результатов исследования. Руководитель предоставляет общее направление исследования, обеспечивает соблюдение методологии и анализирует полученные данные.

Собирает, систематизирует и анализирует данные из различных источников (научные статьи, обзоры, статистические данные, интервью). Проводит эмпирические исследования, такие как анкетирование и анализ контента. Предоставляет аналитические отчеты, формулирует выводы на основе собранной информации, а также участвует в разработке методологии исследования и подготовке презентационных материалов.

Проводит углубленный обзор литературы по определенным аспектам темы, выявляет и анализирует ключевые тренды и инновации в игровой индустрии. Участвует в сборе данных, проведении интервью и анализе результатов. Отвечает за подготовку разделов отчета, написание тезисов и участие в конференциях. Исследователь фокусируется на конкретных подтемах и поддерживает аналитика в обработке информации.

Наименование образовательного учреждения

Проект

на тему

Эволюция Video Games: От Аркадных Систем к Современным Технологиям и Интерактивности

Выполнил: ФИО

Руководитель: ФИО

Содержание

  • Введение 1
  • Исторический обзор развития видеоигр 2
  • Технологические тренды в игровой индустрии 3
  • Жанры видеоигр и их эволюция 4
  • Экономические аспекты игровой индустрии 5
  • Методология исследования 6
  • Анализ данных: результаты опросов и интервью 7
  • Влияние видеоигр на культуру и общество 8
  • Перспективы развития игровой индустрии 9
  • Заключение 10
  • Список литературы 11

Введение

Содержимое раздела

Введение в исследование, в котором обосновывается актуальность темы, формулируются цели и задачи, определяются объект и предмет исследования. Определяются научная новизна, теоретическая и практическая значимость работы. Кратко описывается структура работы. Введение включает в себя обзор литературы, обоснование выбора темы, определение методологии исследования и характеристику используемых методов анализа. Также здесь приводится краткое описание структуры работы и планируемых результатов.

Исторический обзор развития видеоигр

Содержимое раздела

Этот раздел посвящен изучению основных этапов развития индустрии видеоигр, начиная с зарождения аркадных автоматов и первых игровых консолей. Анализируются ключевые технологические инновации, повлиявшие на эволюцию игр, такие как появление микропроцессоров, графических ускорителей и сетевых технологий. Рассматривается влияние различных игровых платформ (PC, консоли, мобильные устройства) на развитие жанров и геймплея. Акцент делается на формировании игровой культуры и влиянии на общество.

Технологические тренды в игровой индустрии

Содержимое раздела

Этот раздел посвящен анализу современных технологических трендов, таких как виртуальная реальность (VR), дополненная реальность (AR), облачный гейминг, искусственный интеллект (ИИ) и их влиянию на игровую индустрию. Рассматриваются новые возможности для геймплея, визуализации и интерактивности. Анализируются перспективы развития данных технологий и их влияние на бизнес-модели, разработку игр и взаимодействие с пользователями. Обсуждаются этические вопросы и социальные последствия этих технологий.

Жанры видеоигр и их эволюция

Содержимое раздела

В этом разделе проводится классификация и анализ основных жанров видеоигр (экшен, RPG, стратегии, симуляторы и др.). Изучается эволюция каждого жанра, влияние технологических изменений на геймплей, визуальное оформление и взаимодействие с игроками. Анализируются тренды в разработке игр, изменение предпочтений пользователей и появление новых жанров. Рассматриваются особенности каждого жанра, его аудитория и влияние на индустрию в целом.

Экономические аспекты игровой индустрии

Содержимое раздела

В этом разделе анализируются экономические аспекты игровой индустрии, включая бизнес-модели, рыночные тенденции, доходы и расходы. Рассматриваются вопросы финансирования разработки игр, издательства, дистрибуции и маркетинга. Изучается влияние цифровой дистрибуции, микротранзакций и подписок на прибыльность индустрии. Анализируются основные игроки рынка, их стратегии и конкуренция. Рассматривается роль киберспорта как части экономики видеоигр.

Методология исследования

Содержимое раздела

Детальное описание методологии, использованной в исследовании, включая методы сбора данных (обзор литературы, анализ документов, анкетирование, интервью), методы обработки и анализа данных (статистический анализ, контент-анализ). Обоснование выбора конкретных методов исследования и их соответствие поставленным целям и задачам. Описание этапов исследования, инструментов и программного обеспечения, использованных в процессе анализа данных, а также ограничений и проблем, возникших в процессе исследования.

Анализ данных: результаты опросов и интервью

Содержимое раздела

Презентация результатов, полученных в ходе опросов и интервью с экспертами и представителями целевой аудитории. Анализ ответов респондентов, выявление ключевых трендов, мнений и мотиваций. Использование статистического анализа для интерпретации данных и выявления взаимосвязей. Визуализация результатов (графики, диаграммы) для облегчения восприятия информации. Обсуждение полученных результатов и их сопоставление с данными, полученными в ходе обзора литературы.

Влияние видеоигр на культуру и общество

Содержимое раздела

Исследование влияния видеоигр на культурные и социальные аспекты жизни. Оценка влияния на формирование идентичности, социализацию, воспитание и образование. Анализ влияния видеоигр на искусство, музыку, кино и другие виды медиа. Изучение вопросов этики, насилия и зависимости в контексте видеоигр. Рассмотрение роли видеоигр в формировании социальных групп и сообществ, а также их влияния на политику и общественное сознание.

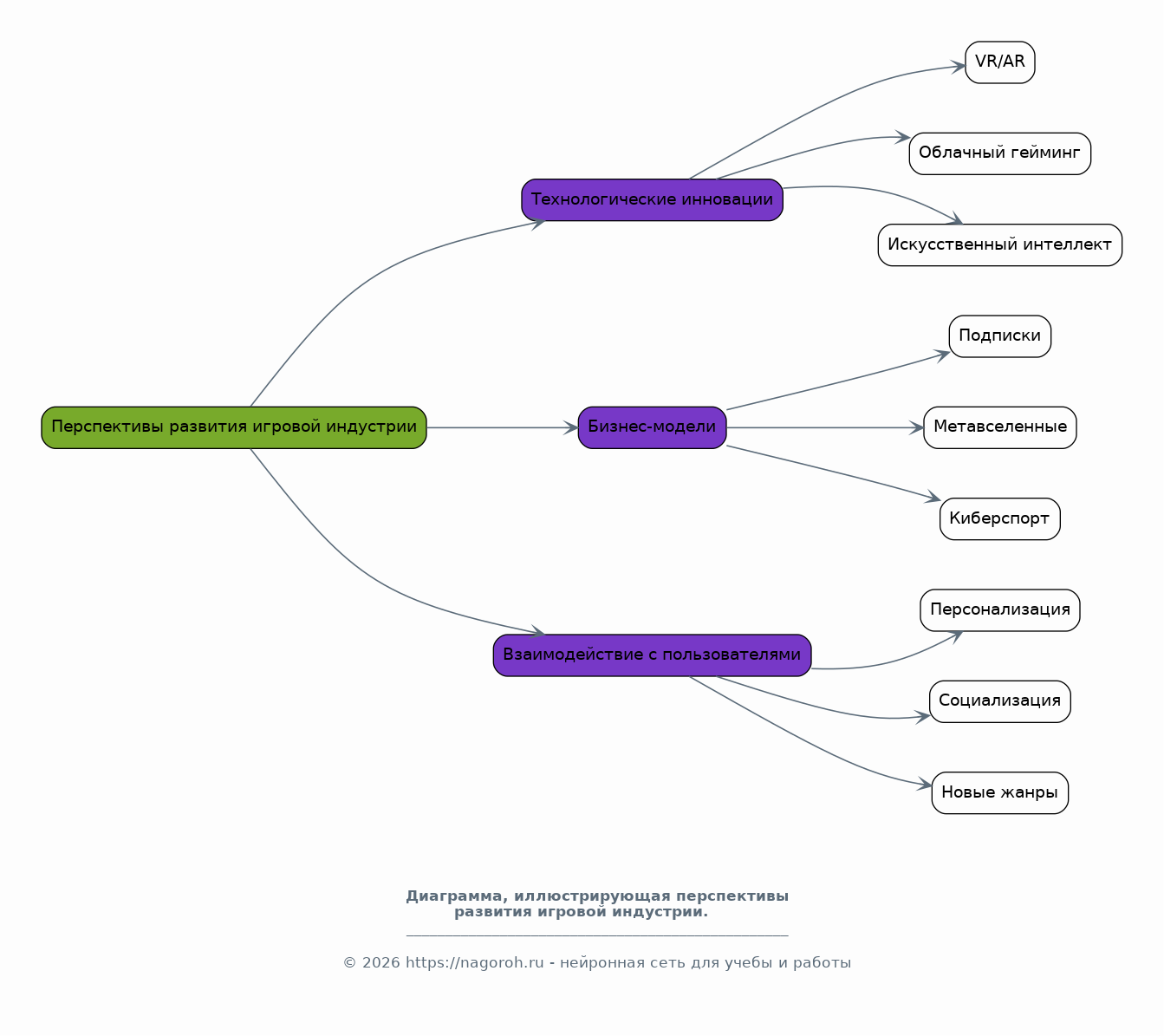
Перспективы развития игровой индустрии

Содержимое раздела

Прогнозирование будущих тенденций в игровой индустрии на основе проведенного анализа и современных технологических достижений. Рассмотрение перспектив развития виртуальной и дополненной реальности, облачного гейминга, искусственного интеллекта и других инноваций. Анализ потенциальных рисков и вызовов для индустрии, включая вопросы кибербезопасности, этики и устойчивого развития. Обсуждение будущих бизнес-моделей, форм взаимодействия с пользователями и появления новых жанров.

Заключение

Содержимое раздела

Обобщение основных результатов исследования, формулировка выводов и оценка достижения поставленных целей и задач. Краткое изложение основных трендов и тенденций, выявленных в ходе исследования. Оценка вклада исследования в развитие знаний об эволюции видеоигр и ее влиянии на различные аспекты общества. Обсуждение перспектив дальнейших исследований и рекомендации для будущих проектов. Подчеркивается важность изучения видеоигр в контексте современных технологических и культурных изменений.

Список литературы

Содержимое раздела

В этом разделе представлен список всех использованных в работе источников, включая научные статьи, книги, онлайн-ресурсы, статистические данные и другие материалы. Список должен быть составлен в соответствии с требованиями к оформлению библиографии, принятыми в научной среде. Источники должны быть упорядочены по алфавиту или в соответствии с используемой в работе системой цитирования. Точное и полное указание всех использованных источников является важным для подтверждения достоверности исследования.

Получи Такой Проект

До 90% уникальность
Готовый файл Word
15-30 страниц
Список источников по ГОСТ
Оформление по ГОСТ
Таблицы и схемы
Презентация

Создать Проект на любую тему за 5 минут

Создать

#5485543