Нейросеть

Европейцы глазами японцев: Анализ жанра намбан в контексте восприятия Запада в XVI веке

Нейросеть для проекта Гарантия уникальности Строго по ГОСТу Высочайшее качество Поддержка 24/7

Данный исследовательский проект посвящен детальному изучению жанра намбан, возникшего в Японии в XVI веке, и его роли в формировании представлений о европейцах. Проект предполагает комплексный анализ визуальных, нарративных и культурных аспектов произведений намбан, таких как картины, гравюры, карты и литературные тексты. Особое внимание будет уделено интерпретации японскими художниками и авторами образа западного человека, его одежды, кораблей, обычаев и технологий. Исследование предполагает выявление стереотипов, предрассудков и культурных обменов, отраженных в жанре намбан, а также анализ влияния этого жанра на формирование японского самосознания и восприятия мира. В рамках исследования будет проведена работа с архивными материалами, произведениями искусства и историческими источниками для воссоздания целостной картины восприятия Запада в эпоху ранних контактов между Японией и Европой. Анализ будет учитывать исторический, политический и социокультурный контекст того времени, а также методы искусствоведческого и культурного анализа для глубокого понимания феномена намбан.

Идея:

Проект исследует жанр намбан как отражение взаимодействия японской и европейской культур в XVI веке. Он направлен на выявление особенностей восприятия европейцев японцами через анализ изобразительного искусства и других культурных артефактов.

Продукт:

Результатом исследования станет научная статья, представляющая собой комплексный анализ жанра намбан. Статья будет содержать подробный анализ конкретных примеров произведений намбан и их интерпретацию в контексте исторической эпохи.

Проблема:

Существует недостаток комплексных исследований, посвященных исключительно восприятию европейцев в жанре намбан. Недостаточно изучено влияние этого жанра на формирование культурных стереотипов и самосознания японского общества.

Актуальность:

Исследование жанра намбан актуально для понимания динамики культурного взаимодействия и формирования взаимных представлений в эпоху глобализации. Оно позволяет лучше понять истоки современных культурных стереотипов и особенности межкультурной коммуникации.

Цель:

Целью проекта является детальный анализ жанра намбан как источника информации о восприятии европейцев японцами в XVI веке. Определить культурные особенности. Выявить основные темы, мотивы и символы в произведениях намбан, связанные с изображением европейцев.

Целевая аудитория:

Проект предназначен для студентов, изучающих историю, искусствоведение и культурологию, а также для исследователей, интересующихся историей Японии и межкультурными отношениями. Результаты исследования будут интересны широкой аудитории, интересующейся историей искусства и культурным наследием.

Задачи:

  • Изучение и анализ исторических источников, включая японские и европейские хроники, письма и другие документы, относящиеся к периоду контактов.
  • Сбор и систематизация данных о произведениях искусства жанра намбан, включая картины, гравюры, карты и другие визуальные материалы.
  • Сравнительный анализ изображений европейцев в различных произведениях намбан для выявления общих черт, стереотипов и культурных особенностей.
  • Интерпретация символики, мотивов и нарративов, представленных в произведениях намбан, с учетом исторического и культурного контекста.
  • Формулировка выводов на основе анализа данных, подготовка научной статьи и презентации результатов исследования.

Ресурсы:

Для реализации проекта потребуются доступ к специализированной библиотеке, архивам, онлайн-базам данных изобразительного искусства, а также программное обеспечение для обработки и анализа данных.

Роли в проекте:

Отвечает за общее руководство проектом, определение методологии исследования, координацию работы команды, контроль сроков и качества работы. Осуществляет научное редактирование и подготовку окончательного варианта научной статьи. Также отвечает за подготовку презентации результатов исследования, коммуникацию с экспертами и предоставление отчетов о ходе проекта. Руководитель проекта обладает опытом научной работы и глубокими знаниями в области истории и искусствоведения.

Отвечает за сбор и анализ данных, поиск и изучение исторических источников, подготовку обзоров литературы и написание отдельных разделов научной статьи. Исследователь должен обладать навыками работы с архивными материалами и специализированной литературой. Он должен уметь анализировать изобразительное искусство и применять методы искусствоведческого анализа. Исследователь принимает участие в обсуждениях, делает выводы и предлагает решения. Исследователь должен быть внимательным к деталям, обладать аналитическим мышлением и навыками письменной научной работы.

Отвечает за подготовку иллюстративного материала к проекту, включая сканирование, обработку и оформление изображений произведений намбан. Участвует в организации выставок или презентаций, связанных с результатами исследования. Специалист по визуализации должен обладать навыками работы с графическими редакторами и знать основы академического оформления научных работ. Его работа направлена на визуальное представление информации и создание наглядных материалов для поддержки исследовательских выводов.

Отвечает за литературную обработку текста научной статьи, проверку на соответствие академическим требованиям, грамотность и стилистику. Редактор работает с черновиками и финальными версиями текста, обеспечивает его ясность и понятность для целевой аудитории. Редактор следит за соблюдением правил цитирования, стандартов оформления библиографии и другими аспектами подготовки научной публикации. Он должен обладать высоким уровнем владения русским языком и знанием правил научной стилистики.

Наименование образовательного учреждения

Проект

на тему

Европейцы глазами японцев: Анализ жанра намбан в контексте восприятия Запада в XVI веке

Выполнил: ФИО

Руководитель: ФИО

Содержание

  • Введение 1
  • Обзор литературы и источниковой базы по теме намбан 2
  • Исторический контекст эпохи контактов Японии и Европы в XVI веке 3
  • Анализ художественных особенностей жанра намбан 4
  • Символика и интерпретация образов европейцев в произведениях намбан 5
  • Влияние жанра намбан на формирование японского мировосприятия 6
  • Практический анализ конкретных примеров произведений намбан 7
  • Сравнительный анализ и интерпретация различных версий изображений 8
  • Методология исследования и методы анализа 9
  • Список литературы 10

Введение

Содержимое раздела

Введение представляет собой важную часть любого научного исследования, задавая общий тон и направление работы. В данном разделе обосновывается актуальность выбранной темы, формулируются цели и задачи исследования, определяется его методология и указывается значимость предполагаемых результатов. Также в введении кратко описывается структура работы, что позволяет читателю получить общее представление о структуре исследования и его основных этапах. Цель - предоставить основные понятия, сформулировать предмет и объект исследования, а также обосновать научную новизну исследования и его место в существующей научной литературе. Это помогает установить контекст и мотивацию для дальнейшего изучения материала.

Обзор литературы и источниковой базы по теме намбан

Содержимое раздела

Этот раздел посвящен систематическому обзору существующих научных работ, посвященных теме намбан в контексте восприятия европейцев японцами. Здесь анализируются основные научные подходы, теории и дискуссии, связанные с данным вопросом. Рассматриваются ключевые публикации, монографии, статьи и исследования, которые затрагивают различные аспекты жанра намбан, включая его художественные особенности, исторический контекст и социокультурное значение. Особое внимание уделяется анализу источниковой базы, включая произведения искусства, исторические документы и другие материалы, используемые для проведения исследования. Важно показать, что было изучено и что является новым.

Исторический контекст эпохи контактов Японии и Европы в XVI веке

Содержимое раздела

Раздел посвящен детальному рассмотрению исторического контекста, в котором происходило взаимодействие между Японией и Европой в XVI веке. Он включает в себя анализ политической ситуации в Японии, включая период Сэнгоку Дзидай и процесс объединения страны. Рассматривается роль европейских миссионеров, торговцев и военных в Японии, а также влияние их деятельности на японское общество. Анализируются факторы, способствовавшие установлению контактов между двумя культурами, а также основные события, имевшие место в этот период. Кроме того, раздел должен включать изучение социально-экономических условий, культурных особенностей и религиозных верований.

Анализ художественных особенностей жанра намбан

Содержимое раздела

В этом разделе проводится детальный анализ художественных особенностей жанра намбан, включая темы, мотивы, композицию, стиль и используемые техники. Анализируются характерные черты изображений европейцев, например, одежда, внешний вид, корабли и атрибуты. Раздел должен содержать описание приемов и стилей. Особое внимание уделяется выявлению особенностей, которые отражают восприятие европейцев японскими художниками и обществом в целом. Исследуется эволюция жанра намбан, выявляются изменения в изображении европейцев со временем.

Символика и интерпретация образов европейцев в произведениях намбан

Содержимое раздела

Раздел посвящен детальному анализу символики и интерпретации образов европейцев в произведениях намбан. Особое внимание уделяется анализу символов, метафор и аллегорий, используемых для представления европейцев. Рассматриваются различные аспекты, такие как религиозные символы, изображения одежды, оружия, кораблей и других атрибутов европейской культуры. Анализируется, как эти элементы используются для передачи определенных идей, эмоций и культурных стереотипов. Раздел включает анализ контекста, чтобы понять, какой смысл художники и общество вкладывали в данные изображения.

Влияние жанра намбан на формирование японского мировосприятия

Содержимое раздела

Этот раздел посвящен анализу влияния жанра намбан на формирование японского мировосприятия и самосознания. Рассматривается, как произведения намбан способствовали формированию представлений о европейцах и их культуре в японском обществе. Анализируется роль жанра намбан в формировании стереотипов, предрассудков и культурных обменов. Исследуется, как жанр намбан повлиял на формирование национальной идентичности и отношения к внешнему миру. Особое внимание уделяется анализу изменений, которые претерпело японское мировосприятие в период контактов с европейской культурой, и анализу данного влияния на последующие периоды истории.

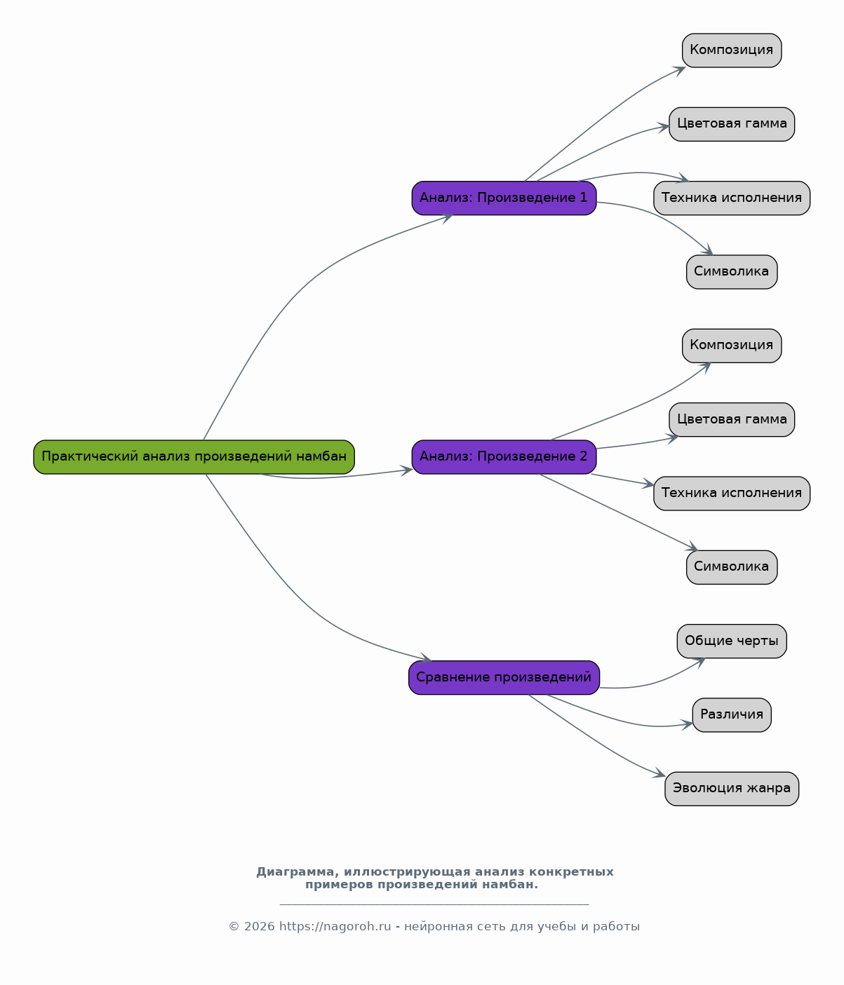
Практический анализ конкретных примеров произведений намбан

Содержимое раздела

В этом разделе представлен практический анализ конкретных примеров произведений намбан. Выбор конкретных произведений обусловлен их репрезентативностью и релевантностью для исследования. Анализ включает детальное изучение композиции, цветовой гаммы, техники исполнения и символики каждого произведения. Особое внимание уделяется сопоставлению различных примеров для выявления общих черт, различий и эволюции жанра. Исследуется, как произведения отражают исторический контекст, культурные стереотипы и представления о европейцах. Результаты анализа используются для обоснования выводов и подтверждения гипотез исследования.

Сравнительный анализ и интерпретация различных версий изображений

Содержимое раздела

Данный раздел посвящен сравнительному анализу различных версий изображений европейцев, представленных в произведениях жанра намбан, с целью выявления сходств, различий и эволюции визуальных образов. Анализируются различные варианты: портреты, сцены быта, изображения кораблей, а также другие элементы. Сравнительный анализ позволяет выявить закономерности в восприятии европейцев японцами. Интерпретация полученных результатов включает анализ культурных, исторических и социальных факторов, которые могли повлиять на формирование тех или иных визуальных образов. В результате исследования предоставляется всесторонняя картина представлений.

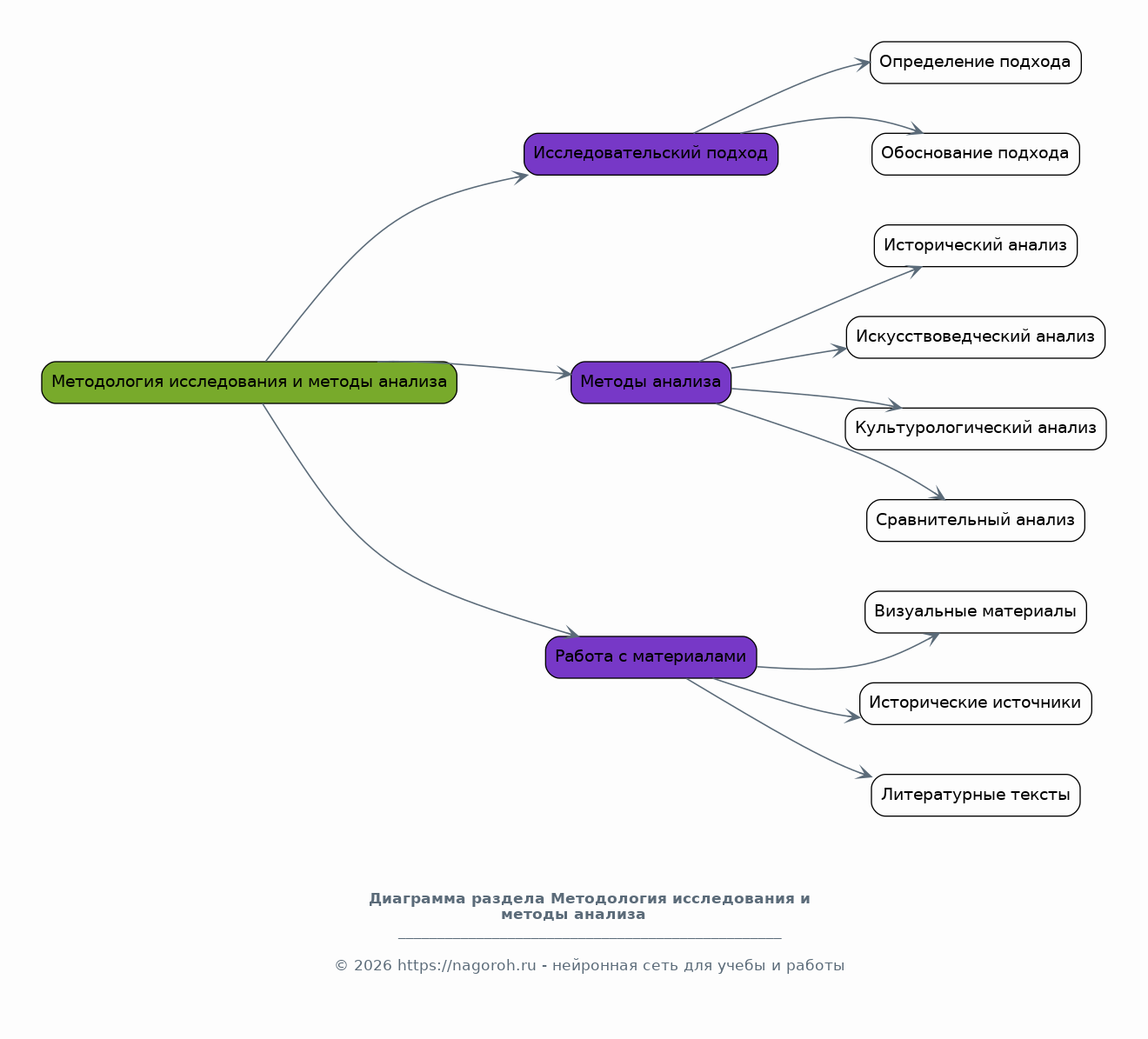
Методология исследования и методы анализа

Содержимое раздела

В данном разделе подробно описывается методология исследования, используемая для изучения жанра намбан. Это включает в себя определение исследовательского подхода, выбор методов анализа и обоснование их применения. Рассматриваются методы исторического, искусствоведческого и культурологического анализа, а также методы сравнительного анализа. Дается объяснение специфики работы с визуальными материалами, историческими источниками и литературными текстами. Описывается процедура сбора и обработки данных, включая выборку произведений намбан, систематизацию визуального материала и интерпретацию. Подробно указывается как будут сделаны выводы.

Список литературы

Содержимое раздела

В данном разделе представлен список использованной литературы, который включает в себя все источники, цитируемые в работе: монографии, статьи, сборники, архивные материалы, онлайн-ресурсы и другие материалы, которые были использованы в ходе исследования. Список литературы формируется в соответствии с академическими стандартами и включает библиографическое описание каждого источника, с указанием авторов, названий, издательств, годов издания и других необходимых данных. Список литературы структурирован по определенным правилам, используемых в академических исследованиях.

Получи Такой Проект

До 90% уникальность
Готовый файл Word
15-30 страниц
Список источников по ГОСТ
Оформление по ГОСТ
Таблицы и схемы
Презентация

Создать Проект на любую тему за 5 минут

Создать

#5438422