Нейросеть

Европейцы глазами японцев: Анализ жанра нанбан в японском искусстве XVI века

Нейросеть для проекта Гарантия уникальности Строго по ГОСТу Высочайшее качество Поддержка 24/7

Данный исследовательский проект посвящен изучению жанра нанбан в японском искусстве XVI века, отражающего восприятие европейцев в период активных контактов между Японией и Западом. Проект направлен на всесторонний анализ изображений, созданных японскими художниками, с целью выявления особенностей стилистики, иконографии и культурных смыслов, заложенных в произведениях. В рамках исследования будет рассмотрен широкий спектр источников, включая живопись, гравюры, предметы декоративно-прикладного искусства и письменные свидетельства. Особое внимание уделяется контексту исторических событий, таких как прибытие португальских торговцев и миссионеров в Японию, роль христианства и его влияние на японское общество, а также эволюции представлений о европейцах с течением времени. Проект предполагает междисциплинарный подход, сочетающий методы искусствоведческого анализа, исторического исследования и культурологического осмысления, чтобы предложить целостное понимание сложного взаимодействия между японской и европейской культурами в XVI веке. Будут рассмотрены основные представители жанра нанбан, их творчество и вклад в формирование визуального образа европейцев в Японии.

Идея:

Проект исследует процесс формирования представлений о европейцах в японском искусстве XVI века через анализ жанра нанбан. Это позволит выявить культурные особенности и исторические факторы, повлиявшие на восприятие Запада в Японии.

Продукт:

Результатом проекта станет аналитическая статья, описывающая основные тенденции и особенности жанра нанбан. Статья будет дополнена иллюстрациями и таблицами, наглядно представляющими результаты исследования.

Проблема:

Существует недостаток комплексных исследований, посвященных детальному анализу жанра нанбан в контексте исторических и культурных изменений в XVI веке. Недостаточно изучены взаимосвязи между представлениями о европейцах и трансформацией японского общества.

Актуальность:

Исследование актуально для понимания межкультурного взаимодействия и формирования визуальных образов в истории. Изучение жанра нанбан вносит вклад в понимание истории Японии, истории искусства и межкультурных отношений.

Цель:

Цель проекта - провести всесторонний анализ жанра нанбан, выявив особенности его стилистики, иконографии и культурных смыслов. Достижение этой цели позволит получить более глубокое представление о восприятии европейцев в Японии XVI века.

Целевая аудитория:

Проект ориентирован на студентов, изучающих историю искусства, культурологию, японоведение и смежные дисциплины. Результаты исследования будут интересны научным сотрудникам, преподавателям и всем, кто интересуется историей Японии и межкультурными контактами.

Задачи:

  • Обзор и анализ научной литературы по теме исследования, включая работы по истории Японии, истории искусства и культурологии.
  • Идентификация и систематизация произведений жанра нанбан, включая живопись, гравюры и предметы прикладного искусства.
  • Анализ иконографии и стилистики произведений, выявление культурных и исторических контекстов.
  • Сравнение японских представлений о европейцах с европейскими изображениями того времени.
  • Подготовка аналитической статьи на основе проведенного исследования.

Ресурсы:

Для реализации проекта необходимы доступ к научным библиотекам, онлайн-базам данных и музеям, содержащим произведения жанра нанбан.

Роли в проекте:

Осуществляет общее руководство проектом, формулирует задачи, координирует работу участников, контролирует соблюдение сроков и качество выполнения. Ответственен за подготовку финальной версии статьи и организацию защиты проекта. Руководитель также отвечает за взаимодействие с научным руководителем и консультантами, обеспечивает методологическое обоснование исследования и формирование выводов на основе полученных данных.

Проводит углубленный анализ изобразительного материала, включая выборку и систематизацию изображений, их атрибуцию, классификацию и сопоставление. Аналитик отвечает за разработку методик анализа, применение теоретических подходов, а также за выявление и интерпретацию закономерностей, тенденций и особенностей, характерных для жанра нанбан. Он также участвует в подготовке визуальных материалов, включая таблицы и слайды.

Занимается поиском и систематизацией информации, относящейся к выбранной теме. Проводит анализ источников, включая научные статьи, архивы и другие релевантные материалы. Исследователь отвечает за подготовку обзоров литературы, написание отдельных разделов работы и участие в обсуждении результатов. Участвует в подготовке финального отчета и презентации исследования.

Отвечает за визуальную составляющую проекта, включая подготовку иллюстраций, графиков и схем, которые будут использоваться в аналитической статье и презентации. Дизайнер обеспечивает соответствие визуального ряда стилю и требованиям научного изложения. Он также участвует в разработке макета финальной статьи и презентации доклада на конференции.

Наименование образовательного учреждения

Проект

на тему

Европейцы глазами японцев: Анализ жанра нанбан в японском искусстве XVI века

Выполнил: ФИО

Руководитель: ФИО

Содержание

  • Введение 1
  • Исторический контекст эпохи нанбан 2
  • Жанр нанбан в японском искусстве: особенности и стилистика 3
  • Иконография европейцев в искусстве нанбан 4
  • Влияние нанбан на японскую культуру и искусство 5
  • Методология исследования 6
  • Анализ конкретных произведений жанра нанбан 7
  • Сравнительный анализ представлений о европейцах 8
  • Заключение 9
  • Список литературы 10

Введение

Содержимое раздела

Введение в тему исследования: обоснование актуальности изучения жанра нанбан, определение предмета и объекта исследования, формулировка целей и задач, обозначение научной новизны и практической значимости работы. Детальное описание структуры исследования и используемых методов. Подробная информация о ключевых понятиях и терминах, используемых в работе. Обоснование выбора методологии исследования и ее соответствия поставленным задачам.

Исторический контекст эпохи нанбан

Содержимое раздела

Обзор исторических событий XVI века, определяющих формирование жанра нанбан: прибытие португальцев в Японию, развитие торговли и миссионерской деятельности. Анализ социально-политической обстановки в Японии в период контактов с европейцами. Рассмотрение роли христианства и его влияния на японское общество. Описание процессов взаимодействия между японской и европейской культурами, включая торговые, дипломатические и культурные обмены, влияние европейской культуры на японское общество.

Жанр нанбан в японском искусстве: особенности и стилистика

Содержимое раздела

Анализ основных художественных приемов и стилистических особенностей жанра нанбан: использование новых техник, материалов и мотивов, привнесенных европейцами. Изучение иконографии: изображение европейцев, их одежды, оружия, кораблей и других атрибутов. Рассмотрение эволюции стилистики жанра нанбан в течение XVI века. Сравнение различных школ и направлений в рамках жанра, выявление общих черт и различий в изображении европейцев.

Иконография европейцев в искусстве нанбан

Содержимое раздела

Детальный анализ образов европейцев, созданных японскими художниками: портреты, групповые изображения, сцены из жизни. Изучение символики и аллегорий, используемых в изображениях европейцев. Рассмотрение трансформации образов европейцев в зависимости от исторического контекста и культурных взаимодействий. Сравнительный анализ различных типов изображений, выявление стереотипов и представлений о европейцах, отраженных в искусстве.

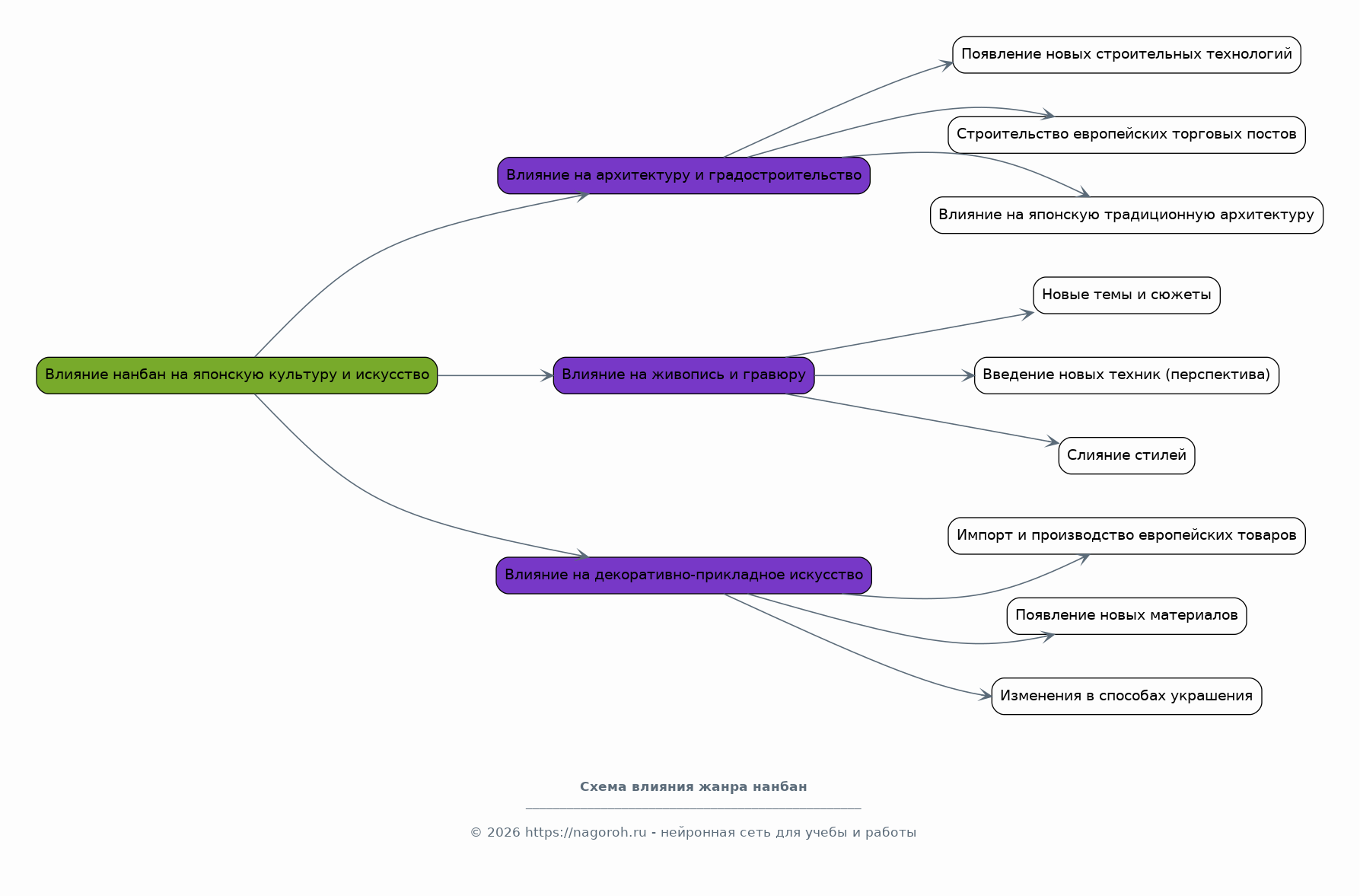
Влияние нанбан на японскую культуру и искусство

Содержимое раздела

Оценка влияния жанра нанбан на развитие японского искусства, включая новые направления, темы и стили. Анализ воздействия европейской культуры на японское общество и его представления о мире. Рассмотрение роли жанра нанбан в формировании японской идентичности и самосознания. Выявление других форм культурного обмена, которые произошли благодаря контактам с европейцами и анализу их последствий.

Методология исследования

Содержимое раздела

Описание используемых методов исследования: искусствоведческий анализ, исторический анализ, иконографический анализ и методы сравнительного анализа. Обоснование выбора конкретных методов и их соответствия поставленным задачам. Детализация процесса анализа произведений жанра нанбан, включая этапы и инструменты исследования. Описание используемых источников, включая искусствоведческие каталоги, японские исторические хроники и западные отчеты.

Анализ конкретных произведений жанра нанбан

Содержимое раздела

Детальный анализ выбранных произведений жанра нанбан: выбор конкретных примеров для изучения. Разбор иконографии, стилистики и композиции выбранных произведений. Интерпретация культурных смыслов и исторических контекстов, заложенных в изображениях. Сравнение различных произведений для выявления общих черт и различий в изображении европейцев. Применение методологических подходов описанных ранее.

Сравнительный анализ представлений о европейцах

Содержимое раздела

Сравнение японских представлений о европейцах с европейскими изображениями того времени. Анализ отражения взаимных стереотипов и предрассудков. Выявление различий в восприятии европейцев в разных культурных контекстах. Рассмотрение влияния политических и экономических факторов на формирование образов европейцев в искусстве. Анализ взаимного влияния культур друг на друга.

Заключение

Содержимое раздела

Обобщение основных результатов исследования, формулировка выводов и оценка достижения поставленных целей. Подведение итогов анализа жанра нанбан и его роли в формировании представлений о европейцах. Оценка научной новизны и практической значимости исследования. Определение перспектив дальнейшего изучения темы и возможных направлений для будущих исследований. Подчеркивание важности межкультурного диалога и взаимопонимания.

Список литературы

Содержимое раздела

Полный перечень использованных источников: опубликованные книги, статьи, архивные материалы, онлайн-ресурсы. Форматирование списка литературы в соответствии с требованиями академического стиля. Разделение источников на категории (например, монографии, статьи в сборниках, статьи в журналах) для удобства. Указание полных библиографических данных для каждого источника.

Получи Такой Проект

До 90% уникальность
Готовый файл Word
15-30 страниц
Список источников по ГОСТ
Оформление по ГОСТ
Таблицы и схемы
Презентация

Создать Проект на любую тему за 5 минут

Создать

#5491361