Нейросеть

Эвтаназия: этические, правовые и социальные аспекты

Нейросеть для проекта Гарантия уникальности Строго по ГОСТу Высочайшее качество Поддержка 24/7

Данный исследовательский проект посвящен комплексному изучению эвтаназии – практики прекращения жизни человека по его просьбе или по просьбе его законных представителей, с целью облегчения страданий. Работа охватывает широкий спектр вопросов, связанных с эвтаназией, включая ее исторические корни, философские обоснования, юридические рамки в различных странах, медицинские аспекты, а также социальные и психологические последствия. Особое внимание уделяется анализу аргументов «за» и «против» эвтаназии, учитывая различные точки зрения – пациентов, врачей, юристов, религиозных деятелей и представителей общественности. Проект также затрагивает вопросы паллиативной помощи как альтернативы эвтаназии и возможности ее совершенствования. Исследование предполагает анализ нормативно-правовых актов, научных статей, статистических данных и результатов социологических опросов. Цель проекта – выработка объективной оценки проблемы эвтаназии и выявление возможных путей ее решения в контексте современных моральных и правовых норм.

Идея:

Эвтаназия – сложная и многогранная проблема, вызывающая ожесточенные споры в обществе. Данное исследование направлено на всесторонний анализ этой проблемы с целью выработки обоснованной позиции.

Продукт:

Результатом проекта станет аналитический отчет, содержащий глубокий анализ эвтаназии с этической, правовой и социальной точек зрения. Отчет может быть использован в качестве информационно-аналитической базы для специалистов в области медицины, юриспруденции и социальной работы.

Проблема:

Неоднозначность восприятия эвтаназии обществом и отсутствие единого правового регулирования приводят к моральным дилеммам и юридическим коллизиям. Существующая неопределенность создает риски злоупотреблений и требует детального изучения проблемы.

Актуальность:

В условиях старения населения и развития медицины вопрос эвтаназии становится все более актуальным. Повышение качества жизни неизлечимо больных и уважение их права на достойную смерть требуют объективного и всестороннего анализа данной темы.

Цель:

Целью проекта является комплексное исследование проблемы эвтаназии, включающее анализ ее этических, правовых и социальных аспектов. Достижение этой цели позволит выработать обоснованные рекомендации по регулированию эвтаназии и улучшению паллиативной помощи.

Целевая аудитория:

Основной аудиторией проекта являются студенты медицинских и юридических факультетов, а также специалисты в области здравоохранения и социальной работы. Данное исследование может быть полезно для широкого круга лиц, интересующихся вопросами биоэтики и права.

Задачи:

  • Провести анализ истории вопроса эвтаназии, выявить основные этапы ее развития и ключевые события.
  • Изучить философские обоснования эвтаназии, рассмотреть аргументы «за» и «против» с точки зрения различных этических теорий.
  • Проанализировать правовое регулирование эвтаназии в различных странах мира, выявить общие тенденции и особенности.
  • Исследовать медицинские аспекты эвтаназии, включая методы ее проведения и возможные осложнения.
  • Оценить социальные и психологические последствия эвтаназии для пациентов, их родственников и медицинского персонала.

Ресурсы:

Для реализации проекта потребуются доступ к научным базам данных, библиотечным ресурсам, нормативно-правовым актам, а также возможность проведения социологических опросов и интервью с экспертами.

Роли в проекте:

Осуществляет общее руководство проектом, координирует работу команды, контролирует выполнение задач и обеспечивает соблюдение сроков. Отвечает за формирование и реализацию методологии исследования и подготовку финального отчета.

Занимается изучением правового регулирования эвтаназии в различных странах, анализом нормативно-правовых актов и выявлением юридических коллизий. Оценивает перспективы законодательного регулирования эвтаназии в контексте правовой системы.

Проводит анализ этических аспектов эвтаназии, рассматривает аргументы «за» и «против» с точки зрения различных этических теорий. Выявляет моральные дилеммы и разрабатывает этические рекомендации.

Осуществляет проведение социологических опросов и анализ полученных данных. Изучает общественное мнение по вопросу эвтаназии и выявляет факторы, влияющие на формирование отношения к ней.

Наименование образовательного учреждения

Проект

на тему

Эвтаназия: этические, правовые и социальные аспекты

Выполнил: ФИО

Руководитель: ФИО

Содержание

  • Введение 1
  • Исторические аспекты эвтаназии 2
  • Философские основания эвтаназии 3
  • Правовое регулирование эвтаназии в мире 4
  • Медицинские аспекты эвтаназии 5
  • Паллиативная помощь как альтернатива эвтаназии 6
  • Социальные и психологические последствия эвтаназии 7
  • Эвтаназия и религиозные взгляды 8
  • Общественное мнение об эвтаназии 9
  • Заключение 10
  • Список литературы 11

Введение

Содержимое раздела

В вводной части проекта необходимо определить актуальность исследования, обосновать выбор темы, сформулировать цели и задачи проекта, а также определить объект и предмет исследования. Следует очертить границы исследования и представить краткий обзор структуры работы, обозначив основные этапы исследования и используемые методы. Также важно определить ключевые понятия и термины, используемые в проекте, такие как 'эвтаназия', 'паллиативная помощь', 'автономия пациента' и другие, чтобы обеспечить единое понимание этих терминов в ходе работы.

Исторические аспекты эвтаназии

Содержимое раздела

В данном разделе необходимо проследить историю развития представлений об эвтаназии, начиная с древних времен и заканчивая современностью. Следует рассмотреть отношение к эвтаназии в различных культурах и религиозных традициях, выявить основные этапы и ключевые события, которые оказали влияние на формирование общественного мнения и правового регулирования этой практики. Особое внимание следует уделить тем историческим периодам, когда эвтаназия была широко распространена или, наоборот, подвергалась жесткому осуждению.

Философские основания эвтаназии

Содержимое раздела

В этом разделе следует глубоко рассмотреть философские аргументы в пользу и против эвтаназии, опираясь на различные этические теории, такие как утилитаризм, деонтология, теория прав и теория добродетели. Необходимо проанализировать понятия автономии пациента, достоинства жизни, качества жизни и страданий, а также их роль в обосновании эвтаназии. Важно представить различные точки зрения философов и этиков на право человека на самоопределение и прекращение своей жизни.

Правовое регулирование эвтаназии в мире

Содержимое раздела

В этом разделе необходимо провести сравнительный анализ правового регулирования эвтаназии в различных странах, таких как Нидерланды, Бельгия, Люксембург, Канада, Швейцария, Австралия и США. Следует рассмотреть основные правовые модели, определяющие условия и порядок проведения эвтаназии, а также ограничения и гарантии, направленные на защиту прав пациентов и предотвращение злоупотреблений. Важно выявить общие тенденции и особенности правового регулирования эвтаназии в разных странах.

Медицинские аспекты эвтаназии

Содержимое раздела

Данный раздел должен охватывать медицинские аспекты эвтаназии, включая методы ее проведения (активная эвтаназия, пассивная эвтаназия, ассистированный суицид), а также возможные осложнения и побочные эффекты. Необходимо рассмотреть роль врачей в процессе эвтаназии, их этические обязанности и юридическую ответственность. Важно уделить внимание вопросам паллиативной помощи как альтернативы эвтаназии и возможностям ее совершенствования.

Паллиативная помощь как альтернатива эвтаназии

Содержимое раздела

В этом разделе необходимо подробно рассмотреть концепцию паллиативной помощи и ее роль в облегчении страданий неизлечимо больных пациентов. Следует описать основные компоненты паллиативной помощи, включая обезболивание, психологическую поддержку, социальную помощь и духовное консультирование. Необходимо проанализировать эффективность паллиативной помощи в улучшении качества жизни пациентов и уменьшении их потребности в эвтаназии. Важно уделить внимание доступности и качеству паллиативной помощи в различных регионах и странах.

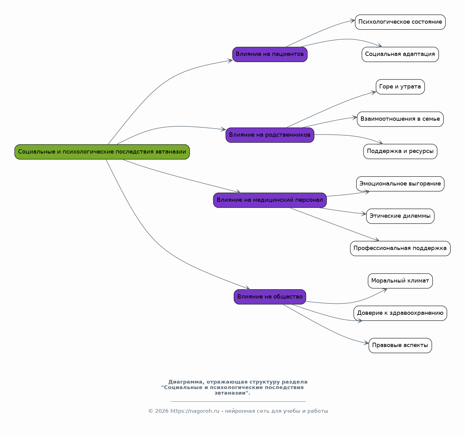
Социальные и психологические последствия эвтаназии

Содержимое раздела

В этом разделе следует рассмотреть социальные и психологические последствия эвтаназии для пациентов, их родственников, медицинского персонала и общества в целом. Необходимо проанализировать влияние эвтаназии на отношения в семье, моральный климат в обществе и доверие к системе здравоохранения. Важно уделить внимание вопросам психологической поддержки для родственников ушедших пациентов и медицинских работников, участвовавших в процессе эвтаназии.

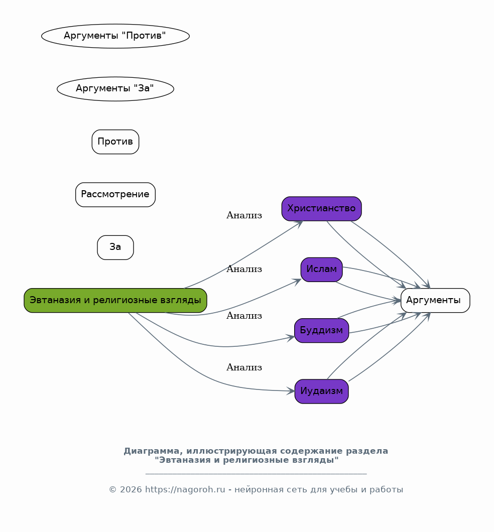
Эвтаназия и религиозные взгляды

Содержимое раздела

В данном разделе необходимо проанализировать отношение к эвтаназии в различных религиозных традициях, таких как христианство, ислам, буддизм и иудаизм. Следует рассмотреть основные аргументы религиозных деятелей «за» и «против» эвтаназии, основанные на религиозных догмах и моральных принципах. Необходимо выявить общие тенденции и особенности отношения к эвтаназии в различных религиях, а также влияние религиозных взглядов на общественное мнение и правовое регулирование этой практики.

Общественное мнение об эвтаназии

Содержимое раздела

В этом разделе необходимо представить результаты социологических исследований, отражающих общественное мнение об эвтаназии в различных странах и регионах. Следует проанализировать факторы, влияющие на формирование отношения к эвтаназии, такие как возраст, пол, образование, религиозные убеждения и личный опыт. Необходимо выявить тенденции изменения общественного мнения об эвтаназии во времени и рассмотреть перспективы дальнейшего развития этого мнения.

Заключение

Содержимое раздела

В заключении необходимо подвести итоги проведенного исследования, обобщить основные выводы и сформулировать рекомендации по регулированию эвтаназии и развитию паллиативной помощи. Следует оценить перспективы дальнейших исследований в данной области и обозначить возможные направления для новых исследований. Необходимо подчеркнуть важность учета этических, правовых и социальных аспектов эвтаназии при принятии решений и разработке политики в этой сфере.

Список литературы

Содержимое раздела

В список литературы должны быть включены все источники, использованные при написании проекта, включая научные статьи, монографии, учебники, законы, нормативные акты, интернет-ресурсы и другие материалы. Список литературы должен быть оформлен в соответствии с требованиями ГОСТ или другого принятого стандарта оформления библиографических ссылок.

Получи Такой Проект

До 90% уникальность
Готовый файл Word
15-30 страниц
Список источников по ГОСТ
Оформление по ГОСТ
Таблицы и схемы
Презентация

Создать Проект на любую тему за 5 минут

Создать

#3667878