Нейросеть

Стратегическое значение взятия Корфу адмиралом Ф. Ф. Ушаковым: новаторские аспекты морской кампании

Нейросеть для проекта Гарантия уникальности Строго по ГОСТу Высочайшее качество Поддержка 24/7

Исследовательский проект посвящен анализу одной из наиболее значимых морских операций конца XVIII века – взятия Корфу под командованием выдающегося русского флотоводца Ф. Ф. Ушакова. Мы углубимся в стратегическое и тактическое значение данной кампании, рассматривая её как ключевой этап в укреплении российского влияния в Средиземноморье. Особое внимание будет уделено новаторским подходам и передовым методам ведения морского боя, примененным Ушаковым, которые предвосхитили многие принципы современной военно-морской стратегии. Проект призван раскрыть не только военные, но и политические, и культурные последствия захвата острова. Исследование основано на анализе архивных материалов, исторических документов и воспоминаний участников событий, что позволит составить полную картину уникального флотоводческого гения Ушакова и его вклада в мировую военно-морскую историю. Будут рассмотрены как успешные решения, так и возможные трудности, с которыми столкнулся адмирал, чтобы дать всестороннюю оценку его деятельности.

Идея:

Идея проекта заключается в детальном изучении и освещении малоизвестных, но ключевых аспектов Средиземноморской экспедиции Ушакова, акцентируя внимание на стратегической гениальности адмирала и новаторстве его тактических решений при взятии острова Корфу. Цель — продемонстрировать, как эта операция повлияла на геополитическую карту региона и стала примером передового военного искусства.

Продукт:

Результатом проекта станет глубокое исследование, представленное в виде структурированной научной статьи или доклада, содержащего анализ военной стратегии, тактики и дипломатических аспектов операции. Продукт будет включать интерактивные элементы, такие как карты морских сражений и хронологию событий, для наглядного представления собранной информации.

Проблема:

Историческая оценка операции по взятию Корфу зачастую ограничивается лишь констатацией факта победы, игнорируя глубинные стратегические смыслы и новаторские решения адмирала Ф. Ф. Ушакова. Недостаточное внимание уделяется анализу уникальных тактических приемов и долгосрочных геополитических последствий, что снижает полноту понимания значения этого события для российской и мировой истории.

Актуальность:

Актуальность проекта обусловлена необходимостью переосмысления исторических событий в контексте современных вызовов и поиском уроков военно-морского искусства прошлого. Изучение новаторства Ф. Ф. Ушакова и стратегического значения взятия Корфу позволяет обогатить наше понимание истории и применить ценный опыт в различных сферах, от военной науки до управления сложными операциями.

Цель:

Цель проекта — всесторонне исследовать и представить полную картину взятия Корфу адмиралом Ушаковым, осветив как его стратегическое значение для Российской империи, так и выдающиеся флотоводческие новации. Мы стремимся сформировать целостное представление о масштабе личности Ушакова как полководца и его влиянии на развитие военно-морской мысли.

Целевая аудитория:

Целесообразной аудиторией проекта являются студенты исторических и военно-морских специальностей, офицеры ВМФ, а также все интересующиеся военной историей и биографиями выдающихся личностей. Материалы проекта будут представлены в доступной, но научно обоснованной форме, учитывая специфику каждой группы слушателей.

Задачи:

  • Проанализировать исторический контекст и предпосылки Средиземноморской экспедиции 1798-1800 гг.
  • Исследовать стратегию и тактику адмирала Ф. Ф. Ушакова при планировании и проведении штурма крепости Корфу.
  • Оценить военное, политическое и экономическое значение взятия Корфу для Российской империи и европейского баланса сил.
  • Выявить и систематизировать новаторские элементы в действиях Ушакова, предвосхитившие развитие военно-морской науки.
  • Подготовить научный доклад с презентацией основных результатов исследования.

Ресурсы:

Ключевыми ресурсами для реализации проекта будут доступ к историческим архивам, научным публикациям, монографиям, мемуарам участников кампании, а также специализированное программное обеспечение для анализа данных и создания презентационных материалов.

Роли в проекте:

Консультирует по всем аспектам исследования, помогает в выборе источников, проверяет достоверность информации и научную обоснованность выводов, направляет работу команды, обеспечивает соблюдение академических стандартов.

Проводит углубленный анализ исторических документов, источников и литературы, формирует хронологию событий, выявляет причинно-следственные связи и составляет основу научного текста проекта.

Анализирует военные аспекты операции, применявшиеся Ушаковым методы и их новаторство, оценивает стратегическое значение боевых действий и их влияние на последующее развитие военно-морского искусства.

Отвечает за поиск, систематизацию и проверку подлинности исторических документов и архивных материалов, связанных с адмиралом Ушаковым и взятием Корфу, обеспечивает их корректное цитирование.

Наименование образовательного учреждения

Проект

на тему

Стратегическое значение взятия Корфу адмиралом Ф. Ф. Ушаковым: новаторские аспекты морской кампании

Выполнил: ФИО

Руководитель: ФИО

Содержание

  • Введение 1
  • Исторический контекст Средиземноморской экспедиции 2
  • Стратегия и тактика Ф. Ф. Ушакова 3
  • Взятие Корфу: Военные аспекты 4
  • Стратегическое и политическое значение операции 5
  • Новаторские аспекты флотоводческого гения Ушакова 6
  • Культурные и экономические последствия 7
  • Трудности и вызовы 8
  • Заключение 9
  • Список литературы 10

Введение

Содержимое раздела

Краткое представление темы исследования, обоснование ее актуальности и новизны. Определение целей и задач проекта, а также его значимости для понимания роли адмирала Ф. Ф. Ушакова в военно-морской истории и геополитики XVIII века. Формулировка основной проблемы исследования.

Исторический контекст Средиземноморской экспедиции

Содержимое раздела

Анализ политической ситуации в Европе конца XVIII века, причин и предпосылок отправки русской эскадры в Средиземное море. Освещение роли России в коалиционных войнах того периода и ее стратегических интересов в регионе.

Стратегия и тактика Ф. Ф. Ушакова

Содержимое раздела

Исследование принципов военно-морской стратегии и тактики, применявшихся адмиралом Ушаковым, с особым акцентом на его новаторские решения. Анализ планирования и проведения всей Средиземноморской экспедиции, включая блокаду и штурм Корфу.

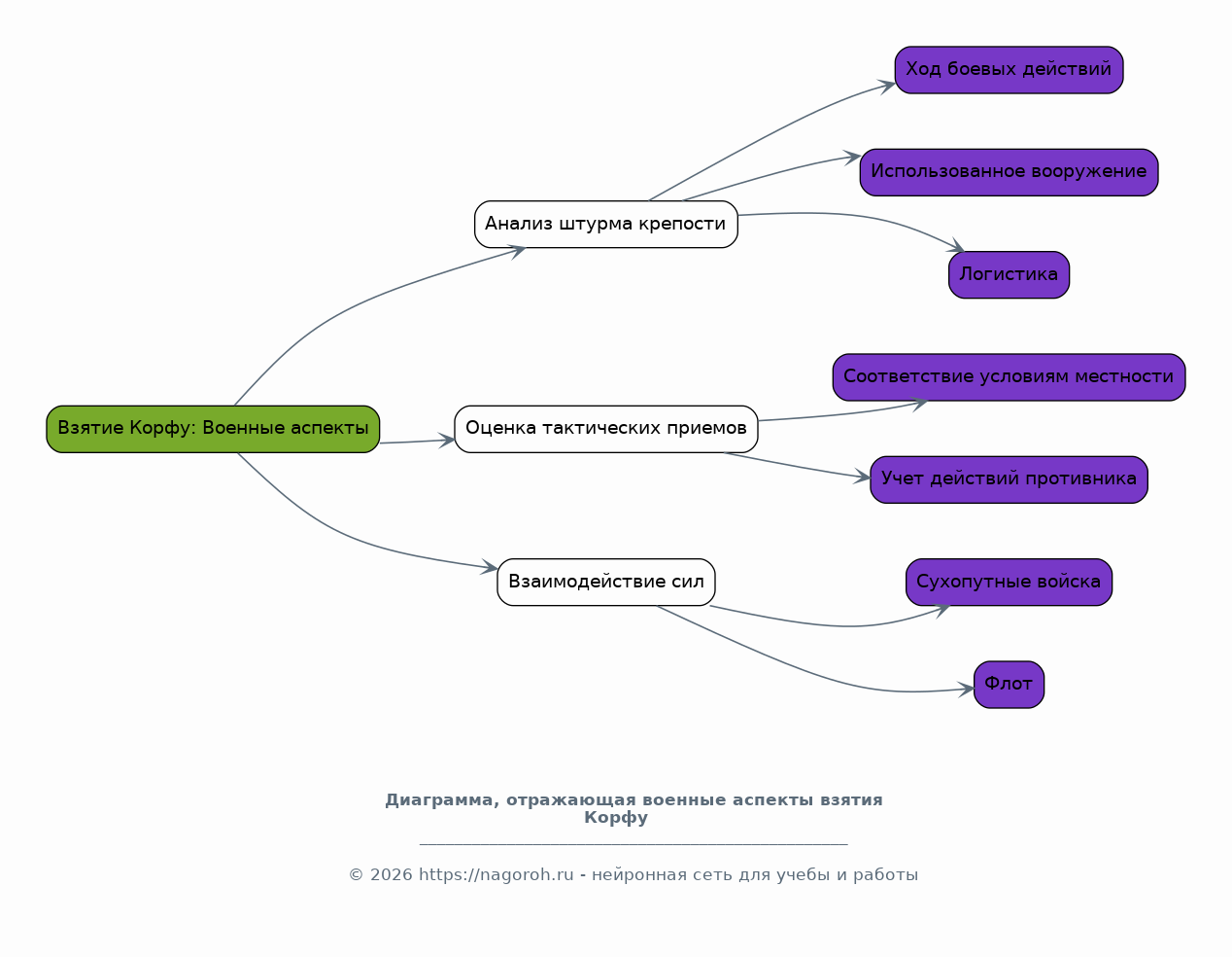
Взятие Корфу: Военные аспекты

Содержимое раздела

Детальный разбор хода штурма крепости Корфу. Анализ боевых действий, использованных вооружений, логистики и взаимодействия сил. Оценка эффективности примененных Ушаковым тактических приемов и их соответствия условиям местности и противника.

Стратегическое и политическое значение операции

Содержимое раздела

Оценка влияния взятия Корфу на геополитическую обстановку в Средиземноморье. Анализ последствий для Российской империи, Османской империи и других европейских держав. Изучение роли Корфу как базы российского флота.

Новаторские аспекты флотоводческого гения Ушакова

Содержимое раздела

Выявление и систематизация уникальных методов ведения боя и управления флотом, примененных адмиралом. Сравнение его подходов с современными ему и последующими тенденциями развития военно-морской науки. Демонстрация предвосхищения современных принципов.

Культурные и экономические последствия

Содержимое раздела

Исследование влияния операции на культурный обмен и восприятие России в Средиземноморье. Анализ экономических аспектов, связанных с контролем над островом и торговыми путями. Оценка долгосрочного воздействия на развитие региона.

Трудности и вызовы

Содержимое раздела

Анализ проблем, с которыми столкнулся адмирал Ушаков: от снабжения и заболеваний до дипломатических осложнений и сопротивления противника. Оценка способов преодоления трудностей и их влияния на ход экспедиции.

Заключение

Содержимое раздела

Подведение итогов исследования. Обобщение ключевых выводов о стратегическом значении и новаторстве операции. Формулировка оценки вклада Ф. Ф. Ушакова в историю военно-морского искусства и российской государственности.

Список литературы

Содержимое раздела

Перечень всех использованных в проекте источников, включая архивные материалы, научные публикации, мемуары, монографии и другие релевантные документы, оформленный в соответствии с академическими требованиями.

Получи Такой Проект

До 90% уникальность
Готовый файл Word
15-30 страниц
Список источников по ГОСТ
Оформление по ГОСТ
Таблицы и схемы
Презентация

Создать Проект на любую тему за 5 минут

Создать

#5396576