Нейросеть

Фёдор Иванович Тютчев: Жизнь и Творчество в Контексте Эпохи и Культуры

Нейросеть для проекта Гарантия уникальности Строго по ГОСТу Высочайшее качество Поддержка 24/7

Данный исследовательский проект посвящен всестороннему анализу жизни и творчества выдающегося русского поэта Федора Ивановича Тютчева. Проект предполагает детальное изучение биографии поэта, включая его политическую деятельность, дипломатическую службу и личные связи, для выявления существенных факторов, повлиявших на формирование его поэтического стиля и мировоззрения. Особое внимание будет уделено анализу основных тем и мотивов в поэзии Тютчева, таких как природа, любовь, политика, религия и философия, с целью определения их взаимосвязи и эволюции на протяжении его творческого пути. Проект охватывает широкий спектр источников, включая письма, дневники, архивные материалы и критические работы, для достижения глубокого понимания поэтического наследия Тютчева. В рамках исследования будет рассмотрено влияние романтизма, славянофильства и других философских течений на его творчество, а также место Тютчева в истории русской литературы и его вклад в развитие отечественной поэзии. Проект нацелен на комплексное освещение жизни и творчества Ф.И. Тютчева, представляя его как значимую фигуру в контексте русской и мировой культуры XIX века.

Идея:

Изучить взаимосвязь жизни и творчества Ф.И. Тютчева, выявляя влияние эпохи на формирование его поэтического стиля и мировоззрения. Проанализировать основные темы и мотивы его лирики, исследуя их значение в контексте русской культуры.

Продукт:

Результатом работы станет научная статья, обобщающая основные выводы исследования и представляющая собой вклад в изучение творчества Ф.И. Тютчева. Также будет подготовлен презентационный материал, содержащий основные тезисы и иллюстрации, для публичных выступлений и образовательных целей.

Проблема:

Существует недостаточная изученность влияния социокультурных факторов на поэтическое наследие Ф.И. Тютчева. Актуальность исследования обусловлена необходимостью более глубокого осмысления творчества поэта в контексте его времени.

Актуальность:

Исследование творчества Ф.И. Тютчева представляет интерес для широкого круга читателей и специалистов в области русской литературы. Понимание его поэзии способствует лучшему восприятию русской культуры и истории.

Цель:

Всесторонне изучить жизнь и творчество Ф.И. Тютчева, выявив особенности его поэтического стиля и идейного содержания. Определить место поэта в контексте русской и мировой культуры XIX века.

Целевая аудитория:

Проект ориентирован на учащихся старших классов, студентов гуманитарных факультетов и всех, кто интересуется русской литературой. Результаты исследования будут полезны преподавателям, исследователям и всем, кто стремится расширить свои знания о творчестве Ф.И. Тютчева.

Задачи:

  • Сбор и анализ биографических данных о Ф.И. Тютчеве.
  • Изучение основных тем и мотивов в его поэзии.
  • Анализ влияния философских и литературных течений на творчество поэта.
  • Сопоставление поэзии Тютчева с произведениями других русских и зарубежных поэтов.
  • Подготовка научных публикаций и презентационных материалов.

Ресурсы:

Для реализации проекта потребуются научные статьи, книги, доступ к библиотечным ресурсам и Интернет-источникам, а также возможность работы с архивными материалами.

Роли в проекте:

Проводит сбор и анализ информации о жизни и творчестве Ф.И. Тютчева, осуществляет критический анализ источников, разрабатывает концепцию исследования, формулирует гипотезы, проводит сравнительный анализ, интерпретирует полученные данные и формулирует выводы. Исследователь также отвечает за подготовку научных публикаций и презентационных материалов, участвует в обсуждениях и принимает участие в конференциях и семинарах.

Отвечает за литературное оформление текста, проверяет его на соответствие стилистическим нормам и требованиям академического письма. Редактор осуществляет корректуру текста, выявляет ошибки, неточности и логические несоответствия, обеспечивая грамотность и понятность изложения. Также редактор консультирует исследователя по вопросам структуры и стиля материала, помогая улучшить качество текста.

Обеспечивает общее руководство проектом, консультирует исследователя по методологии и содержанию. Куратор предоставляет экспертную оценку работы, дает рекомендации по улучшению исследования и оказывает помощь в организации доступа к необходимым ресурсам. Также куратор помогает в подготовке презентационных материалов и способствует распространению результатов исследования в научном сообществе.

Наименование образовательного учреждения

Проект

на тему

Фёдор Иванович Тютчев: Жизнь и Творчество в Контексте Эпохи и Культуры

Выполнил: ФИО

Руководитель: ФИО

Содержание

  • Введение 1
  • Жизненный путь Ф.И. Тютчева: Биография и Эпоха 2
  • Основные темы и мотивы в лирике Тютчева 3
  • Философские и эстетические взгляды Тютчева 4
  • Поэтика Тютчева: Стиль и Художественные приемы 5
  • Тютчев и его современники: Литературные связи и взаимовлияния 6
  • Анализ отдельных стихотворений: 'Silentium!' и другие' 7
  • Влияние Тютчева на русскую поэзию XX и XXI веков 8
  • Заключение 9
  • Список литературы 10

Введение

Содержимое раздела

Введение представляет собой важный раздел, который задает общий тон исследованию и определяет его цели и задачи. В нем обосновывается актуальность выбранной темы, объясняется значимость изучения жизни и творчества Ф.И. Тютчева для современной науки и культуры. Также дается краткий обзор биографии поэта, освещаются основные этапы его жизни и творчества, упоминаются ключевые произведения. Введение формулирует исследовательские вопросы, на которые будет направлено данное исследование, и обозначает методы, которые будут использованы для их решения. Здесь же происходит определение объекта и предмета исследования, а также обозначается структура работы.

Жизненный путь Ф.И. Тютчева: Биография и Эпоха

Содержимое раздела

Данный раздел посвящен детальному анализу биографии Ф.И. Тютчева, контекстуализируя его жизнь в рамках исторической эпохи. Рассматриваются ключевые события жизни поэта, включая его детство, образование, дипломатическую службу и личные взаимоотношения. Особое внимание уделяется влиянию политических, социальных и культурных факторов на формирование его мировоззрения и творческого стиля. Анализируются связи Тютчева с выдающимися деятелями его времени, его участие в общественной жизни и отражение этих аспектов в его поэтическом наследии. Раздел стремится показать взаимосвязь между жизненным опытом Тютчева и его поэтическим творчеством.

Основные темы и мотивы в лирике Тютчева

Содержимое раздела

Раздел посвящен комплексному анализу ключевых тем и мотивов, определяющих содержание лирики Ф.И. Тютчева. В центре внимания оказываются такие аспекты, как природа, любовь, философские размышления о бытии, тема России и ее судьбы, а также религиозные мотивы. Производится детальный анализ конкретных стихотворений, выявляются характерные образы и символы, раскрывается их глубинное значение. Осуществляется сравнительный анализ тематической структуры различных периодов творчества поэта, выявляются эволюция его идей и изменение подходов к раскрытию этих тем. Раздел призван показать многогранность и сложность поэтического мира Тютчева.

Философские и эстетические взгляды Тютчева

Содержимое раздела

В этом разделе анализируются философские и эстетические взгляды Ф.И. Тютчева, их формирование под влиянием различных философских течений и течений в искусстве. Рассматривается влияние немецкого романтизма, славянофильства и других идейных направлений на мировоззрение поэта. Анализируется его понимание природы, человека, общества и исторических процессов. Уделяется внимание эстетическим принципам Тютчева, его взглядам на поэзию, искусство слова и его место в культуре. Определяется связь философских и эстетических взглядов поэта с его творчеством, их отражение в его лирике и других произведениях.

Поэтика Тютчева: Стиль и Художественные приемы

Содержимое раздела

Раздел посвящен детальному анализу поэтики Ф.И. Тютчева, его уникального стиля и художественных приемов. Рассматриваются особенности его поэтического языка, его использование метафор, символов, эпитетов и других выразительных средств. Анализируется структура его стихотворений, особенности ритма, рифмы и строфики. Оценивается влияние на его поэтику различных литературных традиций и школ, а также уникальность его творческого почерка. Устанавливается связь между стилем, художественными приемами и выражением идейного содержания его поэзии, раскрывается вклад Тютчева в развитие русской поэтической традиции.

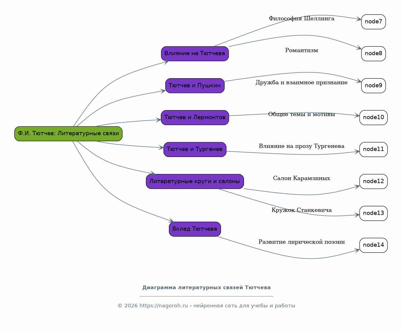
Тютчев и его современники: Литературные связи и взаимовлияния

Содержимое раздела

В разделе рассматриваются литературные связи Ф.И. Тютчева и его отношения с современниками. Анализируется влияние на его творчество других поэтов, писателей и мыслителей того времени, а также его вклад в формирование литературной среды эпохи. Изучаются его контакты с выдающимися деятелями культуры, включая Пушкина, Лермонтова, Тургенева и других. Рассматриваются полемики, дружеские отношения и взаимное влияние в их творчестве. Особое внимание уделяется месту Тютчева в литературных кругах и его роли в процессе развития русской литературы XIX века.

Анализ отдельных стихотворений: 'Silentium!' и другие'

Содержимое раздела

Данный раздел посвящен углубленному анализу отдельных стихотворений Ф.И. Тютчева, включая его знаменитое 'Silentium!' и другие знаковые произведения. Производится разбор каждого стихотворения на уровне его структуры, образности, символики и идейного содержания. Определяется место каждого стихотворения в творческом наследии поэта, анализируется его связь с другими его произведениями и с общим контекстом его творчества. Выявляются основные темы, мотивы и философские идеи, которые отражены в этих стихотворениях, а также их художественное своеобразие. Анализ отдельных стихотворений позволяет лучше понять глубину и многогранность поэтического мира Тютчева.

Влияние Тютчева на русскую поэзию XX и XXI веков

Содержимое раздела

В этом разделе рассматривается влияние творчества Ф.И. Тютчева на русскую поэзию XX и XXI веков. Изучается, как идеи, образы и стиль Тютчева нашли отражение в творчестве других поэтов. Анализируется его вклад в развитие различных поэтических направлений, таких как символизм, акмеизм и другие. Оценивается значимость его наследия для современной поэзии, его влияние на формирование новых поэтических тенденций. Рассматривается, как Тютчев вдохновлял современных поэтов на создание новых произведений, а также его актуальность для современного читателя.

Заключение

Содержимое раздела

Заключение представляет собой обобщение основных результатов исследования и подведение итогов работы. В нем кратко излагаются основные выводы, полученные в ходе изучения жизни и творчества Ф.И. Тютчева. Подчеркивается значимость проведенного исследования для понимания места Тютчева в русской и мировой культуре. Отмечаются основные достижения исследования, а также намечаются перспективы дальнейшего изучения творчества поэта. Также в заключении оценивается вклад данного исследования в развитие литературоведения и определяется его место в контексте существующих научных работ.

Список литературы

Содержимое раздела

Список литературы содержит перечень всех использованных источников, включая научные статьи, монографии, сборники, архивные материалы и интернет-ресурсы. Он структурирован в соответствии с принятыми академическими стандартами, обеспечивая полную и точную информацию о каждом источнике. Список литературы является свидетельством научной обоснованности исследования, подтверждает использование надежных источников информации и позволяет другим исследователям проверить и расширить полученные результаты. Каждая запись в списке содержит данные об авторе, названии, издательстве, годе публикации и страницах.

Получи Такой Проект

До 90% уникальность
Готовый файл Word
15-30 страниц
Список источников по ГОСТ
Оформление по ГОСТ
Таблицы и схемы
Презентация

Создать Проект на любую тему за 5 минут

Создать

#5588160