Нейросеть

Феномен и Эволюция Black Metal: Исторический, Социокультурный и Музыкальный Анализ Индустрии

Нейросеть для проекта Гарантия уникальности Строго по ГОСТу Высочайшее качество Поддержка 24/7

Данный исследовательский проект посвящен всестороннему изучению индустрии Black Metal, начиная с ее зарождения и до современного состояния. Проект будет включать в себя глубокий анализ исторических корней жанра, его социокультурного влияния и музыкальных особенностей. Исследование предполагает рассмотрение идеологических основ Black Metal, его связи с различными субкультурами и влиянием на формирование идентичности исполнителей и слушателей. Особое внимание будет уделено эволюции саунда, лирики и визуального оформления, а также тому, как эти элементы способствовали формированию уникального художественного выражения. Кроме того, будет проанализировано взаимодействие Black Metal с другими музыкальными направлениями и влияние технологий на его развитие. Проект нацелен на комплексное понимание Black Metal как сложного культурного явления, оказывающего значительное влияние на современное искусство и общество. Исследование будет опираться на широкий спектр источников, включая музыкальные записи, интервью, научные работы и исследования в области культурологии и социологии.

Идея:

Изучить индустрию Black Metal как социокультурный феномен и проанализировать ее развитие с момента зарождения до наших дней. Выявить ключевые факторы, влияющие на эволюцию жанра, его идеологические основы и воздействие на музыкальную культуру.

Продукт:

Результатом проекта станет аналитический отчет, включающий подробный анализ исторических, социокультурных и музыкальных аспектов Black Metal. Также будет подготовлен мультимедийный контент, представляющий собой визуальные и аудиоматериалы, иллюстрирующие основные положения исследования.

Проблема:

Отсутствие комплексного анализа Black Metal как целостного культурного явления, охватывающего все его аспекты – от музыкальных до идеологических. Недостаточное внимание к взаимосвязи жанра с социокультурным контекстом и его влиянию на формирование идентичности.

Актуальность:

Исследование Black Metal актуально в контексте растущего интереса к экстремальным формам музыкального самовыражения и их влиянию на молодежную культуру. Изучение жанра позволяет лучше понять процессы формирования субкультур, идеологическое многообразие и способы выражения протеста в современном обществе.

Цель:

Провести глубокий и всесторонний анализ Black Metal, выявив его истоки, эволюцию, социокультурную значимость и музыкальные особенности. Определить ключевые факторы, которые сформировали и продолжают формировать этот жанр, а также его влияние на современную музыкальную культуру.

Целевая аудитория:

Исследование будет интересно студентам, изучающим культурологию, социологию, музыковедение и другие гуманитарные дисциплины. Также проект может быть полезен для исследователей музыкальных субкультур, музыкальных критиков и всех, кто интересуется развитием современной музыки.

Задачи:

  • Провести обзор и анализ научной литературы по теме Black Metal, включая работы по музыковедению, социологии и культурологии.
  • Проанализировать музыкальные композиции, тексты песен и визуальные материалы Black Metal для выявления ключевых характеристик и эволюции жанра.
  • Изучить социокультурный контекст формирования Black Metal, включая его связь с различными субкультурами и идеологическими течениями.
  • Провести интервью с представителями Black Metal сцены для получения информации о восприятии жанра и его развитии.

Ресурсы:

Для реализации проекта потребуются доступ к специализированной литературе, музыкальным записям, онлайн-ресурсам, а также возможность проведения интервью.

Роли в проекте:

Организует и координирует работу над проектом, отвечает за планирование, распределение задач и контроль над выполнением. Руководитель проекта также отвечает за подготовку итогового отчета и его презентацию. Он обеспечивает взаимодействие между участниками команды, определяет общую стратегию исследования, следит за соблюдением сроков и качеством работы. В его обязанности входит анализ промежуточных результатов и внесение корректировок в ход исследования при необходимости. Кроме того, руководитель проекта отвечает за подготовку презентационных материалов и представления результатов исследования на различных площадках.

Проводит музыкальный анализ композиций Black Metal, изучая особенности структуры, гармонии, мелодии и ритма. Аналитик выявляет ключевые музыкальные элементы, характерные для различных поджанров Black Metal. Он исследует эволюцию саунда, выявляет влияние различных музыкальных школ и направлений на формирование звучания. Аналитик также занимается классификацией музыкальных произведений по стилям и направлениям, а также анализом текстов песен.

Отвечает за анализ социокультурного контекста Black Metal, исследуя его связь с субкультурами, идеологическими течениями и социальными процессами. Он изучает влияние Black Metal на формирование идентичности и социальные связи. Социолог анализирует взаимодействие жанра с другими культурными явлениями, такими как литература, кино и изобразительное искусство. В его обязанности входит анализ интервью, социологических опросов, а также исторических документов, связанных с развитием Black Metal.

Изучает визуальное оформление Black Metal, анализируя обложки альбомов, сценический образ музыкантов, видеоклипы и другие визуальные материалы. Он исследует символику, эстетику и художественные приемы, используемые в жанре. Аналитик выявляет влияние различных художественных направлений, таких как романтизм, экспрессионизм, на формирование визуального стиля. Его задача — понять визуальные репрезентации Black Metal в контексте идеологии и музыкальной составляющей жанра.

Наименование образовательного учреждения

Проект

на тему

Феномен и Эволюция Black Metal: Исторический, Социокультурный и Музыкальный Анализ Индустрии

Выполнил: ФИО

Руководитель: ФИО

Содержание

  • Введение 1
  • Исторические корни Black Metal: Предыстория и зарождение 2
  • Идеология и философия Black Metal: Сатанизм, язычество и антихристианство 3
  • Музыкальные особенности Black Metal: Саунд, структура и лирика 4
  • Визуальный образ Black Metal: Эстетика, имидж и символика 5
  • Black Metal и социум: Субкультура, сообщества и влияние 6
  • Эволюция Black Metal: От норвежского Black Metal до современности 7
  • Black Metal и другие жанры: Взаимодействие и влияние 8
  • Заключение 9
  • Список литературы 10

Введение

Содержимое раздела

Введение в тему исследования, обоснование актуальности и значимости изучения Black Metal. Определение основных понятий, используемых в работе, и обзор структуры проекта. Введение подчеркивает необходимость комплексного анализа Black Metal как социокультурного феномена, включающего музыкальные, идеологические и эстетические аспекты. В нем также обозначаются исследовательские вопросы, на которые предстоит ответить в ходе работы, и формулируется основная гипотеза. Описываются цели, задачи и методология исследования, а также его ожидаемые результаты и практическая значимость.

Исторические корни Black Metal: Предыстория и зарождение

Содержимое раздела

Анализ исторических предпосылок и факторов, способствовавших возникновению Black Metal. Обзор музыкальных направлений, повлиявших на формирование жанра (например, Venom, Bathory). Рассмотрение ключевых событий и фигур, сыгравших важную роль в его развитии, таких как ранние норвежские группы. В этом разделе анализируются основные музыкальные и идеологические влияния, приведшие к появлению Black Metal, рассматривается специфическая эстетика и концепции, характерные для этого периода, а также их связь с культурными явлениями того времени.

Идеология и философия Black Metal: Сатанизм, язычество и антихристианство

Содержимое раздела

Исследование идеологических основ Black Metal, включая сатанизм, язычество и антихристианство. Анализ текстов песен, интервью и других источников для выявления философских концепций и ценностей, пропагандируемых в жанре. Рассмотрение взаимосвязи идеологии Black Metal с различными субкультурами и философскими течениями, а также влияние этих идеологий на формирование идентичности исполнителей и слушателей. Анализируется отношение Black Metal к религии и морали, а также его роль в формировании мировоззрения.

Музыкальные особенности Black Metal: Саунд, структура и лирика

Содержимое раздела

Детальный анализ музыкальных характеристик Black Metal: саунда, структуры композиций, вокала и лирики. Изучение различных поджанров (например, raw black metal, atmospheric black metal) и их музыкальных особенностей. Рассмотрение техник звукозаписи и инструментов, используемых в жанре. Анализ эволюции музыкального стиля Black Metal на протяжении времени. Приводится сравнительный анализ музыкальных приемов, используемых в различных группах и альбомах, рассматриваются основные лирические темы и способы их выражения.

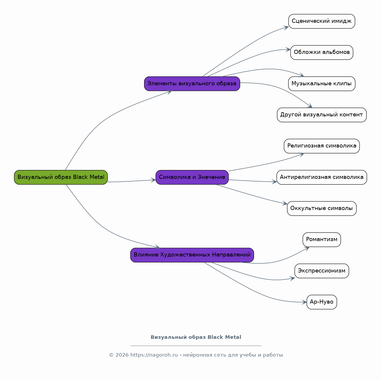
Визуальный образ Black Metal: Эстетика, имидж и символика

Содержимое раздела

Анализ визуальной составляющей Black Metal: сценического имиджа, обложек альбомов, видеоклипов и другого визуального контента. Исследование использования символики, костюмов и грима. Рассмотрение влияния различных художественных направлений на формирование визуального стиля Black Metal. Анализ взаимосвязи визуальных элементов с музыкальными и идеологическими аспектами жанра. Изучение эволюции визуального образа Black Metal с течением времени, анализ его взаимодействия с другими формами искусства.

Black Metal и социум: Субкультура, сообщества и влияние

Содержимое раздела

Изучение социокультурного контекста Black Metal: формирование субкультуры, сообществ, фан-баз и их взаимодействие. Анализ влияния Black Metal на молодежную культуру и идентичность. Рассмотрение взаимодействия Black Metal с другими субкультурами. Выявление социокультурных факторов, способствующих распространению и развитию жанра. Исследование роли Black Metal в формировании социальных связей и ценностей. Изучение отношения общества к Black Metal и его восприятия.

Эволюция Black Metal: От норвежского Black Metal до современности

Содержимое раздела

Исследование эволюции Black Metal от его зарождения до современности, включая ключевые этапы, тенденции и изменения. Анализ влияния технологических изменений на развитие жанра, а также новых направлений и поджанров. Рассмотрение роли культурных и социальных факторов в формировании новых сцен и направлений Black Metal. Изучение появления новых групп и их творческих подходов, а также анализ музыкальных и идеологических трансформаций Black Metal в разные периоды времени.

Black Metal и другие жанры: Взаимодействие и влияние

Содержимое раздела

Анализ взаимодействия Black Metal с другими музыкальными жанрами, такими как death metal, thrash metal, ambient, folk metal. Изучение взаимного влияния и заимствований между Black Metal и другими музыкальными направлениями. Рассмотрение влияния Black Metal на формирование новых стилей и направлений в музыке. Анализ коллабораций и проектов, сочетающих Black Metal с другими жанрами, а также выявление общих черт и различий в музыкальных подходах.

Заключение

Содержимое раздела

Обобщение основных результатов исследования и формулировка выводов. Подведение итогов по каждому разделу работы и ответы на поставленные исследовательские вопросы. Оценка вклада Black Metal в культуру и искусство, а также его перспектив. Определение значимости исследования и его потенциального влияния на дальнейшие исследования в области. Обозначение ограничений исследования и возможных направлений для будущих исследований. Выражение личной точки зрения исследователя.

Список литературы

Содержимое раздела

Перечень использованных источников, включая научные статьи, книги, интервью, музыкальные записи и онлайн-ресурсы. Форматирование списка литературы в соответствии с требованиями к цитированию. Детальное описание каждого источника, обеспечивающее его идентификацию. Классификация источников по типам (книги, статьи, онлайн-ресурсы и др.). Указание полных выходных данных для каждого источника.

Получи Такой Проект

До 90% уникальность
Готовый файл Word
15-30 страниц
Список источников по ГОСТ
Оформление по ГОСТ
Таблицы и схемы
Презентация

Создать Проект на любую тему за 5 минут

Создать

#5719559