Нейросеть

Феномен поэзии группы 'Дайте танк (!)': Специфика текстов и их социокультурное воздействие

Нейросеть для проекта Гарантия уникальности Строго по ГОСТу Высочайшее качество Поддержка 24/7

Данный исследовательский проект посвящен всестороннему анализу поэтического творчества музыкальной группы 'Дайте танк (!)'. Целью работы является выявление уникальных черт поэтики указанного коллектива, определение ее влияния на формирование современного социокультурного контекста, а также анализ механизмов воздействия текстов песен на аудиторию. В рамках исследования будет представлен подробный анализ авторского стиля коллектива, включающий исследование сюжетов, используемых образов, метафор и других средств выразительности. Особое внимание будет уделено сопоставлению поэзии группы с другими явлениями современной культуры, такими как поэзия других музыкальных коллективов, современная литература и кинематограф. Проект предполагает использование методов литературоведческого анализа, социологических опросов и контент-анализа для получения полной картины феномена. Результатом работы станет структурированное описание поэтики группы, оценка ее места в современной культуре и выводы о ее влиянии на формирование ценностных ориентаций слушателей.

Идея:

Исследование позволит раскрыть уникальность поэтического языка группы 'Дайте танк (!)', а также определить его влияние на аудиторию. Проект направлен на систематизацию знаний о творчестве группы и его месте в современном культурном ландшафте.

Продукт:

Результатом проекта станет исследовательская статья, которая будет опубликована в научном журнале или представлена на конференции. Также будет подготовлен презентационный материал для более широкой аудитории.

Проблема:

Отсутствует комплексное исследование, посвященное глубокому анализу поэтического творчества группы 'Дайте танк (!)'. Недостаточно внимания уделяется влиянию текстов песен на социокультурные процессы.

Актуальность:

Творчество группы 'Дайте танк (!)' активно влияет на современную молодежную культуру и вызывает неподдельный интерес. Актуальность исследования обусловлена необходимостью понять феномен популярности группы и оценить его влияние на общество.

Цель:

Целью работы является изучение поэтики группы 'Дайте танк (!)', выявление ее особенностей и определение влияния на современную культуру. Достижение этой цели позволит сформировать полное представление о творчестве группы и его месте в современном обществе.

Целевая аудитория:

Аудиторией проекта являются студенты, преподаватели гуманитарных наук, музыканты, а также все, кто интересуется современной культурой и музыкой. Результаты исследования будут интересны широкому кругу читателей.

Задачи:

  • Проведение литературоведческого анализа текстов песен группы 'Дайте танк (!)'.
  • Изучение контекста создания и функционирования творчества группы в современной культуре.
  • Выявление основных тем, мотивов и образов в поэзии коллектива.
  • Анализ влияния творчества группы на аудиторию и социокультурные процессы.
  • Подготовка публикаций и презентаций по результатам исследования.

Ресурсы:

Для реализации проекта потребуются доступ к текстам песен группы, материалы анализа (книги, статьи), доступ в библиотеки, а также программное обеспечение для анализа данных и обработки информации.

Роли в проекте:

Осуществляет общее руководство проектом, определяет методологию исследования, контролирует выполнение работ, организует взаимодействие членов команды, отвечает за результаты проекта и подготовку публикаций. Руководитель несет ответственность за научную корректность и качество исследования, а также за соблюдение сроков.

Проводит анализ текстов песен группы 'Дайте танк (!)' с использованием литературоведческих методов. Изучает источники информации, собирает данные, выявляет основные темы, мотивы и образы. Отвечает за точность и обоснованность аналитического раздела исследования. Аналитик должен обладать глубокими знаниями в области литературоведения и критического анализа.

Проводит социологические опросы и анализирует результаты. Изучает влияние текстов песен группы на аудиторию. Помогает определить социальный контекст творчества группы. Отвечает за сбор, обработку и интерпретацию социологических данных. Социолог должен обладать навыками проведения опросов и работы со статистикой.

Отвечает за редактирование текстов исследования, проверку орфографии, пунктуации и стиля. Обеспечивает соответствие текста научным стандартам и требованиям. Участвует в подготовке презентационных материалов. Редактор должен обладать грамотным языком и знанием правил оформления научных работ.

Наименование образовательного учреждения

Проект

на тему

Феномен поэзии группы 'Дайте танк (!)': Специфика текстов и их социокультурное воздействие

Выполнил: ФИО

Руководитель: ФИО

Содержание

  • Введение 1
  • Теоретические основы изучения поэзии 2
  • Анализ поэтики группы 'Дайте танк (!)': тематика и образная система 3
  • Стилевые особенности текстов 'Дайте танк (!)' 4
  • Творчество группы 'Дайте танк (!)' в контексте современной культуры 5
  • Социологическое исследование: восприятие поэзии 'Дайте танк (!)' аудиторией 6
  • Влияние творчества 'Дайте танк (!)' на формирование культурной идентичности 7
  • Практическое применение результатов исследования 8
  • Заключение 9
  • Список литературы 10

Введение

Содержимое раздела

Введение задает рамки исследования, обосновывает его актуальность и значимость. В этом разделе определяются цели и задачи исследования, представляется обзор литературы по теме, а также кратко излагается методология. Представлены основные понятия и термины, которые будут использоваться в работе. Также указывается объект и предмет исследования. Важно указать уникальность исследовательской работы по отношению к ранее проведенным исследованиям творчества группы.

Теоретические основы изучения поэзии

Содержимое раздела

Данный раздел посвящен теоретической базе исследования. Здесь будут рассмотрены основные теоретические подходы к изучению поэзии, литературоведческие концепции, которые будут применены в анализе творчества группы 'Дайте танк (!)'. Рассматриваются различные методы анализа текста, теории интертекстуальности, культурный контекст и его влияние на творчество. Будет осуществлен обзор работ, посвященных поэтике и стилю, а также влиянию музыки на общество. Также будут рассмотрены особенности поэтического языка.

Анализ поэтики группы 'Дайте танк (!)': тематика и образная система

Содержимое раздела

В этом разделе представлен детальный анализ поэтики группы 'Дайте танк (!)'. Рассматриваются основные темы, мотивы и образы, которые встречаются в текстах песен. Анализируется использование метафор, аллегорий, символов и других средств выразительности. Особое внимание уделяется взаимосвязи между тематикой и образностью, а также их влиянию на аудиторию. Проводится сопоставление текстов с другими культурными явлениями и анализ влияния на общество. Выделяются основные жанровые черты творчества.

Стилевые особенности текстов 'Дайте танк (!)'

Содержимое раздела

В этом разделе проводится анализ стиля текстов группы 'Дайте танк (!)'. Рассматриваются особенности ритма, рифмы, лексики и синтаксиса. Анализируется использование юмора, иронии, сатиры и других стилистических приемов. Оценивается влияние стиля на восприятие текстов аудиторией. Определяются основные черты авторского стиля и его трансформации в разные периоды творчества группы. Сравниваются стилистические особенности с другими поэтическими и музыкальными явлениями.

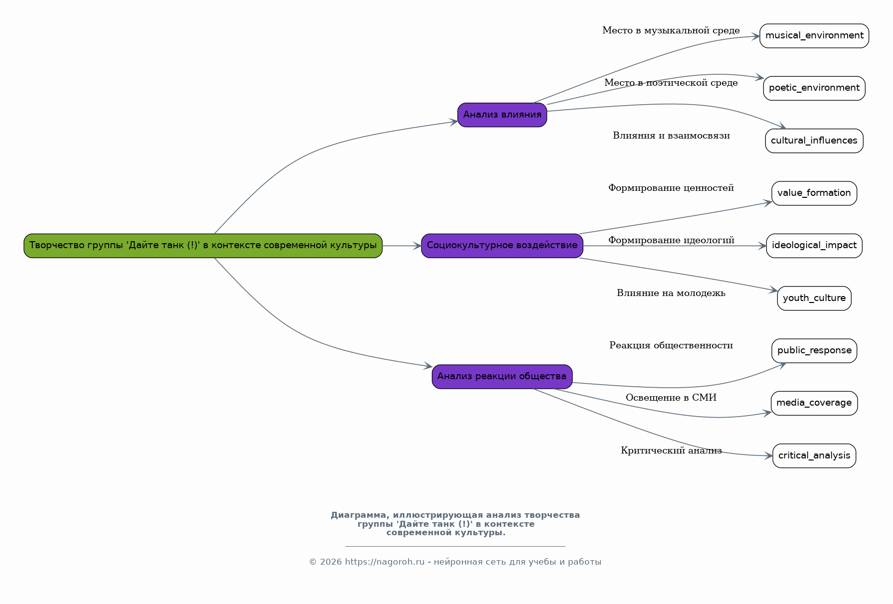
Творчество группы 'Дайте танк (!)' в контексте современной культуры

Содержимое раздела

В этом разделе рассматривается творчество группы 'Дайте танк (!)' в контексте современной культуры. Анализируется место группы в современной музыкальной и поэтической среде, выявляются влияния и взаимосвязи с другими культурными явлениями. Рассматривается влияние творчества группы на формирование ценностей и идеологий в обществе. Оценивается степень влияния группы на молодежную культуру и другие социальные группы. Анализируется реакция общества на творчество группы.

Социологическое исследование: восприятие поэзии 'Дайте танк (!)' аудиторией

Содержимое раздела

Этот раздел посвящен результатам социологического исследования, направленного на изучение восприятия поэзии группы 'Дайте танк (!)' аудиторией. Представлены методы исследования, описание выборки и процедуры сбора данных. Анализируются полученные результаты, определяются основные тенденции и закономерности. Выявляются факторы, влияющие на восприятие поэзии группы, такие как возраст, образование, социальное положение и культурные предпочтения. Делаются выводы о влиянии текстов на аудиторию.

Влияние творчества 'Дайте танк (!)' на формирование культурной идентичности

Содержимое раздела

В этом разделе анализируется влияние творчества группы 'Дайте танк (!)' на формирование культурной идентичности слушателей и общества в целом. Рассматривается, как тексты песен способствуют формированию определенных ценностей, установок и мировоззрения. Анализируется влияние на формирование гражданской позиции и отношения к социальным проблемам. Выявляются особенности влияния на различные социальные группы. Оценивается роль творчества в процессе конструирования культурных норм и идентификаций.

Практическое применение результатов исследования

Содержимое раздела

В этом разделе рассматриваются возможности практического применения результатов исследования. Определяется, как полученные знания могут быть использованы в образовательном процессе, в культурных проектах и в социокультурной практике. Рассматриваются возможности адаптации материалов для различных аудиторий. Оценивается потенциальное влияние исследования на развитие литературоведения, культурологии и социологии. Обсуждаются возможности дальнейших исследований в данном направлении.

Заключение

Содержимое раздела

В заключении подводятся итоги исследования, делаются основные выводы и обобщения. Кратко излагаются ключевые результаты, достигнутые в ходе работы. Оценивается степень достижения цели и выполнения задач исследования. Указываются ограничения исследования и предлагаются направления для дальнейших исследований. Подчеркивается значение полученных результатов для понимания феномена поэзии группы 'Дайте танк (!)' и ее влияния на современную культуру.

Список литературы

Содержимое раздела

В этом разделе представлен список использованной литературы и источников. Литература упорядочивается в соответствии с принятыми на данный момент правилами оформления библиографических ссылок. Список включает в себя книги, статьи, электронные ресурсы, а также другие материалы, использованные в процессе исследования. Каждая позиция в списке содержит полную информацию о произведении: автор, название, издательство, год издания и другие необходимые данные. Список предоставляется в формате, соответствующем требованиям к оформлению научных работ.

Получи Такой Проект

До 90% уникальность
Готовый файл Word
15-30 страниц
Список источников по ГОСТ
Оформление по ГОСТ
Таблицы и схемы
Презентация

Создать Проект на любую тему за 5 минут

Создать

#5485724