Нейросеть

Философские проблемы в романах Ф.М. Достоевского: Анализ, интерпретация и контекст

Нейросеть для проекта Гарантия уникальности Строго по ГОСТу Высочайшее качество Поддержка 24/7

Данный исследовательский проект посвящен глубокому анализу философских аспектов, представленных в романах Федора Михайловича Достоевского. Проект направлен на выявление ключевых философских тем, таких как экзистенциализм, мораль, свобода воли, страдание и религиозные поиски, которые формируют основу его произведений. Исследование включает в себя изучение влияния различных философских течений на творчество Достоевского, а также анализ его взглядов в контексте исторической и культурной эпохи. Описание будет дополнено детальным рассмотрением основных персонажей и их философских дилемм, а также анализом художественных приемов, используемых Достоевским для выражения своих идей. В ходе исследования будет проведен сравнительный анализ различных романов для выявления общих тем и эволюции философских взглядов писателя. Особое внимание будет уделено современному прочтению Достоевского и его актуальности в контексте современной философии и этики. Проект предполагает использование широкого спектра литературы, включая критические статьи, научные исследования и философские трактаты, для обеспечения всестороннего анализа.

Идея:

Проект предполагает всесторонний анализ философских идей в произведениях Ф.М. Достоевского. Он предложит интерпретацию ключевых тем и философских дилемм в романах писателя.

Продукт:

Результатом проекта станет академическая работа, которая может быть представлена в виде научной статьи или дипломной работы. Этот продукт будет включать в себя подробный анализ ключевых философских тем и их воплощения в произведениях Достоевского.

Проблема:

Существует недостаточный обзор философских аспектов, затрагиваемых в произведениях Достоевского, в рамках одной работы. Необходимо объединить анализ различных аспектов, чтобы обеспечить полное понимание философии Достоевского и ее влияния.

Актуальность:

Творчество Ф.М. Достоевского всегда актуально, так как его произведения затрагивают вечные вопросы человеческого существования. Проект способствует лучшему пониманию современного мира через призму философских идей Достоевского.

Цель:

Целью исследования является глубокий анализ философских проблем в романах Достоевского. Это поможет понять их значение и влияние на современное общество.

Целевая аудитория:

Аудиторией данного проекта являются студенты, аспиранты, преподаватели философии и литературы, а также все интересующиеся творчеством Достоевского. Оно будет полезно для расширения знаний и навыков в области гуманитарных наук.

Задачи:

  • Изучение биографии и культурного контекста творчества Ф.М. Достоевского.
  • Анализ ключевых философских концепций, присутствующих в романах Достоевского (экзистенциализм, мораль, вера и неверие).
  • Сравнительный анализ философских мотивов в различных романах Достоевского.
  • Интерпретация образов главных героев и их философских дилемм.
  • Оценка влияния идей Достоевского на современную философию и культуру.

Ресурсы:

Для реализации проекта потребуются доступ к академической литературе, включая монографии, статьи, сборники, а также онлайн-ресурсы и библиотеки.

Роли в проекте:

Исследователь отвечает за сбор, обработку и анализ информации, связанной с философскими аспектами в романах Достоевского. Он должен проводить глубокий анализ текстов, философских концепций, а также контекстуальных данных. В задачи исследователя входит написание черновиков, составление обзоров литературы и участие в обсуждениях. Исследователь должен обладать навыками критического мышления, аналитического письма и умением работать с академическими источниками.

Научный руководитель предоставляет руководство, консультации и поддержку проекту, следит за методологией исследования и помогает выявлять перспективные направления анализа. Он оказывает помощь в выборе исследовательских вопросов, формулировании целей и задач, а также в интерпретации результатов. Кроме того, научный руководитель проверяет работу на соответствие академическим стандартам и помогает в подготовке к публикации или защите. Он необходим для обеспечения глубины и точности исследования.

Рецензент проводит независимую оценку выполненной работы, предоставляя конструктивную критику и советы по улучшению. В его задачи входит анализ структуры работы, содержания, методологии и выводов. Рецензент определяет соответствие работы заявленной теме, оценивает оригинальность и вклад в науку, а также проверяет ссылки и цитирования. Рецензия помогает убедиться в академической значимости и корректности исследования.

Редактор отвечает за подготовку рукописи к публикации или представлению, обеспечивая её соответствие стилистическим, грамматическим и формальным требованиям. В его обязанности входит корректура текста, проверка цитат, оформление сносок и библиографии. Редактор также может предлагать улучшения в структуре и изложении материала для достижения ясности и последовательности. Он обеспечивает качество и профессиональный вид итогового продукта.

Наименование образовательного учреждения

Проект

на тему

Философские проблемы в романах Ф.М. Достоевского: Анализ, интерпретация и контекст

Выполнил: ФИО

Руководитель: ФИО

Содержание

  • Введение 1
  • Философские корни творчества Достоевского: Влияние эпохи и мыслителей 2
  • Экзистенциальные мотивы в романах Достоевского: Свобода, выбор и ответственность 3
  • Мораль и этика в романах Достоевского: Добро, зло и страдание 4
  • Религиозные поиски и духовное прозрение в творчестве Достоевского 5
  • Персонажи Достоевского как носители философских идей 6
  • Философский анализ романа «Преступление и наказание» 7
  • Философский анализ романа «Братья Карамазовы» 8
  • Заключение 9
  • Список литературы 10

Введение

Содержимое раздела

Введение в работу должно представить общую картину темы, обосновать актуальность исследования и определить его цели. В этом разделе необходимо четко сформулировать исследовательский вопрос и предварительно изложить основные философские проблемы, которые будут рассмотрены в рамках работы. Важно также кратко обрисовать методологию исследования, указать используемые источники и обозначить структуру работы. Введение должно заинтересовать читателя и подготовить его к восприятию основного содержания, предоставляя контекст и обзор ключевых понятий и терминов, которые будут использоваться в дальнейшем анализе. Оно должно служить своеобразной картой исследования, которая укажет читателю путь по сложным философским лабиринтам Достоевского.

Философские корни творчества Достоевского: Влияние эпохи и мыслителей

Содержимое раздела

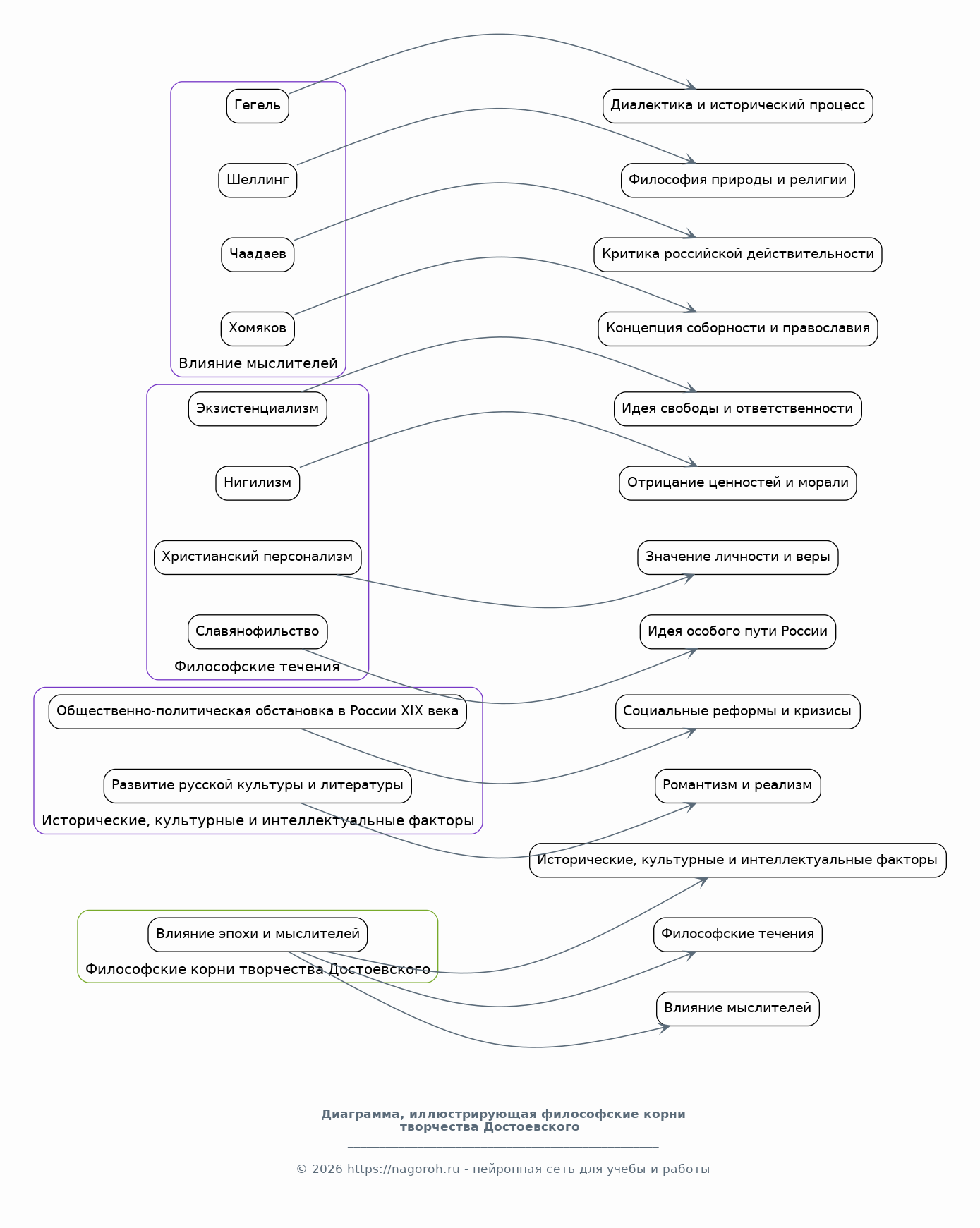
Этот раздел посвящен изучению философских влияний на творчество Достоевского, включая рассмотрение исторических, культурных и интеллектуальных факторов, которые сформировали его взгляды. В частности, необходимо проанализировать влияние таких философских течений, как экзистенциализм, нигилизм, христианский персонализм и славянофильство, на формирование мировоззрения Достоевского. Рассмотрение философских корней творчества писателя также включает анализ его взаимодействия с выдающимися мыслителями эпохи, такими как Гегель, Шеллинг, и русскими философами, такими как Чаадаев и Хомяков. Важно показать, как эти влияния отразились в его произведениях и способствовали созданию уникальной философской системы.

Экзистенциальные мотивы в романах Достоевского: Свобода, выбор и ответственность

Содержимое раздела

Данный раздел посвящен анализу экзистенциальных мотивов, которые занимают центральное место в романах Достоевского. Необходимо рассмотреть проблему свободы воли, выбора и ответственности, как они представлены через поступки и переживания персонажей. Важно проанализировать, как герои Достоевского сталкиваются с экзистенциальными дилеммами и как они пытаются найти смысл в мире, где Бог, возможно, мертв или безразличен. Рассматриваются такие понятия, как отчуждение, одиночество, страдание и поиск идентичности. Необходимо уделить внимание тому, как герои борются с этими вызовами, и как их выбор влияет на их судьбу и судьбы окружающих их людей.

Мораль и этика в романах Достоевского: Добро, зло и страдание

Содержимое раздела

Раздел сосредотачивается на анализе моральных и этических вопросов, которые возникают в произведениях Достоевского. Необходимо изучить, как писатель рассматривает понятия добра и зла, их отражение в человеческих поступках и их влияние на внутренний мир персонажей. Важно обратить внимание на проблему страдания, которая играет ключевую роль в его работах, и исследовать, каким образом Достоевский подходит к пониманию его природы, причин и возможных путей преодоления. Рассматривается тема веры и безверия, а также влияние религиозных убеждений на моральные решения героев. Анализируются этические дилеммы, с которыми сталкиваются персонажи, и их стремление к нравственному совершенству.

Религиозные поиски и духовное прозрение в творчестве Достоевского

Содержимое раздела

В этом разделе анализируются религиозные аспекты творчества Достоевского, включая его представления о вере, Боге, церкви и спасении. Необходимо рассмотреть, как герои писателя ищут духовный путь, сталкиваются с сомнениями и обретают веру. Важно изучить влияние православной традиции на его философские взгляды и художественное творчество. Рассматриваются образы святых, юродивых и пророков, а также тема искушения и преодоления греха. Необходимо проанализировать, как религиозные мотивы отражаются в сюжетах романов и как они способствуют раскрытию философских идей писателя.

Персонажи Достоевского как носители философских идей

Содержимое раздела

Этот раздел посвящен анализу образов главных героев романов Достоевского как носителей различных философских идей. Необходимо подробно рассмотреть их внутренние конфликты, мировоззрение, мотивацию и поведение. Анализируются такие персонажи, как Раскольников, князь Мышкин, Ставрогин, Иван Карамазов, и их роли в раскрытии ключевых философских тем. Важно исследовать, как через этих персонажей Достоевский выражает свои взгляды на человека, общество и мир. Анализируется их взаимодействие, конфликты и эволюция на протяжении произведения.

Философский анализ романа «Преступление и наказание»

Содержимое раздела

В этом разделе проводится глубокий философский анализ романа «Преступление и наказание». Необходимо подробно рассмотреть центральные темы романа, такие как теория Раскольникова о «сверхчеловеке», проблема морали и нравственности, а также причины и последствия преступления. Важно проанализировать внутренние метания главного героя, его борьбу с совестью и поиск искупления. Рассматриваются философские аспекты, связанные с бедностью, социальным неравенством и влиянием среды на человека. Анализируются символы и образы, используемые Достоевским для раскрытия философских идей.

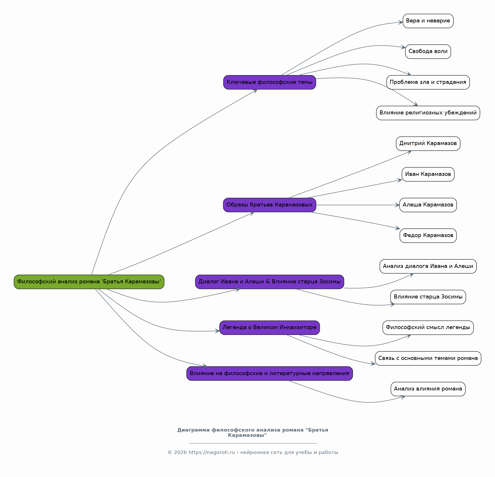
Философский анализ романа «Братья Карамазовы»

Содержимое раздела

Раздел посвящен философскому анализу романа «Братья Карамазовы». Необходимо рассмотреть ключевые философские темы, такие как вера, неверие, свобода воли, проблема зла и страдания, а также влияние религиозных убеждений. Важно проанализировать образы братьев Карамазовых и их участие в раскрытии различных философских точек зрения. Рассматривается роль диалога Ивана и Алеши, а также влияние старца Зосимы. Анализируется философский смысл легенды о Великом Инквизиторе и его связь с основными темами романа. Проводится анализ влияния романа на последующие философские и литературные направления.

Заключение

Содержимое раздела

Заключительный раздел должен подвести итоги проведенного исследования, суммировать основные выводы и дать общее представление о достигнутых результатах. Необходимо обобщить основные философские темы, проанализированные в работе, и сформулировать ответы на поставленные исследовательские вопросы. Следует подчеркнуть вклад Достоевского в мировую философию и литературу, а также указать на актуальность его идей в современном мире. Важно также зафиксировать ограничения исследования и наметить направления для дальнейших исследований. Заключение должно быть кратким, четким и логично вытекать из предыдущих разделов.

Список литературы

Содержимое раздела

В список литературы включаются все источники, использованные в процессе исследования. Этот раздел должен быть составлен в соответствии с требованиями выбранного стиля цитирования (например, MLA, APA, Chicago). В него входят монографии, статьи, сборники научных трудов, а также электронные ресурсы, использованные для подготовки работы. Список литературы должен быть полным, аккуратным и включать все цитируемые источники, чтобы обеспечить прозрачность и достоверность исследования. Он демонстрирует глубину изучения темы и служит подтверждением академической добросовестности автора.

Получи Такой Проект

До 90% уникальность
Готовый файл Word
15-30 страниц
Список источников по ГОСТ
Оформление по ГОСТ
Таблицы и схемы
Презентация

Создать Проект на любую тему за 5 минут

Создать

#5488809