Нейросеть

Физиологические аспекты греко-римской борьбы: анализ адаптации к физическим нагрузкам

Нейросеть для проекта Гарантия уникальности Строго по ГОСТу Высочайшее качество Поддержка 24/7

Данный исследовательский проект посвящен детальному изучению физиологических механизмов, лежащих в основе успешности в греко-римской борьбе. Проект направлен на комплексный анализ влияния специфических тренировочных нагрузок на различные системы организма борцов, включая сердечно-сосудистую и дыхательную системы, костно-мышечный аппарат, а также метаболические процессы. Особое внимание будет уделено изучению адаптационных изменений, возникающих в организме спортсменов в процессе подготовки к соревнованиям, с целью выявления наиболее эффективных тренировочных методик и стратегий восстановления. Проект предполагает использование современных методов научных исследований, таких как физиологическое тестирование, биоимпедансный анализ, мониторинг сердечного ритма, а также анализ данных о тренировочных нагрузках. Полученные результаты позволят углубить понимание физиологических аспектов греко-римской борьбы и разработать рекомендации для оптимизации тренировочного процесса и повышения спортивных результатов.

Идея:

Изучить влияние тренировочных нагрузок на физиологию борцов греко-римского стиля. Проанализировать адаптационные механизмы и разработать рекомендации для улучшения тренировочного процесса.

Продукт:

Результатом проекта будет научная работа, содержащая анализ физиологических особенностей борцов и рекомендации по улучшению тренировок. Будут разработаны методические рекомендации для тренеров и спортсменов.

Проблема:

Существует недостаток информации о конкретных физиологических адаптациях к специфическим тренировкам в греко-римской борьбе. Отсутствуют систематизированные данные для оптимизации тренировочных планов и повышения эффективности подготовки спортсменов.

Актуальность:

Актуальность проекта обусловлена необходимостью повышения спортивных результатов и снижения риска травматизма в греко-римской борьбе. Результаты исследования могут быть использованы для разработки персонализированных тренировочных программ.

Цель:

Основной целью является выявление физиологических особенностей борцов греко-римского стиля и разработка научно обоснованных рекомендаций для оптимизации тренировочного процесса. Целью также является повышение эффективности тренировок и улучшение спортивных результатов.

Целевая аудитория:

Аудиторией проекта являются тренеры по греко-римской борьбе, спортсмены, спортивные врачи и исследователи в области спортивной физиологии. Результаты исследования будут полезны для разработки новых тренировочных методик.

Задачи:

  • Проведение анализа литературных источников по теме исследования.
  • Организация и проведение физиологического тестирования спортсменов.
  • Сбор и анализ данных о тренировочных нагрузках.
  • Разработка рекомендаций по оптимизации тренировочного процесса.
  • Подготовка научных публикаций и презентаций результатов исследования.

Ресурсы:

Для реализации проекта потребуются специализированное оборудование для физиологического тестирования, доступ к спортивным базам, программное обеспечение для анализа данных и финансирование на оплату труда исследователей.

Роли в проекте:

Обеспечивает общее руководство проектом, включая планирование, организацию, координацию и контроль выполнения всех этапов исследования. Отвечает за разработку методологии, анализ данных, подготовку отчетов и публикаций. Осуществляет взаимодействие с участниками проекта и внешними организациями, обеспечивает ресурсное обеспечение проекта, контролирует соблюдение сроков и бюджета.

Отвечает за непосредственное проведение исследований, включая сбор, обработку и анализ данных. Участвует в разработке методик исследования, проведении экспериментов и тестирований. Готовит публикации, участвует в конференциях. Обеспечивает выполнение задач в рамках проекта, ассистирует руководителю в организации и контроле работы других участников, отвечает за качественное выполнение порученных задач.

Принимает участие в физиологическом тестировании и тренировочных процессах, предоставляя данные для анализа. Соблюдает протоколы исследований и рекомендации тренеров. Активно участвует в процессе исследования, выполняет поставленные задачи и предоставляет объективные данные. Согласовывает с исследователями план тренировок и режима отдыха, соблюдает этические нормы спортивной деятельности и предоставляет необходимую информацию о своем физическом состоянии.

Осуществляет медицинское сопровождение спортсменов, участвует в оценке их физического состояния и готовности к тренировкам. Обеспечивает медицинскую поддержку во время проведения исследований и тестирований. Консультирует по вопросам здоровья, реабилитации и профилактики травм. Контролирует соблюдение санитарных норм и требований безопасности на тренировках.

Наименование образовательного учреждения

Проект

на тему

Физиологические аспекты греко-римской борьбы: анализ адаптации к физическим нагрузкам

Выполнил: ФИО

Руководитель: ФИО

Содержание

  • Введение 1
  • Обзор литературы по физиологии физических нагрузок 2
  • Физиологические особенности греко-римской борьбы 3
  • Методы исследования 4
  • Результаты физиологического тестирования 5
  • Анализ тренировочных нагрузок 6
  • Физиологические адаптации к тренировкам 7
  • Разработка рекомендаций по оптимизации тренировочного процесса 8
  • Заключение 9
  • Список литературы 10

Введение

Содержимое раздела

Введение в проблематику исследования физиологических аспектов греко-римской борьбы. Обоснование актуальности исследования с точки зрения повышения спортивных результатов и снижения травматизма. Краткий обзор существующих исследований в области спортивной физиологии и греко-римской борьбы. Определение цели и задач исследования, а также описание его значимости для теории и практики греко-римской борьбы. Описание структуры работы и используемых методов исследования.

Обзор литературы по физиологии физических нагрузок

Содержимое раздела

Обзор научных публикаций, посвященных физиологическим реакциям организма на физическую нагрузку, включая сердечно-сосудистую систему, дыхательную систему, метаболизм и эндокринную систему. Анализ влияния различных типов тренировок на физиологические параметры. Изучение механизмов адаптации к физическим нагрузкам у спортсменов. Рассмотрение факторов, влияющих на эффективность тренировочного процесса и спортивные результаты, таких как возраст, пол, генетика и питание. Анализ существующих моделей и методик оценки физической работоспособности.

Физиологические особенности греко-римской борьбы

Содержимое раздела

Анализ специфики греко-римской борьбы как вида спорта, требующего высокой физической подготовки и выносливости. Рассмотрение особенностей тренировочного процесса в греко-римской борьбе, включая интенсивность, объем и периодизацию нагрузок. Изучение физиологических адаптаций к специфическим тренировкам, таким как развитие силы, мощности, выносливости и гибкости. Анализ влияния тренировочных нагрузок на сердечно-сосудистую и дыхательную системы, костно-мышечный аппарат и метаболизм. Обзор исследований о влиянии соревновательной деятельности на физиологическое состояние борцов.

Методы исследования

Содержимое раздела

Детальное описание методов, используемых в исследовании, включая физиологическое тестирование, биоимпедансный анализ, мониторинг сердечного ритма, анализ газообмена, антропометрические измерения и оценка тренировочных нагрузок. Обоснование выбора конкретных методик и оборудования. Описание протоколов исследований, используемых для сбора данных. Указание используемых статистических методов для обработки и анализа данных. Описание критериев отбора участников исследования и этических аспектов проведения исследования.

Результаты физиологического тестирования

Содержимое раздела

Представление результатов физиологического тестирования спортсменов, включая показатели сердечно-сосудистой системы (частота сердечных сокращений, артериальное давление, минутный объем кровообращения), дыхательной системы (объем легких, частота дыхания), метаболизма (лактат крови, потребление кислорода). Анализ взаимосвязи между физиологическими показателями и уровнем спортивного мастерства. Сравнение результатов различных групп спортсменов. Представление результатов в виде таблиц, графиков и диаграмм с подробными статистическими комментариями.

Анализ тренировочных нагрузок

Содержимое раздела

Детальный анализ тренировочных нагрузок, включая объем, интенсивность, частоту и периодизацию тренировок. Оценка влияния различных видов тренировок (силовых, выносливости, технико-тактических) на физиологические показатели. Использование различных методов для мониторинга тренировочных нагрузок, таких как дневники тренировок, пульсометрия и анализ видеозаписей. Анализ взаимосвязи между тренировочными нагрузками и динамикой спортивных результатов спортсменов. Статистическая обработка данных о тренировочных нагрузках и их влияние на физиологические адаптации.

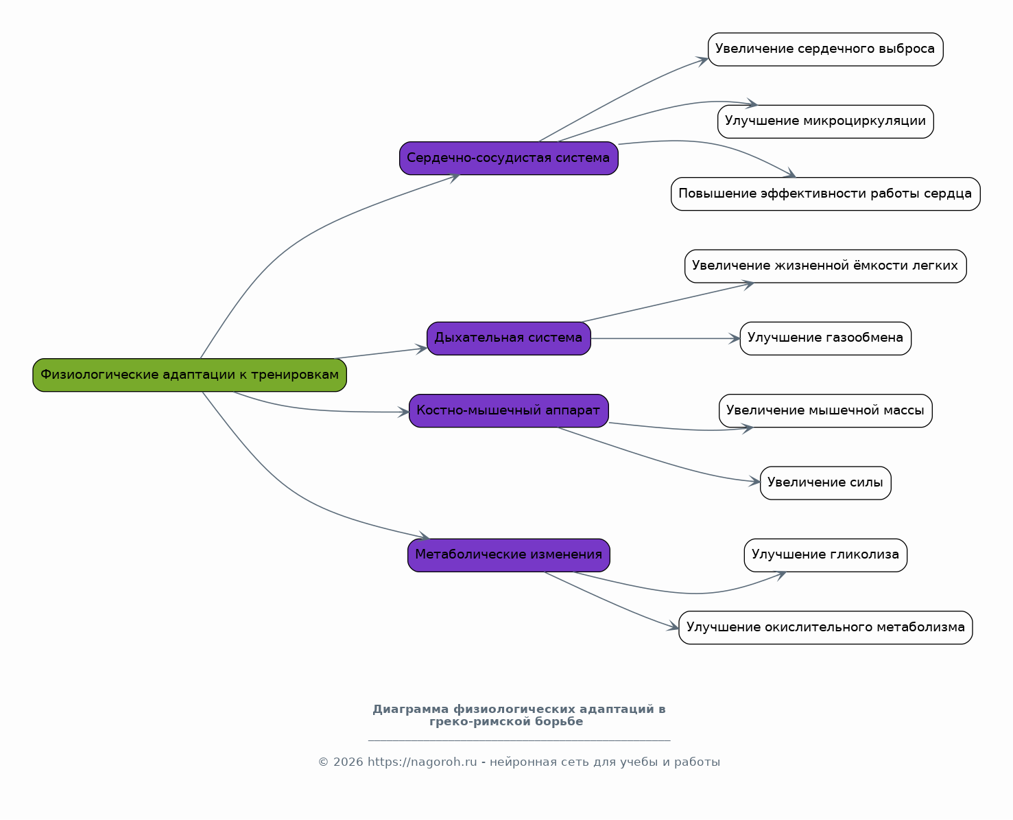
Физиологические адаптации к тренировкам

Содержимое раздела

Описание физиологических адаптаций, возникающих в организме спортсменов в результате тренировочных нагрузок. Анализ изменений в сердечно-сосудистой системе, включая увеличение сердечного выброса, улучшение микроциркуляции и повышение эффективности работы сердца. Изучение адаптаций в дыхательной системе, таких как увеличение жизненной емкости легких и улучшение газообмена. Рассмотрение изменений в костно-мышечном аппарате, включая увеличение мышечной массы и силы. Анализ метаболических изменений, таких как улучшение гликолиза и окислительного метаболизма.

Разработка рекомендаций по оптимизации тренировочного процесса

Содержимое раздела

На основе полученных результатов исследования разработка практических рекомендаций по оптимизации тренировочного процесса в греко-римской борьбе. Определение оптимальных тренировочных нагрузок, периодизации и методов восстановления для различных этапов подготовки. Разработка персонализированных тренировочных планов с учетом индивидуальных особенностей спортсменов. Рекомендации по питанию и режиму восстановления для улучшения физической формы и спортивных результатов. Предоставление конкретных примеров и практических советов для тренеров и спортсменов.

Заключение

Содержимое раздела

Обобщение основных результатов исследования и их интерпретация. Подведение итогов, касающихся физиологических аспектов греко-римской борьбы. Оценка значимости полученных результатов для теории и практики спортивной физиологии. Обсуждение ограничений исследования и путей дальнейших исследований. Формулировка выводов и рекомендаций для тренеров и спортсменов по оптимизации тренировочного процесса. Подчеркивание вклада исследования в понимание физиологических механизмов, определяющих успешность в греко-римской борьбе.

Список литературы

Содержимое раздела

Представление полного списка использованной литературы, включая научные статьи, монографии, учебники и другие источники, использованные в исследовании. Форматирование списка в соответствии с принятыми стандартами цитирования (например, ГОСТ или APA). Упорядочение списка литературы по алфавиту или в порядке цитирования в тексте. Включение всех процитированных источников для обеспечения прозрачности и подтверждения достоверности исследования. Обеспечение доступности и проверяемости информации.

Получи Такой Проект

До 90% уникальность
Готовый файл Word
15-30 страниц
Список источников по ГОСТ
Оформление по ГОСТ
Таблицы и схемы
Презентация

Создать Проект на любую тему за 5 минут

Создать

#5583782